从零开始构建AI智能体:Python实现指南,小白也能学会并收藏!
智能体是一个自主实体,能够感知其环境、做出决策并采取行动以实现特定目标。智能体的复杂性各不相同,从简单的反应式智能体(对刺激做出直接响应)到更先进的智能体(能够学习和适应)。反应式智能体:直接对环境变化做出响应,没有内部记忆。基于模型的智能体:使用内部世界模型进行决策。基于目标的智能体:根据实现特定目标来规划行动。基于效用的智能体:根据效用函数评估潜在行动,以最大化结果。例如,聊天机器人、推荐系统
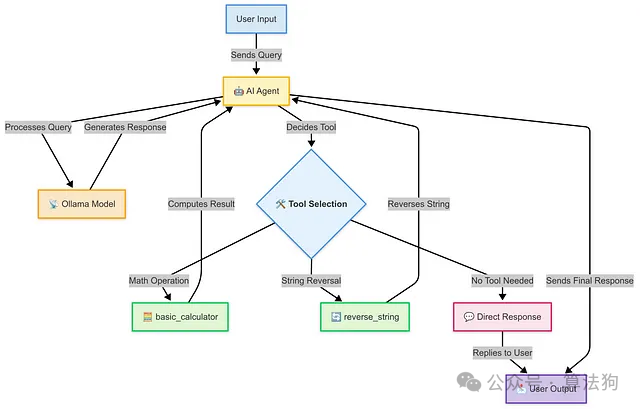
本文详细介绍了如何使用Python从零构建一个智能体,该智能体能根据用户输入做出决策,选择并执行合适工具。文章首先解释了智能体的概念和类型,然后逐步指导读者设置Python环境、安装Ollama语言模型,并实现智能体的核心组件,包括模型类、工具函数、工具箱和智能体类。最后,通过整合所有部分并运行智能体,展示了如何让智能体理解用户指令并调用相应工具。适合想要学习AI智能体构建的程序员和小白参考。
1、 什么是智能体?
智能体是一个自主实体,能够感知其环境、做出决策并采取行动以实现特定目标。智能体的复杂性各不相同,从简单的反应式智能体(对刺激做出直接响应)到更先进的智能体(能够学习和适应)。常见的智能体类型包括:
- 反应式智能体:直接对环境变化做出响应,没有内部记忆。
- 基于模型的智能体:使用内部世界模型进行决策。
- 基于目标的智能体:根据实现特定目标来规划行动。
- 基于效用的智能体:根据效用函数评估潜在行动,以最大化结果。
例如,聊天机器人、推荐系统和自动驾驶汽车都利用不同类型的智能体高效、智能地完成任务。
我们的智能体的核心组件包括:
- 模型:智能体的“大脑”,负责处理输入并生成响应。
- 工具:智能体可以根据用户请求执行的预定义函数。
- 工具箱:智能体可以使用的工具集合。
- 系统提示:指导智能体如何处理用户输入并选择正确工具的指令集。
2、实现
现在,让我们开始动手构建!
2.1 前置条件

本教程的完整代码可在AI智能体GitHub仓库中找到,https://github.com/vsingh9076/AI-Agents/tree/main/build-agent-from-scratch
在运行代码之前,请确保你的系统满足以下前置条件:
1. Python环境设置
你需要安装Python才能运行AI智能体。按照以下步骤设置环境:
- 安装Python(如果尚未安装)
-
从python.org下载并安装Python(推荐3.8及以上版本)。
-
验证安装:
python --version
- 创建虚拟环境(推荐)
- 最好使用虚拟环境来管理依赖项:
python -m venv ai_agents_env
source ai_agents_env/bin/activate # Windows: ai_agents_env\Scripts\activate
- 安装所需依赖
- 进入仓库目录并安装依赖项:
pip install -r requirements.txt
2. 本地设置Ollama
Ollama用于高效运行和管理本地语言模型。按照以下步骤安装并配置它:
- 下载并安装Ollama
- 访问Ollama官网,下载适用于你操作系统的安装程序。
- 按照平台说明进行安装。
- 验证Ollama安装
- 运行以下命令检查Ollama是否安装正确:
ollama --version
- 拉取模型(如果需要)
- 某些智能体实现可能需要特定模型。你可以使用以下命令拉取模型:
ollama pull mistral # 将'mistral'替换为所需模型
2.2 实现步骤

第1步:设置环境
除了Python外,我们还需要安装一些必要的库。在本教程中,我们将使用requests、json和termcolor。此外,我们将使用dotenv来管理环境变量。
pip install requests termcolor python-dotenv
第2步:定义模型类
我们需要的第一个组件是一个能够处理用户输入的模型。我们将创建一个OllamaModel类,它通过本地API与模型交互以生成响应。
以下是基本实现:
class OllamaModel:
def __init__(self, model, system_prompt, temperature=0, stop=None):
"""
Initializes the OllamaModel with the given parameters.
Parameters:
model (str): The name of the model to use.
system_prompt (str): The system prompt to use.
temperature (float): The temperature setting for the model.
stop (str): The stop token for the model.
"""
self.model_endpoint = "http://localhost:11434/api/generate"
self.temperature = temperature
self.model = model
self.system_prompt = system_prompt
self.headers = {"Content-Type": "application/json"}
self.stop = stop
def generate_text(self, prompt):
"""
Generates a response from the Ollama model based on the provided prompt.
Parameters:
prompt (str): The user query to generate a response for.
Returns:
dict: The response from the model as a dictionary.
"""
payload = {
"model": self.model,
"format": "json",
"prompt": prompt,
"system": self.system_prompt,
"stream": False,
"temperature": self.temperature,
"stop": self.stop
}
try:
request_response = requests.post(
self.model_endpoint,
headers=self.headers,
data=json.dumps(payload)
)
print("REQUEST RESPONSE", request_response)
request_response_json = request_response.json()
response = request_response_json['response']
response_dict = json.loads(response)
print(f"\n\nResponse from Ollama model: {response_dict}")
return response_dict
except requests.RequestException as e:
response = {"error": f"Error in invoking model! {str(e)}"}
return response
这个类使用模型名称、系统提示、温度和停止标记进行初始化。generate_text方法向模型API发送请求并返回响应。
第3步:为智能体创建工具
下一步是为智能体创建可以使用的工具。这些工具是执行特定任务的简单Python函数。以下是一个基本计算器和字符串反转器的示例:
def basic_calculator(input_str):
"""
Perform a numeric operation on two numbers based on the input string or dictionary.
Parameters:
input_str (str or dict): Either a JSON string representing a dictionary with keys 'num1', 'num2', and 'operation',
or a dictionary directly. Example: '{"num1": 5, "num2": 3, "operation": "add"}'
or {"num1": 67869, "num2": 9030393, "operation": "divide"}
Returns:
str: The formatted result of the operation.
Raises:
Exception: If an error occurs during the operation (e.g., division by zero).
ValueError: If an unsupported operation is requested or input is invalid.
"""
try:
# Handle both dictionary and string inputs
if isinstance(input_str, dict):
input_dict = input_str
else:
# Clean and parse the input string
input_str_clean = input_str.replace("'", "\"")
input_str_clean = input_str_clean.strip().strip("\"")
input_dict = json.loads(input_str_clean)
# Validate required fields
ifnot all(key in input_dict for key in ['num1', 'num2', 'operation']):
return"Error: Input must contain 'num1', 'num2', and 'operation'"
num1 = float(input_dict['num1']) # Convert to float to handle decimal numbers
num2 = float(input_dict['num2'])
operation = input_dict['operation'].lower() # Make case-insensitive
except (json.JSONDecodeError, KeyError) as e:
return"Invalid input format. Please provide valid numbers and operation."
except ValueError as e:
return"Error: Please provide valid numerical values."
# Define the supported operations with error handling
operations = {
'add': operator.add,
'plus': operator.add, # Alternative word for add
'subtract': operator.sub,
'minus': operator.sub, # Alternative word for subtract
'multiply': operator.mul,
'times': operator.mul, # Alternative word for multiply
'divide': operator.truediv,
'floor_divide': operator.floordiv,
'modulus': operator.mod,
'power': operator.pow,
'lt': operator.lt,
'le': operator.le,
'eq': operator.eq,
'ne': operator.ne,
'ge': operator.ge,
'gt': operator.gt
}
# Check if the operation is supported
if operation notin operations:
returnf"Unsupported operation: '{operation}'. Supported operations are: {', '.join(operations.keys())}"
try:
# Special handling for division by zero
if (operation in ['divide', 'floor_divide', 'modulus']) and num2 == 0:
return"Error: Division by zero is not allowed"
# Perform the operation
result = operations[operation](num1, num2)
# Format result based on type
if isinstance(result, bool):
result_str = "True"if result else"False"
elif isinstance(result, float):
# Handle floating point precision
result_str = f"{result:.6f}".rstrip('0').rstrip('.')
else:
result_str = str(result)
returnf"The answer is: {result_str}"
except Exception as e:
returnf"Error during calculation: {str(e)}"
def reverse_string(input_string):
"""
Reverse the given string.
Parameters:
input_string (str): The string to be reversed.
Returns:
str: The reversed string.
"""
# Check if input is a string
ifnot isinstance(input_string, str):
return"Error: Input must be a string"
# Reverse the string using slicing
reversed_string = input_string[::-1]
# Format the output
result = f"The reversed string is: {reversed_string}"
return result
这些函数根据输入执行特定任务。basic_calculator处理算术运算,而reverse_string反转给定字符串。
第4步:构建工具箱
ToolBox类存储智能体可以使用的工具,并为每个工具提供描述:
class ToolBox:
def __init__(self):
self.tools_dict = {}
def store(self, functions_list):
"""
Stores the literal name and docstring of each function in the list.
Parameters:
functions_list (list): List of function objects to store.
Returns:
dict: Dictionary with function names as keys and their docstrings as values.
"""
for func in functions_list:
self.tools_dict[func.__name__] = func.__doc__
return self.tools_dict
def tools(self):
"""
Returns the dictionary created in store as a text string.
Returns:
str: Dictionary of stored functions and their docstrings as a text string.
"""
tools_str = ""
for name, doc in self.tools_dict.items():
tools_str += f"{name}: \"{doc}\"\n"
return tools_str.strip()
这个类将帮助智能体了解可用的工具及其功能。
第5步:创建智能体类
智能体需要思考、决定使用哪个工具并执行它。以下是Agent类:
agent_system_prompt_template = """
You are an intelligent AI assistant with access to specific tools. Your responses must ALWAYS be in this JSON format:
{{
"tool_choice": "name_of_the_tool",
"tool_input": "inputs_to_the_tool"
}}
TOOLS AND WHEN TO USE THEM:
1. basic_calculator: Use for ANY mathematical calculations
- Input format: {{"num1": number, "num2": number, "operation": "add/subtract/multiply/divide"}}
- Supported operations: add/plus, subtract/minus, multiply/times, divide
- Example inputs and outputs:
Input: "Calculate 15 plus 7"
Output: {{"tool_choice": "basic_calculator", "tool_input": {{"num1": 15, "num2": 7, "operation": "add"}}}}
Input: "What is 100 divided by 5?"
Output: {{"tool_choice": "basic_calculator", "tool_input": {{"num1": 100, "num2": 5, "operation": "divide"}}}}
2. reverse_string: Use for ANY request involving reversing text
- Input format: Just the text to be reversed as a string
- ALWAYS use this tool when user mentions "reverse", "backwards", or asks to reverse text
- Example inputs and outputs:
Input: "Reverse of 'Howwwww'?"
Output: {{"tool_choice": "reverse_string", "tool_input": "Howwwww"}}
Input: "What is the reverse of Python?"
Output: {{"tool_choice": "reverse_string", "tool_input": "Python"}}
3. no tool: Use for general conversation and questions
- Example inputs and outputs:
Input: "Who are you?"
Output: {{"tool_choice": "no tool", "tool_input": "I am an AI assistant that can help you with calculations, reverse text, and answer questions. I can perform mathematical operations and reverse strings. How can I help you today?"}}
Input: "How are you?"
Output: {{"tool_choice": "no tool", "tool_input": "I'm functioning well, thank you for asking! I'm here to help you with calculations, text reversal, or answer any questions you might have."}}
STRICT RULES:
1. For questions about identity, capabilities, or feelings:
- ALWAYS use "no tool"
- Provide a complete, friendly response
- Mention your capabilities
2. For ANY text reversal request:
- ALWAYS use "reverse_string"
- Extract ONLY the text to be reversed
- Remove quotes, "reverse of", and other extra text
3. For ANY math operations:
- ALWAYS use "basic_calculator"
- Extract the numbers and operation
- Convert text numbers to digits
Here is a list of your tools along with their descriptions:
{tool_descriptions}
Remember: Your response must ALWAYS be valid JSON with "tool_choice" and "tool_input" fields.
"""
class Agent:
def __init__(self, tools, model_service, model_name, stop=None):
"""
Initializes the agent with a list of tools and a model.
Parameters:
tools (list): List of tool functions.
model_service (class): The model service class with a generate_text method.
model_name (str): The name of the model to use.
"""
self.tools = tools
self.model_service = model_service
self.model_name = model_name
self.stop = stop
def prepare_tools(self):
"""
Stores the tools in the toolbox and returns their descriptions.
Returns:
str: Descriptions of the tools stored in the toolbox.
"""
toolbox = ToolBox()
toolbox.store(self.tools)
tool_descriptions = toolbox.tools()
return tool_descriptions
def think(self, prompt):
"""
Runs the generate_text method on the model using the system prompt template and tool descriptions.
Parameters:
prompt (str): The user query to generate a response for.
Returns:
dict: The response from the model as a dictionary.
"""
tool_descriptions = self.prepare_tools()
agent_system_prompt = agent_system_prompt_template.format(tool_descriptions=tool_descriptions)
# Create an instance of the model service with the system prompt
if self.model_service == OllamaModel:
model_instance = self.model_service(
model=self.model_name,
system_prompt=agent_system_prompt,
temperature=0,
stop=self.stop
)
else:
model_instance = self.model_service(
model=self.model_name,
system_prompt=agent_system_prompt,
temperature=0
)
# Generate and return the response dictionary
agent_response_dict = model_instance.generate_text(prompt)
return agent_response_dict
def work(self, prompt):
"""
Parses the dictionary returned from think and executes the appropriate tool.
Parameters:
prompt (str): The user query to generate a response for.
Returns:
The response from executing the appropriate tool or the tool_input if no matching tool is found.
"""
agent_response_dict = self.think(prompt)
tool_choice = agent_response_dict.get("tool_choice")
tool_input = agent_response_dict.get("tool_input")
for tool in self.tools:
if tool.__name__ == tool_choice:
response = tool(tool_input)
print(colored(response, 'cyan'))
return
print(colored(tool_input, 'cyan'))
return
这个类有三个主要方法:
prepare_tools:存储并返回工具的描述。think:根据用户提示决定使用哪个工具。work:执行选定的工具并返回结果。
第6步:运行智能体
最后,让我们将所有内容整合在一起并运行智能体。在脚本的主部分中,初始化智能体并开始接受用户输入:
# 示例用法
if __name__ == "__main__":
"""
使用此智能体的说明:
你可以尝试以下示例查询:
1. 计算器操作:
- "Calculate 15 plus 7"
- "What is 100 divided by 5?"
- "Multiply 23 and 4"
2. 字符串反转:
- "Reverse the word 'hello world'"
- "Can you reverse 'Python Programming'?"
3. 一般性问题(将直接获得响应):
- "Who are you?"
- "What can you help me with?"
Ollama命令(在终端中运行):
- 查看可用模型: 'ollama list'
- 查看正在运行的模型:'ps aux | grep ollama'
- 列出模型标签: 'curl http://localhost:11434/api/tags'
- 拉取新模型: 'ollama pull mistral'
- 运行模型服务器: 'ollama serve'
"""
tools = [basic_calculator, reverse_string]
# 如果使用OpenAI,请取消以下注释
# model_service = OpenAIModel
# model_name = 'gpt-3.5-turbo'
# stop = None
# 使用Ollama和llama2模型
model_service = OllamaModel
model_name = "llama2"# 可以更改为其他模型,如'mistral'、'codellama'等
stop = "<|eot_id|>"
agent = Agent(tools=tools, model_service=model_service, model_name=model_name, stop=stop)
print("\n欢迎使用AI智能体!输入'exit'退出。")
print("你可以要求我:")
print("1. 执行计算(例如:'Calculate 15 plus 7')")
print("2. 反转字符串(例如:'Reverse hello world')")
print("3. 回答一般性问题\n")
whileTrue:
prompt = input("问我任何问题:")
if prompt.lower() == "exit":
break
agent.work(prompt)
3、结论
在本篇博客中,我们从理解什么是智能体开始,逐步实现了智能体。我们搭建了环境,定义了模型,创建了必要的工具,并构建了一个结构化的工具箱来支持智能体的功能。最后,我们将所有内容整合在一起并运行了智能体。
如何学习大模型 AI ?
由于新岗位的生产效率,要优于被取代岗位的生产效率,所以实际上整个社会的生产效率是提升的。
但是具体到个人,只能说是:
“最先掌握AI的人,将会比较晚掌握AI的人有竞争优势”。
这句话,放在计算机、互联网、移动互联网的开局时期,都是一样的道理。
我在一线科技企业深耕十二载,见证过太多因技术卡位而跃迁的案例。那些率先拥抱 AI 的同事,早已在效率与薪资上形成代际优势,我意识到有很多经验和知识值得分享给大家,也可以通过我们的能力和经验解答大家在大模型的学习中的很多困惑。我们整理出这套 AI 大模型突围资料包:
- ✅ 从零到一的 AI 学习路径图
- ✅ 大模型调优实战手册(附医疗/金融等大厂真实案例)
- ✅ 百度/阿里专家闭门录播课
- ✅ 大模型当下最新行业报告
- ✅ 真实大厂面试真题
- ✅ 2026 最新岗位需求图谱
所有资料 ⚡️ ,朋友们如果有需要 《AI大模型入门+进阶学习资源包》,下方扫码获取~
① 全套AI大模型应用开发视频教程
(包含提示工程、RAG、LangChain、Agent、模型微调与部署、DeepSeek等技术点)
② 大模型系统化学习路线
作为学习AI大模型技术的新手,方向至关重要。 正确的学习路线可以为你节省时间,少走弯路;方向不对,努力白费。这里我给大家准备了一份最科学最系统的学习成长路线图和学习规划,带你从零基础入门到精通!
③ 大模型学习书籍&文档
学习AI大模型离不开书籍文档,我精选了一系列大模型技术的书籍和学习文档(电子版),它们由领域内的顶尖专家撰写,内容全面、深入、详尽,为你学习大模型提供坚实的理论基础。
④ AI大模型最新行业报告
2025最新行业报告,针对不同行业的现状、趋势、问题、机会等进行系统地调研和评估,以了解哪些行业更适合引入大模型的技术和应用,以及在哪些方面可以发挥大模型的优势。
⑤ 大模型项目实战&配套源码
学以致用,在项目实战中检验和巩固你所学到的知识,同时为你找工作就业和职业发展打下坚实的基础。
⑥ 大模型大厂面试真题
面试不仅是技术的较量,更需要充分的准备。在你已经掌握了大模型技术之后,就需要开始准备面试,我精心整理了一份大模型面试题库,涵盖当前面试中可能遇到的各种技术问题,让你在面试中游刃有余。

以上资料如何领取?

为什么大家都在学大模型?
最近科技巨头英特尔宣布裁员2万人,传统岗位不断缩减,但AI相关技术岗疯狂扩招,有3-5年经验,大厂薪资就能给到50K*20薪!

不出1年,“有AI项目经验”将成为投递简历的门槛。
风口之下,与其像“温水煮青蛙”一样坐等被行业淘汰,不如先人一步,掌握AI大模型原理+应用技术+项目实操经验,“顺风”翻盘!

这些资料真的有用吗?
这份资料由我和鲁为民博士(北京清华大学学士和美国加州理工学院博士)共同整理,现任上海殷泊信息科技CEO,其创立的MoPaaS云平台获Forrester全球’强劲表现者’认证,服务航天科工、国家电网等1000+企业,以第一作者在IEEE Transactions发表论文50+篇,获NASA JPL火星探测系统强化学习专利等35项中美专利。本套AI大模型课程由清华大学-加州理工双料博士、吴文俊人工智能奖得主鲁为民教授领衔研发。
资料内容涵盖了从入门到进阶的各类视频教程和实战项目,无论你是小白还是有些技术基础的技术人员,这份资料都绝对能帮助你提升薪资待遇,转行大模型岗位。

以上全套大模型资料如何领取?

DAMO开发者矩阵,由阿里巴巴达摩院和中国互联网协会联合发起,致力于探讨最前沿的技术趋势与应用成果,搭建高质量的交流与分享平台,推动技术创新与产业应用链接,围绕“人工智能与新型计算”构建开放共享的开发者生态。
更多推荐


所有评论(0)