基于python爬虫江苏省的租房数据分析与可视化系统的设计与实现 毕业设计程序源码30798
本系统旨在帮助租房者更好地了解江苏省的租房市场情况,包括房源信息、朝向信息、需求类型偏好等,为他们提供科学的租房决策依据。同时,也可为房地产行业从业者提供市场调研和分析工具,助力其制定营销策略和业务决策。通过本文所设计与实现的系统,租房者和房地产行业从业者将能够更直观、准确地了解江苏省的租房市场状况,为他们的实际工作和生活带来便利和价值
摘 要
本文旨在设计并实现基于Python爬虫的江苏省租房数据分析与可视化系统。首先,通过Python爬虫技术从各大租房网站获取江苏省的租房信息数据。其次,利用数据处理与分析工具对获取的数据进行清洗、整合和统计分析,以揭示江苏省租房市场的特点和规律。最后,借助数据可视化工具(如Matplotlib、Seaborn等),将分析结果直观地展示给用户,为租房者提供决策支持和市场洞察。
本系统旨在帮助租房者更好地了解江苏省的租房市场情况,包括房源信息、朝向信息、需求类型偏好等,为他们提供科学的租房决策依据。同时,也可为房地产行业从业者提供市场调研和分析工具,助力其制定营销策略和业务决策。
通过本文所设计与实现的系统,租房者和房地产行业从业者将能够更直观、准确地了解江苏省的租房市场状况,为他们的实际工作和生活带来便利和价值。
关键词:Django、数据分析与可视化系统;租房信息
Abstract
This paper aims to design and implement a data analysis and visualization system for rental housing in Jiangsu Province based on Python crawler. First of all, the rental information data of Jiangsu Province was obtained from major rental websites through Python crawler technology. Secondly, data processing and analysis tools are used to clean, integrate and statistically analyze the acquired data, so as to reveal the characteristics and rules of the rental market in Jiangsu Province. Finally, using data visualization tools (such as Matplotlib, Seaborn, etc.), the analysis results are visually presented to users, providing decision support and market insight for renters.
This system aims to help renters better understand the rental market situation in Jiangsu Province, including housing information, orientation information, demand type preferences, etc., to provide them with a scientific basis for rental decision. At the same time, it can also provide market research and analysis tools for real estate industry practitioners to help them make marketing strategies and business decisions.
Through the system designed and implemented in this paper, renters and real estate practitioners will be able to more intuitively and accurately understand the rental market situation in Jiangsu Province, which will bring convenience and value to their actual work and life.
Keywords:Django, Data Analysis and Visualization system; Rental information
目 录
随着经济的发展和人口流动的增加,租房已成为许多人生活中的重要问题。江苏省作为中国东部沿海发达省份之一,其租房市场活跃度高、房价波动大。然而,目前仅依靠个人经验或少量信息来进行租房决策存在较大盲目性和不确定性,租房者往往面临着信息不对称、选择困难等问题。
因此,基于Python爬虫的江苏省租房数据分析与可视化系统的设计与实现具有重要的现实意义和应用价值。首先,通过系统的构建,可以通过数据的直观展示帮助租房者更全面地了解江苏省的租房市场情况,包括租房市场情况,包括房源信息、朝向信息、需求类型偏好等,为他们提供科学的租房决策依据。其次,系统也可为房地产行业从业者提供市场调研和分析工具,助力其制定营销策略和业务决策,推动行业的健康发展。
因此,本课题的开展旨在填补当前江苏省租房市场信息分析工具的空白,为租房者和房地产行业从业者提供科学、准确的市场分析与决策支持,促进江苏省租房市场的规范化和透明化发展,具有重要的社会和经济意义。
1.2研究现状与发展趋势
目前随着互联网的发展,大量的租房信息散布在各大网站上,而利用爬虫技术可以有效地获取这些信息。基于Python的爬虫工具如BeautifulSoup、Scrapy等已经相当成熟,可以帮助我们高效地从网页上抓取租房数据。同时,Python的数据处理和可视化库(如Pandas、Matplotlib、Seaborn等)也为数据分析提供了便利。因此,利用Python进行租房数据的爬取、分析和可视化已经成为可能。
随着大数据技术的不断发展,对于房地产领域的数据分析需求也在不断增加。未来基于Python爬虫的租房数据分析与可视化系统将会越来越普遍。同时,随着区块链技术的应用和数据安全意识的提高,对于租房数据的真实性和安全性要求也将越来越高。因此,未来的发展趋势将会集中在提高数据真实性和安全性的基础上,同时结合相关只能技术,实现更加智能化的租房数据分析与决策支持系统。
1.3 主要内容
经过全面的需求分析,我们设计出了一个全新的租房数据分析与可视化系统,它不仅拥有完善的数据库,而且还拥有先进的数据流程,以及良好的运行环境,此外,我们还精心设计了主要界面和相关组件,并且详细阐述了该系统的实施步骤。
通过使用python技术,我们可以从数据库中提取和写入信息,并且可以直接对数据库进行操作。此外,我们还可以在网页上添加动态内容,以满足租房数据分析与可视化系统的基本需求。
2.1 django框架
Django是高水准的Python编程语言驱动的一个开源模型.视图,控制器风格的Web应用程序框架,它起源于开源社区。使用这种架构,程序员可以方便、快捷地创建高品质、易维护、数据库驱动的应用程序。这也正是OpenStack的Horizon组件采用这种架构进行设计的主要原因。另外,在Dj ango框架中,还包含许多功能强大的第三方插件,使得Django具有较强的可扩展性。Django 项目源自一个在线新闻 Web 站点,于 2005 年以开源的形式被释放出来。Django 框架的核心组件有:
用于创建模型的对象关系映射;
为最终用户设计较好的管理界面;
URL 设计;
设计者友好的模板语言;
缓存系统。
Django(发音:[`dʒæŋɡəʊ]) 是用python语言写的开源web开发框架(open source web framework),它鼓励快速开发,并遵循MVC设计。Django遵守BSD版权,初次发布于2005年7月, 并于2008年9月发布了第一个正式版本1.0 。
Django 根据比利时的爵士音乐家Django Reinhardt命名,他是一个吉普赛人,主要以演奏吉它为主,还演奏过小提琴等。
由于Django在近年来的迅速发展,应用越来越广泛,被著名IT开发杂志SD Times评选为2013 SD Times 100,位列“API、库和框架”分类第6位,被认为是该领域的佼佼者。
2.2 python语言
早在上个世纪90年代,Python就由吉多·范罗苏姆进行创造,自诞生之日起,Python就一直深深的受到了程序开发者的广泛喜爱,它作为计算机主要的编程语言,一直到今。Python语言是真的是一种纯面向对象的计算机语言,在Python的世界中,所有的方法、数据类型、符号等都是以类的方式存在的,最顶层的就是Object,所有的类都是对object的继承。继承是Python中的核心思想,与C语言不同的是,子类只有一个父类,这样的好处就是操作更加的简便,让人更容易理解,在代码的书写上也会容易较多。Python另外一个特性就是多态性,调用父类接口的方法可以实现子类的实现,这样的好处就是很好的对实现方法进行了隐藏(封装),而且又能够把API进行公开,一举两得。接口思想很好的诠释了想象对象的思想,让面向对象编程渐渐转向面向接口编程。如今,随着编程思想的继续发展,Python也加入了一些函数式编程的思想,这样的好处就是让编程代码更加的简洁与方便。本管理系统采用Python编程语言进行后台的开发,一是鉴于标准化制定以后,Python语言常用于大型商业应用程序后台系统中,生态稳定;二是也希望通过本系统的开发提高自己编写Python代码的能力。
2.3 MySql数据库
数据库作为数据的存储地方是项目必须的,MySQL是一款非常优秀的关系型数据库,早期的MySQL并不是甲骨文公司的,后来才被他收购的。MySQL非常的小巧,安装包才几兆,sql语言的书写也比较容易学习,最重要的是MySQL同时也是一款开源的软件,所以不需要额外进行付费,本系统本身也是以学习总结所学知识为主,在系统的开发上最好尽量使用免费的软件,所以选用MySQL进行数据库管理。MySQL的容量也是非常大的,同时支持分库分表的操作,支持分布式,所以越来越多的中小企业选择该款数据库管理工具。另外值得一提的是,开源也有一个不好的地方,就是容易遭到破解和黑客攻击,所以MySQL在使用上还是更多的使用在中小项目中。
MySQL不会对平台有需求,所以任何一个程序员都可以通过 MySQL数据库来完成自己的系统开发,并且还可以节约大量的资源。因为它具有强大功能,所以可以用来储存这个系统的数据。
MySQL适合于各种应用,我们在运行数据库的时候,也很容易上手,我们只要编写一段代码,就可以完成相应的功能,并且可以在任何的平台上使用,而不需要再进行第二次的编译。MySQL数据库还具备在本地存储数据和允许结构化查询以方便管理的优势;MySQL是一个完全网络化的系统,它的数据库可以在互联网的任何位置被访问,它可以在任何地点与任何人分享;此外,MySQL也提供了存取控制的能力,可以阻止数据被非法使用,MySQL服务稳定,开发成本低,所以在开发过程中,MySQL数据库是最受欢迎的。
3.1技术可行性:技术背景
Windows操作系统是租房数据分析与可视化系统的核心,它的性能足以满足普通网站的web服务器需求,而且它采用的技术也是当下最为流行的,它们不仅拥有自身的特点,还能够满足不同的需求。
该系统采用python编程语言,并且搭载了Mysql数据库,能够支持快速、高效的数据传输,并且能够灵活地调整数据库的参数,满足不同的应用场景,保证了网站的高效率、高质量,最终达到了预期的效果。
(1)硬件可行性分析
系统管理和信息分析的设计并不需要特殊的计算机配置,只需要保证它们能够正常运行,并且能够满足基本的代码编写和页面设计需求。但是,在搭建平台时,需要考虑到服务器的安全性,并且确保网站的访问流畅,避免出现延迟等问题,以达到最佳的性价比;
(2)软件可行性分析
采用云计算技术构建的这一完善的系统,具备良好的可延展度,并且具备智能化的流量管理功能,从而确保数据的实时更新,并且确保系统的稳定、高效地运作。
经过全面的可行性分析,我们可以断定,该系统的开发完全符合预期,没有任何挑战。
3.2经济可行性
在开发租房数据分析与可视化系统之前,我们通过对市场调研与其他相关管理系统的研究并没有花费任何费用。尽最大努力完成这些工作,并且会尽可能多地得到指导老师和同学的帮助。如果遇到一些棘手的问题,我们会尽最大努力去解决。因此,开发租房数据分析与可视化系统在经济上是十分可行的,而且不需要投入任何资金。
通过采用python和Mysql数据库,我们能够实现一个更加成熟的系统,而且这种系统的开发成本低廉,可以满足大多数的需求。
3.3操作可行性
经过优化的租房数据分析与可视化系统,其可操作性得益于其出众的用户体验,无论是管理者还是普通用户,只要点击一下就能轻松访问,而不必担心无法正确地查看或处理所有的数据。此外,还提供了一个易懂的界面,让用户更加轻松地访问各个功能模块,从而更好地满足其日常的工作需求。通过采用友好的界面和快捷的输入方式,我们的租房数据分析与可视化系统无论是初学者还是熟练的操作者,均可轻松实现各项功能,从而大大提高了其可操作性。
用户角色用例如图3-1所示。
图3-1 租房数据分析与可视化系统用户角色用例图
管理员角色用例如图3-2所示。
3.5系统设计规则
通过使用python和Mysql数据库,我们的租房数据分析与可视化系统能够提供高度稳定和完善的功能。
租房数据分析与可视化系统的设计与实现的设计思想如下:
- 操作简单易行,系统界面安全可靠:清晰易懂的页面布局,让您轻松获取有关租房数据分析与可视化系统的所有信息。
2、通过“即时发布、即时见效”,您可以立即获取有关租房数据分析与可视化系统的信息,并且可以在任何地方轻松查询。
3.6系统流程分析
(1)增加数据流程
系统中的所有用户(管理员和用户)都可以实现增加数据功能,图3-3显示的就是在增加数据时的流程。
图3-3增加数据流程图
(2)修改数据流程
人无完人,每个人都有出错的时候,在录入系统信息的时候如果信息有错,可以对系统中的数据进行编辑。图3-4显示的就是修改数据的流程。
图3-5修改数据流程图
(3)删除数据流程
在系统中经常会出现一些过期的数据,比如药品信息等,那就可以直接删除这些数据,图3-5就是删除数据时的流程图。
图3-5删除数据流程图
4.1 概述
Internet技术为租房数据分析与可视化系统提供了一种全新的方法,它支持多种形态的网络应用,无论您身处何处,都可以轻松访问和操控该系统。此外,它还提供了一个简单易懂的操作流程,方便您快速、准确的完成任务。

图4-1 系统工作原理图
4.2 系统结构
本系统架构网站系统,本系统的具体功能如下:

图4-2系统功能结构图
系统的结构由多个功能模块构成,因此,我们需要把它们按照一定的顺序列出来,并且精心设计每个模块,以确保它们具备完整的功能,从而实现系统的完美结构。
系统功能模块图,如图4-3所示:

图4-3 系统功能模块图
4.3. 数据库设计
4.3.1 数据库实体
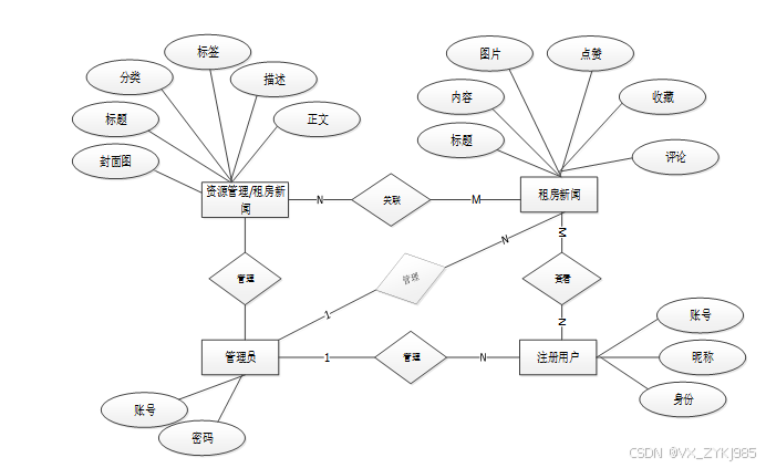
下面是整个租房数据分析与可视化系统中主要的数据库表总E-R实体关系图。

图4-7 租房数据分析与可视化系统总E-R关系图
4.3.2 数据库设计表
通过将E-R图转换为关系数据库,可以更好地理解数据之间的关联性,这种关联性可以通过表的形式来体现,其中每个表都包含了一个独立的字段。
|
编号 |
名称 |
数据类型 |
长度 |
小数位 |
允许空值 |
主键 |
默认值 |
说明 |
|
1 |
token_id |
int |
10 |
0 |
N |
Y |
临时访问牌ID |
|
|
2 |
token |
varchar |
64 |
0 |
Y |
N |
临时访问牌 |
|
|
3 |
info |
text |
65535 |
0 |
Y |
N |
||
|
4 |
maxage |
int |
10 |
0 |
N |
N |
2 |
最大寿命:默认2小时 |
|
5 |
create_time |
timestamp |
19 |
0 |
N |
N |
CURRENT_TIMESTAMP |
创建时间: |
|
6 |
update_time |
timestamp |
19 |
0 |
N |
N |
CURRENT_TIMESTAMP |
更新时间: |
|
7 |
user_id |
int |
10 |
0 |
N |
N |
0 |
用户编号: |
|
编号 |
名称 |
数据类型 |
长度 |
小数位 |
允许空值 |
主键 |
默认值 |
说明 |
|
1 |
article_id |
mediumint |
8 |
0 |
N |
Y |
文章id:[0,8388607] |
|
|
2 |
title |
varchar |
125 |
0 |
N |
Y |
标题:[0,125]用于文章和html的title标签中 |
|
|
3 |
type |
varchar |
64 |
0 |
N |
N |
0 |
文章分类:[0,1000]用来搜索指定类型的文章 |
|
4 |
hits |
int |
10 |
0 |
N |
N |
0 |
点击数:[0,1000000000]访问这篇文章的人次 |
|
5 |
praise_len |
int |
10 |
0 |
N |
N |
0 |
点赞数 |
|
6 |
create_time |
timestamp |
19 |
0 |
N |
N |
CURRENT_TIMESTAMP |
创建时间: |
|
7 |
update_time |
timestamp |
19 |
0 |
N |
N |
CURRENT_TIMESTAMP |
更新时间: |
|
8 |
source |
varchar |
255 |
0 |
Y |
N |
来源:[0,255]文章的出处 |
|
|
9 |
url |
varchar |
255 |
0 |
Y |
N |
来源地址:[0,255]用于跳转到发布该文章的网站 |
|
|
10 |
tag |
varchar |
255 |
0 |
Y |
N |
标签:[0,255]用于标注文章所属相关内容,多个标签用空格隔开 |
|
|
11 |
content |
longtext |
2147483647 |
0 |
Y |
N |
正文:文章的主体内容 |
|
|
12 |
img |
varchar |
255 |
0 |
Y |
N |
封面图 |
|
|
13 |
description |
text |
65535 |
0 |
Y |
N |
文章描述 |
|
编号 |
名称 |
数据类型 |
长度 |
小数位 |
允许空值 |
主键 |
默认值 |
说明 |
|
1 |
type_id |
smallint |
5 |
0 |
N |
Y |
分类ID:[0,10000] |
|
|
2 |
display |
smallint |
5 |
0 |
N |
N |
100 |
显示顺序:[0,1000]决定分类显示的先后顺序 |
|
3 |
name |
varchar |
16 |
0 |
N |
N |
分类名称:[2,16] |
|
|
4 |
father_id |
smallint |
5 |
0 |
N |
N |
0 |
上级分类ID:[0,32767] |
|
5 |
description |
varchar |
255 |
0 |
Y |
N |
描述:[0,255]描述该分类的作用 |
|
|
6 |
icon |
text |
65535 |
0 |
Y |
N |
分类图标: |
|
|
7 |
url |
varchar |
255 |
0 |
Y |
N |
外链地址:[0,255]如果该分类是跳转到其他网站的情况下,就在该URL上设置 |
|
|
8 |
create_time |
timestamp |
19 |
0 |
N |
N |
CURRENT_TIMESTAMP |
创建时间: |
|
9 |
update_time |
timestamp |
19 |
0 |
N |
N |
CURRENT_TIMESTAMP |
更新时间: |
|
编号 |
名称 |
数据类型 |
长度 |
小数位 |
允许空值 |
主键 |
默认值 |
说明 |
|
1 |
auth_id |
int |
10 |
0 |
N |
Y |
授权ID: |
|
|
2 |
user_group |
varchar |
64 |
0 |
Y |
N |
用户组: |
|
|
3 |
mod_name |
varchar |
64 |
0 |
Y |
N |
模块名: |
|
|
4 |
table_name |
varchar |
64 |
0 |
Y |
N |
表名: |
|
|
5 |
page_title |
varchar |
255 |
0 |
Y |
N |
页面标题: |
|
|
6 |
path |
varchar |
255 |
0 |
Y |
N |
路由路径: |
|
|
7 |
position |
varchar |
32 |
0 |
Y |
N |
位置: |
|
|
8 |
mode |
varchar |
32 |
0 |
N |
N |
_blank |
跳转方式: |
|
9 |
add |
tinyint |
3 |
0 |
N |
N |
1 |
是否可增加: |
|
10 |
del |
tinyint |
3 |
0 |
N |
N |
1 |
是否可删除: |
|
11 |
set |
tinyint |
3 |
0 |
N |
N |
1 |
是否可修改: |
|
12 |
get |
tinyint |
3 |
0 |
N |
N |
1 |
是否可查看: |
|
13 |
field_add |
text |
65535 |
0 |
Y |
N |
添加字段: |
|
|
14 |
field_set |
text |
65535 |
0 |
Y |
N |
修改字段: |
|
|
15 |
field_get |
text |
65535 |
0 |
Y |
N |
查询字段: |
|
|
16 |
table_nav_name |
varchar |
500 |
0 |
Y |
N |
跨表导航名称: |
|
|
17 |
table_nav |
varchar |
500 |
0 |
Y |
N |
跨表导航: |
|
|
18 |
option |
text |
65535 |
0 |
Y |
N |
配置: |
|
|
19 |
create_time |
timestamp |
19 |
0 |
N |
N |
CURRENT_TIMESTAMP |
创建时间: |
|
20 |
update_time |
timestamp |
19 |
0 |
N |
N |
CURRENT_TIMESTAMP |
更新时间: |
|
编号 |
名称 |
数据类型 |
长度 |
小数位 |
允许空值 |
主键 |
默认值 |
说明 |
|
1 |
collect_id |
int |
10 |
0 |
N |
Y |
收藏ID: |
|
|
2 |
user_id |
int |
10 |
0 |
N |
N |
0 |
收藏人ID: |
|
3 |
source_table |
varchar |
255 |
0 |
Y |
N |
来源表: |
|
|
4 |
source_field |
varchar |
255 |
0 |
Y |
N |
来源字段: |
|
|
5 |
source_id |
int |
10 |
0 |
N |
N |
0 |
来源ID: |
|
6 |
title |
varchar |
255 |
0 |
Y |
N |
标题: |
|
|
7 |
img |
varchar |
255 |
0 |
Y |
N |
封面: |
|
|
8 |
create_time |
timestamp |
19 |
0 |
N |
N |
CURRENT_TIMESTAMP |
创建时间: |
|
9 |
update_time |
timestamp |
19 |
0 |
N |
N |
CURRENT_TIMESTAMP |
更新时间: |
|
编号 |
名称 |
数据类型 |
长度 |
小数位 |
允许空值 |
主键 |
默认值 |
说明 |
|
1 |
comment_id |
int |
10 |
0 |
N |
Y |
评论ID: |
|
|
2 |
user_id |
int |
10 |
0 |
N |
N |
0 |
评论人ID: |
|
3 |
reply_to_id |
int |
10 |
0 |
N |
N |
0 |
回复评论ID:空为0 |
|
4 |
content |
longtext |
2147483647 |
0 |
Y |
N |
内容: |
|
|
5 |
nickname |
varchar |
255 |
0 |
Y |
N |
昵称: |
|
|
6 |
avatar |
varchar |
255 |
0 |
Y |
N |
头像地址:[0,255] |
|
|
7 |
create_time |
timestamp |
19 |
0 |
N |
N |
CURRENT_TIMESTAMP |
创建时间: |
|
8 |
update_time |
timestamp |
19 |
0 |
N |
N |
CURRENT_TIMESTAMP |
更新时间: |
|
9 |
source_table |
varchar |
255 |
0 |
Y |
N |
来源表: |
|
|
10 |
source_field |
varchar |
255 |
0 |
Y |
N |
来源字段: |
|
|
11 |
source_id |
int |
10 |
0 |
N |
N |
0 |
来源ID: |
|
编号 |
名称 |
数据类型 |
长度 |
小数位 |
允许空值 |
主键 |
默认值 |
说明 |
|
1 |
floor_information_id |
int |
10 |
0 |
N |
Y |
楼层信息ID |
|
|
2 |
address_information |
text |
65535 |
0 |
Y |
N |
地址信息 |
|
|
3 |
housing_area |
varchar |
64 |
0 |
Y |
N |
房屋面积 |
|
|
4 |
orientation_information |
varchar |
64 |
0 |
Y |
N |
朝向信息 |
|
|
5 |
details_page_link |
text |
65535 |
0 |
Y |
N |
详情页链接 |
|
|
6 |
area_information |
varchar |
64 |
0 |
Y |
N |
面积信息 |
|
|
7 |
maintenance_information |
varchar |
64 |
0 |
Y |
N |
维护信息 |
|
|
8 |
check_in_information |
varchar |
64 |
0 |
Y |
N |
入住信息 |
|
|
9 |
floor_information |
varchar |
64 |
0 |
Y |
N |
楼层信息 |
|
|
10 |
elevator_information |
varchar |
64 |
0 |
Y |
N |
电梯信息 |
|
|
11 |
parking_space_information |
varchar |
64 |
0 |
Y |
N |
车位信息 |
|
|
12 |
water_usage_information |
varchar |
64 |
0 |
Y |
N |
用水信息 |
|
|
13 |
electricity_consumption_information |
varchar |
64 |
0 |
Y |
N |
用电信息 |
|
|
14 |
gas_information |
varchar |
64 |
0 |
Y |
N |
燃气信息 |
|
|
15 |
heating_information |
varchar |
64 |
0 |
Y |
N |
采暖信息 |
|
|
16 |
rent_information |
varchar |
64 |
0 |
Y |
N |
租金信息 |
|
|
17 |
create_time |
datetime |
19 |
0 |
N |
N |
CURRENT_TIMESTAMP |
创建时间 |
|
18 |
update_time |
timestamp |
19 |
0 |
N |
N |
CURRENT_TIMESTAMP |
更新时间 |
|
编号 |
名称 |
数据类型 |
长度 |
小数位 |
允许空值 |
主键 |
默认值 |
说明 |
|
1 |
hits_id |
int |
10 |
0 |
N |
Y |
点赞ID: |
|
|
2 |
user_id |
int |
10 |
0 |
N |
N |
0 |
点赞人: |
|
3 |
create_time |
timestamp |
19 |
0 |
N |
N |
CURRENT_TIMESTAMP |
创建时间: |
|
4 |
update_time |
timestamp |
19 |
0 |
N |
N |
CURRENT_TIMESTAMP |
更新时间: |
|
5 |
source_table |
varchar |
255 |
0 |
Y |
N |
来源表: |
|
|
6 |
source_field |
varchar |
255 |
0 |
Y |
N |
来源字段: |
|
|
7 |
source_id |
int |
10 |
0 |
N |
N |
0 |
来源ID: |
|
编号 |
名称 |
数据类型 |
长度 |
小数位 |
允许空值 |
主键 |
默认值 |
说明 |
|
1 |
notice_id |
mediumint |
8 |
0 |
N |
Y |
公告id: |
|
|
2 |
title |
varchar |
125 |
0 |
N |
N |
标题: |
|
|
3 |
content |
longtext |
2147483647 |
0 |
Y |
N |
正文: |
|
|
4 |
create_time |
timestamp |
19 |
0 |
N |
N |
CURRENT_TIMESTAMP |
创建时间: |
|
5 |
update_time |
timestamp |
19 |
0 |
N |
N |
CURRENT_TIMESTAMP |
更新时间: |
表orientation_information (朝向信息)
|
编号 |
名称 |
数据类型 |
长度 |
小数位 |
允许空值 |
主键 |
默认值 |
说明 |
|
1 |
orientation_information_id |
int |
10 |
0 |
N |
Y |
朝向信息ID |
|
|
2 |
address_information |
text |
65535 |
0 |
Y |
N |
地址信息 |
|
|
3 |
housing_area |
varchar |
64 |
0 |
Y |
N |
房屋面积 |
|
|
4 |
orientation_information |
varchar |
64 |
0 |
Y |
N |
朝向信息 |
|
|
5 |
details_page_link |
text |
65535 |
0 |
Y |
N |
详情页链接 |
|
|
6 |
area_information |
varchar |
64 |
0 |
Y |
N |
面积信息 |
|
|
7 |
maintenance_information |
varchar |
64 |
0 |
Y |
N |
维护信息 |
|
|
8 |
check_in_information |
varchar |
64 |
0 |
Y |
N |
入住信息 |
|
|
9 |
floor_information |
varchar |
64 |
0 |
Y |
N |
楼层信息 |
|
|
10 |
elevator_information |
varchar |
64 |
0 |
Y |
N |
电梯信息 |
|
|
11 |
parking_space_information |
varchar |
64 |
0 |
Y |
N |
车位信息 |
|
|
12 |
water_usage_information |
varchar |
64 |
0 |
Y |
N |
用水信息 |
|
|
13 |
electricity_consumption_information |
varchar |
64 |
0 |
Y |
N |
用电信息 |
|
|
14 |
gas_information |
varchar |
64 |
0 |
Y |
N |
燃气信息 |
|
|
15 |
heating_information |
varchar |
64 |
0 |
Y |
N |
采暖信息 |
|
|
16 |
rent_information |
varchar |
64 |
0 |
Y |
N |
租金信息 |
|
|
17 |
create_time |
datetime |
19 |
0 |
N |
N |
CURRENT_TIMESTAMP |
创建时间 |
|
18 |
update_time |
timestamp |
19 |
0 |
N |
N |
CURRENT_TIMESTAMP |
更新时间 |
|
编号 |
名称 |
数据类型 |
长度 |
小数位 |
允许空值 |
主键 |
默认值 |
说明 |
|
1 |
praise_id |
int |
10 |
0 |
N |
Y |
点赞ID: |
|
|
2 |
user_id |
int |
10 |
0 |
N |
N |
0 |
点赞人: |
|
3 |
create_time |
timestamp |
19 |
0 |
N |
N |
CURRENT_TIMESTAMP |
创建时间: |
|
4 |
update_time |
timestamp |
19 |
0 |
N |
N |
CURRENT_TIMESTAMP |
更新时间: |
|
5 |
source_table |
varchar |
255 |
0 |
Y |
N |
来源表: |
|
|
6 |
source_field |
varchar |
255 |
0 |
Y |
N |
来源字段: |
|
|
7 |
source_id |
int |
10 |
0 |
N |
N |
0 |
来源ID: |
|
8 |
status |
bit |
1 |
0 |
N |
N |
1 |
点赞状态:1为点赞,0已取消 |
|
编号 |
名称 |
数据类型 |
长度 |
小数位 |
允许空值 |
主键 |
默认值 |
说明 |
|
1 |
property_information_id |
int |
10 |
0 |
N |
Y |
房源信息ID |
|
|
2 |
address_information |
text |
65535 |
0 |
Y |
N |
地址信息 |
|
|
3 |
housing_area |
varchar |
64 |
0 |
Y |
N |
房屋面积 |
|
|
4 |
orientation_information |
varchar |
64 |
0 |
Y |
N |
朝向信息 |
|
|
5 |
details_page_link |
text |
65535 |
0 |
Y |
N |
详情页链接 |
|
|
6 |
area_information |
varchar |
64 |
0 |
Y |
N |
面积信息 |
|
|
7 |
maintenance_information |
varchar |
64 |
0 |
Y |
N |
维护信息 |
|
|
8 |
check_in_information |
varchar |
64 |
0 |
Y |
N |
入住信息 |
|
|
9 |
floor_information |
varchar |
64 |
0 |
Y |
N |
楼层信息 |
|
|
10 |
elevator_information |
varchar |
64 |
0 |
Y |
N |
电梯信息 |
|
|
11 |
parking_space_information |
varchar |
64 |
0 |
Y |
N |
车位信息 |
|
|
12 |
water_usage_information |
varchar |
64 |
0 |
Y |
N |
用水信息 |
|
|
13 |
electricity_consumption_information |
varchar |
64 |
0 |
Y |
N |
用电信息 |
|
|
14 |
gas_information |
varchar |
64 |
0 |
Y |
N |
燃气信息 |
|
|
15 |
heating_information |
varchar |
64 |
0 |
Y |
N |
采暖信息 |
|
|
16 |
rent_information |
varchar |
64 |
0 |
Y |
N |
租金信息 |
|
|
17 |
praise_len |
int |
10 |
0 |
N |
N |
0 |
点赞数 |
|
18 |
create_time |
datetime |
19 |
0 |
N |
N |
CURRENT_TIMESTAMP |
创建时间 |
|
19 |
update_time |
timestamp |
19 |
0 |
N |
N |
CURRENT_TIMESTAMP |
更新时间 |
|
编号 |
名称 |
数据类型 |
长度 |
小数位 |
允许空值 |
主键 |
默认值 |
说明 |
|
1 |
registered_users_id |
int |
10 |
0 |
N |
Y |
注册用户ID |
|
|
2 |
user_name |
varchar |
64 |
0 |
Y |
N |
用户姓名 |
|
|
3 |
user_gender |
varchar |
64 |
0 |
Y |
N |
用户性别 |
|
|
4 |
contact_information |
varchar |
16 |
0 |
Y |
N |
联系方式 |
|
|
5 |
requirement_selection |
varchar |
64 |
0 |
Y |
N |
需求选择 |
|
|
6 |
examine_state |
varchar |
16 |
0 |
N |
N |
已通过 |
审核状态 |
|
7 |
user_id |
int |
10 |
0 |
N |
N |
0 |
用户ID |
|
8 |
create_time |
datetime |
19 |
0 |
N |
N |
CURRENT_TIMESTAMP |
创建时间 |
|
9 |
update_time |
timestamp |
19 |
0 |
N |
N |
CURRENT_TIMESTAMP |
更新时间 |
表requirement_classification (需求分类)
|
编号 |
名称 |
数据类型 |
长度 |
小数位 |
允许空值 |
主键 |
默认值 |
说明 |
|
1 |
requirement_classification_id |
int |
10 |
0 |
N |
Y |
需求分类ID |
|
|
2 |
classification_name |
varchar |
64 |
0 |
Y |
N |
分类名称 |
|
|
3 |
create_time |
datetime |
19 |
0 |
N |
N |
CURRENT_TIMESTAMP |
创建时间 |
|
4 |
update_time |
timestamp |
19 |
0 |
N |
N |
CURRENT_TIMESTAMP |
更新时间 |
|
编号 |
名称 |
数据类型 |
长度 |
小数位 |
允许空值 |
主键 |
默认值 |
说明 |
|
1 |
slides_id |
int |
10 |
0 |
N |
Y |
轮播图ID: |
|
|
2 |
title |
varchar |
64 |
0 |
Y |
N |
标题: |
|
|
3 |
content |
varchar |
255 |
0 |
Y |
N |
内容: |
|
|
4 |
url |
varchar |
255 |
0 |
Y |
N |
链接: |
|
|
5 |
img |
varchar |
255 |
0 |
Y |
N |
轮播图: |
|
|
6 |
hits |
int |
10 |
0 |
N |
N |
0 |
点击量: |
|
7 |
create_time |
timestamp |
19 |
0 |
N |
N |
CURRENT_TIMESTAMP |
创建时间: |
|
8 |
update_time |
timestamp |
19 |
0 |
N |
N |
CURRENT_TIMESTAMP |
更新时间: |
|
编号 |
名称 |
数据类型 |
长度 |
小数位 |
允许空值 |
主键 |
默认值 |
说明 |
|
1 |
upload_id |
int |
10 |
0 |
N |
Y |
上传ID |
|
|
2 |
name |
varchar |
64 |
0 |
Y |
N |
文件名 |
|
|
3 |
path |
varchar |
255 |
0 |
Y |
N |
访问路径 |
|
|
4 |
file |
varchar |
255 |
0 |
Y |
N |
文件路径 |
|
|
5 |
display |
varchar |
255 |
0 |
Y |
N |
显示顺序 |
|
|
6 |
father_id |
int |
10 |
0 |
Y |
N |
0 |
父级ID |
|
7 |
dir |
varchar |
255 |
0 |
Y |
N |
文件夹 |
|
|
8 |
type |
varchar |
32 |
0 |
Y |
N |
文件类型 |
|
编号 |
名称 |
数据类型 |
长度 |
小数位 |
允许空值 |
主键 |
默认值 |
说明 |
|
1 |
user_id |
mediumint |
8 |
0 |
N |
Y |
用户ID:[0,8388607]用户获取其他与用户相关的数据 |
|
|
2 |
state |
smallint |
5 |
0 |
N |
N |
1 |
账户状态:[0,10](1可用|2异常|3已冻结|4已注销) |
|
3 |
user_group |
varchar |
32 |
0 |
Y |
N |
所在用户组:[0,32767]决定用户身份和权限 |
|
|
4 |
login_time |
timestamp |
19 |
0 |
N |
N |
CURRENT_TIMESTAMP |
上次登录时间: |
|
5 |
phone |
varchar |
11 |
0 |
Y |
N |
手机号码:[0,11]用户的手机号码,用于找回密码时或登录时 |
|
|
6 |
phone_state |
smallint |
5 |
0 |
N |
N |
0 |
手机认证:[0,1](0未认证|1审核中|2已认证) |
|
7 |
username |
varchar |
16 |
0 |
N |
N |
用户名:[0,16]用户登录时所用的账户名称 |
|
|
8 |
nickname |
varchar |
16 |
0 |
Y |
N |
昵称:[0,16] |
|
|
9 |
password |
varchar |
64 |
0 |
N |
N |
密码:[0,32]用户登录所需的密码,由6-16位数字或英文组成 |
|
|
10 |
|
varchar |
64 |
0 |
Y |
N |
邮箱:[0,64]用户的邮箱,用于找回密码时或登录时 |
|
|
11 |
email_state |
smallint |
5 |
0 |
N |
N |
0 |
邮箱认证:[0,1](0未认证|1审核中|2已认证) |
|
12 |
avatar |
varchar |
255 |
0 |
Y |
N |
头像地址:[0,255] |
|
|
13 |
open_id |
varchar |
255 |
0 |
Y |
N |
针对获取用户信息字段 |
|
|
14 |
create_time |
timestamp |
19 |
0 |
N |
N |
CURRENT_TIMESTAMP |
创建时间: |
|
15 |
vip_level |
varchar |
255 |
0 |
Y |
N |
会员等级 |
|
|
16 |
vip_discount |
double |
11 |
2 |
Y |
N |
0.00 |
会员折扣 |
|
编号 |
名称 |
数据类型 |
长度 |
小数位 |
允许空值 |
主键 |
默认值 |
说明 |
|
1 |
group_id |
mediumint |
8 |
0 |
N |
Y |
用户组ID:[0,8388607] |
|
|
2 |
display |
smallint |
5 |
0 |
N |
N |
100 |
显示顺序:[0,1000] |
|
3 |
name |
varchar |
16 |
0 |
N |
N |
名称:[0,16] |
|
|
4 |
description |
varchar |
255 |
0 |
Y |
N |
描述:[0,255]描述该用户组的特点或权限范围 |
|
|
5 |
source_table |
varchar |
255 |
0 |
Y |
N |
来源表: |
|
|
6 |
source_field |
varchar |
255 |
0 |
Y |
N |
来源字段: |
|
|
7 |
source_id |
int |
10 |
0 |
N |
N |
0 |
来源ID: |
|
8 |
register |
smallint |
5 |
0 |
Y |
N |
0 |
注册位置: |
|
9 |
create_time |
timestamp |
19 |
0 |
N |
N |
CURRENT_TIMESTAMP |
创建时间: |
|
10 |
update_time |
timestamp |
19 |
0 |
N |
N |
CURRENT_TIMESTAMP |
更新时间: |
5 系统详细设计
5.1管理员功能模块
房源信息管理:管理员点击可查看房源信息列表,可下载导入文档进行导入新的房源信息,同时可对房源信息进行删除。界面展示如下图5-1所示。

图5-1 房源信息管理界面图
朝向信息管理:管理员点击可查看朝向信息列表,可下载导入文档进行导入新的朝向信息,同时可对朝向信息进行删除。如图5-2所示。

图5-2 朝向信息界面图
系统管理:管理员点击可查看轮播图,如需添加新的轮播图,点击右侧“添加”按钮,上传图片,输入标题,点击“确认”按钮进行添加;同时可对轮播图进行增删改查。界面图如下。

图5-3 系统管理界面图
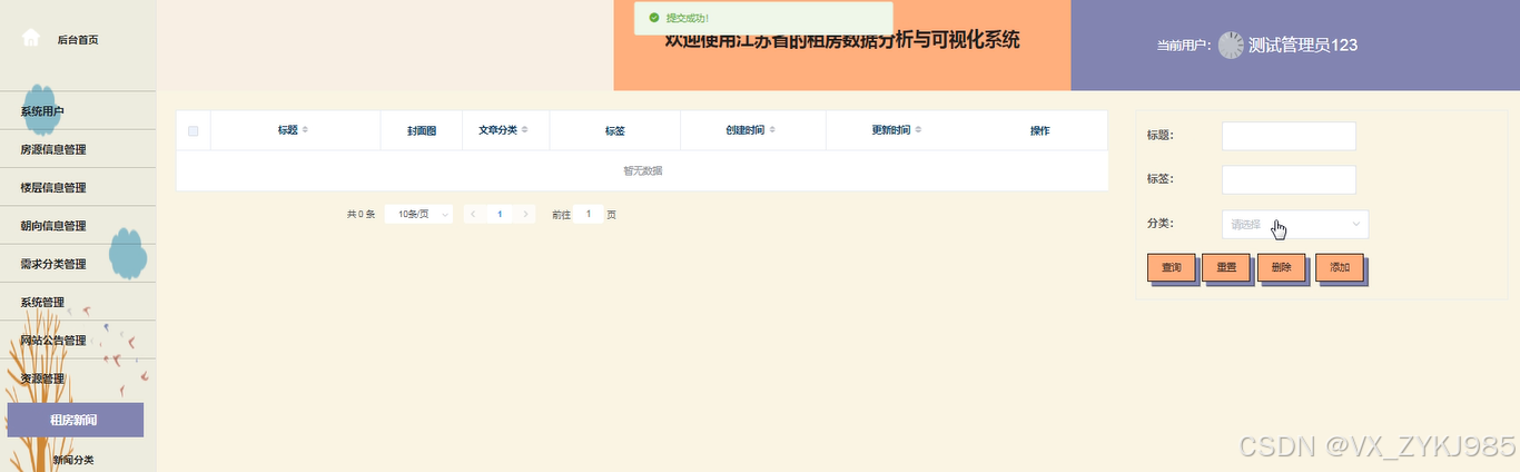
资源管理:管理员点击可查看租房新闻和新闻分类。如需添加新的新闻,点击“添加”按钮,上传封面图,输入标题,选择分类,输入标签、描述和正文,点击“确认”按钮进行添加。同时可对新闻进行增删改查。

图5-4 资源管理界面图
5.2注册户功能模块
租房新闻:用户点击可查看租房新闻,同时可对新闻进行点赞、收藏和评论。如下图所示。

图5-5 租房新闻界面图
房源信息:用户点击可通过搜索地址信息、房屋面积和租金信息进行查看房源信息列表,同时可对房源信息进行点赞、收藏和评论。界面图如下。

图5-6 房源信息界面图
6 系统测试
6.1系统测试目的
虽然程序设计本身就具备一定的风险,因此,即便出现一点点的失败,也很少 影响到整个的运行。然而,即便出现一点点的失败,也很少影响到整个的运行,因此,我们必须对程序进行严格的检查,及早发现和解决失败,从而确保整个系统的运行良好,从而确保其运行的持久性和稳定性。通过本章的讨论,我们可以更好地识别出存在的问题,从而有效地解决它们,尽管需要花费大量的精力,但却至关重要且不可或缺。
软件测试和开发过程有着密切的联系,它们都需要遵循严格的管理学原则,以确保软件的可靠性和可用性。然而,随着技术的发展,国内的软件测试已经取得了长足的进步,其流程更加完善,效率也更加提升。
为了验证租房数据分析与可视化系统的有效性,我们需要对其各个功能模块的运行情况和性能进行严格的检查和验证。一旦检查结果出现问题,我们将立即采取措施,并尽快纠正,从而为用户提供更加优质的服务。
6.2系统测试概述
系统测试有两种,一种是黑盒测试,另一种是白盒测试。一般来说,黑盒测试就是功能测试,也叫需求测试。在黑盒测试的过程中,我们并不知道它的开发原理,而只是作为一个用户对系统进行测试。我们主要依靠以前的测试经验来取一些临界值,然后通过测试用例进行测试,这是发现问题最快的方式。其次,利用测试用例找出一些具有代表性的数据对系统进行测试。黑盒测试过程中常用的测试工具有WinRunner和Autorunner;白盒测试称为结果测试,即逻辑驱动测试。在白盒测试的过程中,我们主要是按照系统开发的原则进行测试,主要是作为开发人员测试代码是否完成了其特定的功能,以及具体的路径是否正确。当然,这种测试方法费时费力,因为每个函数都有不止一条运行路径,通过测试程序中运行的路径,我们可以检测到开发的代码是否有错误,是否达到了预期。在白盒测试过程中,常用的测试工具有JContact、C++Test和CodeWizard。
6.3测试结果
在测试每个功能的过程中,我们应该严格按照指定的测试计划逐步进行测试,不能急于实现,并且每个测试的结果都应该充分记录下来,最好的选择是自动化测试,这样可以更准确、更快地完成,而不是依赖手动测试,因为这样可以避免问题,它还可以防止疲劳和问题。进行测试时,必须保持高度专注,密切关注测试结果,并及时纠正任何异常情况;最后,在测试完成后,应该正确保存文档以备将来使用。经过测试可以发现,原来开发的系统是清晰的,只有对其进行细化,编程的过程才会变得更加顺利。只有有了良好的结构,后期的编程工作才能顺利完成,同时也可以大大降低时间和精力成本。
结论
在本次系统设计的过程中,我们将深入探讨租房数据分析与可视化系统,从研究背景、目标到实施方案,并详细阐述每一章的内容,以及该系统的硬件和软件环境。其中包含了:需求分析+功能需求+用例图,以此表示系统的功能的流程、模块的处理过程。绘制总体各个结构+流程图,并根据功能细致设计的需要,再来设计数据库的表结构,并绘制E-R图,实现程序接口,然后完成调试。最后,本文进行了总结,并提出了下一步的发展方向。
在这次设计中,我通过不断地探索和学习,掌握了python技术和框架,并创建了一个租房数据分析与可视化系统,这让我对编写系统的必要性和运行环境有了更深入的了解。为了更好地完成这个项目,我花费了大量的时间,不仅丰富了自己的知识面,并且学习并积累了许多宝贵经验。系统刚开始时,我对django框架这个技术只是稍微有些了解,但是通过这次基于django框架的租房数据分析与可视化系统设计,让我更加深入地去探讨了,django框架运转的原理,从中学到了如何去配置服务器环境和连接数据库。在基于django框架的租房数据分析与可视化系统设计的过程中,我还学会了使用dreamweaver来建设一个简单的页面,这样可以极大程度提高我的实际操作能力,也因此激发了我对这个领域的浓烈兴趣。
系统的这一次发展提升了我自己的能力,也学到了框架如何实现基本功能。同时在编程代码各方面也做了的很多尝试,从关注代码错误到做一些小的修改,都有了很大的提高。同时,在撰写论文时,还查阅了大量的参考资料,对论文的结构和文献资料进行了总结和分析。已作出努力,尽量减少错误和走弯路,从一开始的系统功能概念化到逐一实施,并进行了广泛的研究报告。也许后续操作过程中还有很多实现不完美的功能,但我依然会继续学习,努力在以后的软件开发、编号代码中吸取教训,总结不完美之处,努力的在软件开发越来越强。以上是我在本次设计中的总结,希望在未来取得更好的成绩。
致 谢
眨眼之间,大学生活就要结束了。在本文的最后,我要感谢我和蔼可亲的导师、团结有爱的同学的帮助和鼓励。此刻,我找不到感谢之词可以用来表达我最深切的感激之情。尤其感谢我的指导老师,在选题的过程中与我进行了深入的交流,在毕业设计期间给我提供了一些指导。四年的学习生活让我受益良多,老师们的丰富的学术知识、认真负责的学习态度让我受益匪浅。在此,我深深地感谢那些曾经给予我帮助和指导的老师!
我们的论文得益于许多学者的贡献,他们的研究成果为我们提供了宝贵的指导,使我们能够更好地完成这篇文章。感谢我的同学和朋友在我的写作以及排版过程中给予热情的帮助,才使得我比较顺利的完成了这篇论文。
感谢大学里遇见的朋友,你们在我这四年里留下无数的温暖和快乐,让我对这个校园多了一份留念。最后,感谢我的父母、辅导员、班长,以及室友们对我大学生活上的关心和理解,让我能保持乐观和追求我所热爱的。尽管我的能力有限,但我仍然尽力去完善这篇论文,并且诚挚地希望各位老师和学友能够给予宝贵的指导与意见!
[1]郭瑾.基于Python的招聘数据爬取与数据可视化分析研究[J].轻工科技,2024,40(02):94-96+99.
[2]黄嘉丽,郭玉茹,贾晟昊.数据可视化设计研究与分析[J].鞋类工艺与设计,2024,4(04):27-29.
[3]蔡文乐,秦立静.基于Python爬虫的招聘数据可视化分析[J].物联网技术,2024,14(01):102-105.DOI:10.16667/j.issn.2095-1302.2024.01.028.
[4]何毅平,黄媛,湛茂溪,等.基于网络爬虫的招聘信息可视化系统设计与实现[J].长江工程职业技术学院学报,2023,40(03):24-28.DOI:10.14079/j.cnki.cn42-1745/tv.2023.03.006.
[5]王纪才,徐启南,袁霄翔.基于Python爬虫的电影数据可视化分析[J].周口师范学院学报,2023,40(05):60-65.DOI:10.13450/j.cnki.jzknu.2023.05.010.
[6]胡妍妍.保障性住房档案信息化管理路径探究[J].山东档案,2023(03):72-73.
[7]王丽薇,冀晋萌. 公租房管理信息系统实现功能延伸[N]. 邯郸日报,2023-01-23(001).DOI:10.28332/n.cnki.nhdrb.2023.001282.
[8]陈嘉发,黄宇靖.Flask框架在数据可视化的应用[J].福建电脑,2022,38(12):44-48.DOI:10.16707/j.cnki.fjpc.2022.12.009.
[9]饶冉冉. 基于AHP-模糊综合分析法的数据资产评估研究[D].中央财经大学,2022.DOI:10.27665/d.cnki.gzcju.2022.000094.
[10]李元翰. 基于多资源信息嵌入的Airbnb租房价格预测模型[D].东北师范大学,2023.DOI:10.27011/d.cnki.gdbsu.2022.000896.
[11]李涛.基于Python的租房信息可视化及价格预测[J].现代信息科技,2021,5(16):96-99.DOI:10.19850/j.cnki.2096-4706.2021.16.024.
[12]赵涵原.基于Python爬虫的书籍数据可视化分析[J].电子技术与软件工程,2021(14):178-179.
[13]乔士秀,圣文顺.基于网络爬虫的数据可视化系统设计与实现[J].电子技术与软件工程,2021(12):138-141.
[14]徐娜.基于GIS的房产管理平台建设与应用[J].长春师范大学学报,2021,40(02):132-136.
[15]王慧东. 数据挖掘技术在租房数据中的应用研究[D].昆明理工大学,2021.DOI:10.27200/d.cnki.gkmlu.2020.000952.
[16]范鹏程,涂嘉庆.基于Scrapy框架爬取温州租房信息的研究与实现[J].电脑知识与技术,2019,15(18):4-6.DOI:10.14004/j.cnki.ckt.2019.1930.
免费领取源码,请点赞关注私信博主
DAMO开发者矩阵,由阿里巴巴达摩院和中国互联网协会联合发起,致力于探讨最前沿的技术趋势与应用成果,搭建高质量的交流与分享平台,推动技术创新与产业应用链接,围绕“人工智能与新型计算”构建开放共享的开发者生态。
更多推荐



所有评论(0)