越擎科技发布激光加工编程与仿真技术白皮书,阐述激光加工工艺应用难点及解决方案
激光工艺的应用,核心点就是精度,这需要编程与仿真具备高精度的架构设计,通过以上典型的5轴激光加工机床的应用案例和机器人多轴激光加工的应用场景,可以看出,选择iRobotCAM作为激光加工与虚拟调试的解决方案,可以有效的解决激光加工的底层的高精度问题。而进一步扩展来看,作为激光加工的工艺应用,iRobotCAM由于其技术架构的开放性,可以进一步扩展其在更多包括激光切割,激光融覆,电弧增材制造应用等场
概要:越擎科技发布激光加工编程与仿真技术白皮书,阐述激光加工工艺应用的高精度控制等难点,并进一步探讨激光加工的轨迹及仿真方案,如何有效的使用iRobotCAM来完成激光加工及仿真,大大的提升激光工艺应用场景的设备开发及激光工艺应用效率。
一,激光行业的概况
激光行业的从业规模与未来的市场规模巨大,行业处于快速发展期。
- 根据中国企业数据库企查猫,目前中国激光产业行业的主要企业共有56959家,其中以2017-2019年为主要注册热潮,2017-2019年三年新增注册企业超五千家。2021年注册企业数量为4737家,而2022年则为2284家。

2. 据前瞻产业研究院的数据调研,中国激光市场结构主要分为激光加工设备、光通信器件与设备、激光测量设备、激光器、激光医疗设备、激光元器件等。中国激光加工设备市场占据激光产业最大市场份额,发展速度最快,未来市场发展空间也最大。根据2022年中国激光元器件、激光器、激光加工设备市场规模,2022年中国激光产业整体市场规模已达2186亿元。


二,激光工艺的特性
激光的最大的工艺特性是高精度,为了进一步理解激光工艺的应用,从激光工艺的应用的设备场景入手,以激光机床的开发与应用以及机器人激光加工应用作为应用的典型进一步分析其难点及进一步阐述解决方案。
三,激光机床的开发与应用
从激光机床的设备开发流程着手,可以进一步了解激光工艺在机床上的应用难点及解决方案。
- 激光机床开发流程:三维结构建模< 机电建模与运动仿真< 轨迹生成与虚拟调试< 后置处理与加工仿真
下面以iRobotCAM作为激光机床开发与调试的软件方案,阐述如何一步步的实现激光机床的开发与虚拟调试,并实现激光机床的量产与应用。
- 三维结构建模:利用iRobotCAM基于三维 CAD平台中望3D的特性,可以快速的建立机床的三维结构的数字化模型

2. 机电建模与运动仿真:iRobotCAM具备机电建模模块,可进行产线的建模设计和机器人的虚拟调试,在实际生产前通过虚拟环境模拟激光加工过程,提前发现并解决可能出现的问题,如机器人运动碰撞干涉、检查机器人奇异性、可达性和碰撞性以及激光路径错误等,减少实际调试中的错误和风险,提高生产效率和安全性。

3. 轨迹生成与虚拟调试:基于中望3D平台开发,能够利用中望3D的各类2轴到5轴的轨迹算法,使机器人在激光加工过程中拥有类似CAM软件的精确轨迹算法,可将激光束准确地聚焦在加工部位,实现高精度的激光切割、焊接、雕刻等工艺,确保加工质量和一致性。

4. 后置处理与加工仿真:基于iRobotCAM的便捷的后置处理模块,可以快速的生成代码,并直观的展示加工的仿真效果。
下面我们看一下iRobotCAM如何利用5轴机床实现加工的激光加工与仿真:
利用iRobotCAM,实现五轴激光机床的设计与虚拟调试
四,机器人的激光工艺的应用
机器人激光的工艺主要在于高精度,而利用激光实现高精度的制造能力是航天,汽车,机械等各个行业实现高性能或高精度设备的基础,而作为机器人行业而言,激光工艺的应用有何难点,如何快速的实现机器人激光工艺的应用呢?
首先,对于机器人激光加工工艺,一般流程如下:
导入机器人及工件> 工件的定位与机器人标定>实现轨迹编程> 全场景的仿真> 代码输出及机器人加工
从以上流程可以看出,激光工艺的重点在于数字化环境的建立以及代码的输出与仿真, 我们以iRobotCAM离线编程软件为例,阐述一下,如何利用iRobotCAM来实现机器人激光工艺的高效应用。
- 利用iRobotCAM其基于国产三维CAD 中望3D内核的能力,可以快速的建模完成设备及工艺的数字化

2. 利用iRobotCAM的机器库,可以快速的建立涉及到激光应用的相关的机器人或工具,避免未来重复的建立基本零件库, 有助于企业高效的使用数字化模型

3. 利用iRobotCAM独有的定位功能,针对激光的加工需求,可以快速的实现工件的精准定位。更具体的讲,iRobotCAM基于工件的CAD特征可以实现各种工况下的工件定位。

4. 利用iRobotCAM的轨迹生成能力,可以实现曲面多轴复杂轨迹的生成,实现包括7轴以上的机器人的激光工艺的应用。

5. 利用iRobotCAM的机器人虚拟调试能力,可以实现机器人激光场景的编程与虚拟仿真,高效的查看机器人工艺的应用效果

6. 利用iRobotCAM的后置处理能力,可以高效的适配包括发那科、ABB、安川、库卡、 广数、新时达,埃斯顿、华数,图灵等各类机器人,高效的利用一套软件管理多种品牌或多种设备。

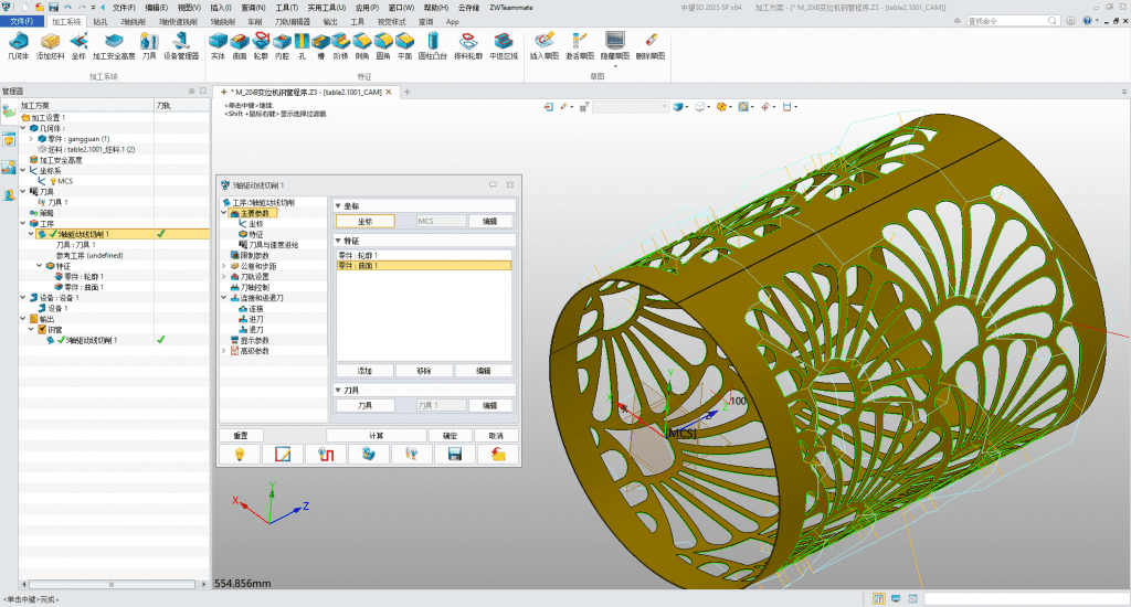
下面我们看一下iRobotCAM如何利用机器人实现5轴镂空图案的加工,通过iRobotCAM灵活的编程能力,实现5轴轨迹的生成并实现机器人快速仿真。
利用iRobotCAM,实现五轴镂空图案的机器人激光切割
五,总结
激光工艺的应用,核心点就是精度,这需要编程与仿真具备高精度的架构设计,通过以上典型的5轴激光加工机床的应用案例和机器人多轴激光加工的应用场景,可以看出,选择iRobotCAM作为激光加工与虚拟调试的解决方案,可以有效的解决激光加工的底层的高精度问题。而进一步扩展来看,作为激光加工的工艺应用,iRobotCAM由于其技术架构的开放性,可以进一步扩展其在更多包括激光切割,激光融覆,电弧增材制造应用等场景并体现其明显的高精度的技术优势。
DAMO开发者矩阵,由阿里巴巴达摩院和中国互联网协会联合发起,致力于探讨最前沿的技术趋势与应用成果,搭建高质量的交流与分享平台,推动技术创新与产业应用链接,围绕“人工智能与新型计算”构建开放共享的开发者生态。
更多推荐



所有评论(0)