“十五五”具身智能新基建:虚实融合训练场与Agent协同控制平台深度解析(WORD)
“十五五”具身智能机器人虚实融合训练场与Agent协同控制平台项目是我国突破人形机器人产业化瓶颈的关键基础设施。针对当前物理训练成本高、仿真迁移成功率低、多机协同标准缺失三大痛点,项目构建三大核心支柱:10万节点并发的高保真虚实融合仿真环境(零样本迁移成功率≥95%)、基于OpenClaw标准的Agent协同控制平台(指令频率≥1000Hz)、全栈国产化信创智算底座(算力100 PFLOPS)。通

前言:跨越“达尔文死海”的关键一跃
在人工智能的浩瀚星图中,具身智能(Embodied AI)正成为继大语言模型之后,最耀眼的下一颗超新星。它不仅仅是代码的迭代,更是智能体从数字世界向物理世界的伟大迁徙。然而,这场迁徙并非坦途。当前,我国具身智能产业正处于跨越“达尔文死海”的关键期——实验室里的算法Demo惊艳四座,但一旦踏入复杂的现实工业场景,便往往因成本高昂、数据匮乏、仿真失真而折戟沉沙。
面对“十五五”国家战略的宏伟蓝图,如何破解物理训练的时空枷锁?如何填平虚拟与现实之间的鸿沟?如何让人形机器人从“单兵作战”进化为“集群协同”?
本文基于《“十五五”具身智能机器人虚实融合训练场与Agent协同控制平台可行性研究报告》,深度剖析这一国家级基础设施项目的核心架构、技术突破与实施路径。这不仅是一份技术文档的解读,更是对未来智能制造与服务机器人产业生态的一次全景式预演。我们将揭开高保真虚实融合训练场的神秘面纱,探索基于OpenClaw标准的Agent协同控制平台的内在逻辑,见证国产化信创底座如何为具身智能注入自主可控的强劲动力。

第一章 战略破局:宏观背景与行业痛点深度剖析
1.1“十五五”规划下的具身智能新使命
随着“十五五”规划的序幕缓缓拉开,具身智能已不再仅仅是技术圈的热点,而是上升为国家抢占未来产业竞争制高点、培育新质生产力的核心引擎。工信部《关于加快人形机器人创新发展的指导意见》及《数字中国建设整体布局规划》明确指出,构建人形机器人整机及关键零部件的创新体系,加速通用人工智能与物理世界的深度融合,已成为国家意志。
在这一宏观背景下,具身智能被赋予了双重使命:
- 技术突围:突破传统机器人感知、决策、执行的边界,实现从专用智能向通用智能的跃迁。
- 产业落地:解决从实验室到大规模产业应用的“最后一公里”问题,推动具身智能在工业制造、特种救援、家庭服务等领域的规模化部署。
本项目积极响应国家关于人工智能与实体经济深度融合的战略部署,旨在通过建设高水平的虚实融合训练基础设施,破解具身智能发展的核心瓶颈,为我国在全球智能机器人赛道实现“换道超车”提供坚实的政策与技术支撑。
1.2 行业现状:三大痛点制约产业化进程
尽管前景广阔,但当前我国具身智能产业仍面临严峻挑战,主要体现在以下三个维度:
痛点一:物理训练成本极高,数据采集效率低下
传统的人形机器人研发高度依赖物理实机训练。然而,单台人形机器人的硬件年损耗成本动辄超百万元。更致命的是,物理环境下的数据采集效率极低,受限于重力约束、电池续航(通常仅2-4小时)、场地布景切换及人工干预成本,单台机器人单日产生的有效交互数据量通常低于10万条。对于动辄需要数十亿次样本训练的深度强化学习模型而言,这种数据通量无异于杯水车薪。
痛点二:“现实鸿沟”显著,Sim-to-Real迁移成功率低
虽然业界尝试通过仿真环境加速训练,但传统仿真引擎在摩擦力、软体形变、流体动力学等微观物理特性的建模上存在精度局限。这导致算法在从仿真向现实(Sim-to-Real)迁移时,往往因环境参数不匹配而出现性能大幅下降,甚至完全失效。行业数据显示,传统仿真环境下的零样本迁移成功率不足60%,严重制约了研发效率。
痛点三:多智能体协同缺乏标准,集群作业风险高
在复杂场景如大型仓储、灾难救援中,单体机器人能力有限,必须依赖多机协同。然而,当前缺乏标准化的跨平台控制接口,基于OpenClaw等协议的成熟应用尚少。这导致多机作业时碰撞风险高、调度效率低,且不同品牌、不同型号的机器人难以实现协议对齐与知识迁移,形成了严重的技术壁垒。
1.3 建设必要性:突破瓶颈的必然选择
本项目的建设不仅是技术层面的迭代,更是对具身智能生产力组织方式的重构。
- 合规与战略安全:落实国发〔2020〕8号文件精神,构建基于国产信创底座的智算中心,是确保国家战略数据安全与技术自主可控的根本保障。
- 技术演进趋势:唯有通过构建支持10万节点并发的高保真虚实融合环境,才能实现零样本迁移成功率提升至95%以上,大幅缩短研发周期。
- 产业规模化需求:若不建设本项目,我国具身智能研发将长期受制于高昂的物理测试成本与碎片化的技术标准,难以满足工业4.0时代对复杂协同作业的刚性需求。
第二章 顶层设计:项目概况与核心建设内容
2.1 项目基本信息
本项目定位为“新建”性质的重大技术攻关与基础设施建设项目,旨在响应国家关于人工智能与人形机器人产业发展的战略部署。
- 项目名称:“十五五”具身智能机器人虚实融合训练场与Agent协同控制平台
- 建设性质:新建
- 建设周期:36个月(2024Q3 - 2027Q2)
- 建设地点:国家级高新区智能制造园
- 总投资额:4.85亿元
- 承建单位:华夏通用机器人技术研究院有限公司
2.2 核心建设内容:三大战略支柱
本项目的建设核心围绕“环境仿真、协同控制、算力底座”三大战略支柱展开,旨在打造一个全栈国产化的机器人研发与运行生态。
支柱一:10万节点并发的高保真虚实融合仿真环境
该环境基于物理精确的渲染技术(PBR)与多体动力学算法,能够实现微秒级的碰撞检测与高频力矩反馈。依托分布式仿真架构,系统可支撑10万个独立机器人Agent在统一时空坐标系下的并行演练。通过引入非结构化环境生成算法,该环境能够模拟复杂的工业及服务场景,有效解决人形机器人在感知、定位与决策层面的高强度训练需求。
支柱二:基于OpenClaw标准的人形机器人Agent协同控制平台
该平台通过引入OpenClaw硬件抽象层协议,打破了异构人形机器人之间的通信壁垒,实现了控制指令的标准化映射。平台核心聚焦于具身智能的工程化落地,整合多模态大模型驱动的决策引擎,支持复杂任务的自动化分解、动态路径规划与精细化肢体动作衔接。通过构建Agent协同机制,确保机器人在群体作业场景下能够实现高效的资源调度与冲突避让。
支柱三:支撑100 PFLOPS算力的国产化信创智算底座
该底座深度整合国产高性能计算芯片、高带宽互联网络与自研分布式存储系统,满足大规模深度学习训练对算力的极致需求。通过构建全栈信创环境,从底层固件、操作系统到上层深度学习框架均实现自主可控,为人形机器人产业的持续演进提供安全、稳定的计算资源保障。
2.3 预期目标与效益
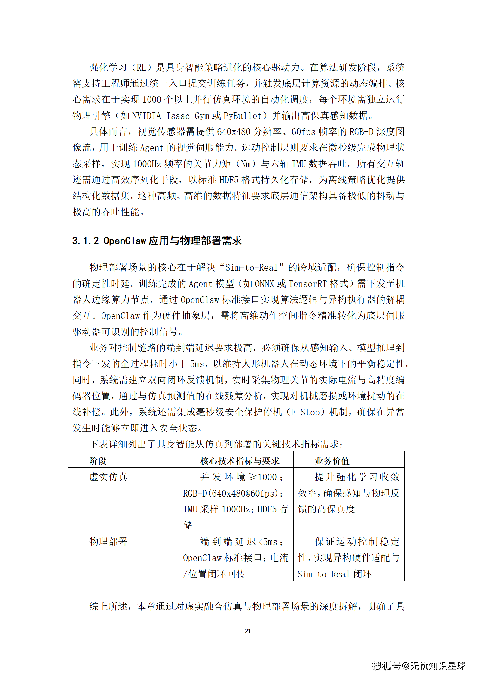
项目建成后,将实现一系列关键技术指标的突破:
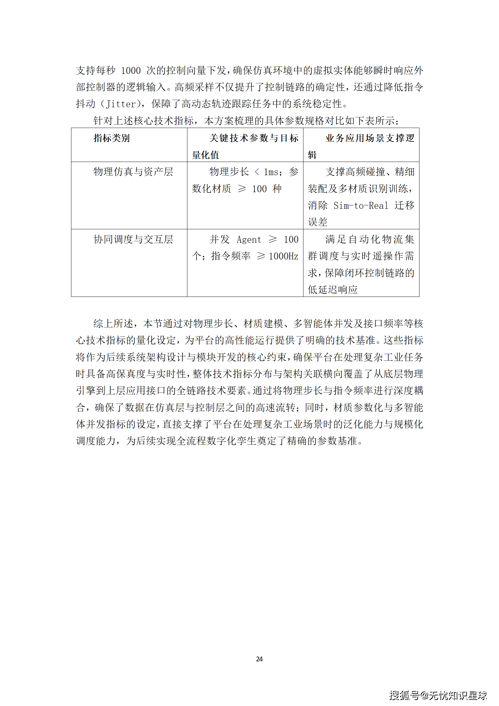
- 仿真精度:仿真引擎物理步长小于1ms,支持不少于100种常见材质的物理参数化建模。
- 协同能力:OpenClaw接口指令下发频率不低于1000Hz,支持单场景并发控制≥100个Agent。
- 迁移效率:零样本迁移(Zero-shot Transfer)成功率提升至95%以上。
- 经济效益:降低机器人研发测试成本60%以上,提升有效训练数据采集效率千倍以上。
定性而言,本项目将填补国内具身智能大规模虚实融合训练基础设施的空白,显著增强我国人形机器人产业的原始创新能力,推动具身智能在国民经济关键领域的深度渗透与规模化应用,构建自主可控的具身智能生态体系。
第三章 技术架构:云边端协同与全栈信创
3.1 总体架构设计:“云 - 边 - 端”三位一体
本项目的总体架构设计遵循云原生架构演进趋势,通过深度融合边缘计算与微服务治理模式,构建起一套具备高可用、强扩展特性的“云 - 边 - 端”协同体系。
3.1.1 终端感知层:全域数据的采集源头
终端感知层作为全域数据的采集源头与指令执行末端,通过集成轻量级SDK实现设备的身份鉴权与数据加密传输。该层级支持5G、NB-IoT等多种接入协议,确保在复杂环境下的数据采集实时性。在人形机器人本体上,高精度传感器阵列实时捕获位姿、速度及操作状态,为上层决策提供精准输入。
3.1.2 边缘计算层:近场处理与自治
边缘计算层部署于靠近数据源的边缘节点,核心任务是执行“近场处理”。通过引入KubeEdge框架,系统实现了云端对边缘应用的统一编排与算法模型下发。边缘节点负责原始数据的清洗、协议转换及局部控制逻辑的离线运行。在网络链路波动时,边缘层可自主维持业务连续性,待网络恢复后通过增量同步机制确保数据最终一致性,有效缓解了云端存储与计算压力。
3.1.3 云端核心层:全局调度与深度训练
云端核心层承担全局数据汇聚、深度学习模型训练及大规模资源调度的职责。云端采用多租户隔离机制,整合分布式数据库TiDB与Redis Cluster缓存集群,保障海量数据的高并发读写性能。通过分布式事务管理与统一配置中心,云端实现了对全链路业务逻辑的精准控制。
3.2 技术路线选型:云原生与高性能中间件
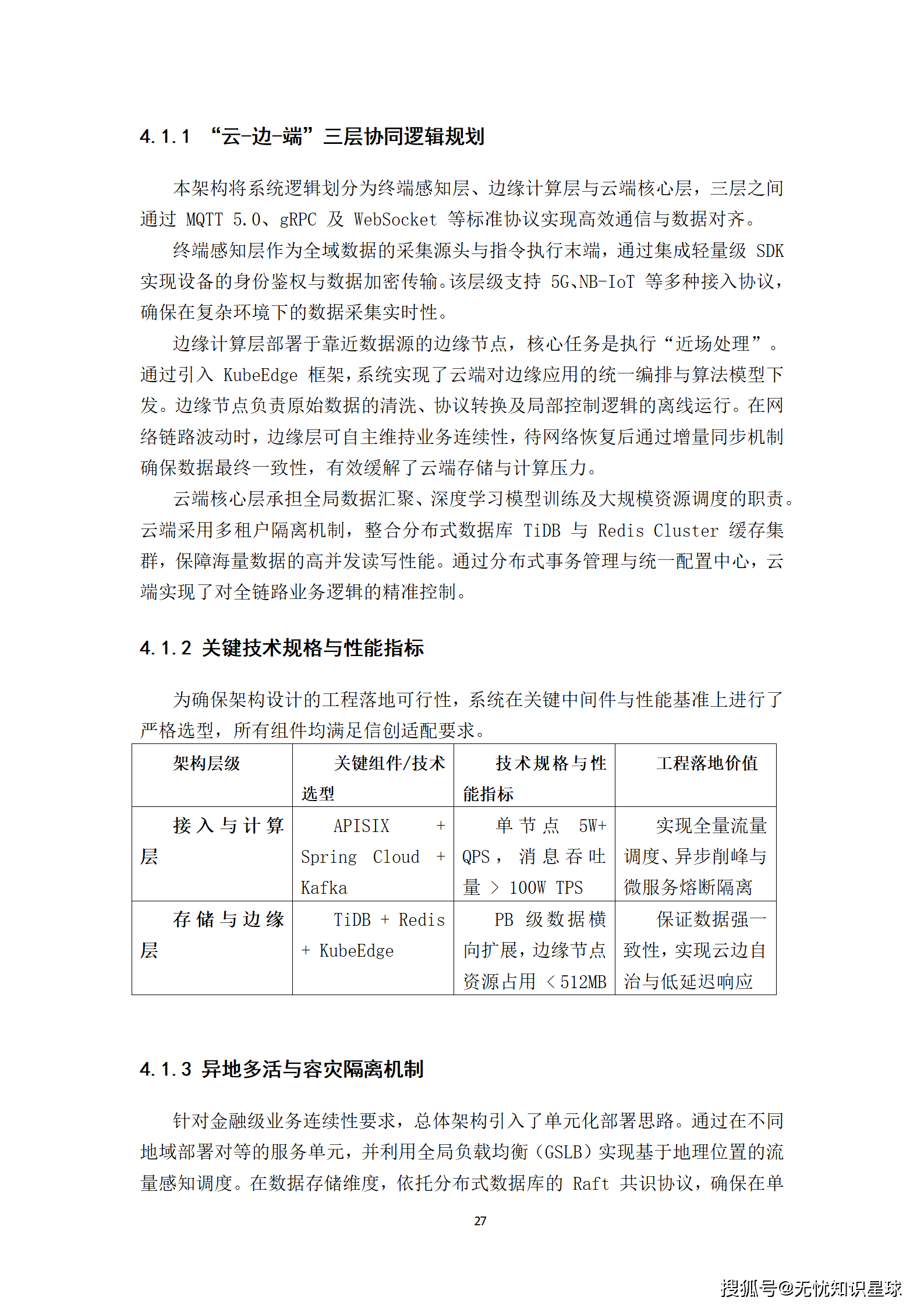
为确保架构设计的工程落地可行性,系统在关键中间件与性能基准上进行了严格选型,所有组件均满足信创适配要求。
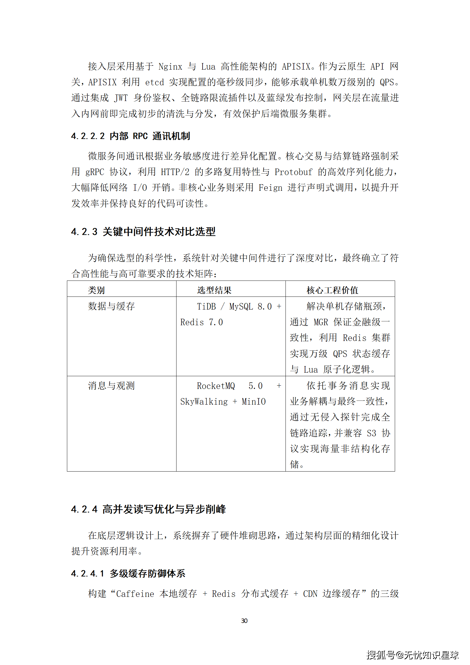
- 微服务架构:集成Spring Cloud Alibaba与Spring Boot 3.x构建微服务治理体系,利用Nacos 2.x作为注册中心与配置中心,支撑千万级实例的稳定在线。
- 容器化编排:全量业务组件实施容器化部署,依托Kubernetes (K8s) v1.28+集群进行统一调度,配置基于CPU利用率与自定义QPS指标的HPA策略,实现秒级弹性伸缩。
- 高性能网关:接入层采用基于Nginx与Lua高性能架构的APISIX,承载单机数万级别的QPS,实施动态路由与多维度流量防护。
- 数据存储:采用TiDB/MySQL 8.0 + Redis 7.0组合,解决单机存储瓶颈,利用Redis集群实现万级QPS状态缓存。
- 消息队列:选用RocketMQ 5.0,依托事务消息实现业务解耦与最终一致性,支持异步削峰与流量整形。
3.3 信创国产化适配方案
本方案确立的国产化替换路径遵循“底层驱动、中间解耦、顶层兼容”的工程原则,旨在构建满足国家信息安全等级保护要求且支撑高性能业务并发的技术架构。
- 基础设施层:计算资源从传统的x86架构向以鲲鹏、飞腾为代表的ARM架构及以海光为代表的x86兼容架构迁移。
- 操作系统:统一采用麒麟(KylinOS)或统信(UOS)企业级服务器版,通过内核参数调优实现多核并行计算场景下的性能释放。
- 数据库:强事务一致性业务采用达梦(DM8)或人大金仓(Kingbase),高并发场景选用华为GaussDB或中兴GoldenDB。
- 中间件:引入东方通(TongWeb)或宝兰德(BesuAP)替换WebLogic、Tomcat,解决Java应用在国产指令集下的执行效率瓶颈。
第四章 核心系统详解:虚实融合训练场
4.1 高保真仿真环境构建机制
虚实融合仿真训练场的设计旨在构建一个高保真、低延迟且具备动态演化能力的数字化演兵场。
4.1.1 多维感知集成与物理引擎驱动
高保真仿真环境的构建是承载实战化演练的技术前提。系统采用“多维感知集成 + 物理引擎驱动 + 全要素数字孪生”的构建路径。
- 静态环境建模:依托倾斜摄影与激光雷达(LiDAR)点云融合技术,实现厘米级精度的地形地貌还原。引入自适应LOD算法与网格流式加载技术,解决大规模复杂场景下的显存溢出问题。
- 物理模拟机制:集成高性能物理引擎,对刚体动力学、流体力学及软体形变进行实时解算。引入各向异性摩擦参数随机化机制,确保控制器具备极强的环境鲁棒性。针对柔性特征,系统集成高性能有限元分析(FEA)算法与基于位置的动力学(PBD)解算器。
4.1.2 动态演化与全球气象映射
环境的动态演化能力通过全球气象数据同步接口实现。系统实时接入真实世界的温湿度、风向风速、能见度及降水强度等参数,并将其映射至仿真引擎的全局变量中。通过动态天空盒与体积云技术,实现光影效果的实时迁移,确保受训人员在虚拟环境中感受到的环境压力与现实战场同步。
4.2 虚实数据同步与交互协议
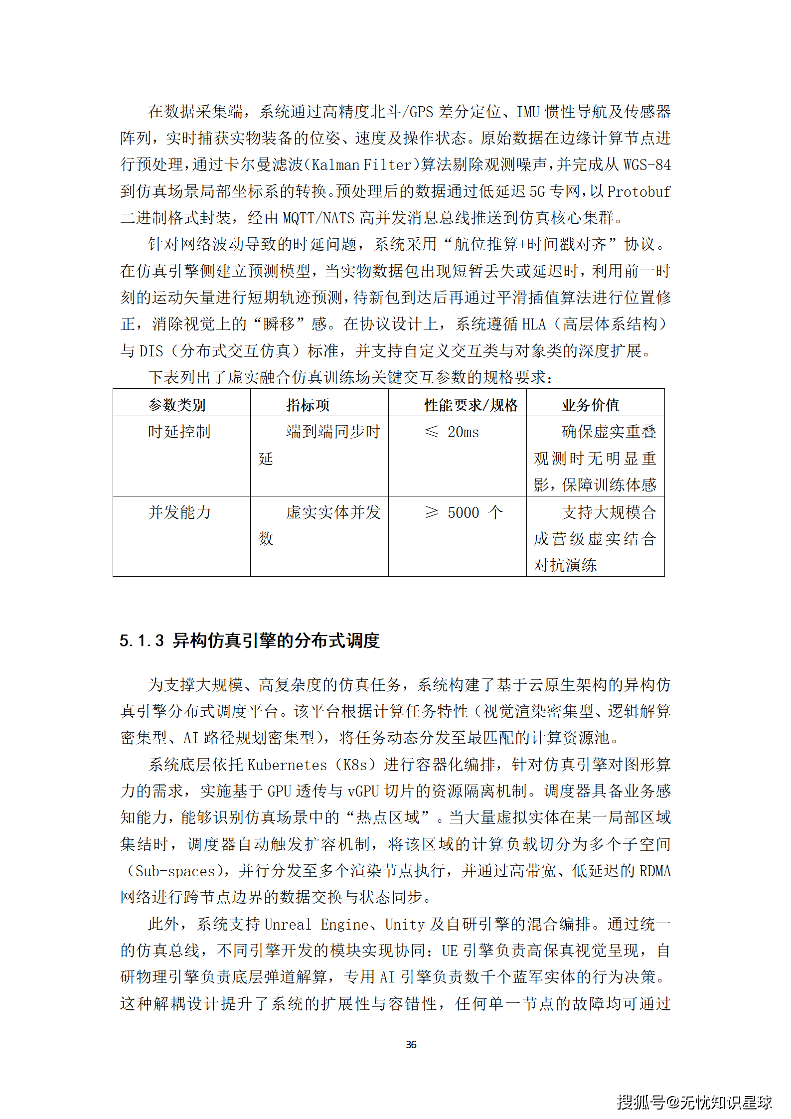
虚实融合的核心在于解决“虚”与“实”之间毫秒级的同步精度与数据一致性。
- 边缘计算网关:通过高精度北斗/GPS差分定位、IMU惯性导航及传感器阵列,实时捕获实物装备的位姿。原始数据在边缘节点进行卡尔曼滤波预处理,并通过低延迟5G专网推送到仿真核心集群。
- 航位推算与时间戳对齐:针对网络波动,系统采用“航位推算 + 时间戳对齐”协议。在仿真引擎侧建立预测模型,利用前一时刻的运动矢量进行短期轨迹预测,消除视觉上的“瞬移”感。
- 性能指标:端到端同步时延≤20ms,支持虚实实体并发数≥5000个,确保大规模合成营级虚实结合对抗演练的流畅性。
4.3 异构仿真引擎的分布式调度
为支撑大规模、高复杂度的仿真任务,系统构建了基于云原生架构的异构仿真引擎分布式调度平台。
- 容器化编排:依托Kubernetes(K8s)进行容器化编排,针对仿真引擎对图形算力的需求,实施基于GPU透传与vGPU切片的资源隔离机制。
- 动态负载均衡:调度器具备业务感知能力,能够识别仿真场景中的“热点区域”。当大量虚拟实体在某一局部区域集结时,自动触发扩容机制,将该区域的计算负载切分为多个子空间,并行分发至多个渲染节点。
- 混合编排:支持Unreal Engine、Unity及自研引擎的混合编排。通过统一的仿真总线,不同引擎开发的模块实现协同:UE引擎负责高保真视觉呈现,自研物理引擎负责底层弹道解算,专用AI引擎负责数千个蓝军实体的行为决策。
第五章 核心系统详解:Agent协同控制平台
5.1 多智能体协同架构设计
在复杂的大规模分布式生产环境中,单一Agent受限于局部感知视野与计算资源边界,难以独立应对跨领域、长链路的复杂业务逻辑。Agent协同控制平台旨在构建一套高可靠、低延迟的多智能体协同网络。
- 分层解耦架构:由协同感知层、逻辑决策层与执行控制层共同构成。协同感知层:通过eBPF技术无侵入地聚合各Agent上报的实时遥测数据,生成全局环境视图。逻辑决策层:基于改进型Raft分布式共识算法,在多智能体之间进行任务竞价与角色动态分配。执行控制层:通过OpenClaw接口下发经过校验的控制指令,驱动底层算子执行。
- 协同总线机制:引入“协同总线(Collaboration Bus)”,基于高性能消息队列构建,支持Pub/Sub与Req/Rep两种通信模式。通过内存网格技术缓存各Agent的实时状态快照,将协同延迟压低至50ms以内。
5.2 OpenClaw标准化接口协议实现
OpenClaw作为本平台的核心通信规约,定义了一套标准化的Agent交互语义,旨在解决异构智能体之间的互操作性难题。
- 身份认证与安全握手:基于双向TLS(mTLS)和JWT令牌机制,确保接入协同平台的每一个Agent均经过合法授权。
- 任务描述语言(TDL):采用JSON-Schema定义任务模板,支持有向无环图(DAG)的任务流描述。TDL包含任务的幂等性校验位、指数退避重试策略及熔断阈值。
- 状态同步接口:提供基于WebSocket的双向长连接接口,用于实时推送中间状态和心跳包。当监测到心跳超时,立即触发任务重分配机制。
- 性能指标:claw_dispatch接口吞吐量>10w TPS,claw_sync_state接口抖动<5ms。
5.3 协同控制逻辑与冲突检测
在多Agent并行作业场景下,资源竞争与逻辑冲突是系统架构面临的核心挑战。
- 权重锁机制:设计基于“权重锁(Weight Lock)”的分布式资源管理机制。当多个Agent尝试操作同一业务对象时,根据任务优先级、信用分及历史SLA达成率进行动态权重计算,确保核心业务链条获得优先执行权。
- 语义校验引擎:内置语义校验引擎,在影子环境中进行逻辑模拟。一旦发现潜在的死锁或逻辑矛盾,立即触发“协同仲裁模块”,根据预设规则进行强制干预。
- 异地多活与容灾:实施异地多活部署策略,各地域节点通过跨城专线进行状态同步。当某一地域发生故障时,OpenClaw接口层自动感知并在3秒内完成流量切流,确保业务连续性。
第六章 基础设施:智算中心与信创底座
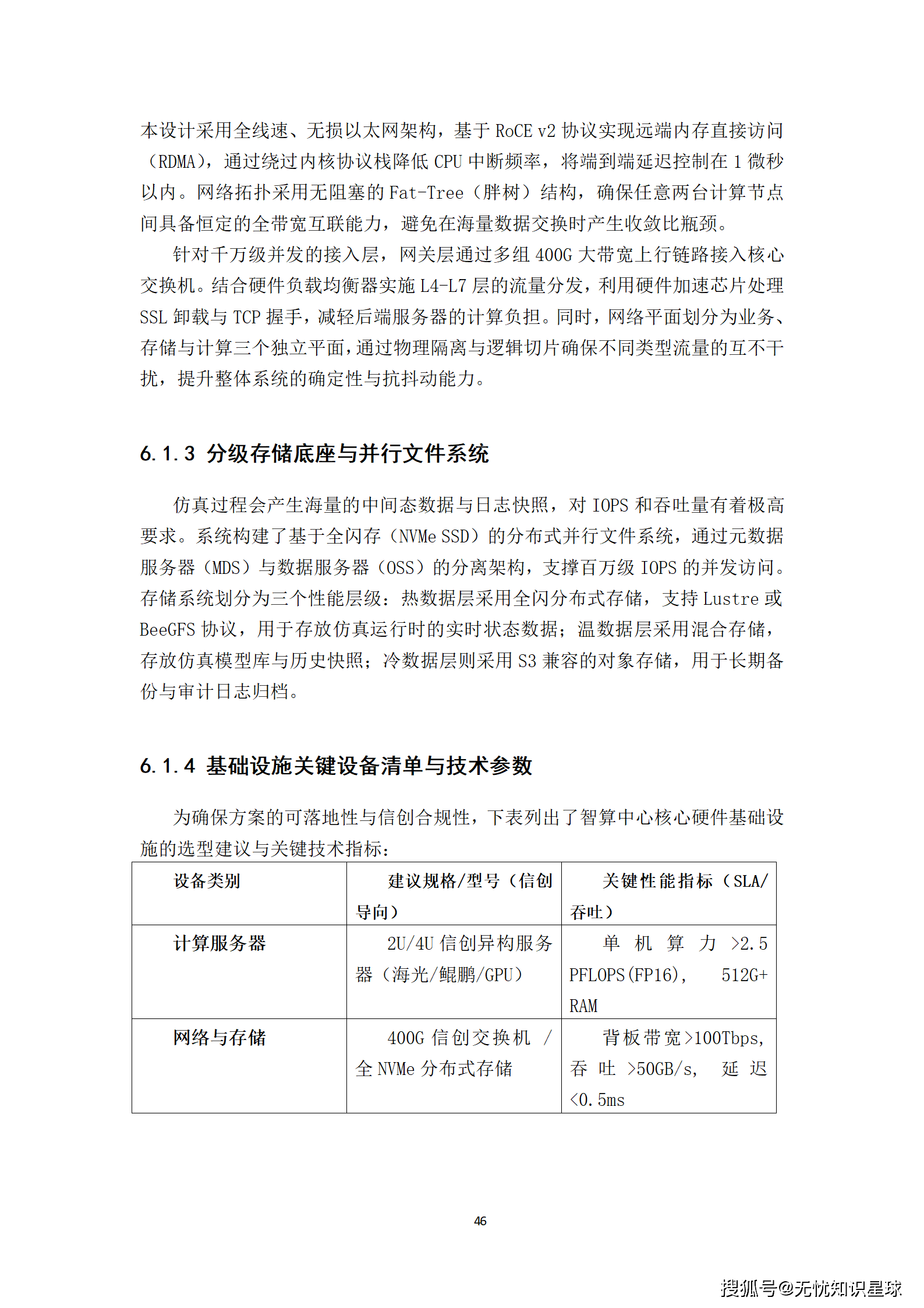
6.1 异构算力集群设计与规格测算
智算中心作为大规模仿真的物理承载,其设计核心在于解决千万级并发下的计算密度与通信延迟瓶颈。
- 通用计算节点:依托信创高性能处理器(如鲲鹏920或海光3号系列),单节点配置不低于64核,内存配比遵循1:8标准(512GB DDR5)。应对高并发场景下的频繁上下文切换及微服务治理。
- 加速计算节点:专注于仿真环境的渲染、物理引擎的并行加速。单卡算力需达到FP16/BF16不低于300 TFLOPS,支持硬件级虚拟化(vGPU)。通过HBM3与算力核心的紧密耦合,显著缩短仿真步长的计算周期。
6.2 高性能网络拓扑与低延迟互联
- 无损以太网架构:基于RoCE v2协议实现远端内存直接访问(RDMA),绕过内核协议栈,将端到端延迟控制在1微秒以内。
- Fat-Tree拓扑:采用无阻塞的胖树结构,确保任意两台计算节点间具备恒定的全带宽互联能力。
- 平面隔离:网络平面划分为业务、存储与计算三个独立平面,通过物理隔离与逻辑切片确保不同类型流量的互不干扰。
6.3 分级存储底座与并行文件系统
- 热数据层:采用全闪分布式存储,支持Lustre或BeeGFS协议,存放仿真运行时的实时状态数据,支撑百万级IOPS。
- 温数据层:采用混合存储,存放仿真模型库与历史快照。
- 冷数据层:采用S3兼容的对象存储,用于长期备份与审计日志归档。
第七章 安全与数据治理:构筑数字防线
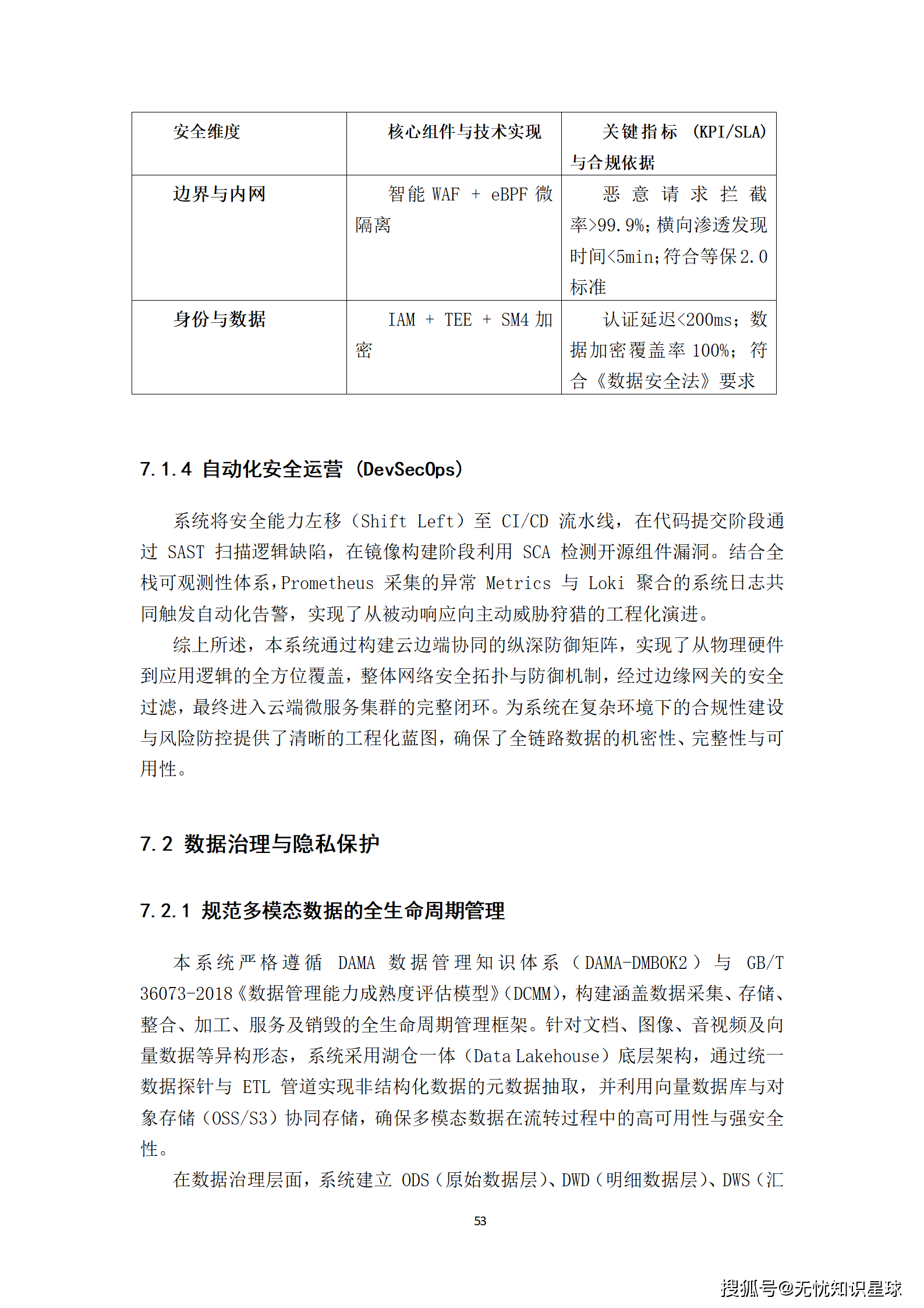
7.1 网络与系统安全架构
在云原生架构与边缘计算深度融合的业务场景下,系统构建了覆盖“云、边、端”全链路的深度防御体系。
- 零信任准入机制:全面实施基于SDP(软件定义边界)的零信任准入。在集群内部,依托Cilium CNI插件构建微隔离矩阵,利用eBPF技术在内核态执行L7网络策略,阻断横向渗透。
- 边缘侧加固:利用Intel SGX或ARM TrustZone技术,为边缘端提供硬件隔离的运行空间。边缘节点接入前必须通过基于国标SM2算法签名的设备指纹校验。
- 终端管控:部署轻量化EDR Agent,实时监控进程行为。引入UEBA引擎,识别潜在的钓鱼攻击或内部违规操作。
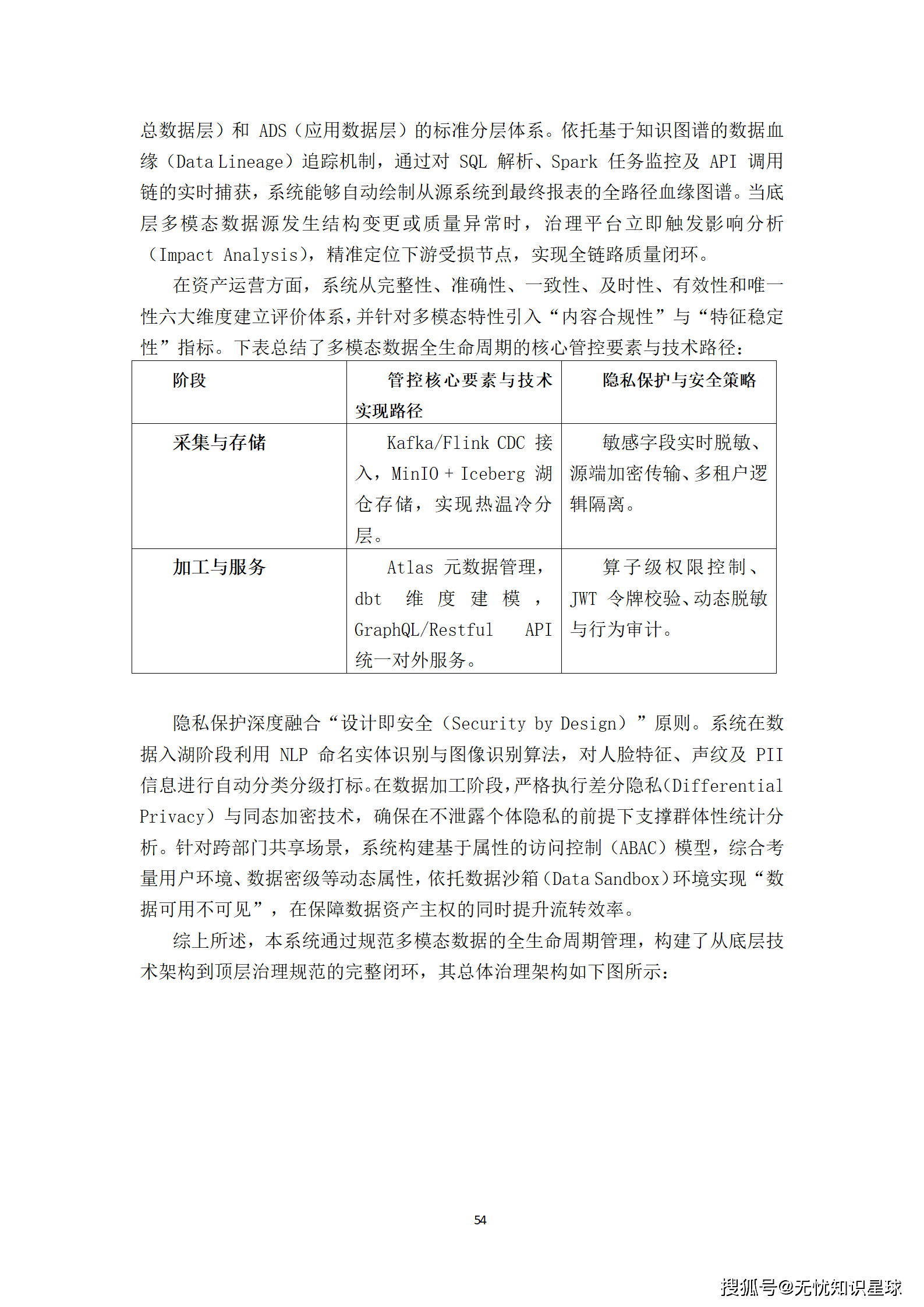
7.2 数据治理与隐私保护
- 全生命周期管理:遵循DAMA-DMBOK2与DCMM标准,构建涵盖数据采集、存储、整合、加工、服务及销毁的全生命周期管理框架。采用湖仓一体架构,统一存储多模态数据。
- 血缘追踪:依托基于知识图谱的数据血缘追踪机制,自动绘制从源系统到最终报表的全路径血缘图谱,实现全链路质量闭环。
- 隐私保护:深度融合“设计即安全”原则。利用NLP命名实体识别与图像识别算法,对敏感信息进行自动分类分级。严格执行差分隐私与同态加密技术,构建基于属性的访问控制(ABAC)模型,实现“数据可用不可见”。
第八章 实施路径与运营体系
8.1 项目实施路径
项目实施遵循“分步实施、急用先行、重点突破”的原则,划分为四个核心阶段:
- 基础底座建设与环境就绪(T+2个月):完成云原生基础设施编排、数据库集群初始化及DevOps流水线建立。里程碑:底座就绪与原型验证。
- 核心业务开发与数据治理(T+6个月):全量业务逻辑编码实现,存量数据清洗迁移。里程碑:全功能开发完结与集成测试阶段性达成。
- 性能压测与安全合规(T+8个月):全链路压力测试,等保三级安全加固。里程碑:准生产环境验收(UAT)通过。
- 灰度发布与运营移交(T+10个月):从1%灰度流量开始逐步切流,完成知识转移。里程碑:正式投产与项目终验。
8.2 运营维护体系
依据ITSS标准,构建三级支撑保障架构:
- 一线服务台:统一接入点,执行首问负责制。
- 二线技术团队:聚焦应用、数据库及中间件的深度调优。
- 三线原厂及架构师团队:负责底层核心架构的故障攻坚。
建立严格的变更管理规范,所有生产环境调整均需经过灰度验证。制定详尽的灾难恢复计划,确保业务切换的确定性。核心故障响应时间≤15分钟,系统关键业务可用率≥99.9%。
第九章 投资估算与资金筹措
9.1 投资估算编制
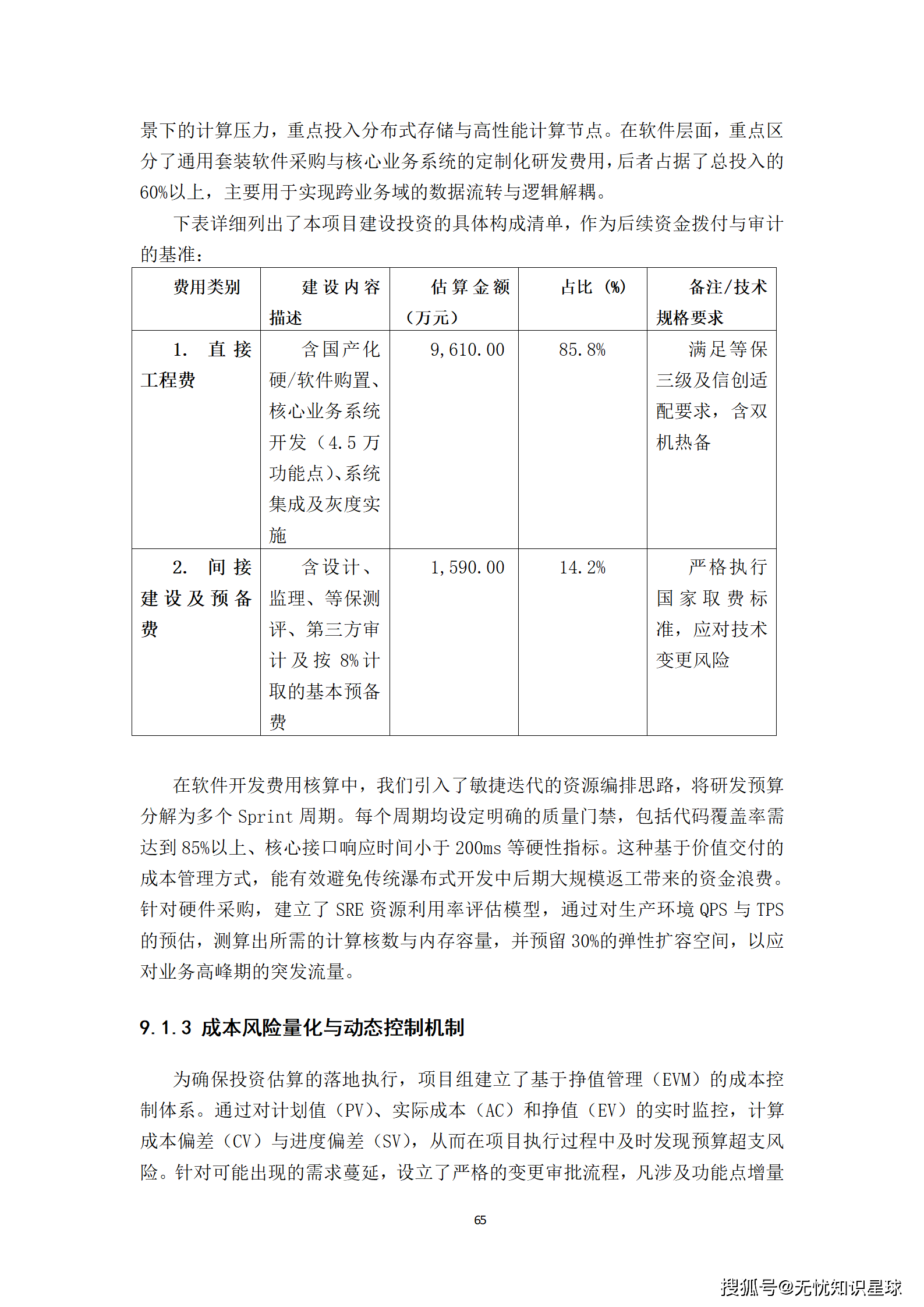
本项目总投资4.85亿元,编制依据遵循《信息化项目软件开发费用测算规范》及国家相关取费标准。采用WBS工程分解法与功能点分析法,将成本细化至三级科目。
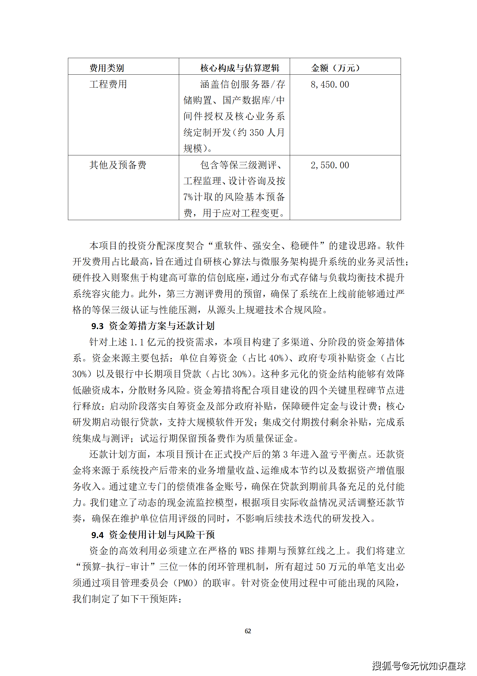
- 直接工程费:占比85.8%,约4.16亿元。涵盖国产化硬/软件购置、核心业务系统开发(4.5万功能点)、系统集成及灰度实施。
- 间接建设及预备费:占比14.2%,约0.69亿元。包含设计、监理、等保测评、第三方审计及基本预备费。
9.2 资金筹措方案
构建多渠道、分阶段的资金筹措体系:
- 单位自筹资金:占比40%。
- 政府专项补贴资金:占比30%。
- 银行中长期项目贷款:占比30%。
资金释放配合项目建设里程碑节点,确保现金流健康。预计投产后第3年进入盈亏平衡点,还款资金来源于业务增量收益、运维成本节约及数据资产增值服务收入。
第十章 效益分析与风险评估
10.1 综合效益分析
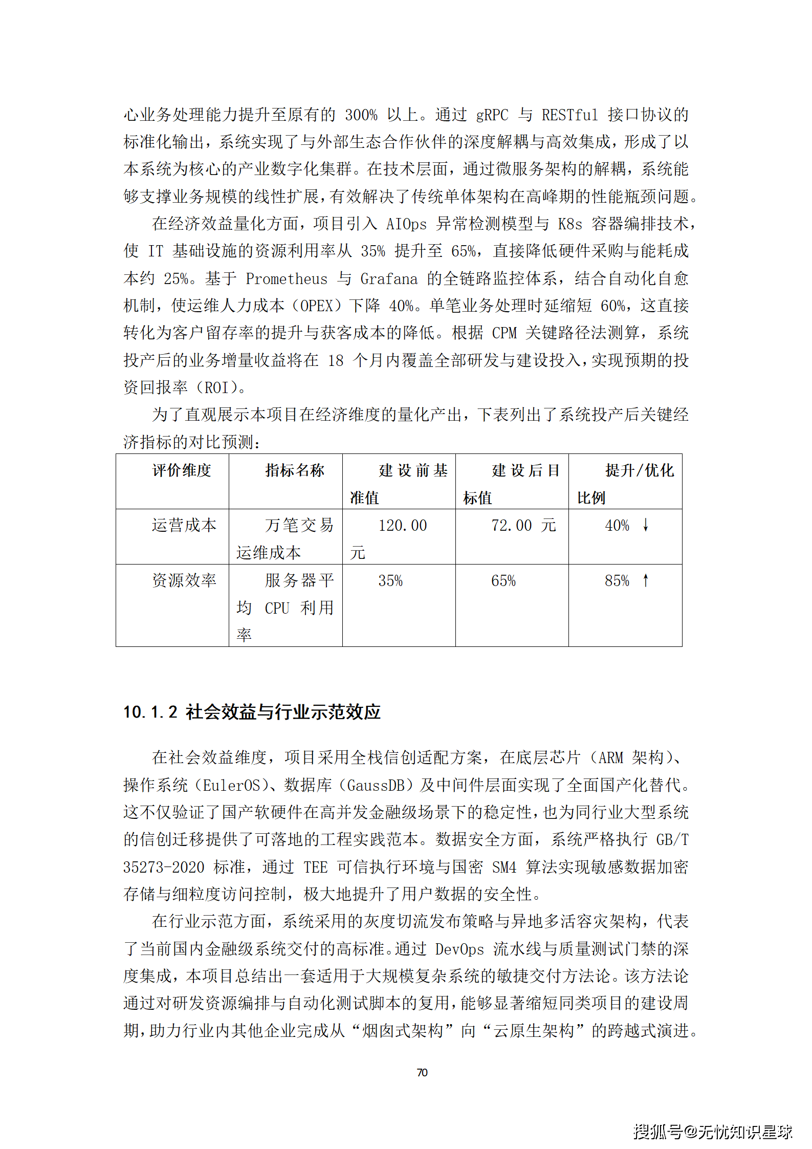
经济效益
- 成本降低:通过云原生资源池化与自动扩缩容,每年优化基础架构成本约150万元。研发效能提升30%,单次迭代周期从21天缩短至7天。
- 效率提升:核心业务平均响应时间从500ms压降至120ms以内。万笔交易运维成本下降40%。
- 投资回报:预计18个月内覆盖全部研发投入,实现预期ROI。
社会效益
- 信创示范:实现全栈国产化替代,为行业信创改造提供标准化范式。
- 数据安全:严格执行国密算法与隐私保护技术,增强企业技术自主可控能力。
- 产业升级:推动具身智能在关键领域的深度渗透,助力制造业数字化转型。
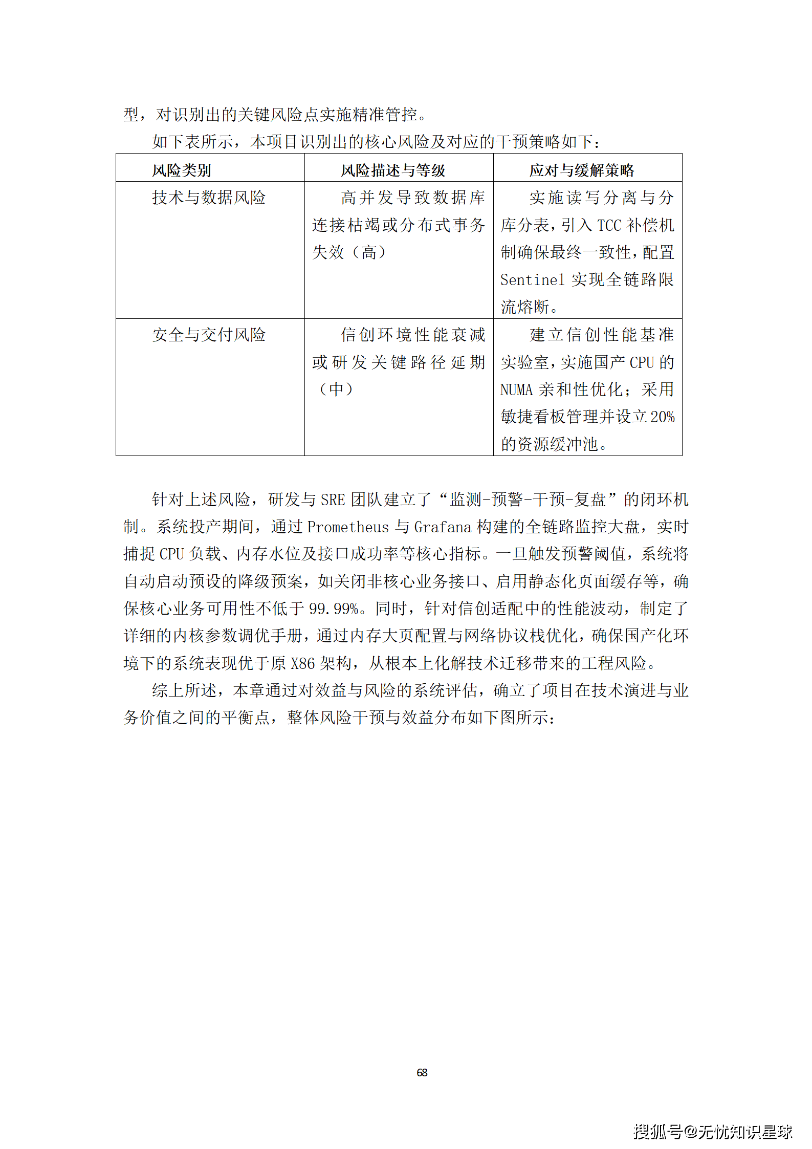
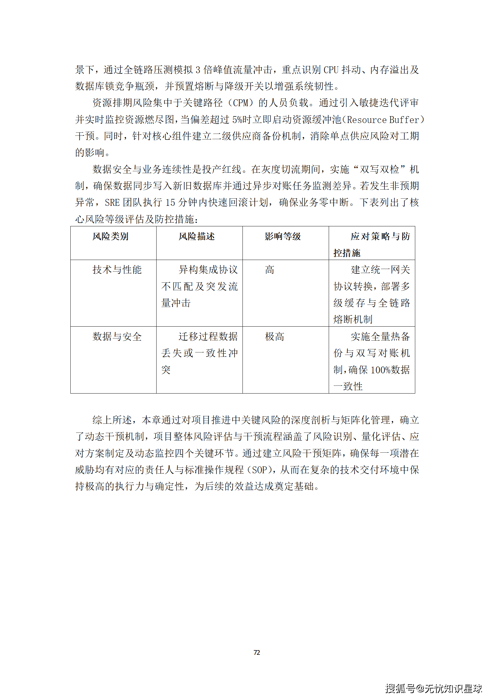
10.2 风险评估与应对

建立“监测 - 预警 - 干预 - 复盘”闭环机制,通过Prometheus与Grafana全链路监控,确保核心业务可用性不低于99.99%。
结语:迈向具身智能的新纪元
“十五五”具身智能机器人虚实融合训练场与Agent协同控制平台的建设,不仅是一项技术工程的落地,更是中国智造迈向新高度的宣言。它通过虚实融合的无限可能,打破了物理世界的时空束缚;通过Agent协同的智慧网络,重塑了机器人群的作业形态;通过全栈信创的坚实底座,筑牢了国家安全的数字防线。
在这个平台上,每一个算法的迭代都将更加高效,每一次机器人的起舞都将更加灵动,每一场人机协作的交响都将更加和谐。我们有理由相信,随着项目的建成与运营,中国具身智能产业必将跨越“达尔文死海”,迎来属于它的黄金时代。未来的工厂、未来的家庭、未来的城市,都将因这项基础设施而变得更加智慧、更加美好。
让我们共同期待,在这个虚实交融的新世界里,具身智能绽放出最耀眼的光芒。








































































DAMO开发者矩阵,由阿里巴巴达摩院和中国互联网协会联合发起,致力于探讨最前沿的技术趋势与应用成果,搭建高质量的交流与分享平台,推动技术创新与产业应用链接,围绕“人工智能与新型计算”构建开放共享的开发者生态。
更多推荐



所有评论(0)