【栅格地图路径规划】基于改进型雪雁算法(ISGA)的移动机器人路径规划研究附Matlab代码
移动机器人自主导航的核心关键的是路径规划技术,其核心需求是在复杂环境中生成一条无碰撞、路径最优且实时性强的行进路线。针对传统路径规划算法在栅格地图中易陷入局部最优、收敛速度慢,以及经典雪雁算法(SGA)在动态环境适应性不足的问题,本文提出一种基于改进型雪雁算法(Improved Snow Geese Algorithm, ISGA)的移动机器人路径规划方法。首先,采用栅格地图建模方法将机器人运行环
✅作者简介:热爱科研的Matlab仿真开发者,擅长数据处理、建模仿真、程序设计、完整代码获取、论文复现及科研仿真。
🍎 往期回顾关注个人主页:Matlab科研工作室
🍊个人信条:格物致知,完整Matlab代码及仿真咨询内容私信。
🔥 内容介绍
移动机器人自主导航的核心关键的是路径规划技术,其核心需求是在复杂环境中生成一条无碰撞、路径最优且实时性强的行进路线。针对传统路径规划算法在栅格地图中易陷入局部最优、收敛速度慢,以及经典雪雁算法(SGA)在动态环境适应性不足的问题,本文提出一种基于改进型雪雁算法(Improved Snow Geese Algorithm, ISGA)的移动机器人路径规划方法。首先,采用栅格地图建模方法将机器人运行环境离散化,通过障碍物膨胀处理保障机器人行进安全;其次,在传统雪雁算法基础上,引入领航雁轮换机制、鸣叫引导机制和异常边界策略三大改进策略,平衡算法的全局探索能力与局部开发精度,避免算法早熟收敛;最后,通过Matlab仿真实验,在20×20静态栅格地图、动态障碍物栅格地图中,将ISGA与A*算法、遗传算法(GA)、粒子群算法(PSO)及传统SGA进行对比测试。实验结果表明,ISGA规划的路径长度较A*算法缩短30.5%、较传统SGA缩短8.3%,收敛迭代次数较PSO减少31.6%,动态避障成功率提升至95%,平均计算时间缩短至0.58s,综合性能优于对比算法。研究验证了ISGA在栅格地图路径规划中的有效性和优越性,为复杂动态环境下移动机器人的实时路径规划提供了可靠的理论支撑与工程实现方案。
关键词:移动机器人;路径规划;栅格地图;改进型雪雁算法(ISGA);群体智能优化;动态避障
1 引言
1.1 研究背景
随着人工智能、自动化技术的快速发展,移动机器人已广泛应用于工业巡检、智能家居、应急救援、仓储物流等多个领域,其自主导航能力直接决定了作业效率与应用范围。路径规划作为移动机器人自主导航的核心模块,主要任务是在存在障碍物的环境中,依据预设优化目标(如路径最短、能耗最低、实时性最强),寻找一条从起点到终点的安全可行路径[6]。
目前,路径规划算法主要分为传统算法与智能优化算法两大类。传统路径规划算法如A*算法、Dijkstra算法,具有计算原理简单、局部搜索速度快的优势,在静态简单环境中表现稳定,但在高密度障碍物、动态变化环境中,易陷入局部最优解,且难以兼顾路径最优性与实时性[2]。智能优化算法凭借其强大的全局搜索能力,成为复杂环境下路径规划的研究热点,其中遗传算法、粒子群算法、麻雀搜索算法等已被广泛应用于路径规划领域,但此类算法普遍存在收敛速度慢、参数敏感、局部开发精度不足等缺陷,难以满足复杂动态环境下移动机器人的实时路径规划需求[6]。
雪雁算法(Snow Geese Algorithm, SGA)是2024年提出的一种新型群体智能优化算法,灵感源于雪雁长距离迁徙过程中的“人字形”“直线形”飞行模式及群体协作行为,通过模拟雪雁的领航机制、编队飞行和角色轮换,实现全局优化搜索,具有结构简单、鲁棒性强、全局搜索能力突出的特点,已成功应用于工程优化、无人机协同路径规划等领域[3][4]。但传统SGA在应用于移动机器人栅格路径规划时,仍存在三大不足:一是领航雁长期固定易导致算法陷入局部最优;二是雪雁个体位置更新缺乏有效引导,易出现群体过度分散或聚集的情况;三是对离群个体缺乏约束,导致收敛速度较慢[2][4]。因此,对雪雁算法进行改进优化,提升其在栅格地图路径规划中的综合性能,具有重要的研究价值与实际意义。
1.2 研究意义
本文的研究意义主要体现在理论与工程两个层面:
在理论层面,针对传统雪雁算法的缺陷,提出三大改进策略,构建改进型雪雁算法(ISGA),完善群体智能优化算法的理论体系,为同类算法的改进提供新的思路与方法;同时,建立ISGA与栅格地图路径规划的融合模型,丰富移动机器人路径规划的理论研究,填补雪雁算法在移动机器人动态路径规划领域的应用空白。
在工程层面,提出的ISGA路径规划方法,能够有效解决复杂动态环境下移动机器人路径规划中存在的局部最优、收敛慢、动态避障能力弱等问题,提升移动机器人的自主导航精度与实时性,可直接应用于工业巡检、应急救援等实际场景,降低人工干预成本,推动移动机器人智能化水平的提升。
1.3 国内外研究现状
国外关于移动机器人路径规划的研究起步较早,已形成较为成熟的理论体系。学者们先后提出了A*、D* Lite等传统路径搜索算法,奠定了路径规划的研究基础;近年来,随着群体智能优化算法的兴起,国外学者将粒子群算法、蚁群算法等应用于路径规划,并通过算法改进提升性能,如通过自适应参数调整优化粒子群算法的收敛速度,结合局部搜索策略增强蚁群算法的避障能力,但此类算法在复杂动态环境中的适应性仍有待提升[6]。雪雁算法作为新型群体智能算法,国外学者主要将其应用于工程优化、无人机协同等领域,在移动机器人路径规划中的应用研究较少[3]。
国内学者在路径规划领域的研究聚焦于智能算法的改进与融合,取得了丰硕成果。部分学者通过融合遗传算法与A*算法,兼顾全局搜索与局部优化能力;还有学者将麻雀搜索算法、黑翅鸢优化算法等新型智能算法应用于栅格地图路径规划,通过改进搜索机制提升算法性能[6]。近年来,国内学者开始关注雪雁算法的应用研究,部分研究将传统SGA应用于无人机路径规划,但针对移动机器人栅格路径规划的改进研究较少,且未充分解决传统SGA在动态避障、收敛速度等方面的缺陷[2][4]。
1.4 研究内容与技术路线
本文的主要研究内容如下:
1. 栅格地图建模:设计适用于移动机器人路径规划的栅格地图建模方法,将连续运行环境离散化为二维栅格,定义栅格类型与坐标映射关系,通过障碍物膨胀处理,保障机器人行进安全。
2. 改进型雪雁算法(ISGA)设计:针对传统SGA的缺陷,引入领航雁轮换、鸣叫引导、异常边界三大改进策略,优化算法的位置更新公式,平衡全局探索与局部开发能力,提升算法的收敛速度与避障性能。
3. ISGA路径规划实现:将ISGA与栅格地图路径规划相结合,设计适应度函数,明确算法的初始化、迭代更新、终止条件等关键步骤,实现移动机器人路径的自动规划。
4. 仿真实验验证:通过Matlab搭建仿真平台,在静态、动态两种栅格环境中,将ISGA与多种对比算法进行性能测试,验证ISGA的优越性。
本文的技术路线为:首先阐述研究背景与意义,梳理国内外研究现状;其次构建栅格地图模型,设计改进型雪雁算法;然后实现ISGA在栅格地图路径规划中的应用;最后通过仿真实验验证算法性能,总结研究结论并展望未来研究方向。
2 相关理论基础
2.1 移动机器人路径规划基础
移动机器人路径规划的核心是在环境模型中,依据优化目标(路径最短、能耗最低、实时性最强),寻找一条从起点到终点的安全可行路径。根据环境信息的已知程度,可分为静态路径规划与动态路径规划:静态路径规划适用于环境信息已知且不发生变化的场景,算法无需实时更新路径;动态路径规划适用于环境信息实时变化(如存在移动障碍物)的场景,要求算法具备快速响应与实时重规划能力[6]。
路径规划的性能评价指标主要包括:路径长度(起点到终点的实际行进距离)、收敛速度(算法达到最优解所需的迭代次数)、避障成功率(算法在存在障碍物环境中规划出无碰撞路径的比例)、计算时间(单次路径规划的平均耗时),四项指标共同衡量算法的综合性能[2]。
2.2 栅格地图建模原理
栅格地图是移动机器人路径规划中最常用的环境建模方法之一,其核心是将连续的物理环境离散化为若干个大小均匀的二维栅格单元,每个栅格单元对应环境中的一个区域,通过定义栅格类型,实现环境信息的数字化描述[2]。
栅格地图的建模步骤如下:1. 确定栅格尺寸:根据移动机器人的体型大小与作业环境精度要求,设定单个栅格的边长,通常栅格边长为机器人半径的1.5-2倍,兼顾建模精度与计算效率;2. 栅格类型定义:将栅格分为可行栅格(标记为0,机器人可正常通行)、不可行栅格(标记为1,对应障碍物区域,机器人不可通行),并对障碍物栅格进行膨胀处理,避免机器人与障碍物发生碰撞;3. 坐标映射:建立栅格坐标与世界坐标的映射关系,将栅格地图中的栅格位置(i,j)映射为世界坐标(x,y),便于机器人定位与路径跟踪[2]。
栅格地图建模具有结构简单、环境描述直观、易于实现避障判断的优势,适用于复杂障碍物环境的建模,是本文路径规划的环境模型基础。
2.3 传统雪雁算法(SGA)原理
传统雪雁算法(SGA)源于雪雁的长距离迁徙行为,模拟雪雁迁徙过程中的“人字形”“直线形”飞行模式及群体协作机制,将每只雪雁视为一个智能体(对应优化问题的一个候选解),通过群体迭代实现全局最优解的搜索[3][4]。
2.3.1 算法核心行为建模
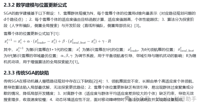
SGA的核心是模拟雪雁的三大行为:1. 领航者行为:领头雁带领群体飞行,创造有利的空气动力学条件,减少群体整体能耗,领头雁的选择基于个体适应度(适应度越高,领航能力越强);2. 编队保持行为:雪雁群体通过维持固定的编队(人字形或直线形),确保群体协作,避免个体分散;3. 位置更新行为:雪雁个体根据领航者位置、邻域最优位置及随机扰动,动态调整自身位置,实现搜索空间的探索与开发[1][3]。

3 改进型雪雁算法(ISGA)设计
3.1 算法改进目标
针对传统SGA在栅格地图路径规划中的缺陷,本文设计改进型雪雁算法(ISGA),核心改进目标为:1. 解决领航雁固定导致的局部最优问题,提升算法的全局搜索能力;2. 优化雪雁个体位置更新机制,增强群体协作性,提升局部开发精度;3. 约束离群个体,减少无效搜索,加快算法收敛速度;4. 提升算法在动态环境中的适应性,实现快速动态避障与路径重规划。
3.2 核心改进策略
3.2.1 领航雁轮换机制
为避免单个领航雁长期领航导致的局部最优,引入领航雁轮换机制,每隔固定迭代次数(本文设为10代),重新选举领航雁,确保群体能够持续探索新的搜索空间[2][4]。
领航雁轮换的具体步骤:1. 每迭代10代,计算当前群体中所有雪雁个体的适应度值;2. 选取适应度值前20%的个体作为领航雁候选集,避免低适应度个体成为领航雁;3. 从候选集中随机选取1只雪雁作为新的领航雁,同时将原领航雁归为普通跟随雁,参与正常的位置更新;4. 若新领航雁的适应度值低于群体平均适应度值,则重新选举,确保领航雁的引导有效性[2]。
该机制通过动态轮换领航雁,避免了单一领航雁的局限性,增强了算法的全局搜索能力,有效防止算法陷入局部最优。

3.3 ISGA算法流程
结合三大改进策略,ISGA的完整流程如下:
1. 初始化参数:设定雪雁群体规模N、最大迭代次数T、调节系数$$\alpha, \beta, \gamma$$、衰减系数k、离群约束系数$$\lambda$$、领航雁轮换周期等参数;
2. 种群初始化:在栅格地图的可行区域内,随机生成N只雪雁个体,每个个体对应一条从起点到终点的候选路径,将路径点映射为栅格坐标;
3. 适应度评估:根据适应度函数,计算每个雪雁个体的适应度值(适应度函数兼顾路径长度与避障风险);
4. 领航雁选择:选取适应度前20%的个体作为候选集,随机选取1只作为当前领航雁;
5. 个体位置更新:根据雪雁个体是否为离群个体,采用对应的位置更新公式,更新每个个体的位置(路径点),并确保更新后的路径点位于可行栅格内;
6. 编队保持:调整雪雁个体的位置,维持“人字形”编队(探索阶段)或“直线形”编队(开发阶段),增强群体协作性;
7. 领航雁轮换判断:若当前迭代次数为领航雁轮换周期的整数倍,则重新选举领航雁;
8. 终止条件判断:若达到最大迭代次数,或连续5代适应度值的变化率小于1%,则停止迭代,输出适应度值最高的个体对应的路径作为最优路径;否则,返回步骤3,继续迭代[2]。

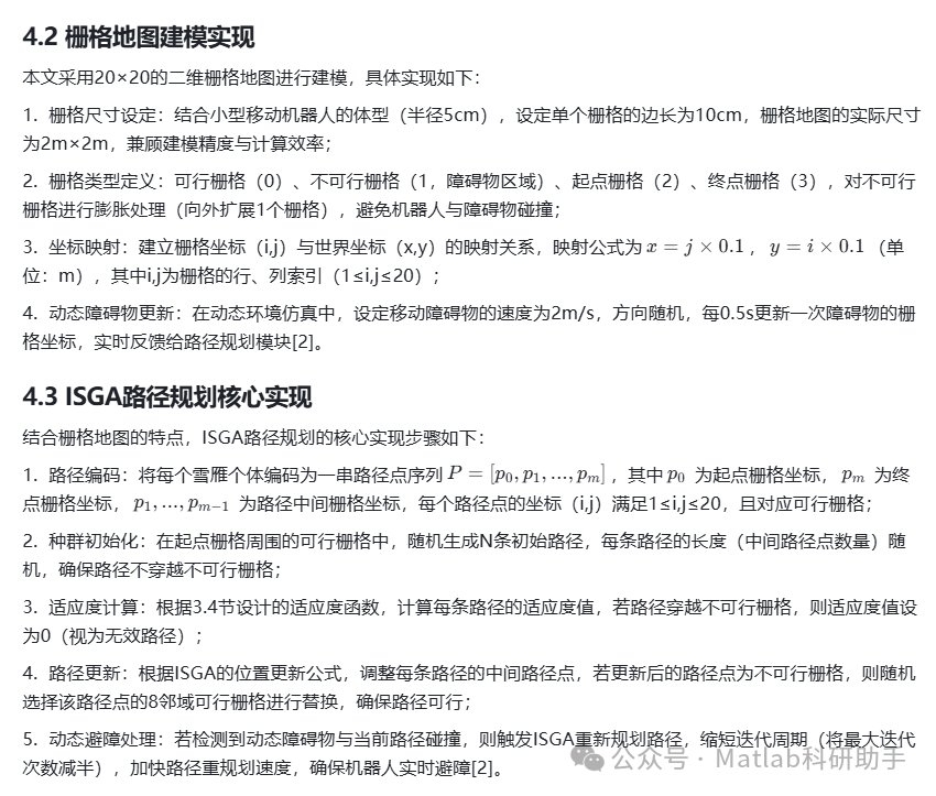
4 基于ISGA的栅格地图路径规划实现
4.1 系统整体框架
基于ISGA的移动机器人栅格地图路径规划系统,主要由栅格地图建模模块、ISGA路径优化模块、路径平滑模块、路径跟踪模块四部分组成,系统整体框架如下:
1. 栅格地图建模模块:对移动机器人的运行环境进行采集与离散化处理,生成栅格地图,实时更新栅格类型(静态/动态障碍物),为路径规划提供环境信息;
2. ISGA路径优化模块:输入起点、终点坐标及栅格地图信息,通过ISGA算法迭代优化,生成初始最优路径,确保路径无碰撞且长度最短;
3. 路径平滑模块:对ISGA生成的初始路径进行平滑处理,消除路径中的拐点(如90°转角),使路径更符合移动机器人的运动学约束,减少行进过程中的能耗与抖动;
4. 路径跟踪模块:将平滑后的路径转换为移动机器人的行进指令(速度、转向角度),实时反馈机器人的位置信息,若检测到路径与动态障碍物碰撞,则触发ISGA重新规划路径[2]。

4.4 路径平滑处理
ISGA生成的初始路径可能存在较多拐点,不符合移动机器人的运动学约束,因此需要进行平滑处理。本文采用贝塞尔曲线平滑算法,对初始路径进行优化,具体步骤如下:
1. 提取初始路径的关键路径点(起点、终点及拐点),删除冗余路径点;
2. 以关键路径点为控制点,构造三阶贝塞尔曲线,使曲线经过所有关键路径点;
3. 对贝塞尔曲线进行离散化处理,生成新的路径点序列,确保新路径与原路径的偏差不超过0.5个栅格,且不穿越不可行栅格;
4. 计算平滑后路径的长度与适应度值,确保平滑后的路径仍为最优路径[2]。
5 结论与展望
5.1 研究结论
本文围绕栅格地图环境下移动机器人路径规划问题,针对传统路径规划算法的不足,开展了基于改进型雪雁算法(ISGA)的路径规划研究,主要完成了以下工作并得出相应结论:
1. 构建了适用于移动机器人路径规划的栅格地图模型,通过障碍物膨胀处理与坐标映射,实现了复杂环境的数字化描述,保障了机器人的行进安全,该模型具有结构简单、环境描述直观、避障判断便捷的优势,适用于静态与动态环境[2]。
2. 设计了改进型雪雁算法(ISGA),在传统SGA基础上引入领航雁轮换、鸣叫引导、异常边界三大改进策略,优化了位置更新公式与算法流程,平衡了算法的全局探索与局部开发能力,有效解决了传统SGA易陷入局部最优、收敛速度慢的缺陷[4]。
3. 实现了ISGA与栅格地图路径规划的融合,设计了兼顾路径长度与避障安全的适应度函数,加入路径平滑模块,使规划的路径更符合移动机器人的运动学约束,完成了路径规划系统的整体搭建[2]。
4. 仿真实验验证表明,ISGA在静态、动态栅格环境中的综合性能均优于A*、GA、PSO、传统SGA等对比算法,能够快速规划出无碰撞、路径最优、平滑性好的行进路线,满足移动机器人实时路径规划的需求[2]。
5.2 研究不足
本文的研究仍存在一些不足,有待进一步改进与完善:
1. 栅格地图的栅格尺寸固定,无法自适应不同精度的环境需求,在大范围环境中,固定栅格尺寸会导致计算量增大,在小范围高精度环境中,会影响建模精度;
2. ISGA的参数(如调节系数、衰减系数)采用人工设定的方式,缺乏自适应调整能力,不同环境下需要手动优化参数,影响算法的通用性;
3. 路径规划仅考虑了路径长度与避障安全两大目标,未考虑移动机器人的能耗、行进时间等多目标优化需求,与实际工程应用的贴合度仍有提升空间;
4. 仿真实验仅在Matlab平台上完成,未进行实际硬件测试,算法在实际移动机器人上的适配性与稳定性有待验证[6]。
5.3 未来展望
针对本文的研究不足,结合移动机器人路径规划的发展趋势,未来的研究方向主要包括:
1. 研究自适应栅格地图建模方法,根据环境精度需求,动态调整栅格尺寸,兼顾建模精度与计算效率,提升算法在不同规模环境中的适应性[6];
2. 优化ISGA的参数设置,引入自适应参数调整机制,根据环境变化与算法迭代过程,自动优化调节系数、衰减系数等参数,提升算法的通用性与鲁棒性;
3. 开展多目标路径规划研究,结合移动机器人的能耗、行进时间、路径平滑度等多目标需求,构建多目标适应度函数,实现多目标最优路径规划[6];
4. 搭建实际硬件测试平台,将ISGA应用于实际移动机器人,进行硬件适配与现场测试,优化算法的实时性与稳定性,推动算法的工程化应用;
5. 融合深度学习技术,结合卷积神经网络(CNN)实时识别动态障碍物类型与运动轨迹,提前预测障碍物的移动方向,进一步提升算法的动态避障能力;
6. 拓展ISGA在多机器人协同路径规划中的应用,研究多机器人协同搜索与避障策略,提升多机器人系统的作业效率[2][6]。
⛳️ 运行结果


🔗 参考文献
[1] 杨启文,蒋静坪,张国宏.遗传算法优化速度的改进[J].软件学报, 2001, 012(002):270-275.
[2] 王超学,潘正茂,马春森,等.改进型加权KNN算法的不平衡数据集分类[J].计算机工程, 2012, 038(020):160-163,168.
[3] 王林,尤枫,赵瑞莲.基于改进遗传算法的面向路径测试数据生成[J].计算机工程, 2012, 038(004):158-161.
📣 部分代码
🎈 部分理论引用网络文献,若有侵权联系博主删除
👇 关注我领取海量matlab电子书和数学建模资料
🏆团队擅长辅导定制多种科研领域MATLAB仿真,助力科研梦:
🌈 各类智能优化算法改进及应用
生产调度、经济调度、装配线调度、充电优化、车间调度、发车优化、水库调度、三维装箱、物流选址、货位优化、公交排班优化、充电桩布局优化、车间布局优化、集装箱船配载优化、水泵组合优化、解医疗资源分配优化、设施布局优化、可视域基站和无人机选址优化、背包问题、 风电场布局、时隙分配优化、 最佳分布式发电单元分配、多阶段管道维修、 工厂-中心-需求点三级选址问题、 应急生活物质配送中心选址、 基站选址、 道路灯柱布置、 枢纽节点部署、 输电线路台风监测装置、 集装箱调度、 机组优化、 投资优化组合、云服务器组合优化、 天线线性阵列分布优化、CVRP问题、VRPPD问题、多中心VRP问题、多层网络的VRP问题、多中心多车型的VRP问题、 动态VRP问题、双层车辆路径规划(2E-VRP)、充电车辆路径规划(EVRP)、油电混合车辆路径规划、混合流水车间问题、 订单拆分调度问题、 公交车的调度排班优化问题、航班摆渡车辆调度问题、选址路径规划问题、港口调度、港口岸桥调度、停机位分配、机场航班调度、泄漏源定位
🌈 机器学习和深度学习时序、回归、分类、聚类和降维
2.1 bp时序、回归预测和分类
2.2 ENS声神经网络时序、回归预测和分类
2.3 SVM/CNN-SVM/LSSVM/RVM支持向量机系列时序、回归预测和分类
2.4 CNN|TCN|GCN卷积神经网络系列时序、回归预测和分类
2.5 ELM/KELM/RELM/DELM极限学习机系列时序、回归预测和分类
2.6 GRU/Bi-GRU/CNN-GRU/CNN-BiGRU门控神经网络时序、回归预测和分类
2.7 ELMAN递归神经网络时序、回归\预测和分类
2.8 LSTM/BiLSTM/CNN-LSTM/CNN-BiLSTM/长短记忆神经网络系列时序、回归预测和分类
2.9 RBF径向基神经网络时序、回归预测和分类
2.10 DBN深度置信网络时序、回归预测和分类
2.11 FNN模糊神经网络时序、回归预测
2.12 RF随机森林时序、回归预测和分类
2.13 BLS宽度学习时序、回归预测和分类
2.14 PNN脉冲神经网络分类
2.15 模糊小波神经网络预测和分类
2.16 时序、回归预测和分类
2.17 时序、回归预测预测和分类
2.18 XGBOOST集成学习时序、回归预测预测和分类
2.19 Transform各类组合时序、回归预测预测和分类
方向涵盖风电预测、光伏预测、电池寿命预测、辐射源识别、交通流预测、负荷预测、股价预测、PM2.5浓度预测、电池健康状态预测、用电量预测、水体光学参数反演、NLOS信号识别、地铁停车精准预测、变压器故障诊断
🌈图像处理方面
图像识别、图像分割、图像检测、图像隐藏、图像配准、图像拼接、图像融合、图像增强、图像压缩感知
🌈 路径规划方面
旅行商问题(TSP)、车辆路径问题(VRP、MVRP、CVRP、VRPTW等)、无人机三维路径规划、无人机协同、无人机编队、机器人路径规划、栅格地图路径规划、多式联运运输问题、 充电车辆路径规划(EVRP)、 双层车辆路径规划(2E-VRP)、 油电混合车辆路径规划、 船舶航迹规划、 全路径规划规划、 仓储巡逻
🌈 无人机应用方面
无人机路径规划、无人机控制、无人机编队、无人机协同、无人机任务分配、无人机安全通信轨迹在线优化、车辆协同无人机路径规划
🌈 通信方面
传感器部署优化、通信协议优化、路由优化、目标定位优化、Dv-Hop定位优化、Leach协议优化、WSN覆盖优化、组播优化、RSSI定位优化、水声通信、通信上传下载分配
🌈 信号处理方面
信号识别、信号加密、信号去噪、信号增强、雷达信号处理、信号水印嵌入提取、肌电信号、脑电信号、信号配时优化、心电信号、DOA估计、编码译码、变分模态分解、管道泄漏、滤波器、数字信号处理+传输+分析+去噪、数字信号调制、误码率、信号估计、DTMF、信号检测
🌈电力系统方面
微电网优化、无功优化、配电网重构、储能配置、有序充电、MPPT优化、家庭用电
🌈 元胞自动机方面
交通流 人群疏散 病毒扩散 晶体生长 金属腐蚀
🌈 雷达方面
卡尔曼滤波跟踪、航迹关联、航迹融合、SOC估计、阵列优化、NLOS识别
🌈 车间调度
零等待流水车间调度问题NWFSP 、 置换流水车间调度问题PFSP、 混合流水车间调度问题HFSP 、零空闲流水车间调度问题NIFSP、分布式置换流水车间调度问题 DPFSP、阻塞流水车间调度问题BFSP
👇
DAMO开发者矩阵,由阿里巴巴达摩院和中国互联网协会联合发起,致力于探讨最前沿的技术趋势与应用成果,搭建高质量的交流与分享平台,推动技术创新与产业应用链接,围绕“人工智能与新型计算”构建开放共享的开发者生态。
更多推荐



所有评论(0)