基于单片机的灭火机器人设计
摘要: 本文设计了一款基于STC89C52RC单片机的智能灭火机器人系统。该系统通过红外循迹传感器实现自主巡检功能,利用火焰传感器探测火源位置,采用L293D电机驱动芯片控制移动,并通过风扇模块完成灭火作业。系统硬件设计包括控制模块、循迹模块、火焰探测模块等6个基本单元,软件部分采用Keil μVision4开发环境进行C语言编程。实验结果表明,该机器人能有效识别火源并完成灭火任务,具有成本低、性
摘 要
由于火灾的频繁发生,人们不仅在物质上有巨大的损失,同时在精神上也饱受折磨,最让人痛心惋惜的还是那些为了国家无私奉献生命的消防人员。为了解决火灾给人们带来的巨大损害,本项目设计了一款基于单片机的灭火机器人。
本次设计利用STC89C52RC单片机为核心控制器;采用红外循迹传感器控制灭火机器人的行走轨迹,通过接收管接收到红外线的数量判定路况信息;采用火焰传感器探测火焰,通过检测的火焰判定其火焰的位置;采用L293D电机驱动芯片,通过一个芯片控制两个电机的转动;灭火主要是通过马达提供动力驱动四叶风扇旋转。
结果表明,本项目设计的成本较低、性能较好,整体设计较为合理且易于操作。同时对灭火机器人软件与硬件方面进行了调试,实现了全部预期的功能。人们可以使用灭火机器人来灭火,这样能够减少一些火灾带来的损失。灭火机器人还可以代替人员闯入火场进行灭火作业,灭火人员的人身安全得到更大保证,同时灭火也可达到预期效果。
关键词:机器人; 灭火模块; 单片机控制
1 灭火机器人系统工作原理
在灭火机器人开始运行,寻找并发现火源过程中,首先需要提前调节电位器,让火源与灭火机器人保持安全距离,然后单片机通过火焰探测模块发现火源,并快速、准确的识别火源的具体位置,为准确扑灭火源做好准备;单片机接收到火源信号反馈后,灭火模块控制风扇转动完成灭火处理,当检测到无火焰的时候风扇会继续转动一段时间,然后停下,并开始继续探测下处火焰位置。本系统大体上分为6个基本模块,分别为控制模、循迹模块、火焰探测模块、电源模块、小车驱动模块和灭火模块[6]。系统模块总设计如图1.1所示。
图1.1系统模块总设计图
2 系统硬件设计
2.1 单片机
单片机是一种微处理器,同时它也是一个系统的核心,有超大规模的集成电路技术,主要将中央处理器CPU、随机存储器RAM、只读存储器ROM、多种I/O口和中断系统、定时器/计时器等功能集成到一起构成一个完整的计算机系统[7]。
本项目选用的STC89C52RC单片机,该单片机价格低廉,易于操作,使用较为广泛,同时,它是STC89C51的增强型,综合考虑本设计的实际需求,选择STC89C52RC作为主控芯片。
STC89C52RC是双列直插式40管脚的芯片,其外部有32个端口可供用户使用,其引脚如图2.1所示。
图2.1 STC89C52RC引脚图
2.4 循迹模块设计
本项目设计采用巡线监测模式来实现自主灭火巡检,预设的路线上来回巡检,发现火源并及时灭火。因此,本系统采用红外循迹模块来实现消防小车的自主巡检功能[11]。
本项目的循迹模块采用的是红外传感器来根据已规定的路径行走。但与地面检测距离为23cm较为适用,同时其工作电压为3.3V5V,不可超过其范围否则不能运行。红外循迹主要是根据黑、白色对红外线吸收能力的不同,设计黑色路径为灭火机器人的行走路线。传感器的左侧为红外光发射管,右侧部分是红外光接收管。在使用前要将接收管用黑色胶带包裹起来,只留接收管底部的探头,主要防止外界光和发射光带来的干扰。发射管通电后,它能产生人眼不可见的红外光,又因为黑色能够吸收红光线,所以反射回来红外线的数量较少,接收管接收到的红外线较少,致使电阻的阻值就会较大。同理白色对红外线吸收能力较弱,接收管电阻比较小。两个红外循迹传感器分别与单片机的P3.5和P3.6口相连,单片机就可根据接收端电平变化来判断小车是否偏离预设的路线[10]。红外循迹原理图如图2.4所示。

图2.4 红外循迹原理图
红外循迹传感器主要就是针对一些固定区域,并设计固定路线来巡逻的一个传感器[12]。本项目主要针对那些固定区域需要巡查并缺乏人手的企业,为其提供灭火机器人来代替人力,完成巡逻工作。同时在火灾来临时可快速帮助人们进行灭火作业,即可省去多余的劳动力,又可提高火灾发生处理速度。
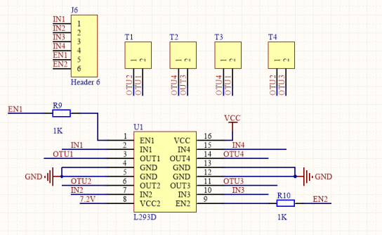
2.5 电机驱动模块
电机驱动模块主要是用于控制机器人的运动,本系统主要是控制灭火机器人车轮的转动。同时此系统没有传感器的控制,其位置主要依据软件来实现,这就要求电机的控制精度必须要高。
L293D采用16引脚DIP封装,半桥式驱动,电压4.5-36V,单通道输出电流,但高峰输出的电流可达到1.2A,其内部集成了双极型H-桥电路。它的工作电压为4.5~36V,L293D具有很多优点,例如价格与其他驱动器相比较为便宜、易于控制、无需保护电路和二极管和电机停止时微振电流可消除正反向时的静摩擦等[13]。本项目主要需要控制两个电机的转动,所以本设计使用2个H-桥电路集成到1片芯片上,由一个芯片同时可控制2个电机的转动。本项目电机控制是当IN1=0,IN2=1时,左电机向前走,反之IN1=1,IN2=0时左边电机向后转,要想让左边电机停转则EN2=0;同理当IN3=0,IN4=1时右边电机向前走,IN3=1,IN4=0右边电机向后走,EN1=0右边电机停转。电机驱动模块原理图如图2.5所示。

图2.5 电机驱动模块原理图
3 系统软件设计
3.1 系统软件开发环境
本项目软件方面设计主要是使用Keil μVision4实现的,其系统是由C语言来进行编程的,最后生成.hex文件。项目下载到单片机前编译要显示成功,才可以进行软件和单片机串口连接将所编写的程序下载到单片机里。Keil C51软件可提供丰富的库函数和功能强大的集成开发调试工具。使用C语言编程时,Keil是最实用的软件[14],程序编译界面如图3.1所示。
图3.1 Keil的程序编译界面
3.2 系统总程序设计
主程序为一个系统的设计主干,它可决定灭火机器人的主要工作内容。每个功能的实现还需要调用具体的子程序来运行[15]。智能灭火机器人主要工作过程为:电源给电系统初始化,灭火机器人开始根据黑色轨迹线路进行行走,火焰传感器感应到火焰的位置,一定距离开始后,风扇开始旋转,直到将火焰扑灭,火焰扑灭后,风扇将持续一段时间转动后再停止,然后小车再开始继续前进寻找下一处火焰。系统主程序流程图如图3.2所示。
图3.2 系统主程序流程图
4 实物调试
本项目主要通过硬件与软件的结合,实现小车循迹灭火。首先我们要测试小车循迹行走,在无火焰时,小车可一直按照所设定轨迹行走,如图4.3所示。其次还要测试灭火小车的主要功能——灭火,在火焰出现时小车停下,风扇转动,扑灭火源,如图4.4所示。
图4.3 循迹运动
图4.4 风扇灭火
文章底部可以获取博主的联系方式,获取源码、查看详细的视频演示,或者了解其他版本的信息。
所有项目都经过了严格的测试和完善。对于本系统,我们提供全方位的支持,包括修改时间和标题,以及完整的安装、部署、运行和调试服务,确保系统能在你的电脑上顺利运行。
DAMO开发者矩阵,由阿里巴巴达摩院和中国互联网协会联合发起,致力于探讨最前沿的技术趋势与应用成果,搭建高质量的交流与分享平台,推动技术创新与产业应用链接,围绕“人工智能与新型计算”构建开放共享的开发者生态。
更多推荐

所有评论(0)