新机械主义的发展历程与“具身机械主义”的历史必然性
本文探讨了新机械主义在具身智能时代的发展与转型。通过分析新机械主义从"定律式解释"到"机制式解释"的演进历程,指出其在解释具身智能系统时面临的三重工程约束:闭环稳定性、机制边界外扩和可治理性。文章提出"具身机械主义"概念,强调机制解释必须融入闭环动态性、环境交互性和工程治理要求,才能适应机器人、自动驾驶等具身系统的商业化需求。这一转型标志
新机械主义的发展历程与“具身机械主义”的历史必然性
——新机械主义的新生命来自具身认知的工程化实践
引言:为什么今天需要重讲“机制”
在认知科学与AI系统的讨论中,“解释”常陷入两难:一边是抽象理论(表征、推理、意向性、对齐),一边是工程现实(延迟、噪声、物理边界、人机混行、安全标准、运维治理)。若解释无法连接后者,它就很难跨越“演示”走向“交付与规模化”。
新机械主义(New Mechanism / New Mechanistic Philosophy)在20世纪末兴起,恰恰是对“解释脱离实践”的一次回归:它把科学解释从“普遍定律的推演”拉回到“机制结构”的描述——由哪些实体(parts/entities)与活动(operations/activities)组成、如何组织起来产生现象。(Thinking About Mechanisms*)
然而,当解释对象从实验室的生物机制、神经机制进一步转向具身智能系统(机器人、自动驾驶、工业AMR/AGV、与环境互动的分布式智能化系统)时,机制解释会遇到新的压力:闭环性、约束性、可治理性。这些压力并非对新机械主义的否定,而是它历史演进的下一阶段:机制解释必须升级为闭环机制解释,并与工程治理语法合流。
一、新机械主义的形成:从“定律式解释”到“机制式解释”
1. 旧解释观的局限与生命科学的“机制事实”
20世纪中期,哲学界对科学解释的典型刻画偏向“覆盖律”(用一般定律 + 初始条件推演现象)。但在生物学、医学、神经科学中,研究者更常给出的不是定律,而是机制:蛋白合成如何进行、神经环路如何实现功能、病理过程如何导致症状。新机械主义的兴起,实质上是对这一科学实践的哲学回应与正当化。(Mechanisms in Science)
2. 第一波成形:MDC定义与“机制”的本体论落地
新机械主义的标志性文本之一是 Machamer、Darden、Craver 的《Thinking About Mechanisms》(2000),其经典定义是:机制是由实体与活动组织起来,使之从启动条件到终止条件产生规律性变化。(Thinking About Mechanisms)
同一时期,Glennan 从“复杂系统产生行为”的角度提出机制定义,强调机制是由多个部分交互产生特定行为的复杂系统。(Rethinking Mechanistic Explanation)
这两条线共同奠定了新机械主义的核心共识:解释不必以定律为中心,而可以以机制结构为中心。
3. 第二波扩展:多层机制、机制评价与“发现机制的方法论”
进入2000s后,新机械主义不仅回答“机制是什么”,也开始回答“机制解释如何成功”。Craver 在《Explaining the Brain》(2007)系统讨论神经科学解释的机制标准与多层结构,强调解释往往跨越行为、系统、神经元、分子等层次。(Explaining the Brain)
随后,Craver 与 Darden 的《In Search of Mechanisms》(2013)把视角进一步推进到“机制发现”:总结生物学家如何通过分解、定位、干预、拼接、修正等策略发现机制。(In Search of Mechanisms)
在此阶段,新机械主义逐渐成为一套“贴近科学实践的解释方法论”。
二、新机械主义的自我升级:从“静态部件”到“动态机制”
随着系统生物学与复杂节律研究的发展,单纯的“部件清单”不足以解释时间演化与稳定性。Bechtel 与 Abrahamsen 提出“动态机制解释”(dynamic mechanistic explanation),主张将动力学/计算模型纳入机制分解与机制理解中,从而解释诸如昼夜节律等动态现象。(Dynamic mechanistic explanation)
这一步非常关键:它表明新机械主义并非排斥数学与动力学,而是倾向于把它们吸纳进“机制解释”的框架中——机制不仅是“有什么”,更是“如何随时间组织并稳定地产生现象”。
三、当解释对象转向具身智能:新机械主义面临三重压力
当我们把“现象”从生物/神经机制转向具身智能系统(机器人、自动驾驶、工业移动机器人、与环境互动的分布式智能化系统),机制解释会受到三类更强的工程约束,这构成新机械主义“新生命”的现实土壤。
压力1:闭环性成为首要问题(不是产生一次行为,而是维持稳定行为)
具身系统的因果结构是循环的:感知→估计→决策/控制→行动→环境变化→再感知。此处的关键不再是“模块能否产生行为”,而是“闭环在扰动下是否稳定、何时失稳、如何恢复”。
这使“稳定性/鲁棒性”从工程指标上升为解释本体的一部分:解释必须说明闭环为何能在噪声、遮挡、延迟、动态障碍下维持工作区。
压力2:机制边界被迫外扩(环境结构与制度不再是背景,而进入机制)
具身系统中的“环境”不是外部输入,而是机制组成要素:路网拓扑、地面摩擦、光照反射、门禁节拍、人车混行规则都会决定行为能否成立。
这与“具身认知/4E认知”传统在哲学与认知科学中的主张天然同构:认知不是只发生在“头/算法”里,而是与身体、环境嵌入、行动生成密不可分。(4E Cognition)
甚至在机器人研究史中,Brooks 早在1991年就以移动机器人为背景批评“以表征为中心的分解”,强调智能应在与真实世界的感知-行动耦合中增量构建。(Intelligence without representation)
压力3:可治理性成为解释完成标准(解释必须可监控、可审计、可回归)
具身智能一旦商业化落地,就进入安全标准、责任边界与运维治理的世界。例如 ISO 3691-4 明确把“无人驾驶工业车辆/AGV/AMR”的安全要求与验证手段制度化。(ISO)
这意味着:解释如果不能落到“如何验证”“如何监控”“如何降级”“如何复现与回归测试”,它在工程上就不算完成。机制解释在商业化语境下必须具有证据链与准入门槛的结构。
四、论题:新机械主义的新生命来自具身认知的工程化实践
基于上述压力,可以提出本文中心论题:
新机械主义在具身智能时代的“新生命”,不来自抽象哲学的再辩护,而来自具身认知的工程化实践对解释提出的硬约束:闭环稳定性、边界外扩与可治理证据链。
这一论题可以分解为四个论证点:
1) 工程化把“机制解释”推向“闭环机制解释”
MDC 的机制定义强调实体与活动的组织。(Thinking About Mechanisms)在具身系统里,“组织”首先表现为闭环组织:快回路(安全反射)、中回路(导航与交互)、慢回路(调度与路权)、超慢回路(学习与改造)。解释若不覆盖闭环稳定性,只剩“结构叙述”,无法解释系统为何在扰动下维持行为。这正是“动态机制解释”所开启的方向在具身工程中的进一步展开。(Dynamic mechanistic explanation)
2) 工程化迫使机制边界外扩,形成“体-环境-制度”的机制本体论
具身认知传统(如 Varela/Thompson/Rosch 对 embodied mind 的倡议)强调认知与行动、环境的不可分离。(The Embodied Mind)
具身工程把这一点从理论主张变成工程事实:路线规划、让行规则、场地标识、通道宽度、地面摩擦与光照条件,不仅影响性能,更决定机制是否存在(是否可观测、可控、可验证)。
因此,新机械主义的“实体与活动”清单必须纳入:环境结构、制度规则、人与系统的交互习惯——机制的边界不再自然等同于系统内部,而是由任务与约束共同划定。
3) 工程化把“机制发现”升级为“机制治理与演化”
Craver & Darden 强调机制发现的策略工具箱。(In Search of Mechanisms)
具身系统的现实更进一步:机制不是发现一次就结束,而是持续演化;每次地图/规则/模型更新都可能改变闭环稳定域。于是解释必须与治理闭环绑定:监控→诊断→干预→回归验证。
换言之,新机械主义从“解释世界”走向“治理世界”:解释不再只是认知上的理解,也是工程上的可运营结构。
4) 商业化与标准化为“机制解释”提供外部裁判:验证与责任
ISO 3691-4 之类标准把安全要求与验证方式写入制度。(ISO)这给机制解释带来一个外部裁判:解释必须能支持验证(verification)与责任划分(accountability)。当解释必须对接审计、事故复盘、回归测试、版本管理时,它自然会演化出更工程化、更可治理的形态。
五、结论:从“新机械主义”到“具身机械主义”是一条自然分化路径
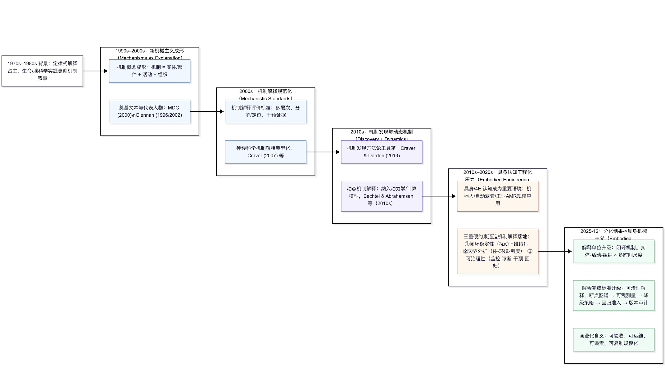
综上,新机械主义的历史主线可以概括为:
机制式解释的正当化(MDC/Glennan)→ 多层机制与评价标准(Craver)→ 机制发现方法论(Craver&Darden)→ 动态机制解释(Bechtel等)。(Thinking About Mechanisms)
而具身认知的工程化实践(机器人、工业移动机器人、自动驾驶)进一步提出三项不可回避的要求:闭环稳定性、机制边界外扩、可治理证据链。这些要求并不推翻新机械主义,而是把它推向下一阶段——一种更适合具身智能商业化落地的分支,我们可以称之为:
具身机械主义(Embodied Mechanismism):以闭环机制为解释单位,以约束边界塑形机制本体,以治理闭环完成解释标准。
它的“新生命”不在抽象争论,而在工程世界的强约束与可验证制度中获得持续生长。
DAMO开发者矩阵,由阿里巴巴达摩院和中国互联网协会联合发起,致力于探讨最前沿的技术趋势与应用成果,搭建高质量的交流与分享平台,推动技术创新与产业应用链接,围绕“人工智能与新型计算”构建开放共享的开发者生态。
更多推荐


所有评论(0)