STI3508 28V 高效率 1MHz、2A 升压稳压器 DCDC电源管理芯片
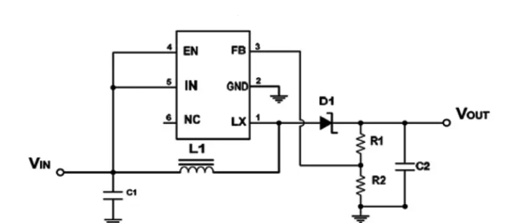
STI3508是一款恒定频率、6引脚器件SOT23电流模式升压转换器适用于小型、低功耗应用。STI3508的开关频率为1MHz,允许使用纤巧、低成本的电容器和高度不超过2mm的电感器。STI3508具有自动换档功能,可自动换档至灯光下的脉冲频率调制模式负荷。STI3508包括欠压锁定、电流限制和散热过载保护,防止损坏输出过载的事件。♦ DSL和电缆调制解调器和路由器。♦ 2V至24V输入电压。♦
·
STI3508 28V 高效率 1MHz、2A 升压稳压器 DCDC电源管理芯片
描述
STI3508是一款恒定频率、6引脚器件SOT23电流模式升压转换器适用于小型、低功耗应用。STI3508的开关频率为1MHz,允许使用纤巧、低成本的电容器和高度不超过2mm的电感器。内部软启动可产生小浪涌电流和延长电池寿命。STI3508具有自动换档功能,可自动换档至灯光下的脉冲频率调制模式负荷。STI3508包括欠压锁定、电流限制和散热过载保护,防止损坏输出过载的事件。这STI3508采用小型6引脚SOT-23封装包。
特点
♦ 集成 80mΩ 功率 MOSFET
♦ 2V至24V输入电压
♦ 1MHz固定开关频率
♦ 内部4A开关电流限制
♦ 输出电压可调
♦ 内部补偿
♦ 高达28V输出电压
♦ 自动脉冲频率调制
♦ 轻载模式
♦ 效率高达97%
应用
♦ 电池供电设备
♦ 机顶盒装
♦ 白光LED驱动器
♦ 移动电源
♦ DSL和电缆调制解调器和路由器

DAMO开发者矩阵,由阿里巴巴达摩院和中国互联网协会联合发起,致力于探讨最前沿的技术趋势与应用成果,搭建高质量的交流与分享平台,推动技术创新与产业应用链接,围绕“人工智能与新型计算”构建开放共享的开发者生态。
更多推荐
所有评论(0)