信创建设方案,信创部署方案,信创数据库中间件服务器方案
第1章 需求分析71.1 项目需求分析71.1.1 自主可控需求71.1.2 网络资源池需求71.1.3 计算资源池需求71.1.4 云管理平台建设需求81.1.5 存储资源池需求81.1.6 云备份平台需求91.1.7 运维及运营管理需求91.1.8 云平台安全系统需求10第2章 云平台基础设施区设计232.1 改造目标232.2 改造内容232.2.1 政务外网云平台改造232.3 设计原则2
第1章 需求分析
1.1 项目需求总览
- 1.1.1 自主可控需求
- 1.1.2 网络、计算与存储资源池需求
- 1.1.3 云管理、备份平台建设需求
- 1.1.4 运维管理及安全系统需求
第2章 云平台基础设施区设计
2.1 改造目标与原则
2.2 改造内容:政务外网云平台改造
2.3 总体定位与架构
- 2.3.1 总体定位
- 2.3.2 安可应用区定位
- 2.3.3 总体网络架构
- 2.3.4 云平台整体架构(合并重复项)
2.4 基础设施资源配置设计
- 2.4.1 网络、计算、数据库与存储资源池设计
- 2.4.2 云管模块与服务支撑设计
第3章 迁移指引方案
3.1 应用迁移指南
- 3.1.1 方法、流程与方式选型
3.2 虚拟化迁移方案
- 3.2.1 迁移方法、流程与具体方案
3.3 数据迁移策略与实施
- 3.3.1 数据迁移总体策略
- 3.3.2 核心数据优先策略
- 3.3.3 迁移方法、流程与方案设计原则
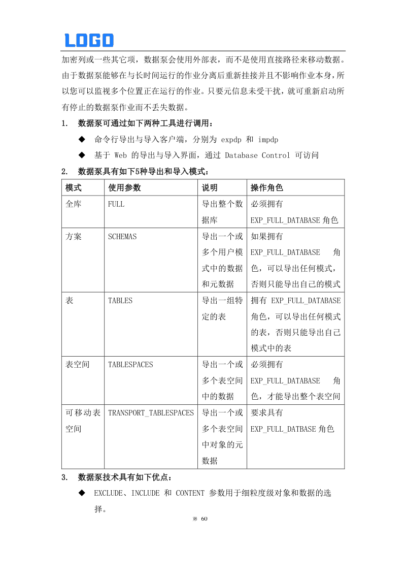
- 3.3.4 详细迁移步骤及数据库迁移实例
- 3.3.5 异构数据库移植方案
第4章 信创云上应用系统改造
4.1 技术分析与改造准备
4.2 应用迁移实施
- 4.2.1 业务数据迁移
- 4.2.2 应用软件改造适配
4.3 功能验证与性能调优
第5章 IAAS层技术方案
5.1 云管理服务架构与功能
- 5.1.1 平台架构设计
- 5.1.2 开源与分布式部署架构
- 5.1.3 平台先进性与开放性
- 5.1.4 核心功能概览
5.2 云管理扩展能力
- 5.2.1 运维管理与资源监控
- 5.2.2 报表功能与定制开发
5.3 计算资源服务
- 5.3.1 云计算与虚拟化架构
- 5.3.2 虚拟机迁移与高可用性
5.4 存储资源服务
- 5.4.1 存储架构设计
- 5.4.2 虚拟化与分布式存储
5.5 网络资源服务
- 5.5.1 数据中心与SDN架构
5.6 备份与灾备方案
- 5.6.1 政务云灾备策略
5.7 云主机与负载均衡服务
- 5.7.1 云主机服务类型
- 5.7.2 负载均衡服务要求与功能
5.8 存储与物理服务器服务
- 5.8.1 静态存储服务
- 5.8.2 物理服务器纳管与服务
5.9 网络服务与安全防护
- 5.9.1 远程接入与VPN服务
- 5.9.2 WAF防护服务
5.10 云主机深度监控服务
- 5.10.1 资源、性能与健康度监控
- 5.10.2 应用与业务监控
5.11 图形图像计算服务
- 5.11.1 服务内容与功能
- 5.11.2 可用性与可靠性目标
第6章 云运维方案
6.1 运维目标与内容
- 6.1.1 运维目标
- 6.1.2 运维内容与服务
6.2 运维流程与知识转移
- 6.2.1 运维流程设计
- 6.2.2 知识转移方案
6.3 服务质量监督与保证
第7章 安全系统设计
7.1 信息系统安全等级与评估
- 7.1.1 安全等级概述
- 7.1.2 安全等级预评估步骤与等级确定
7.2 安全等级保护建设
7.3 政务外网安全防护设计
- 7.3.1 安全详细设计
- 7.3.2 安全物理环境至运营管理中心设计
7.4 系统与安全测试服务
- 7.4.1 安全测试
- 7.4.2 系统第三方测试
软件全套精华资料包清单部分文件列表:
工作安排任务书,可行性分析报告,立项申请审批表,产品需求规格说明书,需求调研计划,用户需求调查单,用户需求说明书,概要设计说明书,技术解决方案,数据库设计说明书,详细设计说明书,单元测试报告,总体测试计划,单元测试计划,产品集成计划,集成测试报告,集成测试计划,系统测试报告,产品交接验收单,验收报告,验收测试报告,压力测试报告,项目总结报告,立项结项审批表,成本估算表,项目计划,项目周报月报,风险管理计划,质量保证措施,项目甘特图,项目管理工具,操作手册,接口设计文档,软件实施方案,运维方案,安全检测报告,投标响应文件,开工申请表,开工报告,概要设计检查表,详细设计检查表,需求规格说明书检查表,需求确认表,系统代码编写规范,软件项目质量保证措施,软件部署方案,试运行方案,培训计划方案,软件系统功能检查表,工程试运行问题报告,软件合同,资质评审材料,信息安全相关文档等。
软件开发全资料获取:本文末个人名片获取。














































































DAMO开发者矩阵,由阿里巴巴达摩院和中国互联网协会联合发起,致力于探讨最前沿的技术趋势与应用成果,搭建高质量的交流与分享平台,推动技术创新与产业应用链接,围绕“人工智能与新型计算”构建开放共享的开发者生态。
更多推荐


所有评论(0)