登录社区云,与社区用户共同成长
邀请您加入社区
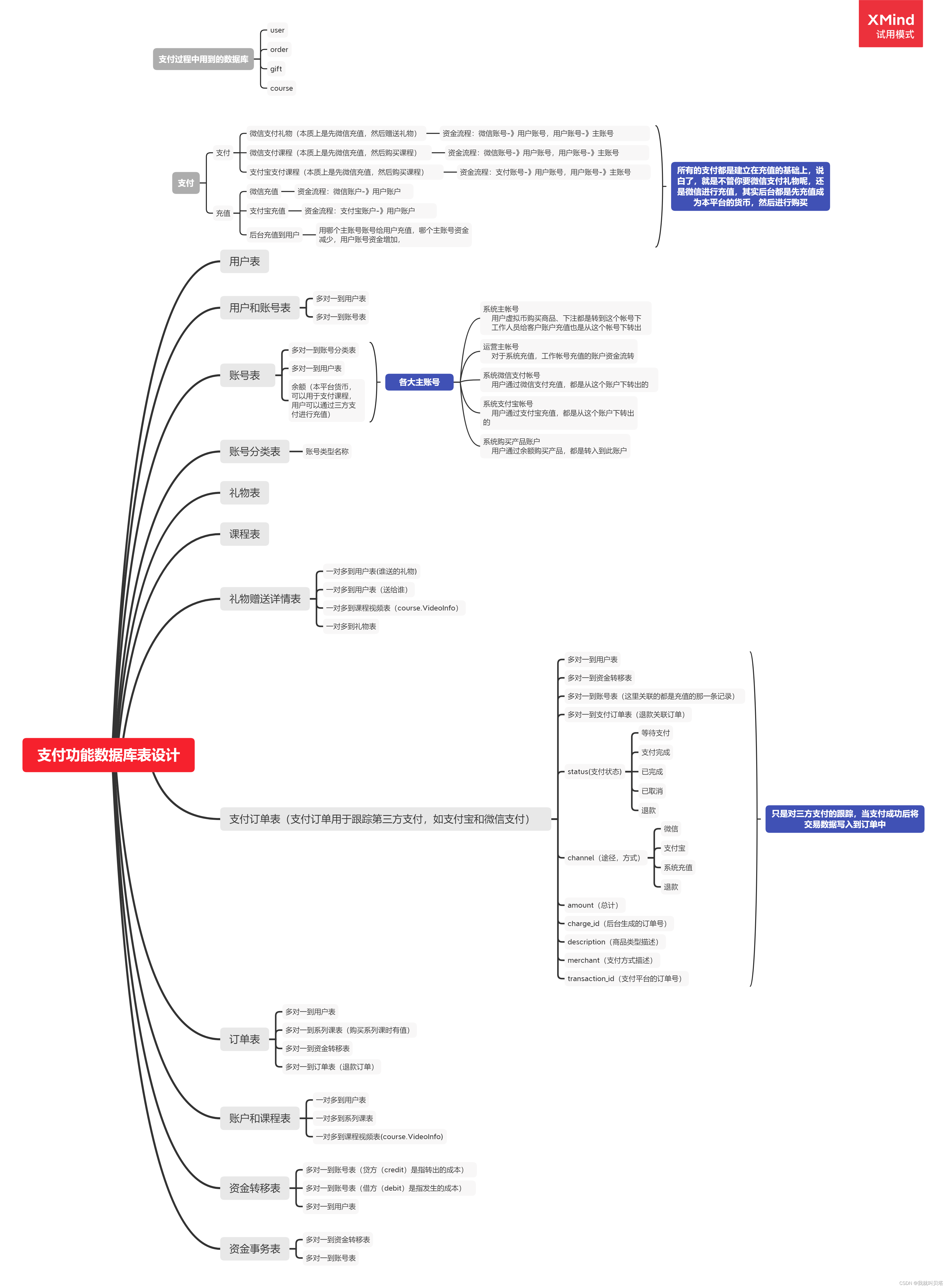
支付数据库设计(支持自有货币系统)
DAMO开发者矩阵,由阿里巴巴达摩院和中国互联网协会联合发起,致力于探讨最前沿的技术趋势与应用成果,搭建高质量的交流与分享平台,推动技术创新与产业应用链接,围绕“人工智能与新型计算”构建开放共享的开发者生态。
更多推荐
宇树科技 CEO 王兴兴所说的“具身智能时代的牛顿还没诞生”
具身智能中的生成多智体协作:系统性综述
AI原生应用领域微服务集成的容器化部署实践
AI原生应用(如智能推荐、图像识别、对话机器人)与传统软件不同,它需要高频模型迭代(每周甚至每天更新模型)、动态资源需求(推理负载随用户行为波动)、多服务协同(模型推理+数据清洗+日志监控)。传统部署方式(物理机/虚拟机)因环境一致性差、扩缩容慢、资源利用率低,已无法满足需求。本文将围绕“如何用容器化技术解决AI微服务部署痛点”展开,覆盖从单体服务容器化到集群化运维的全流程。本文从“为什么需要容器
扫一扫分享内容
所有评论(0)