【附源码】计算机毕业设计SSM体育馆场内设施预约系统设计
项目运行环境配置:(Webstorm也行)+ Eclispe(IntelliJ IDEA,Eclispe,MyEclispe,Sts都支持)。项目技术:等等组成,B/S模式 + Maven管理等等。环境需要1.运行环境:最好是java jdk 1.8,我们在这个平台上运行的。其他版本理论上也可以。2.IDE环境:IDEA,Eclipse,Myeclipse都可以。推荐IDEA;3.tomcat环境
项目运行
环境配置:
Jdk1.8 + Tomcat7.0 + Mysql + HBuilderX(Webstorm也行)+ Eclispe(IntelliJ IDEA,Eclispe,MyEclispe,Sts都支持)。
项目技术:
SSM + mybatis + Maven + Vue 等等组成,B/S模式 + Maven管理等等。
环境需要
1.运行环境:最好是java jdk 1.8,我们在这个平台上运行的。其他版本理论上也可以。
2.IDE环境:IDEA,Eclipse,Myeclipse都可以。推荐IDEA;
3.tomcat环境:Tomcat 7.x,8.x,9.x版本均可
4.硬件环境:windows 7/8/10 1G内存以上;或者 Mac OS;
5.是否Maven项目: 否;查看源码目录中是否包含pom.xml;若包含,则为maven项目,否则为非maven项目
6.数据库:MySql 5.7/8.0等版本均可;
毕设帮助,指导,本源码分享,调试部署(见文末)
3.2系统功能
此系统的功能分为用户和管理员模块:
- 用户功能模块用户模块包括:首页、设施信息、公告资讯、个人中心、后台管理模块。
- 管理员功能模块包括:首页、个人中心、设施类型管理、用户管理、设施信息管理、设施预约管理、上报维护管理、系统管理模块。
3.3系统流程和逻辑
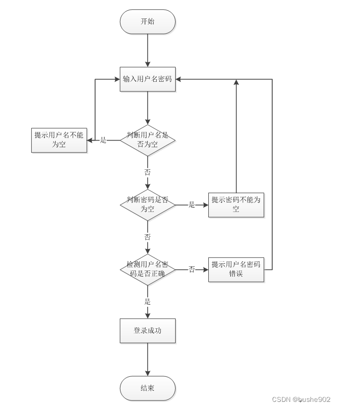
系统业务流程图,如图所示:
图3-1登录流程图
图3-2添加信息流程图
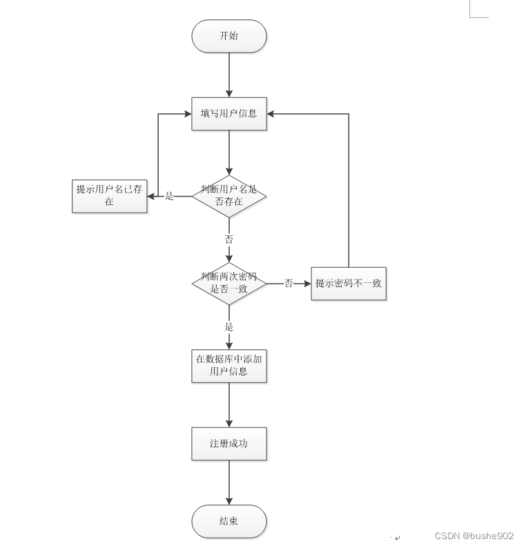
图3-3注册信息流程图
4.1 概述
图4-1 系统工作原理图
4.2 系统结构
本系统架构网站系统,本系统的具体功能如下:
图4-2系统功能结构图
管理员功能结构图,如图4-3所示:
图4-3 管理员功能结构图
用户后台功能结构图,如图4-4所示:
图4-4 用户后台功能结构图
4.3. 数据库设计
4.3.1 数据库实体
管理员信息结构图,如图4-5所示:
图4-5 管理员信息实体结构图
设施信息管理实体属性图,如图4-6所示:
图4-6设施信息管理实体属性图
设施预约管理实体属性图,如图4-7所示:
图4-7设施预约管理实体属性图
5.1 系统功能模块
体育馆场内设施预约系统设计,在体育馆场内设施预约系统首页可以查看首页、设施信息、公告资讯、个人中心、后台管理等内容,如图5-1所示。
图5-1系统首页界面图
用户注册,在用户注册页面通过填写编用户账号、用户姓名、密码、年龄、联系电话、电子邮箱等信息完成用户注册,如图5-2所示。
图5-2用户注册界面图
设施信息,在设施信息页面可以查看设施编号、设施名称、数量、封面、所在位置等信息,进行预约,如图5-3所示。
图5-3设施信息界面图
公告资讯,在公告资讯页面可以查看标题、简介、图片等信息,进行预约,如图5-4所示。
图5-4公告资讯界面图
个人中心,在个人中心页面通过填写用户账号、用户姓名、密码、性别、年龄、联系电话、电子邮箱等信息更新信息,还可对我的收藏做出相对应操作,如图5-5所示。
图5-5个人中心界面图
5.2管理员功能模块
管理员登录,管理员通过输入用户名、密码、角色等信息即可进行系统登录,如图5-6所示。
图5-6管理员登录界面图
管理员登录进入体育馆场内设施预约系统设计可以查看首页、个人中心、设施类型管理、用户管理、设施信息管理、设施预约管理、上报维护管理、系统管理等内容,如图5-7所示。
图5-7管理员功能界面图
设施类型管理,在设施类型管理页面可以查看设施类型等信息,并可根据需要进行修改或删除等操作,如图5-8所示。
图5-8设施类型管理界面图
用户管理,在用户管理页面可以查看索引、用户账号、用户姓名、密码、性别、年龄、联系电话、电子邮箱等内容,并可根据需要进行修改或删除等操作,如图5-9所示。
图5-9用户管理界面图
设施信息管理,在设施信息管理页面可以查看索引、设施编号、设施名称、数量、封面、所在位置等信息,并可根据需要进行查看评论,修改或删除等操作,如图5-10所示。
图5-10设施信息管理界面图
设施预约管理,在设施预约管理页面可以查看索引、预约编号、设施编号、设施名称、数量、用户账号、用户姓名、联系电话、预约时间、审核回复、审核状态、审核等信息,并可根据需要进行修改或删除等操作,如图5-11所示。
图5-11设施预约管理界面图
上报维护管理,在上报维护管理页面可以查看索引、预约编号、设施编号、设施名称、用户账号、用户姓名、上报时间、审核回复、审核状态、审核等信息,并可根据需要进行修改操作,如图5- 12所示。
图5-12上报维护管理界面图
系统管理,在公告资讯页面可以查看索引、标题、简介、图片等信息,并可根据需要进行修改操作,如图5- 13所示。
图5-13系统管理界面图
JAVA毕设帮助,指导,源码分享,调试部署

DAMO开发者矩阵,由阿里巴巴达摩院和中国互联网协会联合发起,致力于探讨最前沿的技术趋势与应用成果,搭建高质量的交流与分享平台,推动技术创新与产业应用链接,围绕“人工智能与新型计算”构建开放共享的开发者生态。
更多推荐
所有评论(0)