DP9241国产无线射频收发器芯片 替代SI9241AEY-T1-E3 L9637D013TRCAN总线汽车诊断系统中的单片总线收发器
应用在汽车上的CAN收发器是CAN控制器与物理总线之间的接口,可以提供对总线的差动发送和接收功能;微处理器负责CAN控制器的初始化,通过控制CAN控制器实现数据的接收和发送等通讯任务,同时它还可以控制执行单元的工作状态,并通过1O 口采集、上传数据。CAN总线的应用已经无处不在地深入到生产生活学习的各个领域,主流CAN总线应用层协议有CANopen、DeviceNet、和SAE J1939,对智能
DP9241国产无线射频收发器芯片 替代SI9241AEY-T1-E3 L9637D013TR
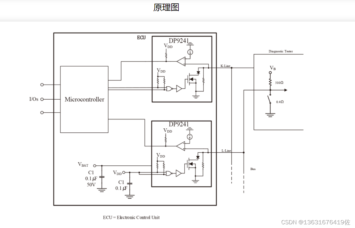
DP9241 是一款应用于汽车诊断系统中的单片总线收发器,为汽车诊断系统提供双向串行通信。该收发器既能工作在发射模式,也能工作在接收模式,并且它具有过温、短路检测功能。
DP9241芯片采用了 8-pin SO 封装。能可靠安全的工作在车载温度范围-40 度~125度。此外输出端 RX 可以驱动 CMOS 或者 1*LSTTL 负载。
应用领域-汽车电子诊断通信:
CAN总线的应用已经无处不在地深入到生产生活学习的各个领域,主流CAN总线应用层协议有CANopen、DeviceNet、和SAE J1939,对智能交通、医疗器械、汽车和船舶电子、智能建筑和工业自动化等行业产生十分重要的影响。
工作原理:
应用在汽车上的CAN收发器是CAN控制器与物理总线之间的接口,可以提供对总线的差动发送和接收功能;高速光电耦合器的作用是实现总线上各CAN节点间的电气隔离;通过对CAN制器工作状态的设置,进行报文的发送和接收;微处理器负责CAN控制器的初始化,通过控制CAN控制器实现数据的接收和发送等通讯任务,同时它还可以控制执行单元的工作状态,并通过1O 口采集、上传数据。
优势特点:
1.数据通信具有突出的可靠性、实时性和灵活性
2.采用多主工作方式
3.采用多主竞争式总线结构,具有多主战运行和分散仲裁的串行总线以及广播通信特点.
电压工作范围 6V≤VBAT≤36V
具有超低休眠电流
IBAT(SB)=0.18μA @VDD=0.5V
关断状态下,具有很小的静态电流
IBAT=110μA @ IDD≦3μA n 能兼容 ISO9141
具有过温预警功能
具有 K 总线短路预警功能
典型传输速度为 200 kbaud
DAMO开发者矩阵,由阿里巴巴达摩院和中国互联网协会联合发起,致力于探讨最前沿的技术趋势与应用成果,搭建高质量的交流与分享平台,推动技术创新与产业应用链接,围绕“人工智能与新型计算”构建开放共享的开发者生态。
更多推荐



所有评论(0)