风锐统计——让数据像风一样自由!(三)——数据处理基础
上次给大家介绍了风锐统计软件的强大功能,今天就给大家实操一下,看看有没有跟我一样一旦用了,就爱上这款软件的。
上次给大家介绍了风锐统计软件的强大功能,今天就给大家实操一下,看看有没有跟我一样一旦用了,就爱上这款软件的。
软件实操之模块1——数据处理
1、数据处理(1)
1)数据查看
登录软件后,点击右上的创建项目,就可以打开自己的数据进行分析了,如果没有数据,也可以用风锐软件自带的数据进行学习。数据分析完成,保存后,下次点击打开项目,就可以继续之前的分析了。风锐软件可以读取的数据类型也非常全,像csv, xls, xlsx, sav, xpt, txt, sas7bdat, dta这些都不在话下,这一步也省去了一些特殊格式的数据转换的过程,个人感觉非常方便。

读取数据后,软件会自动识别变量类型,如果发现识别出来的类型和自己的原始数据不一致,可以通过数据查看功能看看问题出在哪儿,在进行数据分析之前,仔细排查数据问题还是很重要的,所以这个小小的功能还是非常贴心的。

点击数据查看中的全部分布,还可以对自己的数据有个大致了解。

2)数据可视化
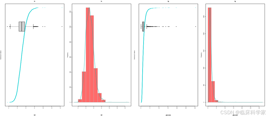
如果想要对自己的数据有更清晰的认知,比如连续变量是正态分布的还是偏态分布的?分类变量各组占比多少,就可以使用数据可视化这个功能,选择想要可视化的数据后,直接点击运行就可以出来结果,软件提供了三种可视化类型:Auto、Numeric和Factor,默认Auto。

分类变量可视化的结果如下:

连续变量可视化的结果如下:
所有可视化的图和表存在本地文件夹中,随时可以打开查看。

3)一键显示数据报告
除了上面的方法,还可以选择数据处理菜单中的第19条,一键显示数据报告。

软件给出的结果有excel版本和网页版:

这个功能可以省去一个个查看变量的麻烦了,个人感觉是个非常实用的功能。
4)变量名修改
当然,如果是自建数据库或者从公开数据库,比如NHANES数据库上下载的数据,变量名可以自定义,比如我将原本的性别gender改成中文的性别。

5)一键中文变量名转英文
如果自己的数据原本就是中文变量名,想转换成英文,也可以选择第17条,一键中文变量名转换,比如将刚改成性别的变量转换成英文显示,但是这个功能目前只能转换成拼音。

6)一键变量名大小写转换
如果投稿期刊对变量名的大小写有要求,软件还可以进行一键变量名大小写转换,这个功能也是非常方便。

7)变量类型转换
除了以上功能,这个软件还支持变量类型的单个和批量转换,可以将变量类型转换成Factor、numeric、character和date型的变量,还可以将character变量一键批量转换成factor变量。

8)数据排序
有时候想看某个连续变量的大小时,还可以对变量进行排序,可正序也可倒序查看。

例如,我选择按age和bmi正序查看数据,出来的结果就如下图所示:

好了,今天就给大家介绍到这儿,这些功能虽然看似简单,但是不会R或者python的同学学起来还是有一定难度的,所以有一款可以直接点点点就能使用的软件,真的是我们科研星人的不二选择。下次我再给大家详细介绍一下这个软件的一些其他非常实用的功能,敬请期待吧!
大家如果感兴趣,可以直接去官网下载软件试用一下,官网时不时会有一些活动,感兴趣的同学可以关注一下他们的公众号“临床科学家”。
官网链接:临床科学家
https://pc.clinicalscientists.cn/#/index
软件下载链接:
DAMO开发者矩阵,由阿里巴巴达摩院和中国互联网协会联合发起,致力于探讨最前沿的技术趋势与应用成果,搭建高质量的交流与分享平台,推动技术创新与产业应用链接,围绕“人工智能与新型计算”构建开放共享的开发者生态。
更多推荐

所有评论(0)