c语言智能插座多线程原理,主芯片HLW8012 - 基于WiFi智能插座的智能家居电路及原理解析—电路精选(49)...
标签:智能插座(25)智能家居(1199)物联网(3406)主芯片HLW8012HLW8012 为插座厂家和智能家居厂家提供了一个高度精确且成本低廉的电能测量解决方案。该集成芯片专为住宅用单相电能表或智能插座设计,可精确测量电流有效值IRMS 和电压有效值VRMS、有功功率和电量。HLW8012 的内部结构如图所示。它由2 个可编程增益放大器、2 个Δ-Σ调制器、配套的高速滤波器、功率计算、功率监
标签:智能插座(25)智能家居(1199)物联网(3406)
主芯片HLW8012
HLW8012 为插座厂家和智能家居厂家提供了一个高度精确且成本低廉的电能测量解决方案。该集成芯片专为住宅用单相电能表或智能插座设计,可精确测量电流有效值IRMS 和电压有效值VRMS、有功功率和电量。

HLW8012 的内部结构如图所示。它由2 个可编程增益放大器、2 个Δ-Σ调制器、配套的高速滤波器、功率计算、功率监测、串行接口及相应功能寄存器等组成。两个可编程放大器采集电压和电流数据,Δ-Σ调制器对模拟量采 样处理,滤取可用电压、电流数字信号,并将计算的功率值、电压有效值和电流有效值通过脉冲指示方式对外输出。
HLW8012 工作原理
HLW8012 的V1P 和V1N 引脚输入电流信号波,电流通道集成一个固定增益放大器,允许的最大差分输入信号为±43.75mV;电压通道允许的最大输入信号是±700mV. HLW8012 可以使用低成本的锰铜采样电阻或电流互感器来测量电流,并使用分压电阻或电压互感器来测量电压,其芯片的脉冲输出频率与有功能量成正比。
智能插座电源功能管理
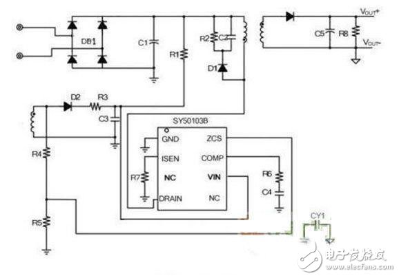
电源电路有两路,一路是将交流220V 经 AC-DC 转换成12V 电源,采用 SY50103 芯片,可以提供1A 的电流,纹波控制在100mV 以内。开关电源的优势在于功率小、转换效益高,同时体积也小,适合放入较小体积的插座内。
开关电源电路图如下图所示:继电器选用12V 10A 继电器,12V 继电器相比5V 继电器的成本要低一些。由于主控制器和电能计量 IC 需提供5V 电源,而无线 WIFI 模块采用是3.3V 电源供电,所以12V 电源出来之后,又分为两路,一路使用稳压芯片78L05,将电源降到5V,给 MCU 和 HLW8012 提供电源;另一路采用 DC-DC 芯片,将12V 转为3.3V 给无线模块提供电源。

智能插座电源电路
编者结语
本文介绍了WiFi技术在智能家居中的应用,利用 WiFi智能插座,不需要家庭网关,不需要破坏现有装饰,就可以轻松实现对家用电器的智能化控制。芯片HLW8012 工作原理的解析让读者更能了解到智能插座的内在原理,便于自己动手实现基于WiFi技术的智能家居的构建,体验科技带来的便利。
DAMO开发者矩阵,由阿里巴巴达摩院和中国互联网协会联合发起,致力于探讨最前沿的技术趋势与应用成果,搭建高质量的交流与分享平台,推动技术创新与产业应用链接,围绕“人工智能与新型计算”构建开放共享的开发者生态。
更多推荐


所有评论(0)