推荐一颗PT4115降压恒流型高效率高亮度LED驱动芯片,40V/1.2A 1MHZ 支持PWM调光与线性调光,适合高效驱动单颗或多颗串联LED
推荐一颗PT4115降压恒流型高效率高亮度LED驱动芯片,40V/1.2A 1MHZ 支持PWM调光与线性调光,适合高效驱动单颗或多颗串联LED
·
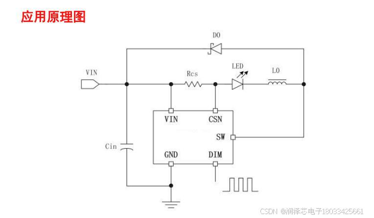
推荐一颗PT4115 采用SOT89-5封装,属于降压恒流型高效率高亮度LED驱动芯片,
参数描述:40V/1.2A 1MHZ 支持PWM调光与线性调光,适合高效驱动单颗或多颗串联LED。




如需更多应用指南,欢迎探讨交流
DAMO开发者矩阵,由阿里巴巴达摩院和中国互联网协会联合发起,致力于探讨最前沿的技术趋势与应用成果,搭建高质量的交流与分享平台,推动技术创新与产业应用链接,围绕“人工智能与新型计算”构建开放共享的开发者生态。
更多推荐

所有评论(0)