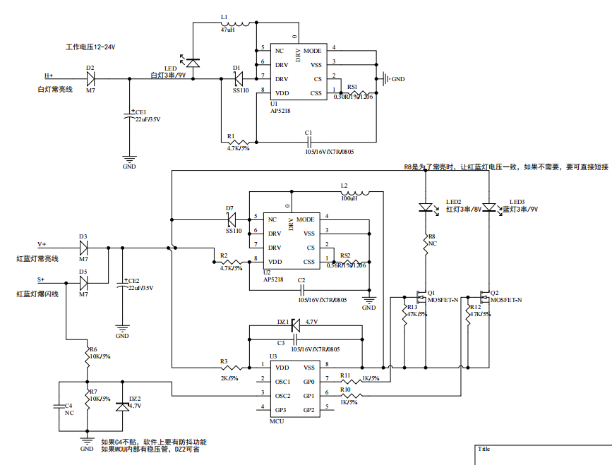
降压恒流工作灯方案 4线6珠 AP5218车灯恒流芯片
工作方案:4线-左右闪单片机6珠工作灯方案。1,资料来源:深圳市世微半导体有限公司 汤巧。可设定电流范围:10mA~1500mA。0-100%占空比控制,无电流节点跳变。宽输入电压范围:5V~100V。平均电流模式采样,恒流精度更高。5,可免费提供样品和技术支持。内部集成 100V 功率管。固定工作频率:130KHZ。功能模式:全亮/半亮。电动车,摩托车灯照明。
·
1,资料来源:深圳市世微半导体有限公司 汤巧
工作方案:4线-左右闪单片机6珠工作灯方案

3,产品特点
内部集成 100V 功率管
宽输入电压范围:5V~100V
固定工作频率:130KHZ
可设定电流范围:10mA~1500mA
平均电流模式采样,恒流精度更高
0-100%占空比控制,无电流节点跳变
输出短路保护
过温保护
功能模式:全亮/半亮
ESOP8 封装
4,应用领域
电动车,摩托车灯照明
汽车灯照明
手电筒
5,可免费提供样品和技术支持
DAMO开发者矩阵,由阿里巴巴达摩院和中国互联网协会联合发起,致力于探讨最前沿的技术趋势与应用成果,搭建高质量的交流与分享平台,推动技术创新与产业应用链接,围绕“人工智能与新型计算”构建开放共享的开发者生态。
更多推荐



所有评论(0)