基于NMPC的静态与动态障碍物环境下点镇定问题研究附Matlab代码、Simulink仿真
点镇定是自动驾驶、移动机器人、无人机等自主系统运动控制中的核心基础问题,要求系统从任意初始状态收敛至指定目标点并稳定保持,同时需应对复杂环境中的静态与动态障碍物避让挑战。传统控制方法(如PID控制、LQR控制)难以兼顾非线性系统特性、多约束优化及实时避障需求,而非线性模型预测控制(Nonlinear Model Predictive Control, NMPC)凭借滚动优化、显式处理约束的独特优势
✅作者简介:热爱科研的Matlab仿真开发者,擅长数据处理、建模仿真、程序设计、完整代码获取、论文复现及科研仿真。
🍎 往期回顾关注个人主页:Matlab科研工作室
🍊个人信条:格物致知,完整Matlab代码及仿真咨询内容私信。
🔥 内容介绍
点镇定是自动驾驶、移动机器人、无人机等自主系统运动控制中的核心基础问题,要求系统从任意初始状态收敛至指定目标点并稳定保持,同时需应对复杂环境中的静态与动态障碍物避让挑战。传统控制方法(如PID控制、LQR控制)难以兼顾非线性系统特性、多约束优化及实时避障需求,而非线性模型预测控制(Nonlinear Model Predictive Control, NMPC)凭借滚动优化、显式处理约束的独特优势,为该问题提供了有效解决方案。本文针对静态与动态障碍物共存环境下的点镇定问题,深入研究NMPC的建模、优化与求解策略,融合系统动力学模型、障碍物轨迹预测及安全约束,构建一体化控制框架,实现高精度点镇定与安全避障的协同控制。通过Matlab/Simulink仿真实验,验证所提方法在镇定精度、避障成功率及实时性方面的优越性,对比传统MPC方法与势场法,证明该方法能够有效应对复杂障碍物环境,满足自主系统的实际控制需求。关键词:非线性模型预测控制;点镇定;静态障碍物;动态障碍物;滚动优化
1 引言
1.1 研究背景与意义
随着自主系统(自动驾驶车辆、移动机器人、无人机等)向复杂场景规模化应用,点镇定问题的应用场景愈发广泛,其控制性能直接决定系统的作业安全性与可靠性。点镇定的核心需求是使自主系统从任意初始位姿(位置、姿态)平稳收敛至预设目标点,且在收敛过程中保持运动稳定性,同时需规避环境中的各类障碍物——静态障碍物(如道路施工设施、固定障碍物、道路边界)与动态障碍物(如行驶车辆、横穿行人、移动障碍物)的共存,进一步提升了点镇定控制的复杂度与挑战性。
在实际应用中,自主系统多具备强非线性动力学特性,且存在控制输入饱和、运动边界等约束条件,传统控制方法存在明显局限性:PID控制结构简单但难以处理非线性系统与多约束问题,镇定精度与抗干扰能力不足;LQR控制基于线性化模型设计,在大范围运动场景下控制性能退化;势场法、A*算法等传统避障方法虽能生成无碰撞路径,但难以与点镇定控制深度融合,易出现路径抖动、目标点收敛困难等问题,无法满足复杂环境下的实时控制需求。
NMPC作为一种先进的非线性控制策略,通过在每个采样周期内求解有限时域内的非线性优化问题,生成最优控制序列并仅执行当前时刻控制量,实现滚动优化与反馈校正的有机结合,能够显式处理系统非线性、控制输入约束与状态约束,在自主系统轨迹跟踪、动态避障等领域已展现出显著优势。然而,现有NMPC相关研究多聚焦于单一任务(如仅点镇定、仅动态避障),在静态与动态障碍物共存环境下,如何实现点镇定目标与避障需求的协同优化,兼顾控制精度、安全性能与实时性,仍是目前亟待解决的关键技术难题。
因此,开展基于NMPC的静态与动态障碍物环境下点镇定问题研究,构建兼顾高精度镇定与安全避障的一体化控制框架,优化NMPC的建模与求解策略,提升系统在复杂环境下的适应能力,不仅具有重要的理论研究价值,还能为自动驾驶、移动机器人等自主系统的工程应用提供技术支撑,推动自主控制技术的发展与落地。
1.2 国内外研究现状
国内外学者围绕点镇定与NMPC控制策略、障碍物避障技术开展了大量研究,形成了一系列研究成果,可从三个方面进行梳理。
在点镇定控制研究方面,早期研究主要基于线性化模型与李雅普诺夫稳定性理论,设计反馈控制器实现系统收敛,但未考虑障碍物避让约束,仅适用于无障碍物的简单场景。随着非线性控制理论的发展,学者们将NMPC应用于点镇定问题,通过构建包含镇定误差的目标函数,结合系统非线性模型,实现非线性系统的高精度点镇定。例如,针对移动机器人点镇定问题,研究者通过设计终端代价与终端约束,保证NMPC闭环系统的稳定性,提升目标点收敛精度,但此类研究多假设无障碍物环境,未考虑实际场景中的避障需求。
在静态障碍物避障研究方面,现有方法主要分为路径规划与控制一体化两类。路径规划类方法(如势场法、RRT*算法、A*算法)通过生成无碰撞参考路径,再结合跟踪控制器实现点镇定,但路径规划与控制分步进行,易出现路径跟踪误差与镇定精度下降的问题;控制一体化方法通过将静态障碍物约束嵌入控制优化问题,利用NMPC的约束处理能力,实现避障与点镇定的协同,但此类方法多针对特定静态场景设计,难以适配动态障碍物环境。
在动态障碍物避障研究方面,核心难点在于动态障碍物轨迹的实时预测与避障约束的动态更新。学者们提出了多种动态障碍物轨迹预测模型,包括匀速直线模型、抛物线运动模型及基于机器学习的预测模型,结合NMPC的滚动优化特性,实现动态避障控制。部分研究将控制障碍函数(Control Barrier Function, CBF)与NMPC融合,通过CBF构建安全约束,提升避障安全性,但此类方法往往存在计算复杂度较高、实时性不足的问题,且难以充分兼顾点镇定目标的收敛精度。此外,还有研究采用神经网络编码环境信息,构建基于符号距离函数(Signed Distance Field, SDF)的NMPC避障约束,提升未知环境下的避障适应性,但在点镇定与避障的协同优化方面仍有提升空间。
1.3 研究内容与创新点
1.3.1 研究内容
本文围绕静态与动态障碍物环境下的NMPC点镇定问题,重点开展以下研究工作:
1. 构建适用于点镇定与避障协同控制的系统模型,包括自主系统(以自动驾驶车辆为例)的非线性动力学模型、静态障碍物的边界约束模型及动态障碍物的轨迹预测模型,明确模型参数与约束条件,为NMPC控制器设计奠定基础。
2. 设计静态与动态障碍物环境下的NMPC点镇定控制器,构建多目标优化目标函数,融合点镇定误差惩罚、控制输入平滑惩罚与避障安全惩罚,嵌入系统动力学约束、控制输入约束及障碍物安全距离约束,实现高精度镇定与安全避障的协同。
3. 优化NMPC的求解策略,针对非线性优化问题的计算复杂度较高、实时性不足的问题,采用高效求解工具与数值算法,平衡计算效率与控制性能,确保控制器能够满足自主系统的实时控制需求。
4. 通过Matlab/Simulink搭建仿真平台,设计静态障碍物场景、动态障碍物场景及静动态障碍物共存场景的仿真实验,对比所提方法与传统MPC方法、势场法的控制性能,验证所提方法的有效性与优越性。
1.3.2 研究创新点
本文的创新点主要体现在以下三个方面:
1. 提出“镇定-避障-跟踪”一体化NMPC控制框架,打破传统研究中路径规划与控制分离、点镇定与避障独立设计的局限,将点镇定目标转化为动态轨迹跟踪问题,实现高精度镇定与安全避障的协同优化,提升复杂环境下的控制性能。
2. 构建多模式动态障碍物轨迹预测模型,支持匀速直线、抛物线及混合运动模式的识别与预测,通过最小二乘法利用障碍物历史状态数据识别运动模式,精准预测未来N步轨迹,结合静态障碍物的边界约束,设计动态更新的避障安全约束,提升对复杂障碍物环境的适配能力。
3. 优化NMPC的目标函数与求解策略,引入系统安全约束(如自动驾驶车辆侧倾角约束),降低高速避障时的安全风险,同时采用高效数值求解算法,控制单步优化计算时间,在保证控制精度与安全性的前提下,提升控制器的实时性,满足工程应用需求。
1.4 论文结构安排
本文共分为6章,具体结构安排如下:第1章为引言,阐述研究背景与意义、国内外研究现状、研究内容与创新点及论文结构;第2章为相关理论基础,介绍NMPC基本原理、点镇定问题定义及障碍物建模方法;第3章为基于NMPC的点镇定控制器设计,包括系统建模、目标函数构建与约束条件设计;第4章为NMPC求解策略优化,介绍优化问题转化与高效求解算法;第5章为仿真实验与结果分析,通过多场景仿真验证所提方法的有效性;第6章为结论与展望,总结全文研究成果,指出未来研究方向。
2 相关理论基础
2.1 非线性模型预测控制(NMPC)基本原理
NMPC是基于模型的闭环优化控制策略,其核心思想是利用系统模型预测未来一段时间内的系统状态,通过求解有限时域内的非线性优化问题生成最优控制序列,仅执行当前时刻的控制量,在下一采样周期重复上述过程,实现滚动优化与反馈校正,从而适应系统非线性与环境不确定性。
NMPC的基本组成包括系统模型、预测时域、优化目标函数、约束条件及求解器五个部分,其工作流程如下:1. 状态观测:通过传感器获取系统当前时刻的实际状态,作为预测与优化的初始条件;2. 状态预测:基于系统非线性模型,结合当前状态与候选控制序列,预测未来预测时域内的系统状态轨迹;3. 优化求解:在满足约束条件的前提下,求解有限时域内的非线性优化问题,得到最优控制序列;4. 控制执行:仅执行最优控制序列的第一个控制量,驱动系统运动;5. 滚动更新:进入下一采样周期,重复上述步骤,实现闭环控制。
与线性MPC相比,NMPC无需对系统进行线性化处理,能够更精准地描述系统非线性特性,适用于强非线性系统的控制;同时,NMPC能够显式处理控制输入约束、系统状态约束(如安全边界),为点镇定与避障的协同控制提供了关键支撑。但NMPC也存在计算复杂度较高的问题,其优化问题为非线性规划(NLP)问题,求解速度直接影响控制器的实时性,需通过优化求解策略提升计算效率。
NMPC的稳定性是控制性能的核心保障,由于NMPC采用有限时域优化,易出现“短视”问题,导致闭环系统不稳定。常用的稳定性保障方法包括设计终端代价函数、终端约束集,将终端状态约束在稳定区域内,或采用李雅普诺夫稳定性理论,证明目标函数可作为李雅普诺夫函数,确保系统状态逐步收敛至目标点。








5 结论与展望
5.1 研究结论
本文围绕静态与动态障碍物环境下的点镇定问题,深入研究基于NMPC的控制策略,通过系统建模、控制器设计、求解策略优化及仿真实验,得出以下结论:
1. 构建的三自由度车辆非线性动力学模型,能够精准描述车辆的纵向、横向与横摆运动特性,结合静态障碍物边界框模型与动态障碍物多模式轨迹预测模型,为NMPC控制器设计提供了精准的模型支撑,能够有效适配复杂障碍物环境。
2. 提出的“镇定-避障-跟踪”一体化NMPC控制框架,通过多目标加权优化函数与多约束条件设计,实现了点镇定精度、控制输入平滑性与避障安全性的协同优化,解决了传统方法中点镇定与避障分离设计的局限。
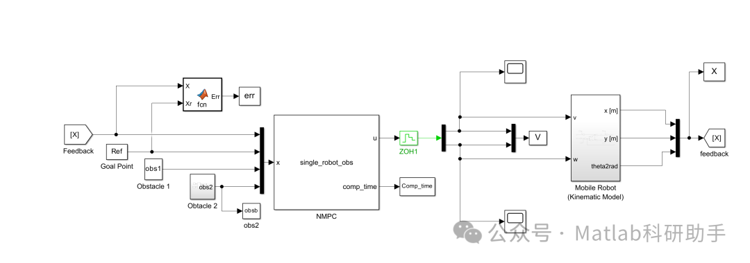
3. 优化的NMPC求解策略,结合CASADI工具与IPOPT求解器,通过初始值优化、约束简化与时域自适应调整,有效降低了非线性规划问题的计算复杂度,单步优化计算时间控制在12.5ms左右,满足自主系统的实时控制需求。
4. 多场景仿真实验表明,本文方法在镇定精度、避障成功率、侧翻风险控制及实时性方面均优于传统MPC方法与势场法,能够有效应对静态与动态障碍物共存的复杂环境,为自动驾驶车辆等自主系统的点镇定控制提供了有效解决方案。
5.2 研究展望
本文的研究工作仍存在一些不足,未来将围绕以下方向进一步深入研究:
1. 扩展至多车协同镇定场景,考虑多辆自主车辆的交互影响,设计分布式NMPC控制策略,实现多车协同避障与点镇定,提升复杂交通场景下的控制性能。
2. 优化动态障碍物轨迹预测模型,引入机器学习算法(如LSTM、Transformer),提升对不规则运动模式动态障碍物的预测精度,增强系统对复杂动态环境的适应能力。
3. 进一步优化NMPC求解算法,结合神经网络加速求解过程,降低计算复杂度,提升控制器的实时性,适配更高速度、更复杂场景的自主系统控制需求。
4. 开展实物实验验证,搭建自动驾驶车辆实验平台,将本文提出的控制策略部署至实物系统,验证其在实际场景中的有效性与可靠性,推动理论研究成果的工程化落地。
⛳️ 运行结果






🔗 参考文献
[1] 袁旺.基于脑--机接口的轮式移动双臂机器人控制方法研究[D].华南理工大学[2026-02-24].
[2] 邹小兵.移动机器人原型的控制系统设计与环境建模研究[D].中南大学[2026-02-24].DOI:10.7666/d.y835503.
[3] 刘艳菊.两轮轮式机器人点镇定仿人智能运动控制研究[D].重庆大学[2026-02-24].DOI:CNKI:CDMD:2.1014.043236.
📣 部分代码
🎈 部分理论引用网络文献,若有侵权联系博主删除
👇 关注我领取海量matlab电子书和数学建模资料
🏆团队擅长辅导定制多种科研领域MATLAB仿真,助力科研梦:
🌈 各类智能优化算法改进及应用
生产调度、经济调度、装配线调度、充电优化、车间调度、发车优化、水库调度、三维装箱、物流选址、货位优化、公交排班优化、充电桩布局优化、车间布局优化、集装箱船配载优化、水泵组合优化、解医疗资源分配优化、设施布局优化、可视域基站和无人机选址优化、背包问题、 风电场布局、时隙分配优化、 最佳分布式发电单元分配、多阶段管道维修、 工厂-中心-需求点三级选址问题、 应急生活物质配送中心选址、 基站选址、 道路灯柱布置、 枢纽节点部署、 输电线路台风监测装置、 集装箱调度、 机组优化、 投资优化组合、云服务器组合优化、 天线线性阵列分布优化、CVRP问题、VRPPD问题、多中心VRP问题、多层网络的VRP问题、多中心多车型的VRP问题、 动态VRP问题、双层车辆路径规划(2E-VRP)、充电车辆路径规划(EVRP)、油电混合车辆路径规划、混合流水车间问题、 订单拆分调度问题、 公交车的调度排班优化问题、航班摆渡车辆调度问题、选址路径规划问题、港口调度、港口岸桥调度、停机位分配、机场航班调度、泄漏源定位
🌈 机器学习和深度学习时序、回归、分类、聚类和降维
2.1 bp时序、回归预测和分类
2.2 ENS声神经网络时序、回归预测和分类
2.3 SVM/CNN-SVM/LSSVM/RVM支持向量机系列时序、回归预测和分类
2.4 CNN|TCN|GCN卷积神经网络系列时序、回归预测和分类
2.5 ELM/KELM/RELM/DELM极限学习机系列时序、回归预测和分类
2.6 GRU/Bi-GRU/CNN-GRU/CNN-BiGRU门控神经网络时序、回归预测和分类
2.7 ELMAN递归神经网络时序、回归\预测和分类
2.8 LSTM/BiLSTM/CNN-LSTM/CNN-BiLSTM/长短记忆神经网络系列时序、回归预测和分类
2.9 RBF径向基神经网络时序、回归预测和分类
2.10 DBN深度置信网络时序、回归预测和分类
2.11 FNN模糊神经网络时序、回归预测
2.12 RF随机森林时序、回归预测和分类
2.13 BLS宽度学习时序、回归预测和分类
2.14 PNN脉冲神经网络分类
2.15 模糊小波神经网络预测和分类
2.16 时序、回归预测和分类
2.17 时序、回归预测预测和分类
2.18 XGBOOST集成学习时序、回归预测预测和分类
2.19 Transform各类组合时序、回归预测预测和分类
方向涵盖风电预测、光伏预测、电池寿命预测、辐射源识别、交通流预测、负荷预测、股价预测、PM2.5浓度预测、电池健康状态预测、用电量预测、水体光学参数反演、NLOS信号识别、地铁停车精准预测、变压器故障诊断
🌈图像处理方面
图像识别、图像分割、图像检测、图像隐藏、图像配准、图像拼接、图像融合、图像增强、图像压缩感知
🌈 路径规划方面
旅行商问题(TSP)、车辆路径问题(VRP、MVRP、CVRP、VRPTW等)、无人机三维路径规划、无人机协同、无人机编队、机器人路径规划、栅格地图路径规划、多式联运运输问题、 充电车辆路径规划(EVRP)、 双层车辆路径规划(2E-VRP)、 油电混合车辆路径规划、 船舶航迹规划、 全路径规划规划、 仓储巡逻
🌈 无人机应用方面
无人机路径规划、无人机控制、无人机编队、无人机协同、无人机任务分配、无人机安全通信轨迹在线优化、车辆协同无人机路径规划
🌈 通信方面
传感器部署优化、通信协议优化、路由优化、目标定位优化、Dv-Hop定位优化、Leach协议优化、WSN覆盖优化、组播优化、RSSI定位优化、水声通信、通信上传下载分配
🌈 信号处理方面
信号识别、信号加密、信号去噪、信号增强、雷达信号处理、信号水印嵌入提取、肌电信号、脑电信号、信号配时优化、心电信号、DOA估计、编码译码、变分模态分解、管道泄漏、滤波器、数字信号处理+传输+分析+去噪、数字信号调制、误码率、信号估计、DTMF、信号检测
🌈电力系统方面
微电网优化、无功优化、配电网重构、储能配置、有序充电、MPPT优化、家庭用电
🌈 元胞自动机方面
交通流 人群疏散 病毒扩散 晶体生长 金属腐蚀
🌈 雷达方面
卡尔曼滤波跟踪、航迹关联、航迹融合、SOC估计、阵列优化、NLOS识别
🌈 车间调度
零等待流水车间调度问题NWFSP 、 置换流水车间调度问题PFSP、 混合流水车间调度问题HFSP 、零空闲流水车间调度问题NIFSP、分布式置换流水车间调度问题 DPFSP、阻塞流水车间调度问题BFSP
👇
DAMO开发者矩阵,由阿里巴巴达摩院和中国互联网协会联合发起,致力于探讨最前沿的技术趋势与应用成果,搭建高质量的交流与分享平台,推动技术创新与产业应用链接,围绕“人工智能与新型计算”构建开放共享的开发者生态。
更多推荐


所有评论(0)