联辉科 LTK8319 2.5-12V/2.5A 有刷直流电机驱动器 ESOP8 技术解析
LTK8319是一款专为有刷直流电机设计的单通道H桥驱动器,采用ESOP8封装增强散热,工作电压2.5-12V,可提供2.5A平均电流和3.9A峰值电流。其核心优势包括:320mΩ低导通电阻MOSFET、PWM调速接口、正反转/停止/刹车控制功能,以及欠压锁定和过热保护。芯片通过逻辑输入控制四种工作模式,并支持低功耗休眠(静态电流1μA)。设计要点在于:合理选择电源滤波电容、优化PCB布局(特别是
对于需要更高持续电流和更好散热性能的应用,LTK8319提供了理想的解决方案。LTK8319是一款专为有刷直流电机设计的单通道H桥驱动器,采用增强散热的ESOP8封装,工作电压为2.5V至12V,可提供高达2.5A的平均驱动电流和3.9A的峰值电流。其内部集成了四个低导通电阻(320mΩ,高侧+低侧)的N-MOSFET,通过简单的PWM逻辑接口即可实现电机的正转、反转、停止和刹车功能。芯片集成了欠压锁定和过热保护,并支持低功耗休眠模式,为各类需要较大驱动功率的电动设备提供了简洁可靠的驱动方案。本解析将基于完整数据手册,系统阐述LTK8319的核心特性、参数设置及工程化设计要点。
一、芯片核心定位
LTK8319是一款面向有刷直流电机驱动的单通道H桥驱动器,其核心价值在于:
-
宽工作电压范围:2.5V至12V,适应多种电源;
-
高输出电流能力:平均电流2.5A,峰值电流3.9A,满足较高功率电机需求;
-
低导通电阻:高侧+低侧导通电阻典型值320mΩ,保持高效,降低损耗;
-
增强散热封装:ESOP8封装,底部带散热焊盘,能够有效支持2.5A的持续电流;
-
集成逻辑控制:通过INA和INB两个输入引脚实现电机正转、反转、待机和刹车四种工作模式;
-
PWM调速接口:可通过PWM信号方便地控制电机转速;
-
低功耗休眠模式:当INA=INB=L并持续1ms以上,芯片进入休眠模式,静态电流低至1μA;
-
集成保护功能:欠压闭锁(UVLO)和过温保护(TSD),确保芯片在异常条件下安全运行。

二、关键电气参数详解
电源供电(VM)
-
电源电压范围 VM:推荐 2.5V 至 12V,绝对最大耐压 12V。
-
静态电流 IVM:典型 300μA(VM=6V,INA=H,INB=L,空载),芯片正常工作时的功耗。
-
休眠电流 ISLEEP:典型 1μA(VM=6V,INA=L,INB=L),待机模式下功耗极低。
控制逻辑输入(INA, INB)
-
逻辑输入低电平 VIL:最大 0.8V。
-
逻辑输入高电平 VIH:最小 1.27V,兼容3.3V和5V逻辑电平。
-
输入低电平电流 IL:典型 -1μA(VIN=0V,负号表示电流流出)。
-
输入高电平电流 IIH:典型 5μA,最大 100μA(VIN=3.3V)。
-
输入下拉电阻 RPD:INA和INB均有典型值98kΩ的下拉电阻,确保输入悬空时默认为低电平。
-
输入到输出延迟 tPROP:典型 1μs(VM=11V)。
-
输入到休眠时间 tSLEEP:典型 3ms,当INA和INB同时为低电平超过此时间后,芯片进入休眠。
H桥驱动输出(OUTA, OUTB)
-
H桥高侧FET导通电阻 RDS(ON)_HS:典型 150mΩ(VM=11V,IOUT=1A)。
-
H桥低侧FET导通电阻 RDS(ON)_LS:典型 150mΩ(VM=11V,IOUT=1A)。
HS+LS总导通电阻典型值为300mΩ(按2×150计算),手册中特性表给出值为320mΩ,此处以320mΩ作为设计上限进行功耗估算。 -
死区时间 tDEAD:典型 1μs,防止上下管直通。
保护电路
-
欠压锁定阈值 VUVLO:
上升阈值:典型 2.45V,VM从低到高超过此值时芯片使能。
下降阈值:典型 2.30V,VM低于此值时芯片关断。
迟滞 VHYS:典型 150mV,防止在阈值附近抖动。 -
过温保护 TTSD:典型 150°C,当芯片结温超过此值时,所有输出管关断。
-
过温恢复迟滞 THYS:典型 40°C,即温度降至约110°C时芯片自动恢复工作。

三、芯片架构与工作原理
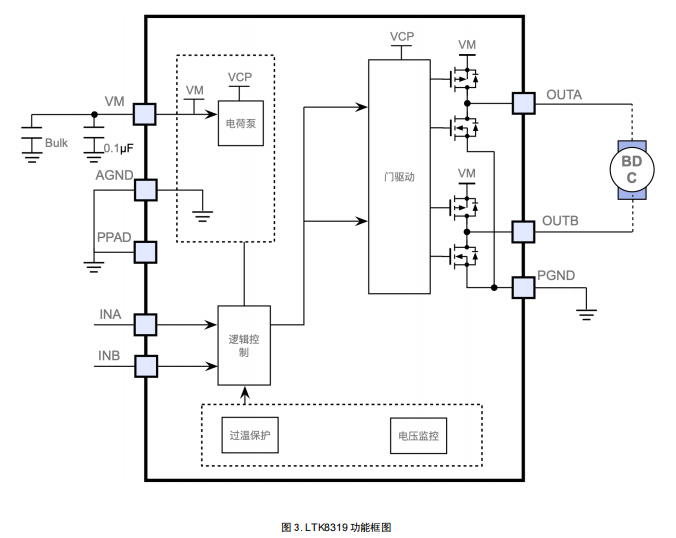
内部功能框图
- LTK8319内部包含输入逻辑电路、电荷泵、栅极驱动、四个N-MOSFET组成的H桥、以及UVLO和TSD保护电路。

H桥控制逻辑
- 芯片通过两个逻辑输入引脚INA和INB控制输出状态,真值表如下:
当 INA=L,INB=L 时,OUTA和OUTB均为高阻态,芯片处于待命状态。若此状态持续tSLEEP,则进入休眠模式。
当 INA=L,INB=H 时,OUTA输出低电平,OUTB输出高电平,电机后退。
当 INA=H,INB=L 时,OUTA输出高电平,OUTB输出低电平,电机前进。
当 INA=H,INB=H 时,OUTA和OUTB均为低电平,电机进入刹车状态。
PWM调速与衰减模式
- 通过对INA或INB施加PWM信号,可以控制电机的平均电压,从而实现调速。在PWM关断期间,电机电流可以通过内部MOSFET或体二极管进行衰减,具体衰减模式(快衰减、慢衰减)由两个输入的状态决定。

休眠模式
- 当INA和INB同时为低电平,持续时间超过tSLEEP(典型3ms)后,芯片进入低功耗休眠模式,此时大部分内部电路关闭,静态电流降至1μA。当任一输入变为高电平至少5μs后,芯片在tON(典型50μs)内恢复正常工作。

保护机制
-
欠压闭锁 UVLO:当VM电压低于2.3V时,芯片禁用所有输出,防止功率管在低电压下异常导通。电压恢复至2.45V以上后,芯片自动恢复。
-
过温保护 TSD:当芯片结温超过150°C时,强制关断所有输出;温度降至110°C时自动恢复。

四、应用设计要点
电源滤波与大容量电容
- 电机启动、制动或正反转切换时会产生很大的瞬态电流,需要足够的大容量电容来稳定电源电压。电容的选取需综合考虑电机最大电流、电源与PCB之间的寄生电感以及允许的电压纹波。通常建议在VM和PGND之间放置一个较大的电解电容(如100μF或更大)和一个0.1μF的陶瓷电容,并尽量靠近芯片引脚。电容的额定电压应高于工作电压并留有裕量。

输入逻辑控制
- INA和INB可直接连接MCU的GPIO引脚。芯片内部有下拉电阻(约98kΩ),确保输入悬空时默认为低电平。逻辑高电平需大于1.27V,兼容3.3V和5V系统。
电机选型考虑
- 需确保电机的堵转或启动峰值电流不超过芯片的峰值电流3.9A,否则可能损坏芯片。建议电机的直流电阻适当,以限制启动和堵转时的电流。
PWM频率选择
- PWM频率建议在20kHz至50kHz之间,以避免可闻噪声。频率过高会增加开关损耗,频率过低可能导致电机抖动。
热设计(核心关键)
-
芯片功耗主要来自H桥MOSFET的导通损耗,计算公式为:
PD = IOUT² × RDS(ON)_HS+LS
其中IOUT为输出电流,RDS(ON)_HS+LS取320mΩ作为设计上限。 -
对于持续2.5A的电流,导通损耗为PD=2.5²×0.32=2.0W。
-
ESOP8封装的关键优势在于其底部散热焊盘。当散热焊盘正确焊接至PCB地平面,并通过过孔连接至底层或内层地铜箔时,其热阻θJA可显著降低至约40-50°C/W(具体取决于PCB设计)。按θJA=45°C/W计算,2.0W功耗带来的温升约为90°C。在环境温度25°C时,结温约115°C,低于过温保护点150°C,可安全运行。因此,正确的散热焊盘处理是发挥LTK8319 2.5A能力的核心关键。
PCB布局建议(核心关键)
-
散热焊盘处理:底部的裸露焊盘必须焊接至PCB地平面,并在芯片下方及其周围布置尽可能多的过孔,将热量传导至内层和背面的地铜箔。这是LTK8319设计的重中之重。
-
功率回路:电源电容、芯片VM和PGND、电机输出OUTA和OUTB构成的回路应尽量短宽。
-
输入电容:0.1μF陶瓷电容应紧靠VM和PGND引脚。
-
大容量电容:应放置在靠近芯片的位置,以提供瞬态电流。
-
地线处理:模拟地(AGND)和功率地(PGND)应单点连接或在芯片处直接连接,以减少干扰。
五、典型应用场景
机器人
- 驱动功率稍大的底盘电机或关节电机,需要2.5A持续电流和良好的散热。
电动工具
- 小型手电钻、电动螺丝刀等,需要较高的启动扭矩和持续电流。
工业泵/阀
- 需要较大驱动电流的电磁阀或小型水泵,要求可靠的正反转控制。
电子锁、安防设备
- 需要高力矩快速响应的电机驱动,确保到位后迅速刹车。
六、调试与故障处理
电机不转或输出异常
-
检查电源电压VM是否在2.5V-12V范围内,且高于UVLO阈值。
-
检查输入逻辑电平是否符合预期(VIL<0.8V,VIH>1.27V)。测量INA和INB引脚电压。
-
检查电机连接是否正确,OUTA和OUTB是否分别接在电机两端。
-
检查芯片是否因过流、过热或欠压而进入保护状态。断电冷却后重新上电测试。
电机输出电流不足或转速慢
-
检查电源电压是否偏低,导致电机端电压不足。
-
检查负载是否过重,电流是否接近或超过2.5A。
-
检查PWM信号的占空比和频率是否正确。
芯片异常发热
-
检查散热焊盘是否已正确、可靠地焊接在PCB上,这是解决过热问题的首要检查点。
-
计算实际功耗,确认是否超过封装散热能力。应改善PCB散热或考虑降低持续电流。
-
检查是否存在H桥直通现象。
休眠模式失效
- 检查INA和INB是否确实为低电平且持续时间超过3ms。
七、设计验证要点
逻辑功能验证:
- 测试INA/INB四种组合下的输出状态(OUTA/OUTB),与真值表对照。
导通电阻验证:
- 在1A负载下,测量VM与OUTx之间的电压差,计算RDS(ON)是否在规格范围内。
欠压保护验证:
- 缓慢降低VM电压,观察输出关断时的电压值(约2.3V);升高VM,观察恢复电压(约2.45V)。
过温保护验证:
- 使芯片在大电流下工作,监测温度,当接近150°C时应自动关断输出,冷却后自动恢复。
PWM调速验证:
- 用示波器观察输出波形和电机响应,确认调速效果。
休眠模式验证:
- 将INA/INB同时置低,等待3ms以上,测量VM引脚的静态电流,应降至1μA左右。
满载热性能验证:
- 在预期最高环境温度和最大持续电流2.5A下长时间运行,监测芯片表面温度,确保结温在安全范围内(通常低于125°C以保证长期可靠性)。
八、总结
LTK8319是一款功能实用的大功率有刷直流电机驱动器,以2.5-12V宽电压、2.5A平均电流、320mΩ导通电阻和ESOP8增强散热封装为核心优势。通过简单的两个逻辑引脚即可实现正反转、刹车和待机控制,并支持PWM调速。其低功耗休眠模式和内置保护功能使其非常适合需要较高驱动能力和良好散热性能的机器人、电动工具等应用。
成功应用LTK8319的关键在于:必须严格按照ESOP8封装的散热设计要求进行PCB布局,确保散热焊盘与大面积地铜箔的可靠连接,并辅以足够多的散热过孔,这是发挥其2.5A持续电流能力的根本保障。
文档出处
本文基于LTKCHIP LTK8319芯片数据手册整理编写。具体设计、参数计算及元件选型请务必以官方最新数据手册为准,并特别关注ESOP8散热焊盘设计、大容量电容选型及PCB布局。
DAMO开发者矩阵,由阿里巴巴达摩院和中国互联网协会联合发起,致力于探讨最前沿的技术趋势与应用成果,搭建高质量的交流与分享平台,推动技术创新与产业应用链接,围绕“人工智能与新型计算”构建开放共享的开发者生态。
更多推荐



所有评论(0)