流程自动化从传统RPA升级到AI Agent,如何匹配合适的自动化方案
用户只需提出“分析新能源汽车电池技术发展趋势”的需求,智能体便会自主规划任务:搜索最新行业资讯、调用学术数据库、分析企业财报、绘制技术路线图,最终生成结构完整、引证翔实的分析报告。用户只需发出简单指令,智能体便可自动完成网银登录、流水下载、智能解析到报告分发的全流程,即使面对从未见过的银行格式,也能通过理解文档结构和语义尝试解析。当任务需要理解上下文、处理非结构化信息、做出复杂决策时,智能体的价值
一、核心概念辨析:RPA、Workflow、Agent的本质区别
在自动化领域,RPA、工作流和智能体代表了三种不同层级的自动化范式,理解它们的本质区别是正确选择技术方案的基础。
1、传统RPA:高效的“数字劳工”
RPA(机器人流程自动化) 本质上是基于预设规则和固定流程的自动化解决方案。它通过软件机器人模拟人类在计算机上的操作,如点击、输入、复制粘贴等,执行高度重复、规则明确的任务。
核心特征:线性执行、规则固定、缺乏自主决策能力。RPA机器人像勤勉的“数字劳工”,严格执行预设脚本,但无法应对流程变化或处理非结构化数据。
典型案例:某证券公司使用RPA自动抓取新榜数据并录入内部系统。机器人每日定时登录数据平台,按照固定格式提取特定字段,然后填入公司报表系统。这个过程完全遵循预设路径,但当数据平台改版或字段位置变化时,机器人就会“崩溃”,需要人工重新调试脚本。
2、 Workflow引擎:灵活的“流程协调者”
Workflow(工作流) 是一种通过预定义代码路径协调多步骤任务的系统。它引入了分支逻辑、条件判断和工具调用能力,能够处理比RPA更复杂的业务流程。
核心特征:预定义路径、可分支、LLM+工具协同。工作流系统像一位经验丰富的“流程协调者”,能够根据预设逻辑选择不同处理路径。
典型案例:某医院门诊导诊系统采用Workflow架构实现。当患者输入症状描述后,系统首先通过LLM理解症状特征,然后根据预设逻辑树判断可能的科室方向(内科、外科或专科),接着调用知识库匹配具体科室,最后生成导诊建议并预约挂号。整个过程虽有多条路径,但仍受预定义逻辑约束。
3、AI Agent:自主的“智能决策者”
AI Agent(智能体) 是基于大型语言模型的自主智能系统,能够动态规划、执行任务并调整策略以达成目标。它代表了自动化的最高层级。
核心特征:LLM动态主导、自主控制工具、环境感知与自优化。智能体像具有专业知识的“智能决策者”,能够理解复杂目标、拆解任务、调用工具并在执行中动态调整。
典型案例:金融分析智能体可自主完成行业研究报告。用户只需提出“分析新能源汽车电池技术发展趋势”的需求,智能体便会自主规划任务:搜索最新行业资讯、调用学术数据库、分析企业财报、绘制技术路线图,最终生成结构完整、引证翔实的分析报告。整个过程无需预设具体步骤,完全由智能体动态决策。
4、 核心差异对比
下表从五个维度对比了三者的核心差异:
|
维度 |
RPA |
Workflow |
AI Agent |
|
核心逻辑 |
基于规则的线性执行 |
预定义路径的协调系统 |
目标驱动的动态规划 |
|
灵活性 |
低(规则固定) |
中(可分支) |
高(自适应) |
|
数据处理 |
仅结构化数据 |
结构化和简单非结构化 |
结构化和复杂非结构化 |
|
决策能力 |
无 |
基于预定义逻辑 |
自主推理与判断 |
|
维护需求 |
高(流程变化需重调) |
中(逻辑变化需调整) |
低(可自适应调整) |
二、核心模式拆解:Anthropic五种Agent模式的实践落地
1、 Agent的基础构建模块
智能体的基础是增强型大语言模型,它通过检索、工具和记忆三大功能增强基础LLM的能力。工具集成:通过MCP(模型上下文协议) 等标准化协议,智能体可以无缝对接不断壮大的第三方工具生态系统。金智维的Ki-AgentS平台就通过MCP/A2A协议实现与RPA服务的无缝通信,将现有RPA流程一键升级为Agent工具。
记忆系统:分为知识库(静态记忆) 和持久性记忆(跨会话记忆),前者存储企业政策、流程文档等静态信息,后者使智能体能够记住过往交互。
2、业务案例落地:银行流水分析工具的三代实现演进
银行流水分析是信贷风控中的关键环节,其技术演进清晰地展示了从传统自动化到智能体架构的发展路径。
第一代:RPA流水线(效率优先)
实现方式:基于完全固定的规则脚本,针对单一银行的标准流水格式设计。机器人模拟人工操作登录网银、下载流水、按照预设字段映射提取数据。
核心特点:高效处理标准化格式,执行速度快,但极其脆弱——任何银行界面更新、字段位置变化或格式调整都会导致流程中断。
局限体现:某银行仅调整了流水下载页面的按钮位置,就导致整个RPA流程崩溃,需要技术人员重新录制操作路径并调试脚本,维护成本高昂。
第二代:Workflow引擎(灵活扩展)
核心特点:可扩展性强,通过添加新规则支持新银行格式;引入简单异常处理机制,如格式不匹配时标记人工复核。
实践案例:某金融机构的Workflow流水分析系统内置了20多家银行的解析规则。当收到流水文件时,系统首先通过文件特征识别银行,然后调用对应规则解析。对于无法识别的格式,系统会标记“异常格式”并转交人工处理,同时记录特征供后续规则开发参考。
第三代:Agent架构(动态建模)
实现方式:基于LLM的智能体动态理解流水内容,无需预设规则库。智能体能够自主识别不同格式的字段、理解交易语义,甚至检测异常模式。
核心特点:环境感知能力(自动适应格式变化)、语义理解能力(理解交易描述背后的业务实质)、自优化能力(从人工反馈中学习改进)。
实践案例:金智维Ki-AgentS平台的银行流水分析智能体。用户只需发出简单指令,智能体便可自动完成网银登录、流水下载、智能解析到报告分发的全流程,即使面对从未见过的银行格式,也能通过理解文档结构和语义尝试解析。在证券行业应用中,将原本需要1小时以上的人工操作压缩至8分钟。
3、三代技术对比
下表从五个维度对比了三代银行流水分析技术的差异:

- 技术融合趋势与企业选择指南
1、边界模糊化:技术间的相互学习
随着技术发展,RPA、Workflow和Agent之间的界限正在模糊,呈现融合趋势:
RPA的智能化:传统RPA开始集成任务分支和条件逻辑,甚至引入大模型增强理解能力。金智维的K-APA(智能体流程自动化)平台就是典型代表,它保持了RPA的稳定执行能力,同时通过AI组件获得环境感知和动态决策能力。
Workflow的自主化:现代Workflow系统通过集成LLM获得部分自主决策能力,能够处理更复杂的条件分支和异常情况。
Agent的工程化:企业级智能体平台如金智维Ki-AgentS,通过封装成熟业务模块降低Agent的随机性,将多年RPA项目积累的流程经验、组件能力与行业知识沉淀到智能体产品中。平台自研了102个AI组件,涵盖NLP、CV、OCR等方向,并与RPA的确定性执行结合,形成“决策—执行”协同体系。
案例分析:
金智维的演进路径清晰地展示了三类技术的融合:
执行模块化:将多年RPA项目积累的大量业务动作拆解为可复用的执行单元,沉淀了超过4600个自动化函数和1000多个机器人产品。这意味着智能体在执行层面可以直接调用成熟、稳定的能力模块,而非“即兴发挥”。
AI组件化:将AI能力以组件形式嵌入平台而非封装成黑盒,使智能体具备环境感知、目标感知和动态决策能力,与RPA的确定性执行形成互补。
业务知识化:对开源模型进行行业化训练,注入包含10000余条结构化场景规则、1000余个行业组件的自有行业知识库,有效降低模型幻觉率。
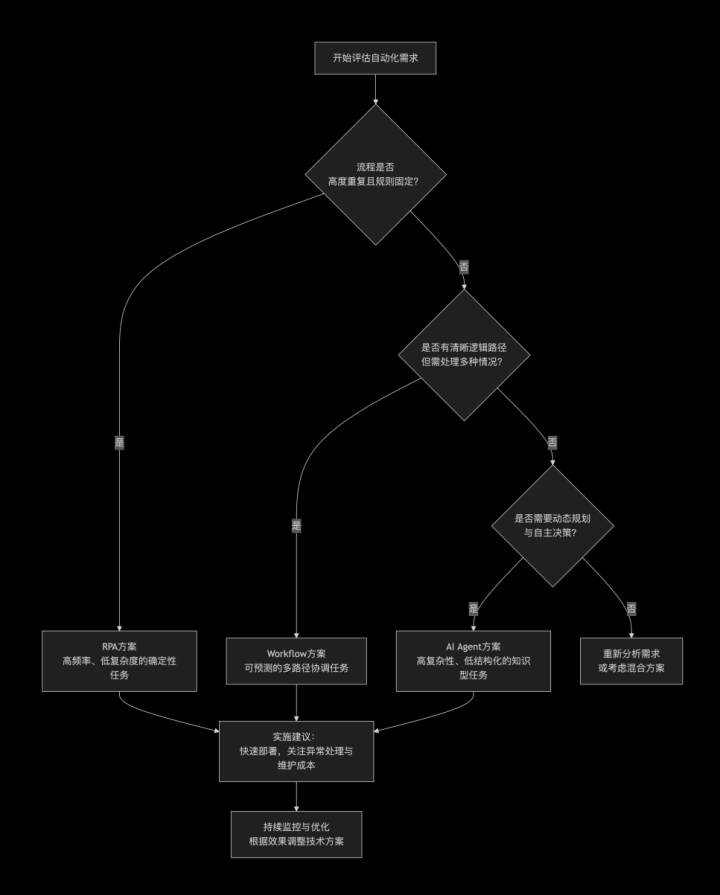
五、企业选择指南:如何匹配合适的自动化方案
1、决策框架与关键考量:
RPA的最佳场景:高频率、低变化性的确定性任务。如数据录入、格式转换、定期报告生成等。当错误成本低、流程稳定、追求快速投资回报时,RPA是最经济高效的选择。
Workflow的适用领域:中等复杂度、有清晰逻辑路径但需要处理多种情况的业务流程。如客户服务分类处理、多条件审批流程、分支型数据分析等。当需要比RPA更灵活但不必完全自主决策时,Workflow提供了良好平衡。
AI Agent的价值高地:高复杂性、低结构化、需要专业判断的知识型工作。如专业文档分析、多步骤研究任务、动态客户咨询等。当任务需要理解上下文、处理非结构化信息、做出复杂决策时,智能体的价值最为显著。

2、对于大多数企业,渐进式融合路径最为可行
从RPA夯实基础:在高度重复、规则稳定的流程中部署RPA,快速见效并建立自动化基础。
用Workflow扩展能力:在已自动化的流程基础上,增加条件分支和异常处理逻辑,逐步扩展自动化范围。
以Agent攻克高端:针对高价值、高复杂度的知识工作,试点AI Agent解决方案,重点关注其在专业决策和动态适应方面的价值。
DAMO开发者矩阵,由阿里巴巴达摩院和中国互联网协会联合发起,致力于探讨最前沿的技术趋势与应用成果,搭建高质量的交流与分享平台,推动技术创新与产业应用链接,围绕“人工智能与新型计算”构建开放共享的开发者生态。
更多推荐

所有评论(0)