基于51单片机的扫地小车,扫地机器人设计。 有原理图,程序代码,原文。 可做实物。 主要功能有...
本系统基于经典的8051架构单片机,融合了红外寻迹、超声波避障与基础运动控制三大核心功能模块,构成一套具备环境感知与自主导航能力的智能扫地小车原型。系统以低成本、高可靠性为设计原则,适用于教学演示、小型机器人竞赛及智能家居清洁设备的初级开发验证。基于51单片机的扫地小车,扫地机器人设计。有原理图,程序代码,原文。可做实物。主要功能有寻迹避障,来回清扫功能,往返清扫功能。
基于51单片机的扫地小车,扫地机器人设计。 有原理图,程序代码,原文。 可做实物。 主要功能有寻迹避障,来回清扫功能,往返清扫功能。
概述
本系统基于经典的8051架构单片机,融合了红外寻迹、超声波避障与基础运动控制三大核心功能模块,构成一套具备环境感知与自主导航能力的智能扫地小车原型。系统以低成本、高可靠性为设计原则,适用于教学演示、小型机器人竞赛及智能家居清洁设备的初级开发验证。

基于51单片机的扫地小车,扫地机器人设计。 有原理图,程序代码,原文。 可做实物。 主要功能有寻迹避障,来回清扫功能,往返清扫功能。

整个系统软件架构清晰,模块职责分明,包括传感器数据采集(超声波测距与红外寻迹)、执行器控制(双轮差速驱动与蜂鸣提示)、人机交互(LCD信息显示)及电源控制逻辑。以下将从功能维度对系统核心能力进行详细说明。
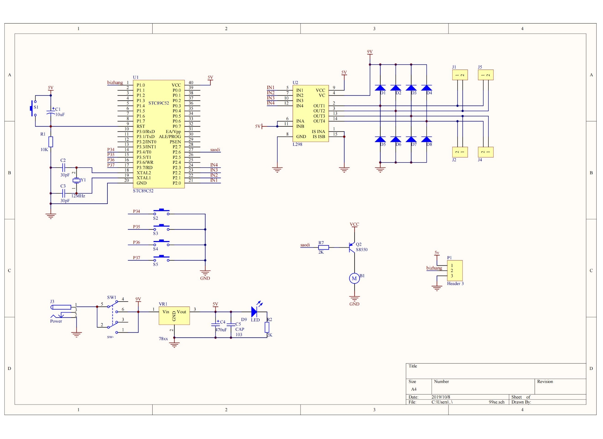
一、超声波避障子系统
系统通过安装于车头的超声波模块(HC-SR04 类型)实现前方障碍物检测。工作流程如下:
- 触发测距:主程序周期性调用
StartModule()函数,向超声波发射端(TX)发送一个不低于10微秒的高电平脉冲,启动一次测距序列。 - 回波计时:发射后,系统轮询接收端(RX)状态。当RX变为高电平时,启动定时器T0开始计时;当RX回落为低电平时,停止计时。计数值反映了超声波往返所需时间。
- 距离计算:根据声速与温度的关系,系统内置了简化的声速补偿逻辑(实际代码中为固定声速340 m/s,对应约3.86 cm/计数单位),将时间转换为以厘米为单位的距离值。
- 避障响应:若检测距离小于200厘米(可配置阈值),系统判定存在障碍,激活避障动作——小车执行左转并触发蜂鸣器提示,同时LCD屏显示“Obstacle...”信息。
该子系统具备超时与无效数据处理机制,防止因无回波或干扰信号导致系统失控。
二、红外寻迹导航子系统
小车底盘安装有多个红外对管,用于识别地面黑色轨迹线。系统通过读取P1口低5位(P1 & 0x1F)的状态,判断小车相对于轨迹的位置:
- 正常居中(如 0x1B):双轮同向前进。
- 轻微偏移:根据偏左或偏右,执行缓转弯(左转/右转),使车体回归轨迹。
- 严重偏移:触发急转弯动作,快速纠正方向。
- 完全脱线(如 0x1F):系统判定为无轨迹区域,进入停止状态并显示提示信息。
此模块采用状态机式处理逻辑,结合延时防抖,保证了寻迹动作的稳定性与响应性。
三、运动控制系统
系统通过控制P0口的四个IO引脚,分别驱动左右电机的正反转,实现以下六种基本运动模式:
- 前进 / 后退:双轮同向转动。
- 左转 / 右转:一侧轮停转,另一侧前进。
- 左急转 / 右急转:双轮反向转动,实现原地转向。
- 停止:双轮制动。
每种动作均配有对应的LCD状态提示与蜂鸣器反馈(如急转时双短鸣,后退时长鸣),增强了系统的交互性与可调试性。
四、人机交互与系统状态管理
系统配备1602字符型LCD屏,用于显示关键运行信息:
- 启动画面:显示欢迎语“welcome”与“nice to meet you”,随后进入就绪等待。
- 实时距离:动态刷新超声波测得的距离值(格式:
Dist: XXXX cm)。 - 当前动作:如“Go Forward”、“Turn Left”、“Obstacle...”等,直观反映小车行为状态。
此外,系统支持一键电源切换(通过P1.7按键控制P3.7输出),实现软关机/唤醒功能,提升用户体验。
五、系统运行逻辑
主程序采用“感知-决策-执行”循环结构:
- 扫描按键,处理电源开关事件。
- 启动超声波测距,获取前方障碍距离。
- 根据距离判断是否需避障;若无障碍,则进入自动寻迹模式。
- 在自动模式下,读取红外寻迹状态,调用对应运动函数。
- 更新LCD显示,完成一轮控制循环。
整个流程无复杂调度,依赖定时器中断辅助测距,主循环以查询方式驱动,结构简洁,资源占用低,非常适合51单片机平台。
总结
本系统虽基于传统8位单片机,但通过合理整合传感器与执行器,实现了基础的环境感知与自主移动能力。其模块化设计、清晰的状态反馈与稳健的控制逻辑,为后续功能扩展(如路径规划、垃圾清扫机构联动、无线遥控等)奠定了良好基础,是一套兼具教学价值与实用潜力的嵌入式机器人开发范例。
DAMO开发者矩阵,由阿里巴巴达摩院和中国互联网协会联合发起,致力于探讨最前沿的技术趋势与应用成果,搭建高质量的交流与分享平台,推动技术创新与产业应用链接,围绕“人工智能与新型计算”构建开放共享的开发者生态。
更多推荐


所有评论(0)