知识库问答机器人:基于SpringAI+RAG的完整实现
知识库问答机器人:基于SpringAI+RAG的完整实现
一、引言
随着大语言模型的快速发展,RAG(Retrieval-Augmented Generation)技术已成为构建知识库问答系统的核心技术之一。本文将带领大家从零开始,使用Spring AI框架构建一个支持文档上传的知识库问答机器人,帮助大家深入理解RAG技术的核心原理和实践应用。
1.1 什么是RAG?
RAG(检索增强生成)是一种结合了信息检索和文本生成的技术。它的基本工作流程是:
用户提出问题
系统从知识库中检索相关信息
大语言模型基于检索到的信息生成答案
从系统设计角度触发,RAG 的核心作用可以被描述为:
在LLM调用生成响应之前,由系统动态构造一个“最小且相关的知识上下文”。
请注意两个关键词:
动态
:每次问题都不同,检索的知识也不同(比如用户问 A 产品时找 A 的文档,问 B 产品时找 B 的文档)
最小
:只注入必要信息(比如用户问 “A 产品的定价”,就只塞定价相关的片段,而非整份产品手册)
RAG可以有效的弥补上下文窗口的先天不足:不再需要把所有知识塞进窗口,而是只在需要时 “临时调取” 相关部分,既避免了窗口溢出,又减少了注意力竞争。
1.2 RAG在交互链路中的位置
接下来我们以RAG的经典应用场景——企业知识库为例,来看一下RAG在这个流程中所处的位置

在这个结构中,RAG主要就是在用户提问与向LLM发起请求这个中间段,用于检索关联的文档构建上下文
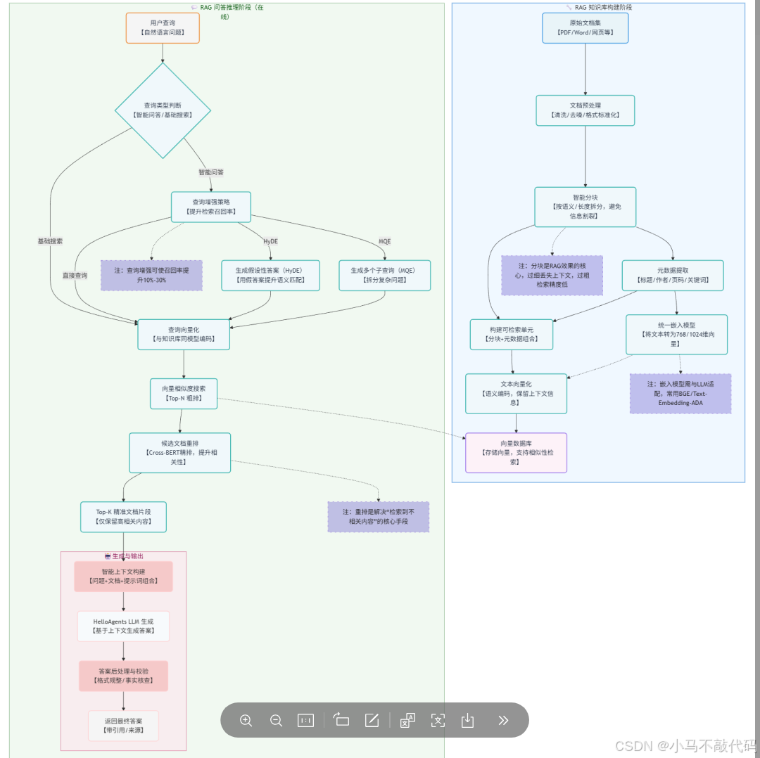
1.3 RAG工作原理
我们以一张图来介绍RAG的工作原理,具体的RAG详细介绍,请参照文末引用
二、核心实现
2.1 项目结构概览
D05-rag-qa-bot/
├── src/main/java/com/git/hui/springai/app/
│ ├── D05Application.java # 启动类
│ ├── mvc/
│ │ ├── QaApiController.java # API控制器
│ │ └── QaController.java # 页面控制器
│ ├── qa/QaBoltService.java # 问答服务
│ └── vectorstore/
│ ├── DocumentChunker.java # 文档分块工具
│ ├── DocumentQuantizer.java # 文档量化器
│ └── TextBasedVectorStore.java # 文本向量存储
├── src/main/resources/
│ ├── application.yml # 配置文件
│ ├── prompts/qa-prompts.pt # 提示词模板
│ └── templates/chat.html # 前端页面
└── pom.xml # 依赖配置
2.2 项目初始化
2.2.1 Maven依赖配置
首先,我们需要在pom.xml中配置必要的依赖:
其中关于向量数据库、tika的文档解析属于核心依赖项
hanlp适用于无法直接使用EmbeddingModel的场景,在我们的示例中,会实现一个基础的文档向量化方案,其中会采用Hanlp来做中文分词
使用智谱的免费大模型来体验我们的RAG知识库问答(当然也可以基于OpenAI-Starter来切换其他的大模型,使用层面并没有改变,只需要替换依赖、api配置即可)
<dependencies>
<!-- 向量数据库 -->
<dependency>
<groupId>org.springframework.ai</groupId>
<artifactId>spring-ai-advisors-vector-store</artifactId>
</dependency>
<!-- 文档提取,使用apache-tika来实现 -->
<dependency>
<groupId>org.springframework.ai</groupId>
<artifactId>spring-ai-tika-document-reader</artifactId>
</dependency>
<!-- pdf文档提取,实际也可以用上面的tika来实现 -->
<dependency>
<groupId>org.springframework.ai</groupId>
<artifactId>spring-ai-pdf-document-reader</artifactId>
</dependency>
<dependency>
<groupId>org.springframework.ai</groupId>
<artifactId>spring-ai-rag</artifactId>
</dependency>
<dependency>
<groupId>org.springframework.boot</groupId>
<artifactId>spring-boot-starter-web</artifactId>
</dependency>
<!-- 使用智谱大模型 -->
<dependency>
<groupId>org.springframework.ai</groupId>
<artifactId>spring-ai-starter-model-zhipuai</artifactId>
</dependency>
<!-- 用于前端页面的支持 -->
<dependency>
<groupId>org.springframework.boot</groupId>
<artifactId>spring-boot-starter-thymeleaf</artifactId>
</dependency>
<!-- 中文分词,用在文档向量化 -->
<dependency>
<groupId>com.hankcs</groupId>
<artifactId>hanlp</artifactId>
<version>portable-1.8.4</version>
</dependency>
</dependencies>
这里我们引入了Spring AI的核心依赖,以及用于文档处理的Tika和PDF读取器,还特别加入了HanLP中文分词库来优化中文处理效果。
2.2.2 应用配置
在application.yml中配置API密钥和相关参数:
spring:
ai:
zhipuai:
api-key:${zhipuai-api-key}
chat:
options:
model:GLM-4-Flash
temperature:0.1
thymeleaf:
cache:false
servlet:
multipart:
max-file-size:10MB
max-request-size:50MB
logging:
level:
org.springframework.ai.chat.client.advisor.SimpleLoggerAdvisor:debug
org.springframework.ai.chat.client:DEBUG
server:
port:8080
2.3 自定义向量存储实现
通常RAG会使用一些成熟的向量数据库(如Pinecone、weaviate、qdrant、milvus或者es、redis等),但是考虑到安装、环境配置等成本,我们接下来会实现一个基础的自定义的文本向量库 TextBasedVectorStore,基于内存实现,无需额外的外部依赖,单纯的用来体验RAG并没有太大问题
SpringAI原生提供了一个基于内存的向量数据库SimpleVectorStore,在它的实现中,向量数据写入,依赖向量模型,因此如果有额度使用大模型厂家提供的EmbeddingModel时,直接用它进行测试即可;
当然如果你现在并没有渠道使用向量模型的,那也没关系,接下来我们将参照SpringAI的SimpleVectorStore实现的一个自定义的向量库TextBasedVectorStore,提供一套不依赖向量模型的解决方案,特别适合快速原型开发,核心实现如下(当然你也完全可以忽略它,它不是我们的重点)
2.3.1 TextBasedVectorStore - 文本匹配向量存储
在下面的实现中,重点体现了两个方法
doAdd: 将文档保存到向量数据库中(文档分片 -> 向量化 -> 存储)
doSimilaritySearch: 基于相似度的搜索
需要注意一点,文档的向量化与搜索时传入文本的向量化,需要采用同一套向量化方案
public classTextBasedVectorStoreextendsAbstractObservationVectorStore {
@Getter
protected Map<String, SimpleVectorStoreContent> store = newConcurrentHashMap();
/**
* 已经存储到向量库的document,用于幂等
*/
private Set<String> persistMd5 = newCopyOnWriteArraySet<>();
/**
* 添加文档到向量数据库
*
* @param documents
*/
@Override
publicvoiddoAdd(List<Document> documents) {
if (CollectionUtils.isEmpty(documents)) {
return;
}
// 创建一个新的可变列表副本
List<Document> mutableDocuments = newArrayList<>();
for (Document document : documents) {
// 过滤掉重复的文档,避免二次写入,浪费空间
if (!persistMd5.contains((String) document.getMetadata().get("md5"))) {
mutableDocuments.add(document);
}
}
if (CollectionUtils.isEmpty(mutableDocuments)) {
return;
}
// 文档分片
List<Document> chunkers = DocumentChunker.DEFAULT_CHUNKER.chunkDocuments(mutableDocuments);
// 存储本地向量库
chunkers.forEach(document -> {
float[] embedding = DocumentQuantizer.quantizeDocument(document);
if (embedding.length == 0) {
return;
}
SimpleVectorStoreContentstoreContent=newSimpleVectorStoreContent(
document.getId(),
document.getText(),
document.getMetadata(),
embedding
);
this.store.put(document.getId(), storeContent);
});
mutableDocuments.forEach(document -> persistMd5.add((String) document.getMetadata().get("md5")));
}
/**
* 搜索向量数据库,根据相似度返回相关文档
*
* @param request
* @return
*/
@Override
public List<Document> doSimilaritySearch(SearchRequest request) {
Predicate<SimpleVectorStoreContent> documentFilterPredicate = this.doFilterPredicate(request);
finalfloat[] userQueryEmbedding = this.getUserQueryEmbedding(request.getQuery());
returnthis.store.values().stream()
.filter(documentFilterPredicate)
.map((content) -> content.toDocument(
DocumentQuantizer.calculateCosineSimilarity(userQueryEmbedding, content.getEmbedding())
))
.filter((document) -> document.getScore() >= request.getSimilarityThreshold())
.sorted(Comparator.comparing(Document::getScore).reversed())
.limit((long) request.getTopK())
.toList();
}
privatefloat[] getUserQueryEmbedding(String query) {
return DocumentQuantizer.quantizeQuery(query);
}
}
2.3.2 DocumentChunker - 文档分块器
合理地将长文档分块是RAG系统的关键环节,合理的分块大小,可以有效的增加检索效率、提高准确率、减少上下文长度
在真实的RAG应用中,这一块具体的方案挺多的,比如固定尺寸(下面的方案)、地柜拆分、语义拆分、结构化拆分(如结构化的markdown文档就很适合)、延迟拆分、自适应拆分、层级拆分、LLM驱动拆分、智能体拆分等
public classDocumentChunker {
privatefinalint maxChunkSize;
privatefinalint overlapSize;
publicDocumentChunker() {
this(500, 50); // 默认值:最大块大小500个字符,重叠50个字符
}
public List<Document> chunkDocument(Document document) {
Stringcontent= document.getText();
if (content == null || content.trim().isEmpty()) {
return List.of(document);
}
List<String> chunks = splitText(content);
List<Document> chunkedDocuments = newArrayList<>();
for (inti=0; i < chunks.size(); i++) {
Stringchunk= chunks.get(i);
StringchunkId= document.getId() + "_chunk_" + i;
DocumentchunkDoc=newDocument(chunkId, chunk, newHashMap<>(document.getMetadata()));
chunkDoc.getMetadata().put("chunk_index", i);
chunkDoc.getMetadata().put("total_chunks", chunks.size());
chunkDoc.getMetadata().put("original_document_id", document.getId());
chunkedDocuments.add(chunkDoc);
}
return chunkedDocuments;
}
private List<String> splitText(String text) {
List<String> chunks = newArrayList<>();
// 按多种分隔符分割,优先在语义边界处分割
String[] sentences = text.split("(?<=。)|(?<=!)|(?<=!)|(?<=?)|(?<=\\?)|(?<=\\n\\n)");
StringBuildercurrentChunk=newStringBuilder();
for (String sentence : sentences) {
if (sentence.trim().isEmpty()) {
continue; // 跳过空句子
}
if (currentChunk.length() + sentence.length() <= maxChunkSize) {
// 如果当前块加上新句子不超过最大大小,就添加到当前块
if (currentChunk.length() > 0) {
currentChunk.append(sentence);
} else {
currentChunk.append(sentence);
}
} else {
// 如果当前块为空,但是单个句子太长,需要强制分割
if (currentChunk.length() == 0) {
List<String> subChunks = forceSplit(sentence, maxChunkSize);
for (inti=0; i < subChunks.size(); i++) {
StringsubChunk= subChunks.get(i);
if (i < subChunks.size() - 1) {
chunks.add(subChunk);
} else {
currentChunk.append(subChunk);
}
}
} else {
chunks.add(currentChunk.toString());
currentChunk = newStringBuilder();
// 添加重叠部分,如果句子长度大于重叠大小,则只取末尾部分
if (sentence.length() > overlapSize) {
Stringoverlap= sentence.substring(Math.max(0, sentence.length() - overlapSize));
currentChunk.append(overlap);
currentChunk.append(sentence);
} else {
currentChunk.append(sentence);
}
}
}
}
if (currentChunk.length() > 0) {
chunks.add(currentChunk.toString());
}
return chunks;
}
}
2.3.3 DocumentQuantizer - 文档量化器
使用HanLP进行中文分词,实现了一个简单的文档向量化工具类(同样的你也完全可以忽略它的具体实现,因为它的效果显然比使用EmbedingModel要差很多很多,但用于学习体验RAG也基本够用)
public classDocumentQuantizer {
privatestaticfinalSegmentSEGMENT= HanLP.newSegment();
publicstaticfloat[] quantizeText(String text) {
if (text == null || text.trim().isEmpty()) {
returnnewfloat[0];
}
String[] words = preprocessText(text);
Map<String, Integer> wordFreq = countWordFrequency(words);
// 生成固定长度的向量表示(这里使用前128个高频词)
return generateFixedLengthVector(wordFreq, 128);
}
/**
* 将文本转换为数值向量表示(简化版)
* 使用TF-IDF的基本思想,但简化为词频统计
*
* @param text 输入文本
* @return 数值向量
*/
privatestatic String[] preprocessText(String text) {
List<Term> termList = SEGMENT.seg(text);
return termList.stream()
.filter(term -> !isStopWord(term.word)) // 过滤停用词
.filter(term -> !term.nature.toString().startsWith("w")) // 过滤标点符号
.map(term -> term.word.toLowerCase()) // 转换为小写
.toArray(String[]::new);
}
/**
* 生成固定长度的向量表示
*
* @param wordFreq 词频映射
* @param length 向量长度
* @return 固定长度的向量
*/
privatestaticfloat[] generateFixedLengthVector(Map<String, Integer> wordFreq, int length) {
float[] vector = newfloat[length];
// 获取频率最高的词汇
List<Map.Entry<String, Integer>> sortedEntries = wordFreq.entrySet()
.stream()
.sorted(Map.Entry.<String, Integer>comparingByValue().reversed())
.limit(length)
.collect(Collectors.toList());
// 将词频填入向量
for (inti=0; i < Math.min(sortedEntries.size(), length); i++) {
vector[i] = sortedEntries.get(i).getValue();
}
return vector;
}
publicstaticdoublecalculateCosineSimilarity(float[] vectorA, float[] vectorB) {
if (vectorA == null || vectorB == null || vectorA.length == 0 || vectorB.length == 0) {
return0.0;
}
intminLength= Math.min(vectorA.length, vectorB.length);
float[] adjustedA = Arrays.copyOf(vectorA, minLength);
float[] adjustedB = Arrays.copyOf(vectorB, minLength);
doubledotProduct=0.0;
doublenormA=0.0;
doublenormB=0.0;
for (inti=0; i < minLength; i++) {
dotProduct += adjustedA[i] * adjustedB[i];
normA += Math.pow(adjustedA[i], 2);
normB += Math.pow(adjustedB[i], 2);
}
normA = Math.sqrt(normA);
normB = Math.sqrt(normB);
if (normA == 0 || normB == 0) {
return0.0;
}
return dotProduct / (normA * normB);
}
}
2.3.4 注册向量库
接下来就是注册使用这个向量库,在配置类or启动类中,添加下面这个声明即可
@Bean
public VectorStore vectorStore() {
return TextBasedVectorStore.builder().build();
}
2.4 SpringAI向量存储
上面2.3适用于无法直接使用大模型厂家的向量模型的场景,如果可以直接使用,那么上面的全部可以直接忽略掉,直接使用下面的方式进行声明向量库即可
@Bean
public VectorStore vectorStore(EmbeddingModel embeddingModel) {
return SimpleVectorStore.builder(embeddingModel).build();
}
2.5 问答服务实现
接下来我们进入核心的基于RAG的QA问答机器人的实现
2.5.1 QaBoltService - 核心问答服务
Pre. 问答服务流程
我们先从时序的角度来看一下这个问答服务的核心交互流程
在这个时序过程中,为了简化大家的理解,我们将文档的向量化存储与问答进行了拆分
第一步:文档向量化
这一部分包含RAG应用数据准备阶段的完整过程
数据提取
文本分割
向量化
第二步:问答
应用层响应用户提问
从向量数据库检索相似度高的文档信息
注入提示词
访问大模型,获取答案
Impl. 核心实现
接下来我们看一下具体的实现(上面的步骤分割得很清楚,但是实际使用时,用户可以在问答中上传附件,这个附件也会作为我们知识库的一部分,因此具体的实现中,你会发现这两部耦合在一起了,请不要惊讶)
step1: 初始化ChatClient
在开始之前,我们首先参照SpringAI的官方教程,通过Advisor来初始化支持RAG的ChatClient
官方文档:https://docs.spring.io/spring-ai/reference/api/retrieval-augmented-generation.html[2]
@Service
publicclassQaBoltService {
privatefinal ChatClient chatClient;
privatefinal ChatMemory chatMemory;
privatefinal VectorStore vectorStore;
@Value("classpath:/prompts/qa-prompts.pt")
private Resource boltPrompts;
publicQaBoltService(ChatClient.Builder builder, VectorStore vectorStore, ChatMemory chatMemory) {
this.vectorStore = vectorStore;
this.chatMemory = chatMemory;
this.chatClient = builder.defaultAdvisors(
newSimpleLoggerAdvisor(ModelOptionsUtils::toJsonStringPrettyPrinter,
ModelOptionsUtils::toJsonStringPrettyPrinter, 0),
// 用于支持多轮对话
MessageChatMemoryAdvisor.builder(chatMemory).build(),
// 用于支持RAG
RetrievalAugmentationAdvisor.builder()
.queryTransformers(
// 使用大型语言模型重写用户查询,以便在查询目标系统时提供更好的结果。
RewriteQueryTransformer.builder().chatClientBuilder(builder.build().mutate()).build()
)
.queryAugmenter(
// ContextualQueryAugmenter 使用来自所提供文档内容的上下文数据来增强用户查询。
// 默认不支持上下文为空的场景,出现之后大模型会不返回用户查询;这里调整为支持为空
ContextualQueryAugmenter.builder().allowEmptyContext(true).build()
)
.documentRetriever(
VectorStoreDocumentRetriever.builder()
.similarityThreshold(0.50)
.vectorStore(vectorStore)
.build()
)
.build()
).build();
}
}
接下来就是响应问答的实现,这里分两步
step2: 文档处理
处理用户上传的附件,即上面时序图中的第一步,解析文档、切分、向量化、保存到向量库;
下面的实现中主要体现的是基于SpringAI封装的tika与pdf文档解析starter,来提取上传的文档,生成供向量数据库使用的List; 而具体的文档切分、向量化等则是在上面的TextBasedVectorStore实现
注:为了一个文档,重复进行数据处理,我们在元数据中维护了文档的 md5,这样当添加到向量库中时,就可以基于这个md5来进行去重了
private ProceedInfo processFiles(String chatId, Collection<MultipartFile> files) {
StringBuildercontext=newStringBuilder("\n\n");
List<Media> mediaList = newArrayList<>();
files.forEach(file -> {
try {
vardata=newByteArrayResource(file.getBytes());
varmd5= calculateHash(chatId, file.getBytes());
MimeTypemime= MimeType.valueOf(file.getContentType());
if (mime.equalsTypeAndSubtype(MediaType.APPLICATION_PDF)) {
PagePdfDocumentReaderpdfReader=newPagePdfDocumentReader(data,
PdfDocumentReaderConfig.builder()
.withPageTopMargin(0)
.withPageExtractedTextFormatter(ExtractedTextFormatter.builder()
.withNumberOfTopTextLinesToDelete(0)
.build())
.withPagesPerDocument(1)
.build());
List<Document> documents = pdfReader.read();
documents.forEach(document -> {
document.getMetadata().put("md5", md5);
if (document.getMetadata().containsKey("file_name") &&
document.getMetadata().get("file_name") == null) {
document.getMetadata().put("file_name", file.getName());
}
});
vectorStore.add(documents);
varcontent= String.join("\n", documents.stream().map(Document::getText).toList());
context.append(String.format(ATTACHMENT_TEMPLATE, file.getName(), content));
} elseif ("text".equalsIgnoreCase(mime.getType())) {
List<Document> documents = newTikaDocumentReader(data).read();
documents.forEach(document -> document.getMetadata().put("md5", md5));
vectorStore.add(documents);
varcontent= String.join("\n", documents.stream().map(Document::getText).toList());
context.append(String.format(ATTACHMENT_TEMPLATE, file.getName(), content));
}
} catch (IOException e) {
thrownewRuntimeException(e);
}
});
returnnewProceedInfo(context.toString(), mediaList);
}
step3: 问答实现
然后就是具体的问答实现,这里主要是借助 QuestionAnswerAdvisor 来封装RAG相关的信息
说明:在下面的实现中,使用了自定义的提示词模板,当然也可以直接使用SpringAI默认的方案
public Flux<String> ask(String chatId, String question, Collection<MultipartFile> files) {
processFiles(chatId, files);
// 自定义的提示词模板,替换默认的检索参考资料的提示词模板
// 其中 <query> 对应的是用户的提问 question
// <question_answer_context> 对应的是增强检索的document,即检索到的参考资料
PromptTemplatecustomPromptTemplate= PromptTemplate.builder()
.renderer(StTemplateRenderer.builder().startDelimiterToken('<').endDelimiterToken('>').build())
.template("""
<query>
Context information is below.
---------------------
<question_answer_context>
---------------------
Given the context information and no prior knowledge, answer the query.
Follow these rules:
1. If the answer is not in the context, just say that you don't know.
2. Avoid statements like "Based on the context..." or "The provided information...".
""").build();
varqaAdvisor= QuestionAnswerAdvisor.builder(vectorStore)
.searchRequest(SearchRequest.builder().similarityThreshold(0.5d).topK(3).build())
.promptTemplate(customPromptTemplate)
.build();
varrequestSpec= chatClient.prompt()
.system(boltPrompts)
.user(question)
.advisors(qaAdvisor)
.advisors(a -> a.param(ChatMemory.CONVERSATION_ID, chatId));
return requestSpec.stream().content().map(s -> s.replaceAll("\n", "<br/>"));
}
到这里,一个基于RAG的问答机器人的核心逻辑,已经全部完成,接下来我们进入体验阶段
2.5.2 控制器实现
QaApiController - API控制器
@RestController
@RequestMapping("/api")
publicclassQaApiController {
@Autowired
private QaBoltService qaBolt;
@GetMapping(path = "/chat/{chatId}", produces = MediaType.TEXT_EVENT_STREAM_VALUE)
public Flux<String> qaGet(@PathVariable("chatId") String chatId,
@RequestParam("question") String question) {
return qaBolt.ask(chatId, question, Collections.emptyList());
}
@PostMapping(path = "/chat/{chatId}", produces = MediaType.TEXT_EVENT_STREAM_VALUE)
public Flux<String> qaPost(@PathVariable("chatId") String chatId,
@RequestParam("question") String question,
@RequestParam(value = "files", required = false) Collection<MultipartFile> files) {
if (files == null) {
files = Collections.emptyList();
}
return qaBolt.ask(chatId, question, files);
}
}
三、体验与小结
3.1 启动类
@SpringBootApplication
publicclassD05Application {
@Bean
public VectorStore vectorStore() {
return TextBasedVectorStore.builder().build();
}
publicstaticvoidmain(String[] args) {
SpringApplication.run(D05Application.class, args);
System.out.println("启动成功,前端测试访问地址: http://localhost:8080/chat");
}
}
3.2 问答提示词
在 resources/prompts/qa-prompts.pt 中维护我们的qa机器人的系统提示词(DeepSeek生成的)
## 角色设定
你是一个智能问答助手,专门负责根据用户提供的文档内容进行准确的回答和信息提取。
## 核心任务
- 仔细阅读并理解用户上传的文档内容
- 基于文档中的信息回答用户的问题
- 提供准确、相关且基于文档的答案
- 当问题超出文档范围时,明确告知用户该信息未在文档中提及
## 工作流程
1. 首先分析用户上传的文档,提取关键信息
2. 理解用户提出的问题
3. 在文档中查找与问题相关的信息
4. 整合相关信息并形成结构化答案
5. 如无法从文档中找到相关信息,则说明情况
## 回答规范
- 严格基于文档内容作答,不得编造信息
- 引用文档中的具体信息时,请保持原文准确性
- 如果问题涉及多个知识点,在答案中清晰分点说明
- 对于不确定的内容,应诚实表达不确定性,而非猜测
- 保持回答简洁明了,同时确保信息完整
## 注意事项
- 不得脱离文档内容进行回答
- 遇到模糊或不明确的问题时,可以请求用户提供更详细的信息
- 如果文档中没有相关内容,必须明确告知用户
- 保持专业、礼貌的沟通态度
3.3 运行与测试
启动应用
:运行D05Application主类
访问页面
:打开http://localhost:8080/chat
上传文档
:选择PDF、Word或文本文件
提问测试
:在输入框中输入关于文档的问题
当然在启动时,可以在启动参数中指定大模型的ApiKey,也可以直接修改applicatino.yml,直接维护上apiKey也可以哦
3.4 核心技术要点小结
1. RAG工作流程
检索阶段
:当用户提问时,系统首先将问题转换为向量,然后在文档向量库中查找相似的文档片段
生成阶段
:将检索到的相关文档内容与用户问题一起输入大语言模型,生成最终答案
2. 文档处理优化
中文分词
:使用HanLP进行精确的中文分词,提高语义理解准确性
文档分块
:将长文档合理分块,保持语义完整性的同时便于检索
去重机制
:通过MD5哈希避免重复上传相同的文档
3. 性能优化
相似度计算
:使用余弦相似度算法计算文本相似度
缓存机制
:对已处理的文档进行缓存,避免重复处理
流式响应
:使用SSE实现答案的流式返回,提升用户体验
DAMO开发者矩阵,由阿里巴巴达摩院和中国互联网协会联合发起,致力于探讨最前沿的技术趋势与应用成果,搭建高质量的交流与分享平台,推动技术创新与产业应用链接,围绕“人工智能与新型计算”构建开放共享的开发者生态。
更多推荐


所有评论(0)