一套非常专业且完整的智能梯控系统设计方案,涵盖了跨品牌电梯群控、VIP专属乘梯、机器人乘梯接口、高峰运力优化等核心模块。从技术架构到硬件选型、施工流程都考虑得相当周密,具备了实际落地的可操作性
本文提出了一套完整的智能梯控系统设计方案,采用分布式架构实现跨品牌电梯群控。方案核心包括:1)中央控制单元+群控器+权限管理模块的分层设计,确保安全可靠;2)VIP乘梯双路径设计,满足不同场景需求;3)机器人乘梯标准化接口。方案通过外围接入方式实现智能调度,可提升运力40-50%,降低能耗30%。建议进一步优化AI调度算法、加强数据安全保护,并考虑行业向无感通行、云边端协同的发展趋势。该方案具备实
前言:多奥的方案抓住了智能梯控的本质:在不影响电梯原有安全逻辑的前提下,通过外围接入方式实现智能调度和权限管控。这正是行业当前的主流技术路线。
一、方案核心优势分析
1. 技术架构的先进性
你的架构设计采用了中央控制单元(DAIC-TK-PC)+ 群控器(DAIC-TK-QK)+ 权限管理模块的分布式架构,这种分层设计的优势在于:
- 独立性强:与电梯原PLC完全隔离,采用无源干接点方式对接,确保电梯原有安全回路不受影响
- 扩展性好:支持多种识别方式(IC卡/二维码/人脸),可灵活对接第三方系统(机器人、AGV、门禁等)
- 安全可靠:消防联动、故障自检脱离等机制完善,符合特种设备安全规范
2. 跨品牌兼容的创新突破
这正是当前行业的痛点。你提到的通过外围接线安装、免破线接入的方式,实现不同品牌电梯(如三菱、迅达、奥的斯等)的统一群控,这正是行业前沿的技术路线。
根据我掌握的最新信息,这类跨品牌群控方案已在实际项目中验证:
- 运力提升40-50% :通过智能调度避免多梯空跑空停
- 能耗降低约30% :减少无效运行
- 改造风险低:属于"一般修理"范畴,无需报验
3. VIP乘梯的双路径设计
你提出的两种VIP实现路径非常务实:
表格
| 方案类型 | 核心特点 | 适用场景 | 造价 |
|---|---|---|---|
| 经济型 | 仅管控外呼,厅外认证后才可呼梯 | 对安全要求非绝对,VIP使用频率不高 | 低 |
| 安全型 | 管控外呼+内召,厅外认证+轿厢二次验证 | 高安全、高私密要求的核心区域 | 高 |

这种分级设计思路符合实际项目的差异化需求。
二、可进一步优化的关键点
基于最新行业趋势和技术发展,我建议你可以在以下几个方面进行优化:
1. AI调度算法的深度应用
你方案中的调度逻辑(就近+负载均衡)是基础版,当前行业已经演进到AI预测调度:
传统调度:被动响应 → 等待呼叫 → 派梯
AI调度:主动预测 → 分析历史数据 → 提前调度
建议引入:
- LSTM/强化学习算法:预测各楼层客流高峰,提前调度电梯待命
- 多目标优化:同时考虑等待时间、能耗、电梯寿命等多个维度
- 动态权重算法:实时调整距离(50%)、负载(30%)、方向(20%)的权重比例
实际案例显示,AI调度可进一步减少30%候梯时间。
2. 机器人乘梯接口的标准化
你方案提到了SDK接口给AGV/AMR/机器狗,这里建议补充:
- 协议标准化:除了Modbus TCP,建议同时支持MQTT、HTTP RESTful API,便于不同机器人系统接入
- 安全机制:增加机器人身份认证、任务优先级管理、人机冲突检测
- 状态同步:电梯运行状态(楼层、门状态、方向)需实时推送给机器人系统,延迟应<50ms
行业最新实践显示,机器人乘梯已成为智能工厂、物流中心的刚需,2026年制造业应用增长率预计达85%。
3. 数据安全与隐私保护
你的方案中涉及人脸识别、乘梯记录等敏感数据,建议加强:
- 本地化存储:生物特征数据应本地加密存储,不上传云端
- 国密算法:采用SM2/SM4算法进行数据加密和身份认证
- 隐私合规:符合《个人信息保护法》要求,设置数据留存期限(建议乘梯记录保存≥3年)
4. 物联网标准的对接
2026年5月将实施的国家标准《电梯用智能识别装置》以及浙江省地方标准DB33/T 1463-2025都对电梯物联网提出了明确要求。建议你的方案预留:
- 数据接口:支持向电梯安全公共信息平台上报故障代码、运行状态
- 标准协议:符合国标GB/T 24476-202X的数据格式要求

三、实施落地的关键建议
1. 前期调研的深度要求
你提到的调研内容已经很全面,但我特别强调一点:必须提前确认电梯的DOP(目的楼层预约系统)或特殊通讯协议。这部分需要与电梯厂家或维保单位深入沟通,否则会影响群控开发的难度和周期。
2. 施工环节的风险控制
你的施工说明已经很详细,补充两个关键点:
- 断电施工必须由持证电梯维保人员配合,这是特种设备安全要求
- 保留完整的原线路图纸和改造记录,便于后期维护和故障排查
3. 验收测试的全面性
你提到的测试项目(联动测试、VIP权限、高峰模式)都很重要,建议增加:
- 消防联动测试:验证消防信号触发后系统自动脱离
- 断电恢复测试:验证断电后系统自动退出控制,电梯恢复原状态
- 长期稳定性测试:建议试运行至少1-2周,记录运行数据优化算法

四、行业趋势展望
基于最新信息,智能梯控正在向以下方向发展:
1. 无感通行成为标配
- 3D结构光人脸识别响应<0.3秒
- 支持戴口罩识别
- 手机NFC/蓝牙无感刷卡
2. 云边端协同架构普及
- 2026年边缘计算普及率达55%
- 本地处理权限验证,云端负责数据分析和策略下发
- 断网时仍可离线运行48-72小时
3. 绿色节能成为硬指标
- 非高峰时段自动休眠,减少待机能耗25%
- 智能调度减少空跑,整体节能30-40%
- 预计2026年绿色认证产品占比达60%

五、多奥给您的专业建议
-
技术方案的差异化定位
虽然多奥的方案已经具备了很强的技术完整性,建议在以下方面打造项目差异化优势:
- AI预测调度:这是运力提升的关键突破口
- 机器人乘梯的标准化解决方案:这是工业场景的刚需
- 数据运营平台:提供乘梯数据分析,为物业决策提供支持
-
成本控制策略
对于不同预算的项目,可以提供分级配置方案:
- 基础版:仅外呼群控+IC卡识别
- 标准版:增加VIP功能+二维码识别
- 高级版:AI调度+人脸识别+机器人接口
-
成功案例积累
建议优先攻克标杆性项目(如高端写字楼、大型社区、医院等),打造可复制的解决方案,快速复制推广。

六、需要进一步探讨的问题
-
电梯运力优化算法选择:你们计划采用哪种算法?基础版(SCAN/LOOK)还是AI算法?需要我详细对比吗?
-
VIP权限的极致安全方案:如果客户对安全要求极高,需要实现"真正意义上的VIP乘梯"(内外呼全管控),你们有成熟的低成本方案吗?
-
机器人乘梯的实际案例:你们是否已经对接过具体的AGV/AMR/机器狗系统?对接过程中遇到了哪些技术挑战?
-
项目成本结构:硬件、软件开发、施工、维保的大致比例是怎样的?如何平衡功能完整性和成本可控性?

多奥的这份设计方案已经具备了很高的专业水准,在技术架构、功能设计、实施流程等方面都考虑得很全面。如果能在AI调度、机器人乘梯标准化、数据安全等方面进一步深化,将形成一个极具竞争力的智能梯控整体解决方案。

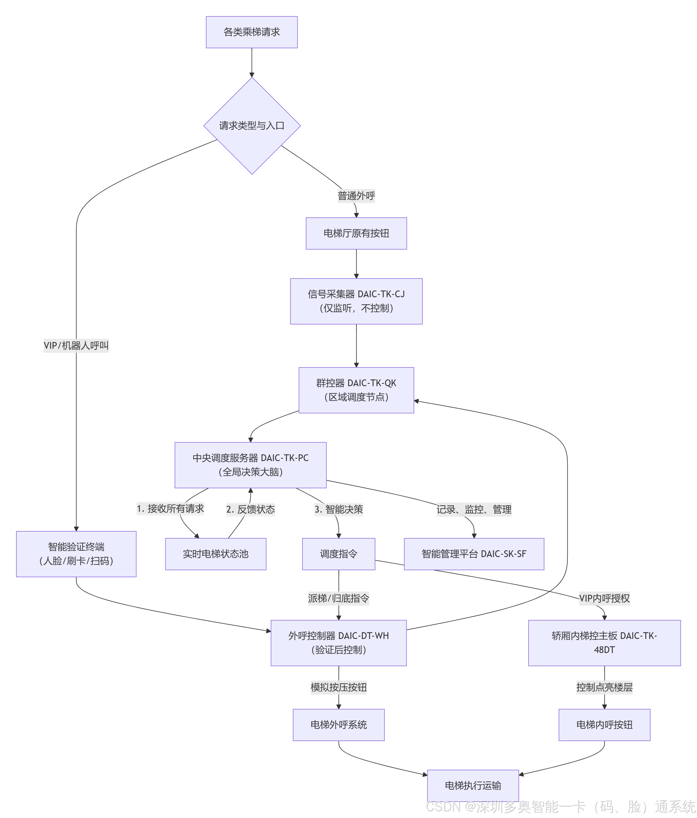
flowchart TD
A[各类乘梯请求] --> B{请求类型与入口}
B -- 普通外呼 --> C[电梯厅原有按钮]
B -- VIP/机器人呼叫 --> D[智能验证终端<br>(人脸/刷卡/扫码)]
C --> E[信号采集器 DAIC-TK-CJ<br>(仅监听,不控制)]
D --> F[外呼控制器 DAIC-DT-WH<br>(验证后控制)]
E & F --> G[群控器 DAIC-TK-QK<br>(区域调度节点)]
G --> H[中央调度服务器 DAIC-TK-PC<br>(全局决策大脑)]
H -- 1. 接收所有请求 --> I[实时电梯状态池]
I -- 2. 反馈状态 --> H
H -- 3. 智能决策 --> J[调度指令]
J -- 派梯/归底指令 --> F
J -- VIP内呼授权 --> K[轿厢内梯控主板 DAIC-TK-48DT]
F -- 模拟按压按钮 --> L[电梯外呼系统]
K -- 控制点亮楼层 --> M[电梯内呼按钮]
L & M --> N[电梯执行运输]
H -- 记录、监控、管理 --> O[智能管理平台 DAIC-SK-SF]

[电梯外呼按钮] → [权限验证模块] → [DAIC-TK-WH外呼控制器] → [DAIC-TK-QK群控器]
↓
[电梯内呼按钮] → [无源干接点] → [梯控主板] → [DAIC-TK-QK群控器]
↓
[电梯PLC系统] → [DAIC-TK-CJ信号采集器] → [DAIC-TK-QK群控器]
↓
[DAIC-TK-PC中央服务器] ← [RS485/无线通讯] ← [DAIC-TK-QK群控器]
DAMO开发者矩阵,由阿里巴巴达摩院和中国互联网协会联合发起,致力于探讨最前沿的技术趋势与应用成果,搭建高质量的交流与分享平台,推动技术创新与产业应用链接,围绕“人工智能与新型计算”构建开放共享的开发者生态。
更多推荐



所有评论(0)