某市“十五五“地下综合管廊智能化运维管理平台建设全案解析:从数字孪生到信创适配的深度实践(WORD)
本方案紧扣“十五五”规划及“城市生命线”安全工程要求,深度聚焦地下管廊运维痛点,是一套**全流程、可落地**的智能化建设蓝图。构建了“1+1+N”智慧体系,涵盖**BIM+GIS数字孪生底座、AI机器人巡检、应急联动指挥及全生命周期资产管理**等核心模块。本方案逻辑严密、技术前瞻,是政府部门、设计院及系统集成商进行**项目申报、方案编写与技术选型**的高价值参考范本。

摘要:本文深度拆解某市"十五五"期间地下综合管廊智能化运维管理平台的完整建设方案,涵盖从微服务架构设计、BIM+GIS数字孪生底座构建,到全栈信创适配与等保三级安全体系落地的全流程。针对管廊运维中"感知碎片化、预警滞后、应急联动不足"等痛点,提出"1+1+N"智慧管理体系,详细解析Spring Cloud Alibaba微服务治理、工业物联网数据传输、国产数据库选型等关键技术决策,为城市生命线工程的数字化转型提供可复制的技术 blueprint。

一、项目背景与战略定位:城市生命线的数字化重构
1.1 政策合规与痛点破局
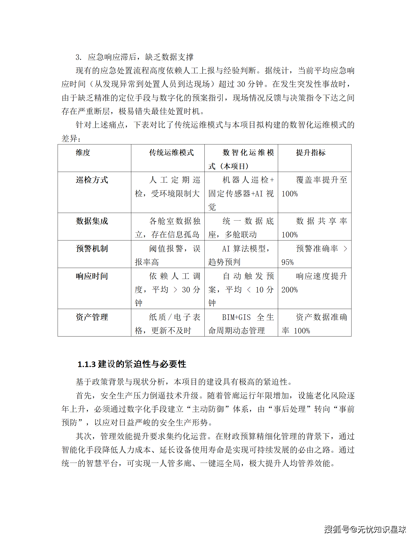
在城市化进程加速的背景下,地下综合管廊作为保障城市运行的"生命线",其运维管理正经历从"人防"向"技防+智防"的跨越式升级。传统巡检模式面临覆盖率不足70%、数据孤岛严重、应急响应时间超30分钟等现实困境。本项目严格遵循GB/T 22239-2019《网络安全等级保护基本要求》三级标准,响应"十五五"规划中关于智慧城市与数字经济发展的战略部署,构建"主动发现、及时预警、快速处置"的闭环机制。
1.2 建设目标:"1+1+N"总体架构
项目确立三大核心建设目标:
- "1"个全栈信创数字底座:基于鲲鹏/飞腾芯片+麒麟/统信OS+达梦/GaussDB数据库的国产化生态,实现核心控制权自主可控
- "1"个全生命周期数据中心:打通规划、建设、运营、维护全阶段数据壁垒,实现BIM+GIS的1:1数字孪生映射
- "N"个智慧化业务应用:涵盖安全防范、环境监控、设备管理、能效优化、应急联动、移动巡检等模块
关键效能指标:

二、总体架构设计:云原生与边缘计算的融合实践
2.1 五层逻辑架构模型
系统采用"感知-传输-平台-应用"四层架构,并细化为五层逻辑模型:
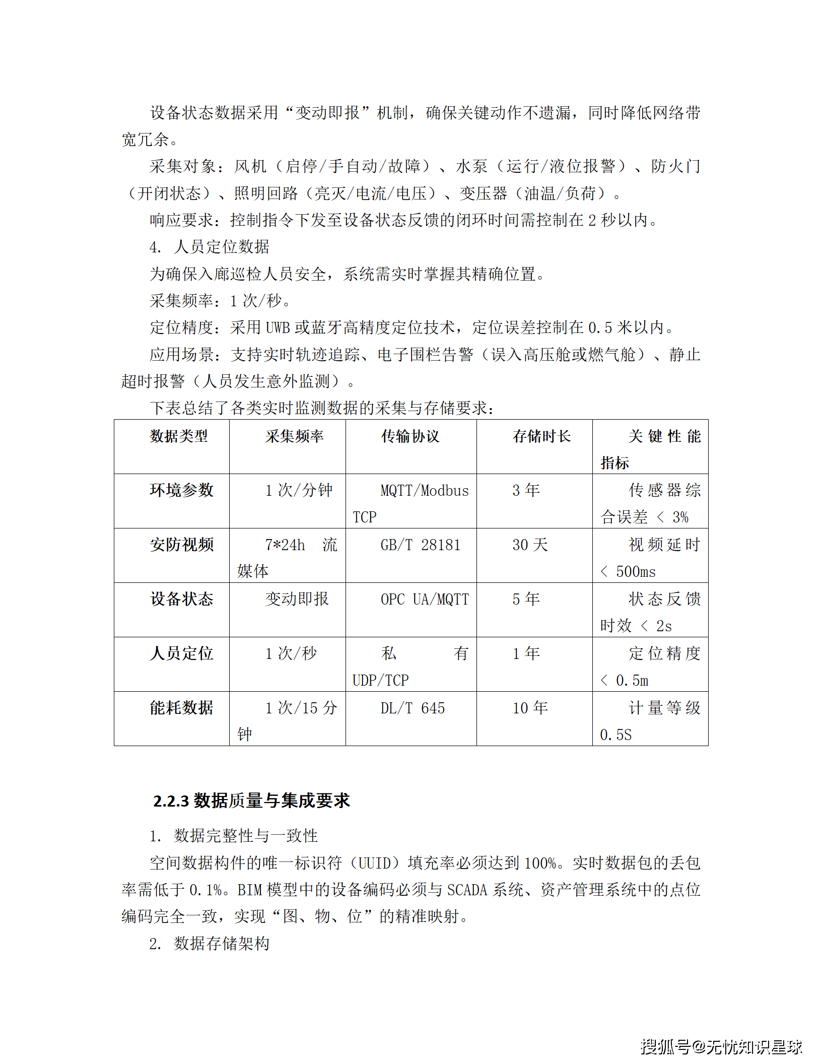
1. 感知层(工业物联网)
部署高精度传感器(温湿度、压力、振动、位移)、工业级摄像头、RFID读写器及智能巡检机器人。所有设备支持Modbus TCP/RTU、OPC UA、MQTT、BACnet等标准工业协议,并具备边缘计算能力,可在设备端完成初步数据清洗与异常预警。
2. 网络层(工业环网+5G专网)
- 万兆工业以太环网:具备自愈功能,链路切换时间**<20ms**
- 5G专网:针对移动巡检场景,实现大带宽、低延迟(<20ms)传输
- VLAN逻辑隔离与QoS优先级调度:确保控制指令与业务数据的传输优先级
3. IaaS层(信创云底座)
基于鲲鹏920/海光7380国产服务器+银河麒麟V10/统信UOS操作系统,通过K8s容器编排提供弹性计算资源池。计算节点支持水平横向扩展(Scale-out),满足等保三级合规要求。
4. DaaS层(数据中台)
构建多模态存储体系:
- 时序数据库(InfluxDB/IoTDB):存储高频环境监测数据,压缩比**>10:1**
- 关系型数据库(达梦DM8):存储业务元数据,支持分布式集群
- 图数据库(Galaxybase):存储管网拓扑关系,实现秒级爆管分析
5. SaaS层(微服务应用)
基于Spring Cloud Alibaba微服务框架,通过Nacos实现服务注册发现,Sentinel进行流量治理(QPS≥5000,P99延迟<200ms)。
2.2 技术栈选型策略

三、核心系统功能详解:从监控到应急的全闭环
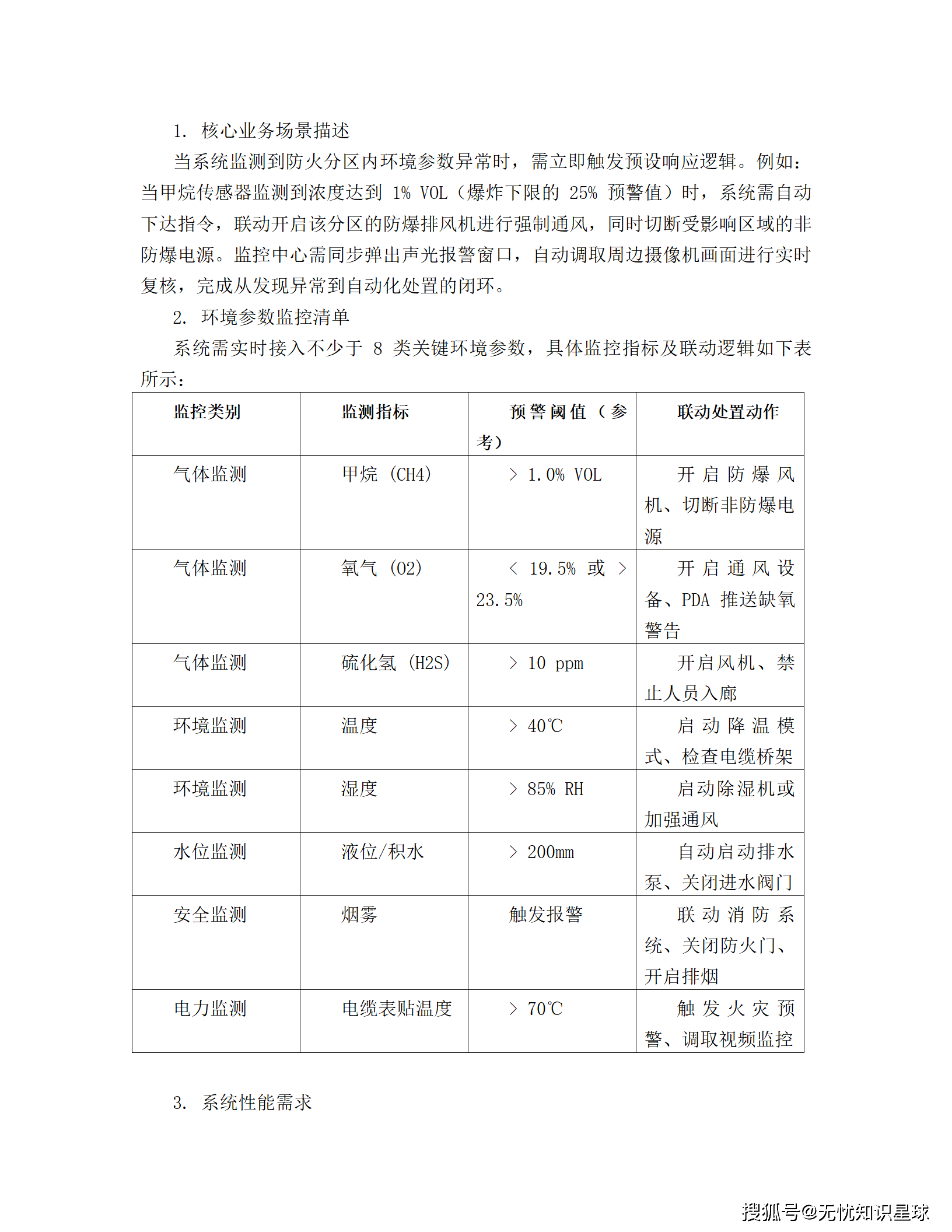
3.1 综合监控子系统:工业物联网的深度应用
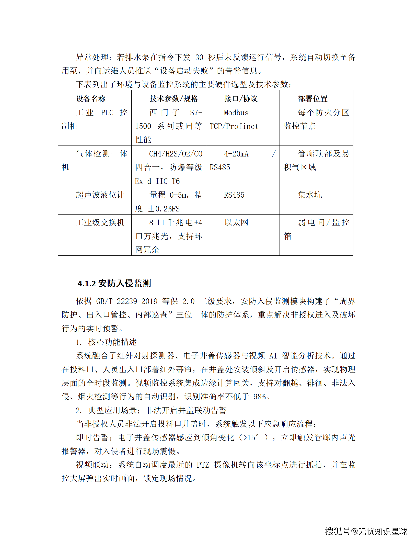
3.1.1 环境与设备监控(PLC控制)
通过西门子S7-1500系列PLC构建分布式控制架构,实时采集8类关键环境参数:

典型场景:当超声波液位传感器检测到水位>0.5m时,PLC自动启动排水泵;若30秒内未反馈运行信号,系统自动切换至备用泵并推送告警。
3.1.2 机器人智能巡检
部署挂轨式/轮式巡检机器人,集成:
- 高清可见光摄像机:识别裂缝(精度0.1mm)、渗漏水点
- 红外热像仪:捕捉电缆接头过热现象
- 超声波局部放电检测仪:检测电缆绝缘缺陷
- OCR图像识别:自动读取指针式仪表数值
机器人具备自动避障与自主充电功能,在火灾、有害气体泄漏等突发状况下可作为先遣力量进入现场。
3.2 运维管理子系统:全生命周期资产管理
3.2.1 资产电子身份证体系
为每件资产生成唯一UID,通过抗金属RFID标签或高强度二维码建立身份标识。资产状态划分为八个阶段:规划预算→采购入库→安装部署→运行监测→维护保养→故障维修→调拨变更→报废处置。
智能预警算法:基于历史故障率(MTBF)与采购周期(Lead Time),自动计算安全库存阈值。当库存低于阈值时,自动生成采购申请工单。
3.2.2 闭环工单流转(ITIL 4.0)
遵循ITIL最佳实践,工单流转分为六个环节:
- 缺陷发现:IoT传感器自动告警、视频AI识别、人工巡检上报
- 智能派单:基于故障等级(P1-P4)、地理位置、班组技能标签的加权分配算法
- 接单响应:移动端实时推送,支持一键导航,记录接单时间用于SLA考核
- 现场维修:强制要求上传维修前中后照片,扫描更换备件条码
- 验收评价:线上验收或基于设备恢复后监测数据的自动验收
- 归档分析:存入专家知识库(KEDB)
GIS调度优化:基于Dijkstra算法为维修班组规划最优路径;设置电子围栏,只有进入故障点半径50米范围内方可开启"开始维修"功能。
3.3 应急指挥子系统:数字孪生驱动的平战结合
3.3.1 应急预案数字化(BPMN 2.0)
采用Flowable工作流引擎,将纸质预案转化为可执行的数字化流程(Digital Workflow)。应急响应分解为"触发-研判-处置-恢复-总结"五个阶段。
典型场景处置流程:

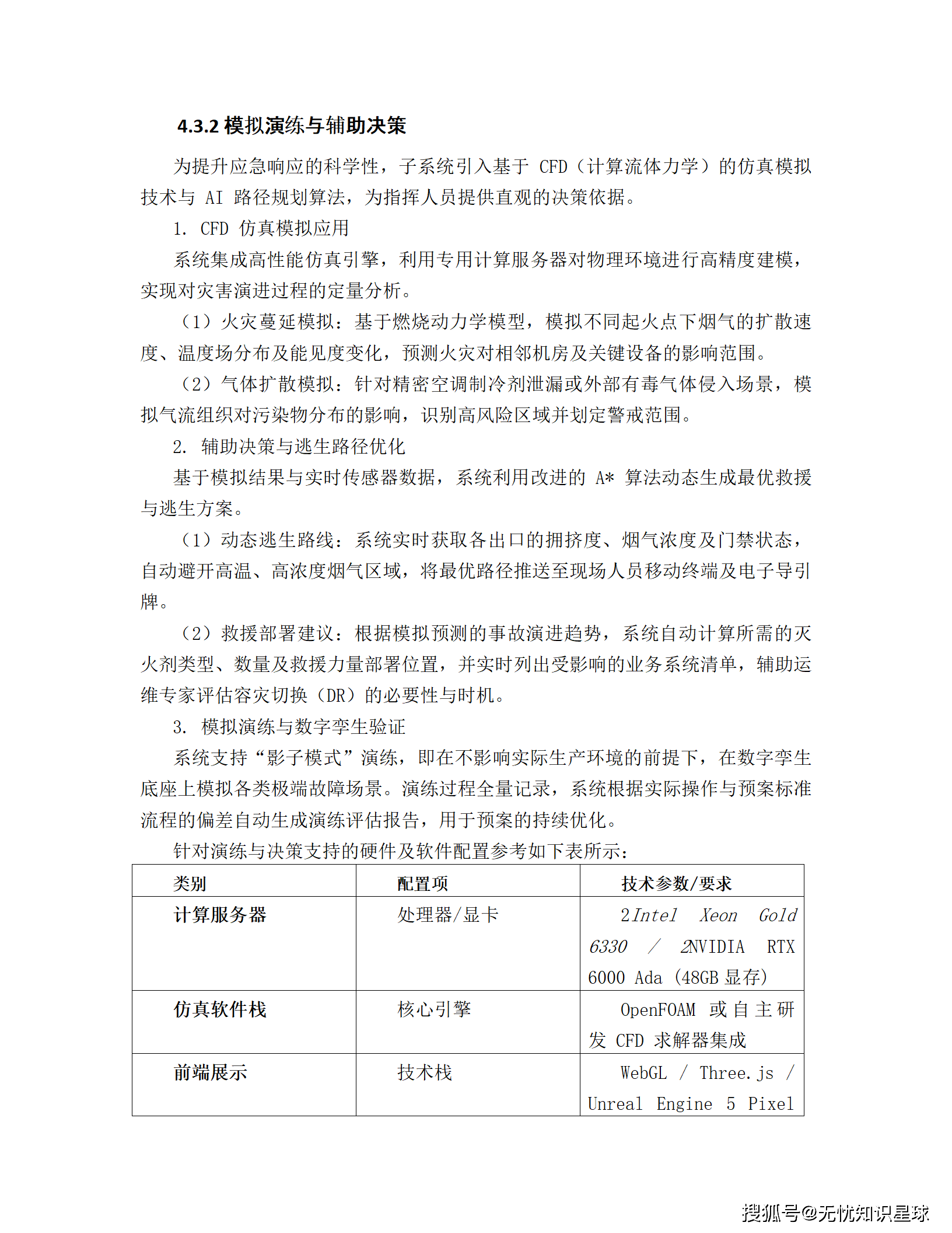
3.3.2 CFD仿真与辅助决策
集成OpenFOAM计算流体力学引擎,利用NVIDIA RTX 6000 Ada计算服务器进行高精度建模:
- 火灾蔓延模拟:模拟烟气扩散速度、温度场分布、能见度变化
- 气体扩散模拟:识别高风险区域,划定警戒范围
- 动态逃生路线:基于A*算法,结合实时传感器数据(烟气浓度、门禁状态)生成最优路径
硬件配置参考:
- 计算服务器:2Intel Xeon Gold 6330 / 2NVIDIA RTX 6000 Ada (48GB显存)
- 响应指标:1000㎡复杂场景扩散模拟完成时间**<120秒**
四、数据架构与数字孪生底座:CIM+BIM深度融合
4.1 数据库多模态存储架构
针对管廊数据多样化特征,采用"关系型+时序+图"混合存储:
4.1.1 国产关系型数据库(达梦DM8)
- 应用场景:基础台账、行政审批、运维工单、用户权限
- 部署模式:主备集群(1主2从),读写分离
- 核心参数:支持多租户隔离,单表支持亿级数据量,毫秒级事务响应
4.1.2 国产时序数据库(IoTDB/TDengine)
- 应用场景:温湿度、氧气浓度、有害气体、水位等传感器数据
- 技术优势:列式存储,压缩比**>10:1**,支持TTL策略
- 性能指标:单机写入吞吐量≥1000万点/秒
4.1.3 图数据库(Galaxybase)
- 应用场景:管网拓扑、设备关联、应急预案路径
- 核心价值:爆管分析、上下游溯源,深度查询毫秒级响应
- 数据模型:节点(管线接头、阀门、三通)+ 边(连接关系、流向关系)
4.2 BIM模型轻量化技术
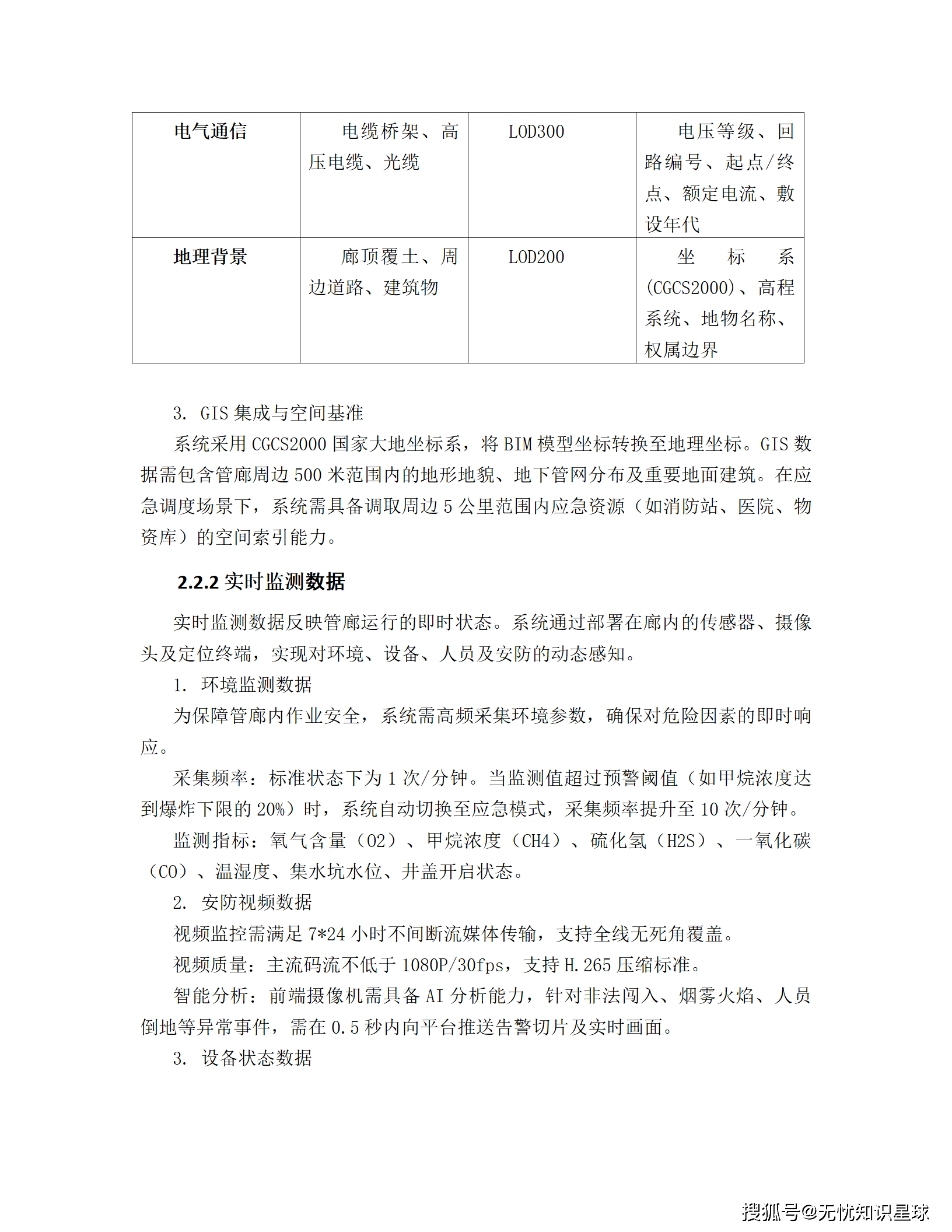
针对GB级原始BIM模型(Revit/IFC格式),采用基于3D Tiles标准的轻量化处理:
4.2.1 技术路径
- 几何数据抽稀与LOD构建:利用QEM算法进行网格简化,生成LOD0-LOD4多细节层次模型
- 空间分层组织:切分为八叉树空间索引树,封装为.b3dm/.i3dm切片,实现视口范围分块加载
- 语义与属性分离:非几何属性存储于PostgreSQL+PostGIS,通过GUID实现动态关联
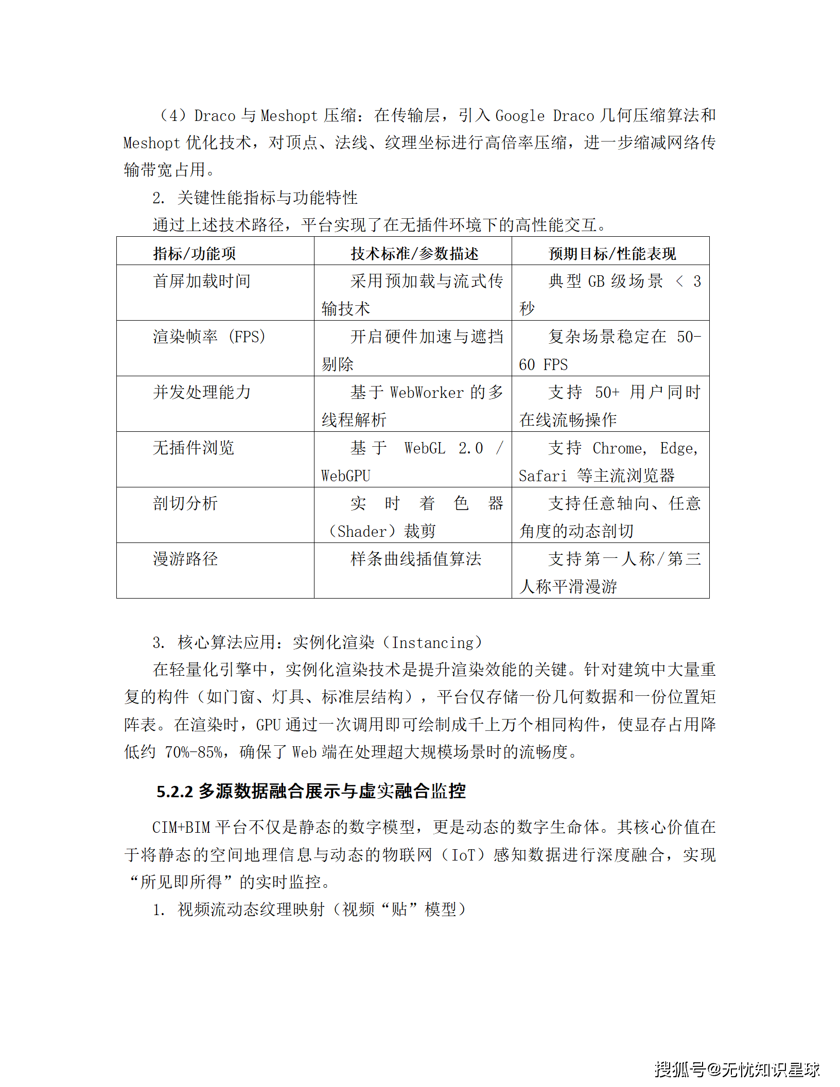
- 传输层压缩:采用Google Draco算法和Meshopt优化,缩减网络带宽占用
4.2.2 性能指标

4.3 多源数据融合展示
4.3.1 视频流动态纹理映射
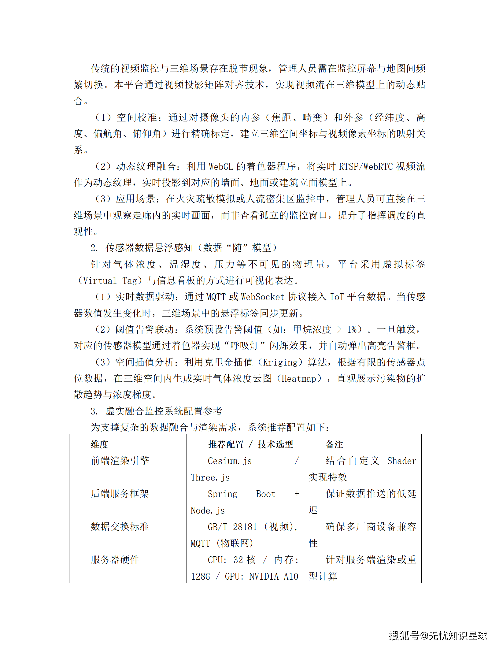
通过摄像头内参(焦距、畸变)和外参(经纬度、高度、偏航角、俯仰角)的精确标定,建立三维空间坐标与视频像素坐标的映射关系。利用WebGL着色器将实时RTSP/WebRTC视频流作为动态纹理投影到模型表面,实现视频"贴"模型的虚实融合效果。
4.3.2 传感器数据悬浮感知
通过MQTT/WebSocket接入IoT数据,采用克里金插值(Kriging)算法生成实时气体浓度云图(Heatmap)。当甲烷浓度>1%时,传感器模型实现"呼吸灯"闪烁效果,并自动弹出高亮告警框。
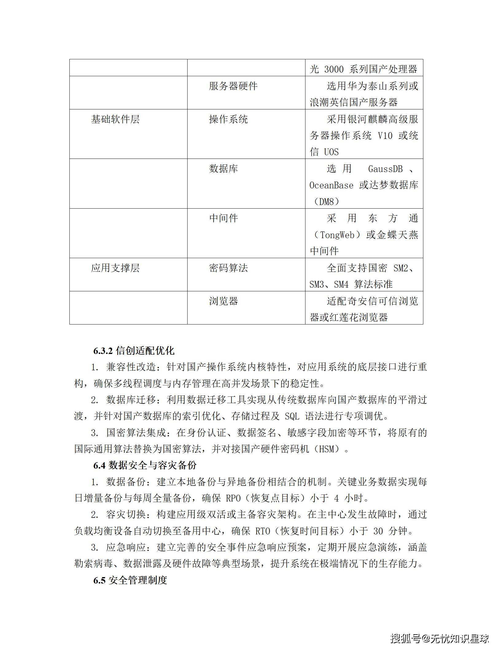
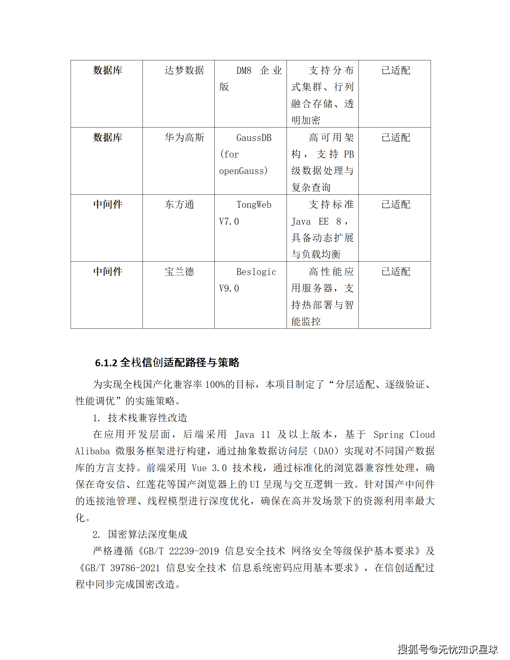
五、信创适配与安全防护:等保三级的全栈实践
5.1 全栈信创适配方案
响应国家"2+8+N"信创体系要求,实现从芯片到应用的全栈国产化:

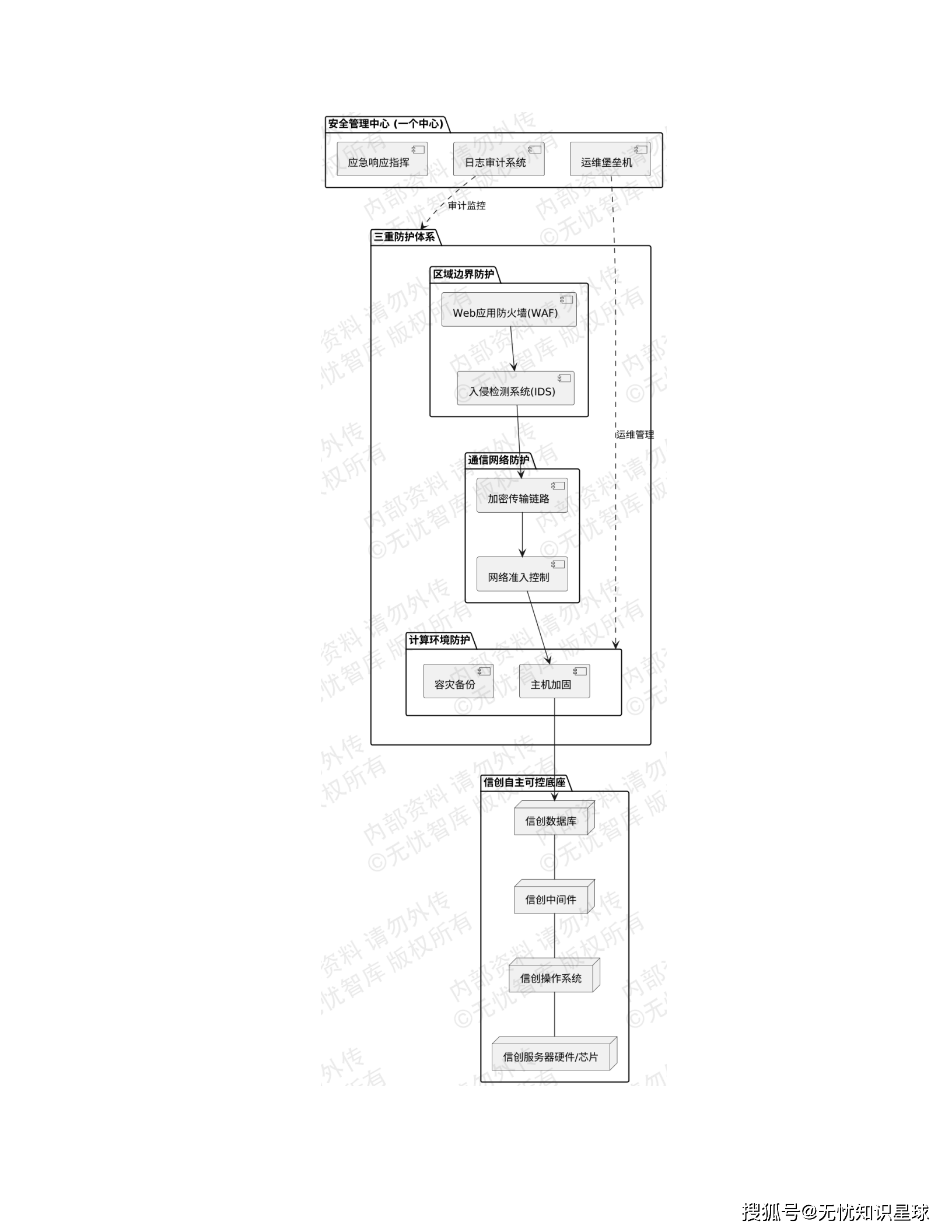
5.2 等保三级安全体系设计
5.2.1 安全通信网络
- 国密算法加密:采用SM2/SM3/SM4算法建立VPN加密传输通道
- SSL/TLS 1.3:所有跨网络区域数据传输强制加密
- 通信线路冗余:确保业务连续性
5.2.2 安全区域边界
- 下一代工业防火墙(NGFW):DPI深度协议解析,支持Modbus/S7/OPC协议审计
- 入侵防御系统(IPS):防御大规模流量攻击
- Web应用防火墙(WAF):拦截SQL注入、XSS攻击
- VLAN与ACL:实现不同安全域逻辑隔离
5.2.3 安全计算环境
- 身份鉴别:双因子认证(密码+短信/动态令牌/生物识别)
- 访问控制:RBAC模型,遵循最小权限原则
- 入侵防范:部署主机安全防护软件,实时监测木马、病毒
- 数据安全:敏感字段SM4加密存储,动态脱敏展示(如手机号138****8888)
5.2.4 安全管理中心
- 三权分立:系统管理员、安全管理员、审计管理员权限互不交叉
- 堡垒机集成:所有远程操作必须通过堡垒机,实现指令级审计,对rm -rf等高危指令实时阻断
- 日志审计:全量记录操作日志,保存期限≥180天,采用WORM(一写多读)存储技术防篡改
5.3 数据安全与容灾备份
容灾指标:
- RPO(恢复点目标):<15分钟,数据库实时增量备份
- RTO(恢复时间目标):<30分钟,应用服务器集群化部署,故障自动切换
- 备份策略:执行"3-2-1"备份原则(3份副本、2种介质、1份异地)
数据治理:
- 建立自动化元数据采集引擎,实时抓取数据库表结构、字段属性、血缘关系
- 针对人口、法人、地理空间等高频数据建立主数据管理(MDM)体系,确保"黄金记录"唯一性
六、项目实施与进度管控:PMP与敏捷的融合
6.1 实施阶段划分(9个月周期)

资源配置:
- 应用服务器:32核/128G/2*960G SSD(4台)
- 数据库服务器:64核/256G/4*1.92T NVMe SSD(2台,主从架构)
- 负载均衡:F5硬件或LVS软件方案(2台,双机热备)
6.2 风险管理与应对策略

6.3 培训与知识转移体系
分层培训策略:
- 决策层:决策支持看板解读、应急响应流程触发(现场演示+案例研讨)
- 运维层:业务流程操作、常见故障排查(实操演练+视频教程,上机考核)
- IT管理层:服务器维护、数据库管理、网络安全合规(技术讲座+文档交底)
知识转移实施:
- 试运行阶段启动"带教模式",技术专家与用户团队共同办公
- 移交源代码说明文档、API接口手册、数据库字典
- 建立独立的培训演练环境,实施"培训-考核-授权"机制
七、投资估算与效益分析
7.1 投资构成(总投资959.2万元)

资金拨付计划:
- 启动阶段(1-3月):40%(383.7万元)——硬件预付款、BIM基础建模
- 开发阶段(4-9月):40%(383.7万元)——软件迭代、传感器安装、初步集成
- 验收阶段(10-12月):20%(191.8万元)——等保测评、尾款支付
7.2 经济效益与战略价值
直接经济效益:
- 运维人工成本降低≥30%(实现"少人值守、无人巡检")
- 综合巡检效率提升≥40%(机器人替代人工高频巡检)
- 设备使用寿命延长(预防性维护减少突发故障)
战略价值:
- 安全底线:风险预警准确率≥95%,响应速度提升200%,实现从"事后处理"向"事前预防"转变
- 信创示范:100%国产化环境适配,为城市基础设施信创替代提供样板
- 数据资产:构建全生命周期数据资源池,支撑未来城市级CIM平台建设
八、总结与展望:构建城市地下空间的数字神经
本项目通过"物联网+数字孪生+信创"的技术融合,构建了地下综合管廊的智能化运维管理体系。关键技术突破包括:
- 微服务架构高可用设计:Spring Cloud Alibaba支撑QPS≥5000的高并发场景,P99延迟<200ms,通过Sentinel实现流量治理与熔断降级
- 多模态数据融合治理:关系型数据库(达梦)+时序数据库(IoTDB)+图数据库(Galaxybase)的混合架构,解决异构数据存储与关联分析难题
- BIM轻量化与数字孪生:基于3D Tiles和WebGL技术实现GB级模型秒级加载,融合视频流与传感器数据打造虚实共生环境
- 全栈信创深度适配:从鲲鹏芯片到东方通中间件的完整国产化链路,通过全链路压测确保性能不低于原非信创环境90%
未来演进方向:
- AI大模型赋能:引入工业视觉大模型提升缺陷识别精度,利用知识图谱构建设备故障预测模型(PHM)
- 5G+边缘计算深化:推广5G LAN技术实现更低时延(<10ms)的远程控制,完善边缘AI推理节点部署
- 城市级CIM对接:将管廊数字孪生底座融入城市信息模型(CIM)平台,实现地上地下一体化管理
本方案不仅为某市管廊运维提供了技术实现路径,更为"十五五"期间城市生命线工程的数字化转型提供了可复用的方法论体系。在信创战略与安全合规的双重驱动下,这种"感、传、知、控"一体化的智慧管廊模式,将成为新型城镇化建设的标准配置。
参考标准与规范:
- GB/T 22239-2019《信息安全技术 网络安全等级保护基本要求》
- GB/T 51274-2017《城镇综合管廊监控与报警系统工程技术规范》
- GB/T 36964-2018《软件工程 软件开发成本估算规范》
- GB/T 39046-2020《政务信息系统基本要求》
















































































DAMO开发者矩阵,由阿里巴巴达摩院和中国互联网协会联合发起,致力于探讨最前沿的技术趋势与应用成果,搭建高质量的交流与分享平台,推动技术创新与产业应用链接,围绕“人工智能与新型计算”构建开放共享的开发者生态。
更多推荐


所有评论(0)