爆肝教程:Spring AI实现RAG知识库问答机器人,零基础也能手搓AI助手,太香了!
文章介绍了使用Spring AI构建基于RAG技术的知识库问答机器人。从RAG基础概念讲起,详细讲解了项目初始化、向量存储实现、文档处理、问答服务等核心步骤,提供了完整代码实现和测试指南。开发者可通过此项目快速了解RAG技术应用,构建智能问答系统。
基于Spring AI实现RAG知识库问答机器人:从零到一的完整教程
一、引言
随着大语言模型的快速发展,RAG(Retrieval-Augmented Generation)技术已成为构建知识库问答系统的核心技术之一。本文将带领大家从零开始,使用Spring AI框架构建一个支持文档上传的知识库问答机器人,帮助大家深入理解RAG技术的核心原理和实践应用。
1.1 什么是RAG?
RAG(检索增强生成)是一种结合了信息检索和文本生成的技术。它的基本工作流程是:
- 用户提出问题
- 系统从知识库中检索相关信息
- 大语言模型基于检索到的信息生成答案
从系统设计角度触发,RAG 的核心作用可以被描述为:
在LLM调用生成响应之前,由系统动态构造一个“最小且相关的知识上下文”。
请注意两个关键词:
-
动态
:每次问题都不同,检索的知识也不同(比如用户问 A 产品时找 A 的文档,问 B 产品时找 B 的文档)
-
最小
:只注入必要信息(比如用户问 “A 产品的定价”,就只塞定价相关的片段,而非整份产品手册)
RAG可以有效的弥补上下文窗口的先天不足:不再需要把所有知识塞进窗口,而是只在需要时 “临时调取” 相关部分,既避免了窗口溢出,又减少了注意力竞争。
1.2 RAG在交互链路中的位置
接下来我们以RAG的经典应用场景——企业知识库为例,来看一下RAG在这个流程中所处的位置

在这个结构中,RAG主要就是在用户提问与向LLM发起请求这个中间段,用于检索关联的文档构建上下文
1.3 RAG工作原理
我们以一张图来介绍RAG的工作原理,具体的RAG详细介绍,请参照文末引用

二、核心实现
2.1 项目结构概览
项目源码可以在 https://github.com/liuyueyi/spring-ai-demo[1] 获取,文末有所有相关的参考信息
D05-rag-qa-bot/├── src/main/java/com/git/hui/springai/app/│ ├── D05Application.java # 启动类│ ├── mvc/│ │ ├── QaApiController.java # API控制器│ │ └── QaController.java # 页面控制器│ ├── qa/QaBoltService.java # 问答服务│ └── vectorstore/│ ├── DocumentChunker.java # 文档分块工具│ ├── DocumentQuantizer.java # 文档量化器│ └── TextBasedVectorStore.java # 文本向量存储├── src/main/resources/│ ├── application.yml # 配置文件│ ├── prompts/qa-prompts.pt # 提示词模板│ └── templates/chat.html # 前端页面└── pom.xml # 依赖配置
2.2 项目初始化
2.2.1 Maven依赖配置
首先,我们需要在pom.xml中配置必要的依赖:
- 其中关于向量数据库、tika的文档解析属于核心依赖项
- hanlp适用于无法直接使用EmbeddingModel的场景,在我们的示例中,会实现一个基础的文档向量化方案,其中会采用Hanlp来做中文分词
- 使用智谱的免费大模型来体验我们的RAG知识库问答(当然也可以基于OpenAI-Starter来切换其他的大模型,使用层面并没有改变,只需要替换依赖、api配置即可)
<dependencies> <!-- 向量数据库 --> <dependency> <groupId>org.springframework.ai</groupId> <artifactId>spring-ai-advisors-vector-store</artifactId> </dependency> <!-- 文档提取,使用apache-tika来实现 --> <dependency> <groupId>org.springframework.ai</groupId> <artifactId>spring-ai-tika-document-reader</artifactId> </dependency> <!-- pdf文档提取,实际也可以用上面的tika来实现 --> <dependency> <groupId>org.springframework.ai</groupId> <artifactId>spring-ai-pdf-document-reader</artifactId> </dependency> <dependency> <groupId>org.springframework.ai</groupId> <artifactId>spring-ai-rag</artifactId> </dependency> <dependency> <groupId>org.springframework.boot</groupId> <artifactId>spring-boot-starter-web</artifactId> </dependency> <!-- 使用智谱大模型 --> <dependency> <groupId>org.springframework.ai</groupId> <artifactId>spring-ai-starter-model-zhipuai</artifactId> </dependency> <!-- 用于前端页面的支持 --> <dependency> <groupId>org.springframework.boot</groupId> <artifactId>spring-boot-starter-thymeleaf</artifactId> </dependency> <!-- 中文分词,用在文档向量化 --> <dependency> <groupId>com.hankcs</groupId> <artifactId>hanlp</artifactId> <version>portable-1.8.4</version> </dependency></dependencies>
这里我们引入了Spring AI的核心依赖,以及用于文档处理的Tika和PDF读取器,还特别加入了HanLP中文分词库来优化中文处理效果。
2.2.2 应用配置
在application.yml中配置API密钥和相关参数:
spring: ai: zhipuai: api-key:${zhipuai-api-key} chat: options: model:GLM-4-Flash temperature:0.1thymeleaf: cache:falseservlet: multipart: max-file-size:10MB max-request-size:50MBlogging:level: org.springframework.ai.chat.client.advisor.SimpleLoggerAdvisor:debug org.springframework.ai.chat.client:DEBUGserver:port:8080
2.3 自定义向量存储实现
通常RAG会使用一些成熟的向量数据库(如Pinecone、weaviate、qdrant、milvus或者es、redis等),但是考虑到安装、环境配置等成本,我们接下来会实现一个基础的自定义的文本向量库 TextBasedVectorStore,基于内存实现,无需额外的外部依赖,单纯的用来体验RAG并没有太大问题
SpringAI原生提供了一个基于内存的向量数据库SimpleVectorStore,在它的实现中,向量数据写入,依赖向量模型,因此如果有额度使用大模型厂家提供的EmbeddingModel时,直接用它进行测试即可;
当然如果你现在并没有渠道(💰)使用向量模型的,那也没关系,接下来我们将参照SpringAI的SimpleVectorStore实现的一个自定义的向量库TextBasedVectorStore,提供一套不依赖向量模型的解决方案,特别适合快速原型开发,核心实现如下(当然你也完全可以忽略它,它不是我们的重点)
2.3.1 TextBasedVectorStore - 文本匹配向量存储
在下面的实现中,重点体现了两个方法
- doAdd: 将文档保存到向量数据库中(文档分片 -> 向量化 -> 存储)
- doSimilaritySearch: 基于相似度的搜索
需要注意一点,文档的向量化与搜索时传入文本的向量化,需要采用同一套向量化方案(why?)
public classTextBasedVectorStoreextendsAbstractObservationVectorStore { @Getter protected Map<String, SimpleVectorStoreContent> store = newConcurrentHashMap(); /** * 已经存储到向量库的document,用于幂等 */ private Set<String> persistMd5 = newCopyOnWriteArraySet<>(); /** * 添加文档到向量数据库 * * @param documents */ @Override publicvoiddoAdd(List<Document> documents) { if (CollectionUtils.isEmpty(documents)) { return; } // 创建一个新的可变列表副本 List<Document> mutableDocuments = newArrayList<>(); for (Document document : documents) { // 过滤掉重复的文档,避免二次写入,浪费空间 if (!persistMd5.contains((String) document.getMetadata().get("md5"))) { mutableDocuments.add(document); } } if (CollectionUtils.isEmpty(mutableDocuments)) { return; } // 文档分片 List<Document> chunkers = DocumentChunker.DEFAULT_CHUNKER.chunkDocuments(mutableDocuments); // 存储本地向量库 chunkers.forEach(document -> { float[] embedding = DocumentQuantizer.quantizeDocument(document); if (embedding.length == 0) { return; } SimpleVectorStoreContentstoreContent=newSimpleVectorStoreContent( document.getId(), document.getText(), document.getMetadata(), embedding ); this.store.put(document.getId(), storeContent); }); mutableDocuments.forEach(document -> persistMd5.add((String) document.getMetadata().get("md5"))); } /** * 搜索向量数据库,根据相似度返回相关文档 * * @param request * @return */ @Override public List<Document> doSimilaritySearch(SearchRequest request) { Predicate<SimpleVectorStoreContent> documentFilterPredicate = this.doFilterPredicate(request); finalfloat[] userQueryEmbedding = this.getUserQueryEmbedding(request.getQuery()); returnthis.store.values().stream() .filter(documentFilterPredicate) .map((content) -> content.toDocument( DocumentQuantizer.calculateCosineSimilarity(userQueryEmbedding, content.getEmbedding()) )) .filter((document) -> document.getScore() >= request.getSimilarityThreshold()) .sorted(Comparator.comparing(Document::getScore).reversed()) .limit((long) request.getTopK()) .toList(); } privatefloat[] getUserQueryEmbedding(String query) { return DocumentQuantizer.quantizeQuery(query); }}
2.3.2 DocumentChunker - 文档分块器
合理地将长文档分块是RAG系统的关键环节,合理的分块大小,可以有效的增加检索效率、提高准确率、减少上下文长度
在真实的RAG应用中,这一块具体的方案挺多的,比如固定尺寸(下面的方案)、地柜拆分、语义拆分、结构化拆分(如结构化的markdown文档就很适合)、延迟拆分、自适应拆分、层级拆分、LLM驱动拆分、智能体拆分等(具体这一块我也没有深入学习,有兴趣的小伙伴问下AI吧~🤣)
public classDocumentChunker { privatefinalint maxChunkSize; privatefinalint overlapSize; publicDocumentChunker() { this(500, 50); // 默认值:最大块大小500个字符,重叠50个字符 } public List<Document> chunkDocument(Document document) { Stringcontent= document.getText(); if (content == null || content.trim().isEmpty()) { return List.of(document); } List<String> chunks = splitText(content); List<Document> chunkedDocuments = newArrayList<>(); for (inti=0; i < chunks.size(); i++) { Stringchunk= chunks.get(i); StringchunkId= document.getId() + "_chunk_" + i; DocumentchunkDoc=newDocument(chunkId, chunk, newHashMap<>(document.getMetadata())); chunkDoc.getMetadata().put("chunk_index", i); chunkDoc.getMetadata().put("total_chunks", chunks.size()); chunkDoc.getMetadata().put("original_document_id", document.getId()); chunkedDocuments.add(chunkDoc); } return chunkedDocuments; } private List<String> splitText(String text) { List<String> chunks = newArrayList<>(); // 按多种分隔符分割,优先在语义边界处分割 String[] sentences = text.split("(?<=。)|(?<=!)|(?<=!)|(?<=?)|(?<=\\?)|(?<=\\n\\n)"); StringBuildercurrentChunk=newStringBuilder(); for (String sentence : sentences) { if (sentence.trim().isEmpty()) { continue; // 跳过空句子 } if (currentChunk.length() + sentence.length() <= maxChunkSize) { // 如果当前块加上新句子不超过最大大小,就添加到当前块 if (currentChunk.length() > 0) { currentChunk.append(sentence); } else { currentChunk.append(sentence); } } else { // 如果当前块为空,但是单个句子太长,需要强制分割 if (currentChunk.length() == 0) { List<String> subChunks = forceSplit(sentence, maxChunkSize); for (inti=0; i < subChunks.size(); i++) { StringsubChunk= subChunks.get(i); if (i < subChunks.size() - 1) { chunks.add(subChunk); } else { currentChunk.append(subChunk); } } } else { chunks.add(currentChunk.toString()); currentChunk = newStringBuilder(); // 添加重叠部分,如果句子长度大于重叠大小,则只取末尾部分 if (sentence.length() > overlapSize) { Stringoverlap= sentence.substring(Math.max(0, sentence.length() - overlapSize)); currentChunk.append(overlap); currentChunk.append(sentence); } else { currentChunk.append(sentence); } } } } if (currentChunk.length() > 0) { chunks.add(currentChunk.toString()); } return chunks; }}
2.3.3 DocumentQuantizer - 文档量化器
使用HanLP进行中文分词,实现了一个简单的文档向量化工具类(同样的你也完全可以忽略它的具体实现,因为它的效果显然比使用EmbedingModel要差很多很多,但用于学习体验RAG也基本够用)
public classDocumentQuantizer { privatestaticfinalSegmentSEGMENT= HanLP.newSegment(); publicstaticfloat[] quantizeText(String text) { if (text == null || text.trim().isEmpty()) { returnnewfloat[0]; } String[] words = preprocessText(text); Map<String, Integer> wordFreq = countWordFrequency(words); // 生成固定长度的向量表示(这里使用前128个高频词) return generateFixedLengthVector(wordFreq, 128); } /** * 将文本转换为数值向量表示(简化版) * 使用TF-IDF的基本思想,但简化为词频统计 * * @param text 输入文本 * @return 数值向量 */ privatestatic String[] preprocessText(String text) { List<Term> termList = SEGMENT.seg(text); return termList.stream() .filter(term -> !isStopWord(term.word)) // 过滤停用词 .filter(term -> !term.nature.toString().startsWith("w")) // 过滤标点符号 .map(term -> term.word.toLowerCase()) // 转换为小写 .toArray(String[]::new); } /** * 生成固定长度的向量表示 * * @param wordFreq 词频映射 * @param length 向量长度 * @return 固定长度的向量 */ privatestaticfloat[] generateFixedLengthVector(Map<String, Integer> wordFreq, int length) { float[] vector = newfloat[length]; // 获取频率最高的词汇 List<Map.Entry<String, Integer>> sortedEntries = wordFreq.entrySet() .stream() .sorted(Map.Entry.<String, Integer>comparingByValue().reversed()) .limit(length) .collect(Collectors.toList()); // 将词频填入向量 for (inti=0; i < Math.min(sortedEntries.size(), length); i++) { vector[i] = sortedEntries.get(i).getValue(); } return vector; } publicstaticdoublecalculateCosineSimilarity(float[] vectorA, float[] vectorB) { if (vectorA == null || vectorB == null || vectorA.length == 0 || vectorB.length == 0) { return0.0; } intminLength= Math.min(vectorA.length, vectorB.length); float[] adjustedA = Arrays.copyOf(vectorA, minLength); float[] adjustedB = Arrays.copyOf(vectorB, minLength); doubledotProduct=0.0; doublenormA=0.0; doublenormB=0.0; for (inti=0; i < minLength; i++) { dotProduct += adjustedA[i] * adjustedB[i]; normA += Math.pow(adjustedA[i], 2); normB += Math.pow(adjustedB[i], 2); } normA = Math.sqrt(normA); normB = Math.sqrt(normB); if (normA == 0 || normB == 0) { return0.0; } return dotProduct / (normA * normB); }}
2.3.4 注册向量库
接下来就是注册使用这个向量库,在配置类or启动类中,添加下面这个声明即可
@Beanpublic VectorStore vectorStore() { return TextBasedVectorStore.builder().build();}
2.4 SpringAI向量存储
上面2.3适用于无法直接使用大模型厂家的向量模型的场景,如果可以直接使用,那么上面的全部可以直接忽略掉,直接使用下面的方式进行声明向量库即可
@Beanpublic VectorStore vectorStore(EmbeddingModel embeddingModel) { return SimpleVectorStore.builder(embeddingModel).build();}
2.5 问答服务实现
接下来我们进入核心的基于RAG的QA问答机器人的实现
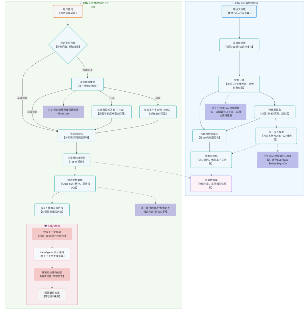
2.5.1 QaBoltService - 核心问答服务
Pre. 问答服务流程
我们先从时序的角度来看一下这个问答服务的核心交互流程

在这个时序过程中,为了简化大家的理解,我们将文档的向量化存储与问答进行了拆分
第一步:文档向量化
这一部分包含RAG应用数据准备阶段的完整过程
- 数据提取
- 文本分割
- 向量化
第二步:问答
- 应用层响应用户提问
- 从向量数据库检索相似度高的文档信息
- 注入提示词
- 访问大模型,获取答案
Impl. 核心实现
接下来我们看一下具体的实现(上面的步骤分割得很清楚,但是实际使用时,用户可以在问答中上传附件,这个附件也会作为我们知识库的一部分,因此具体的实现中,你会发现这两部耦合在一起了,请不要惊讶)
step1: 初始化ChatClient
在开始之前,我们首先参照SpringAI的官方教程,通过Advisor来初始化支持RAG的ChatClient
官方文档:https://docs.spring.io/spring-ai/reference/api/retrieval-augmented-generation.html[2]
@ServicepublicclassQaBoltService { privatefinal ChatClient chatClient; privatefinal ChatMemory chatMemory; privatefinal VectorStore vectorStore; @Value("classpath:/prompts/qa-prompts.pt") private Resource boltPrompts; publicQaBoltService(ChatClient.Builder builder, VectorStore vectorStore, ChatMemory chatMemory) { this.vectorStore = vectorStore; this.chatMemory = chatMemory; this.chatClient = builder.defaultAdvisors( newSimpleLoggerAdvisor(ModelOptionsUtils::toJsonStringPrettyPrinter, ModelOptionsUtils::toJsonStringPrettyPrinter, 0), // 用于支持多轮对话 MessageChatMemoryAdvisor.builder(chatMemory).build(), // 用于支持RAG RetrievalAugmentationAdvisor.builder() .queryTransformers( // 使用大型语言模型重写用户查询,以便在查询目标系统时提供更好的结果。 RewriteQueryTransformer.builder().chatClientBuilder(builder.build().mutate()).build() ) .queryAugmenter( // ContextualQueryAugmenter 使用来自所提供文档内容的上下文数据来增强用户查询。 // 默认不支持上下文为空的场景,出现之后大模型会不返回用户查询;这里调整为支持为空 ContextualQueryAugmenter.builder().allowEmptyContext(true).build() ) .documentRetriever( VectorStoreDocumentRetriever.builder() .similarityThreshold(0.50) .vectorStore(vectorStore) .build() ) .build() ).build(); }}
接下来就是响应问答的实现,这里分两步
step2: 文档处理
处理用户上传的附件,即上面时序图中的第一步,解析文档、切分、向量化、保存到向量库;
下面的实现中主要体现的是基于SpringAI封装的tika与pdf文档解析starter,来提取上传的文档,生成供向量数据库使用的List<Document>; 而具体的文档切分、向量化等则是在上面的TextBasedVectorStore实现
注:为了一个文档,重复进行数据处理,我们在元数据中维护了文档的 md5,这样当添加到向量库中时,就可以基于这个md5来进行去重了(一个工程化实现方面的小技巧~)
private ProceedInfo processFiles(String chatId, Collection<MultipartFile> files) { StringBuildercontext=newStringBuilder("\n\n"); List<Media> mediaList = newArrayList<>(); files.forEach(file -> { try { vardata=newByteArrayResource(file.getBytes()); varmd5= calculateHash(chatId, file.getBytes()); MimeTypemime= MimeType.valueOf(file.getContentType()); if (mime.equalsTypeAndSubtype(MediaType.APPLICATION_PDF)) { PagePdfDocumentReaderpdfReader=newPagePdfDocumentReader(data, PdfDocumentReaderConfig.builder() .withPageTopMargin(0) .withPageExtractedTextFormatter(ExtractedTextFormatter.builder() .withNumberOfTopTextLinesToDelete(0) .build()) .withPagesPerDocument(1) .build()); List<Document> documents = pdfReader.read(); documents.forEach(document -> { document.getMetadata().put("md5", md5); if (document.getMetadata().containsKey("file_name") && document.getMetadata().get("file_name") == null) { document.getMetadata().put("file_name", file.getName()); } }); vectorStore.add(documents); varcontent= String.join("\n", documents.stream().map(Document::getText).toList()); context.append(String.format(ATTACHMENT_TEMPLATE, file.getName(), content)); } elseif ("text".equalsIgnoreCase(mime.getType())) { List<Document> documents = newTikaDocumentReader(data).read(); documents.forEach(document -> document.getMetadata().put("md5", md5)); vectorStore.add(documents); varcontent= String.join("\n", documents.stream().map(Document::getText).toList()); context.append(String.format(ATTACHMENT_TEMPLATE, file.getName(), content)); } } catch (IOException e) { thrownewRuntimeException(e); } }); returnnewProceedInfo(context.toString(), mediaList);}
step3: 问答实现
然后就是具体的问答实现,这里主要是借助 QuestionAnswerAdvisor 来封装RAG相关的信息
说明:在下面的实现中,使用了自定义的提示词模板,当然也可以直接使用SpringAI默认的方案
public Flux<String> ask(String chatId, String question, Collection<MultipartFile> files) { processFiles(chatId, files); // 自定义的提示词模板,替换默认的检索参考资料的提示词模板 // 其中 <query> 对应的是用户的提问 question // <question_answer_context> 对应的是增强检索的document,即检索到的参考资料 PromptTemplatecustomPromptTemplate= PromptTemplate.builder() .renderer(StTemplateRenderer.builder().startDelimiterToken('<').endDelimiterToken('>').build()) .template(""" <query> Context information is below. --------------------- <question_answer_context> --------------------- Given the context information and no prior knowledge, answer the query. Follow these rules: 1. If the answer is not in the context, just say that you don't know. 2. Avoid statements like "Based on the context..." or "The provided information...". """).build(); varqaAdvisor= QuestionAnswerAdvisor.builder(vectorStore) .searchRequest(SearchRequest.builder().similarityThreshold(0.5d).topK(3).build()) .promptTemplate(customPromptTemplate) .build(); varrequestSpec= chatClient.prompt() .system(boltPrompts) .user(question) .advisors(qaAdvisor) .advisors(a -> a.param(ChatMemory.CONVERSATION_ID, chatId)); return requestSpec.stream().content().map(s -> s.replaceAll("\n", "<br/>"));}
到这里,一个基于RAG的问答机器人的核心逻辑,已经全部完成,接下来我们进入体验阶段
2.5.2 控制器实现
QaApiController - API控制器
@RestController@RequestMapping("/api")publicclassQaApiController { @Autowired private QaBoltService qaBolt; @GetMapping(path = "/chat/{chatId}", produces = MediaType.TEXT_EVENT_STREAM_VALUE) public Flux<String> qaGet(@PathVariable("chatId") String chatId, @RequestParam("question") String question) { return qaBolt.ask(chatId, question, Collections.emptyList()); } @PostMapping(path = "/chat/{chatId}", produces = MediaType.TEXT_EVENT_STREAM_VALUE) public Flux<String> qaPost(@PathVariable("chatId") String chatId, @RequestParam("question") String question, @RequestParam(value = "files", required = false) Collection<MultipartFile> files) { if (files == null) { files = Collections.emptyList(); } return qaBolt.ask(chatId, question, files); }}
2.6 前端界面
交互式聊天界面,前端界面提供了文件上传和问答交互功能,具体的代码实现请参考文末的项目源码地址,这里就不贴了(主要是太长了~)
三、体验与小结
3.1 启动类
@SpringBootApplicationpublicclassD05Application { @Bean public VectorStore vectorStore() { return TextBasedVectorStore.builder().build(); } publicstaticvoidmain(String[] args) { SpringApplication.run(D05Application.class, args); System.out.println("启动成功,前端测试访问地址: http://localhost:8080/chat"); }}
3.2 问答提示词
在 resources/prompts/qa-prompts.pt 中维护我们的qa机器人的系统提示词(DeepSeek生成的)
## 角色设定你是一个智能问答助手,专门负责根据用户提供的文档内容进行准确的回答和信息提取。## 核心任务- 仔细阅读并理解用户上传的文档内容- 基于文档中的信息回答用户的问题- 提供准确、相关且基于文档的答案- 当问题超出文档范围时,明确告知用户该信息未在文档中提及## 工作流程1. 首先分析用户上传的文档,提取关键信息2. 理解用户提出的问题3. 在文档中查找与问题相关的信息4. 整合相关信息并形成结构化答案5. 如无法从文档中找到相关信息,则说明情况## 回答规范- 严格基于文档内容作答,不得编造信息- 引用文档中的具体信息时,请保持原文准确性- 如果问题涉及多个知识点,在答案中清晰分点说明- 对于不确定的内容,应诚实表达不确定性,而非猜测- 保持回答简洁明了,同时确保信息完整## 注意事项- 不得脱离文档内容进行回答- 遇到模糊或不明确的问题时,可以请求用户提供更详细的信息- 如果文档中没有相关内容,必须明确告知用户- 保持专业、礼貌的沟通态度
3.3 运行与测试
-
启动应用
:运行
D05Application主类 -
访问页面
:打开
http://localhost:8080/chat -
上传文档
:选择PDF、Word或文本文件
-
提问测试
:在输入框中输入关于文档的问题
当然在启动时,可以在启动参数中指定大模型的ApiKey,也可以直接修改applicatino.yml,直接维护上apiKey也可以哦



在上面这个示意图中,我上传的是 像Excel一样选择网页表格 & 支持选中表单生成sql的神器:TableHelper[3] 的宣传文档,显然是没有被大模型检索、训练过的,从问答来看,效果还是不错的
但是请注意,这个只是给大家用来体验RAG的,用来学习验证还是不错的;但是真实场景显然比我们提到的内容还多很多,比如
- 安全隐私:不同用户的知识库文件需要隔离
- 存储优化:上下文窗口的管理、对话历史的管理
- 检索优化:多路召回、查询语义理解、查询改写等
- 模型优化:成本、效率的权衡
- 监控体系:链路追踪、日志分析、告警等
- DevOps: CI/CD,容器编排
- 体验、性能等
3.4 核心技术要点小结
1. RAG工作流程
-
检索阶段
:当用户提问时,系统首先将问题转换为向量,然后在文档向量库中查找相似的文档片段
-
生成阶段
:将检索到的相关文档内容与用户问题一起输入大语言模型,生成最终答案
2. 文档处理优化
-
中文分词
:使用HanLP进行精确的中文分词,提高语义理解准确性
-
文档分块
:将长文档合理分块,保持语义完整性的同时便于检索
-
去重机制
:通过MD5哈希避免重复上传相同的文档
3. 性能优化
-
相似度计算
:使用余弦相似度算法计算文本相似度
-
缓存机制
:对已处理的文档进行缓存,避免重复处理
-
流式响应
:使用SSE实现答案的流式返回,提升用户体验
本文通过一个最小成本(技术和资金成本都很小)的方案,我们实现了一个完整的RAG知识库问答机器人。
通过这个项目,相信对RAG感兴趣,想快速体验一下完成流程的小伙伴,可以有一个动手实操的机会。
学AI大模型的正确顺序,千万不要搞错了
🤔2026年AI风口已来!各行各业的AI渗透肉眼可见,超多公司要么转型做AI相关产品,要么高薪挖AI技术人才,机遇直接摆在眼前!
有往AI方向发展,或者本身有后端编程基础的朋友,直接冲AI大模型应用开发转岗超合适!
就算暂时不打算转岗,了解大模型、RAG、Prompt、Agent这些热门概念,能上手做简单项目,也绝对是求职加分王🔋

📝给大家整理了超全最新的AI大模型应用开发学习清单和资料,手把手帮你快速入门!👇👇
学习路线:
✅大模型基础认知—大模型核心原理、发展历程、主流模型(GPT、文心一言等)特点解析
✅核心技术模块—RAG检索增强生成、Prompt工程实战、Agent智能体开发逻辑
✅开发基础能力—Python进阶、API接口调用、大模型开发框架(LangChain等)实操
✅应用场景开发—智能问答系统、企业知识库、AIGC内容生成工具、行业定制化大模型应用
✅项目落地流程—需求拆解、技术选型、模型调优、测试上线、运维迭代
✅面试求职冲刺—岗位JD解析、简历AI项目包装、高频面试题汇总、模拟面经
以上6大模块,看似清晰好上手,实则每个部分都有扎实的核心内容需要吃透!
我把大模型的学习全流程已经整理📚好了!抓住AI时代风口,轻松解锁职业新可能,希望大家都能把握机遇,实现薪资/职业跃迁~
这份完整版的大模型 AI 学习资料已经上传CSDN,朋友们如果需要可以微信扫描下方CSDN官方认证二维码免费领取【保证100%免费】

DAMO开发者矩阵,由阿里巴巴达摩院和中国互联网协会联合发起,致力于探讨最前沿的技术趋势与应用成果,搭建高质量的交流与分享平台,推动技术创新与产业应用链接,围绕“人工智能与新型计算”构建开放共享的开发者生态。
更多推荐

所有评论(0)