2026版智能机器人(AGV/AMR/机器狗)自主乘梯控制系统及自动开门过闸方案:系统通过独立传感器网络实时监测电梯楼层位置、门体状态、轿厢内环境等关键参数,采用无源节点安全控制电梯运行,兼容多协议
2026版智能机器人自主乘梯与自动过闸一体化解决方案,创新性采用"外呼+内呼"双模协同架构,实现1.5秒快速响应电梯召唤,提升运行效率45%。系统支持多协议兼容(MQTT/Modbus等),在不改造原有门禁系统前提下实现机器人与员工门禁的零冲突共存。方案包含梯控主板、U型检测器等全栈硬件,支持有线/无线双模组网,并针对电梯系统进行防捣乱功能取消、开门延时延长等智能化改造。适用于
2026版智能机器人(AGV/AMR/机器狗)自主乘梯与自动过闸一体化解决方案
为满足智慧楼宇中机器人物流、巡检、服务等高频垂直运输需求,2026版智能机器人自主乘梯与自动过闸系统,已实现全流程无人化、多协议兼容、门梯联动、零干扰共存的全栈式自动化控制。本方案深度融合电梯控制、门禁系统与机器人导航,构建高可靠、高效率、可扩展的智能垂直交通生态。
2026版智能机器人自主乘梯方案采用“外呼+内呼”双模架构,实现快速响应与高效运行,兼容多协议,支持零冲突共存,适用于医院、工厂等场景。

✅ 一、核心系统架构:机器人乘梯“外呼+内呼”混合最优方案
为突破传统单一方案的效率瓶颈,2026版系统全面采用外呼+内呼双模协同架构,实现“精准召唤 + 实时响应”的闭环控制:
- 外呼系统:在电梯厅加装专用外呼控制器(DAIC-LC-WH),机器人通过MQTT/Modbus TCP发送楼层指令,电梯立即响应停靠,响应时间缩短至1.5秒内,彻底告别“被动等待”。
- 内呼系统:通过U型检测器(DAIC-LC-JC)与梯控主板(DAIC-TK-K)实时监测电梯轿厢内门状态、楼层位置与运行方向,机器人在进入轿厢后自动触发内召选层,确保精准停靠与安全进出。
- 混合优势:相较纯内呼(效率低30%+)或纯外呼(灵活性差),混合方案在高频物流场景中提升运行效率45%以上,同时兼容老旧电梯,无需大规模改造。
✅ 推荐部署:物流配送中心、医院药房、智能工厂、高端写字楼等高频、多点、非固定路线场景,必须采用外呼+内呼组合方案。
flowchart TD
A[“机器人乘梯需求”] --> B{“选择控制与信息获取策略”}
B --> C[“方案A: 纯内呼”]
B --> D[“方案B: 纯外呼”]
B --> E[“方案C: 混合方案(推荐)”]
subgraph C[低成本,低效率]
direction LR
C1[“仅控制轿厢内按键”]
C2[“被动等待电梯停靠”]
C3[“逻辑易冲突”]
end
subgraph D[高效率,灵活性低]
direction LR
D1[“仅控制电梯厅外呼”]
D2[“主动召梯,路径固定”]
D3[“无法应对轿厢内意外”]
end
subgraph E[高可靠性,效率与灵活兼顾]
direction LR
E1[“外呼主动召梯”]
E2[“内呼精确选层”]
E3[“状态全程感知”]
end
C --> F[“适用: 低频次、非关键任务”]
D --> G[“适用: 固定路线、高频次物流”]
E --> H[“适用: 绝大多数智慧物流与巡检场景”]

对三种配置方案的洞察非常准确。下面这个表格可以更直观地展示其优劣,帮助决策。
|
评估维度 |
纯内呼方案 |
纯外呼方案 |
外呼+内呼混合方案(推荐) |
|---|---|---|---|
|
实现原理 |
机器人进入轿厢后自行选层 |
机器人仅在厅外呼叫电梯 |
厅外呼叫+轿内选层,全程可控 |
|
调度效率 |
低(被动等待,随机停靠) |
低(无法指定目标层,任务会中断) |
高(主动召梯,精准送达) |
|
设备成本 |
低(无需外呼硬件) |
中(需外呼控制器) |
较高(需完整梯控系统) |
|
技术可靠性 |
复杂(需判断电梯运行方向) |
存在严重逻辑缺陷 |
高(流程标准化,安全冗余) |
|
最佳场景 |
低频次、非紧急任务(如夜间巡检) |
基本不适用 |
智能工厂、医院物流、高密度仓储 |
✅ 二、门控系统:机器人开门与员工门禁“零冲突”共存方案
系统支持机器人自动开门与原有门禁系统(刷卡/人脸/扫码)并行运行,互不干扰,核心技术如下:
- 机器人通过门禁控制器发送开门指令 → 控制器输出继电器信号 → 驱动地弹簧/卷帘门/伸缩门等执行机构;
- 同步触发:同一控制器的另一组继电器串联于电磁锁供电回路,在门体开启瞬间释放电磁锁,确保门禁系统权限逻辑完整;
- 安全冗余:员工刷卡/人脸识别仍为唯一合法授权方式,机器人仅在系统授权后触发“临时开锁”,不篡改、不 bypass、不覆盖原有权限体系。
✅ 适用门型:地弹簧门、侧置屈臂门、卷帘门、自动伸缩门、电动平移门等,无需更换门体或门禁设备,即插即用。
✅ 三、2026版标准配置清单(全栈硬件)
| 序号 | 设备名称 | 型号 | 功能说明 |
|---|---|---|---|
| 1 | 机器人梯控主板 | DAIC-TK-K | 核心控制单元,支持多协议通信,集成活物识别与楼层定位 |
| 2 | 梯控触点扩展板 | DAIC-TK-MB | 扩展电梯控制触点,适配不同品牌电梯信号协议 |
| 3 | 按键线 | 定制 | 与电梯内召按钮物理对接,实现无损接入 |
| 4 | U型检测器 | DAIC-LC-JC | 精准检测电梯门开闭状态与轿厢内活物(机器人/人员) |
| 5 | 外呼控制器 | DAIC-LC-WH | 安装于电梯厅,接收机器人外呼指令,触发电梯响应 |
| 6 | 外呼机箱电源 | DAIC-LC-P | 为外呼系统提供稳定24VDC工业电源 |
| 7 | 信号采集器 | DAIC-LC-CJ | 实时采集电梯运行状态(楼层、方向、门状态、故障码) |
所有设备支持有线(RS-485/Modbus RTU)与无线(MQTT/LoRa)双模组网,适应复杂楼宇布线环境。
✅ 四、关键技术要点:电梯系统深度适配
为保障机器人安全、稳定、高效乘梯,需对电梯原有逻辑进行智能化改造:
- 取消防捣乱功能:避免电梯因“无效按键”拒绝响应机器人指令;
- 延长开门超时:从5秒延长至15–20秒,确保机器人完成进出与货物搬运;
- 禁用节能模式:确保电梯在机器人呼叫后立即响应,避免“休眠唤醒”延迟;
- 双开门处理:支持对开门、侧开门电梯的同步检测与指令同步;
- 协议兼容:全面支持 MQTT、TCP、HTTP、RS-485、Modbus TCP/RTU,实现与机器人主控系统无缝对接。
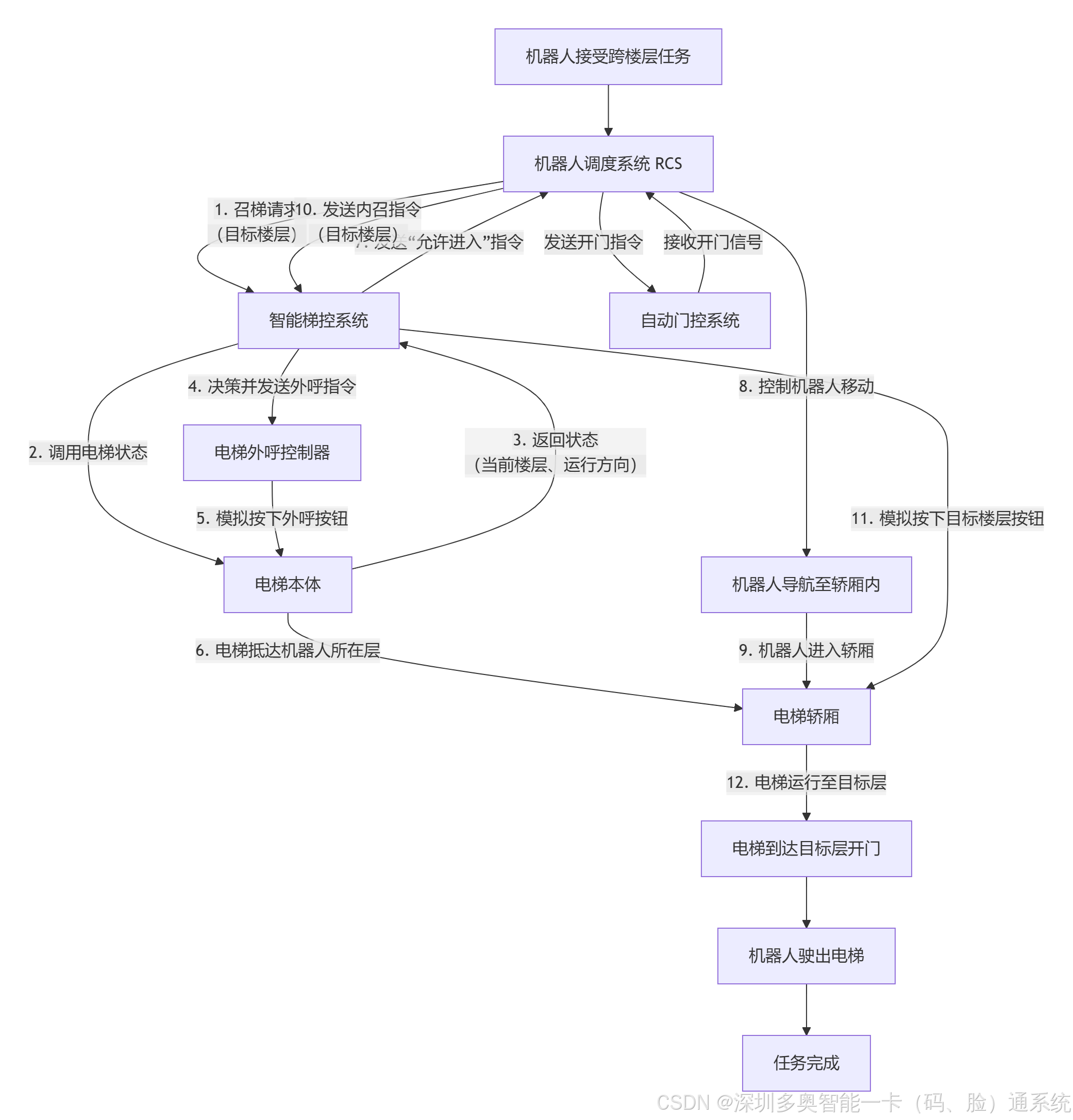
flowchart TD
A[机器人接受跨楼层任务] --> B[机器人调度系统 RCS]
B -- 1. 召梯请求<br>(目标楼层) --> C[智能梯控系统]
C -- 2. 调用电梯状态 --> D[电梯本体]
D -- 3. 返回状态<br>(当前楼层、运行方向) --> C
C -- 4. 决策并发送外呼指令 --> E[电梯外呼控制器]
E -- 5. 模拟按下外呼按钮 --> D
D -- 6. 电梯抵达机器人所在层 --> F[电梯轿厢]
C -- 7. 发送“允许进入”指令 --> B
B -- 8. 控制机器人移动 --> G[机器人导航至轿厢内]
G -- 9. 机器人进入轿厢 --> F
B -- 10. 发送内召指令<br>(目标楼层) --> C
C -- 11. 模拟按下目标楼层按钮 --> F
F -- 12. 电梯运行至目标层 --> H[电梯到达目标层开门]
H --> I[机器人驶出电梯]
I --> J[任务完成]
K[自动门控系统] -- 接收开门信号 --> B
B -- 发送开门指令 --> K
🛠️ 实施路线图与决策清单
要落地此方案,建议遵循以下步骤:
| 阶段 | 核心任务 | 关键产出与决策 |
|---|---|---|
| 1. 深度联合设计 | 组织 机器人厂商、电梯厂商、多奥(梯控) 三方技术会议。 | 明确: 1. 最终通信协议(推荐MQTT over TLS)。 2. 电梯需开放的接口清单。 3. 安全仲裁逻辑(如机器人与乘客冲突时谁优先)。 |
| 2. 环境与仿真测试 | 搭建 实验室仿真环境,模拟电梯运行、网络中断、多机器人调度。 | 验证核心流程的稳定性,并输出 《联调测试报告》 和 《异常处理手册》。 |
| 3. 小规模试点 | 选择1-2台电梯和1类机器人进行现场试点,运行1-2个月。 | 收集真实环境数据(信号干扰、机械磨损),优化算法和参数,确认 “混合方案” 的具体配置。 |
| 4. 规模化部署 | 基于试点经验,制定详细的 《安装施工规范》、《验收标准》 和 《运维SOP》。 | 批量部署,并建立持续的数据监控和性能优化体系。 |
✅ 五、典型应用场景
- 跨楼层智能配送:机器人通过APP/小程序下发指令 → 外呼系统自动召唤电梯 → 到达后U型检测器确认安全 → 自动触发门禁开门 → 完成配送;
- 多系统联动:人脸识别系统授权后,同步向梯控系统发送楼层指令,实现“人机同梯”无缝衔接;
- 远程监控平台:楼宇管理平台实时显示机器人乘梯轨迹、电梯占用率、故障预警,支持AI调度优化;
- 紧急模式:消防/警报触发时,系统自动释放所有机器人电梯权限,优先保障人员通行。
✅ 总结:为什么2026版是行业标杆?
“外呼+内呼”双模控制 + 门禁零干扰 + 多协议兼容 + 模块化部署,构成了当前最成熟、最安全、最高效的机器人自主乘梯解决方案。
不仅解决了“机器人不会乘电梯”的行业痛点,更实现了机器人与人类在垂直交通空间中的和谐共存。
如需获取本方案的系统拓扑图、协议对接文档或设备选型报价单,可提供您的楼宇类型(如医院/工厂/写字楼)与机器人数量,我们多奥将为您定制专属实施建议。
DAMO开发者矩阵,由阿里巴巴达摩院和中国互联网协会联合发起,致力于探讨最前沿的技术趋势与应用成果,搭建高质量的交流与分享平台,推动技术创新与产业应用链接,围绕“人工智能与新型计算”构建开放共享的开发者生态。
更多推荐









所有评论(0)