基于51单片机的扫地小车,扫地机器人设计。 有原理图,程序代码,原文。 可做实物。 主要功能有...
本文介绍了一款基于51单片机的智能扫地小车系统,该系统集成了自动寻迹、障碍物避障和清洁功能。通过超声波传感器检测前方障碍物,红外传感器实现路径跟踪,配合电机驱动模块完成自主导航与清洁任务。系统采用模块化设计,具有良好的可扩展性和稳定性。
基于51单片机的扫地小车,扫地机器人设计。 有原理图,程序代码,原文。 可做实物。 主要功能有寻迹避障,来回清扫功能,往返清扫功能。
系统概述
本文介绍了一款基于51单片机的智能扫地小车系统,该系统集成了自动寻迹、障碍物避障和清洁功能。通过超声波传感器检测前方障碍物,红外传感器实现路径跟踪,配合电机驱动模块完成自主导航与清洁任务。系统采用模块化设计,具有良好的可扩展性和稳定性。
硬件架构设计
核心控制器
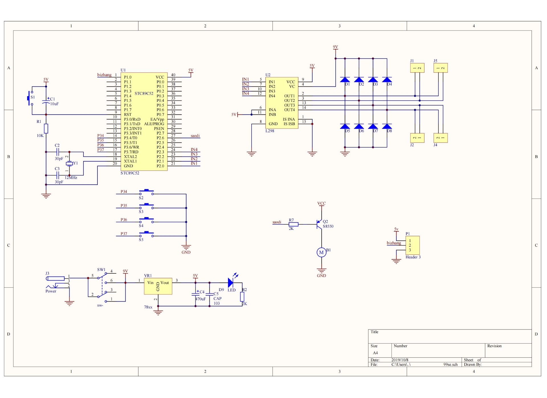
系统以经典的51单片机为核心控制器,负责处理传感器数据、执行控制算法并驱动各执行机构。单片机通过I/O端口与各个功能模块相连,实现数据的采集与指令的发送。
传感器系统
超声波测距模块:使用一对发射(TX)和接收(RX)传感器,通过计算超声波往返时间来确定前方障碍物的距离。系统采用温度补偿算法,根据不同环境温度调整声速计算参数,提高测距精度。
红外寻迹传感器:配置多组红外传感器,用于检测地面引导线,实现路径跟踪功能。传感器阵列能够识别不同偏转状态,为转向控制提供依据。
执行机构
电机驱动模块:采用四路电机驱动电路,独立控制左右轮的前进、后退和停止,实现前进、后退、左转、右转及急转等多种运动模式。
基于51单片机的扫地小车,扫地机器人设计。 有原理图,程序代码,原文。 可做实物。 主要功能有寻迹避障,来回清扫功能,往返清扫功能。

清洁机构:配备清扫装置,在移动过程中完成地面清洁任务。
蜂鸣器报警:用于提供声音反馈,如转向提示、障碍物报警等。
软件系统设计
超声波测距算法
系统采用高精度计时方法实现距离测量:
void Conut() {
time = TH0 * 256 + TL0; // 获取高精度计时值
TH0 = 0; // 计时器复位
TL0 = 0;
JS_(); // 执行距离计算
if (L_ > 500 || flags == 1) { // 超范围检测
flag1s = 0;
L_ = 500;
FW = 1;
} else if (L_ <= 500) { // 有效距离
flag1s = 1;
FW = 0;
}
}
超声波模块通过精确的时序控制实现可靠的距离检测,包括启动脉冲、回波检测和超时处理机制。
运动控制逻辑
系统根据传感器输入实现智能运动决策:
- 自动寻迹模式:通过分析红外传感器状态,识别小车相对于引导线的位置,自动调整行进方向
- 障碍物避障:当超声波检测到前方障碍物距离小于安全阈值时,触发避障程序,执行转向或停止操作
- 模式切换:支持通过按键在不同工作模式间切换
人机交互界面
系统配备LCD显示屏,实时显示工作状态和距离信息:
- 距离数值显示(单位:厘米)
- 运动状态指示(前进、转向、停止等)
- 障碍物报警提示
- 系统欢迎界面和初始化过程显示
核心功能实现
智能路径规划
系统通过综合分析寻迹传感器和超声波传感器数据,实现复合导航策略:
- 优先遵循预设路径(引导线)
- 实时检测前方障碍物
- 遇到障碍物时执行避障 maneuver
- 避障后恢复路径跟踪
温度补偿距离计算
为提高超声波测距精度,系统集成了温度补偿算法,根据环境温度调整声速参数:
void JS_(unchar WD) {
if (WD >= 30 && flag == 1) {
L_ = (time * 3.13) / 200; // 高温补偿
} else if (WD <= 10 && WD > 0 && flag == 0) {
L_ = (time * 3.38) / 200; // 低温补偿
}
// 更多温度区间处理...
}
多模式操作
系统支持多种工作模式,用户可通过按键切换:
- 全自动模式:自主完成寻迹、避障和清洁任务
- 手动模式:预留扩展接口,支持外部控制
- 调试模式:用于系统测试和参数校准
系统特点与优势
- 高可靠性:采用多重传感器融合技术,提高系统决策的准确性
- 自适应能力:温度补偿算法确保在不同环境条件下的测距精度
- 用户友好:直观的LCD显示和声音反馈,便于状态监控和故障诊断
- 低功耗设计:优化的电源管理策略,延长系统工作时间
- 模块化架构:便于功能扩展和维护升级
应用前景
该智能扫地小车系统展示了嵌入式系统在自动清洁领域的典型应用,其设计理念和技术方案可广泛应用于家庭服务机器人、工业自动化设备和智能导航系统。系统的模块化设计和算法优化为后续功能扩展和性能提升奠定了良好基础。
通过本次设计与实现,验证了基于51单片机的嵌入式系统在复杂环境感知和智能决策方面的能力,为类似智能设备的开发提供了有价值的参考。

DAMO开发者矩阵,由阿里巴巴达摩院和中国互联网协会联合发起,致力于探讨最前沿的技术趋势与应用成果,搭建高质量的交流与分享平台,推动技术创新与产业应用链接,围绕“人工智能与新型计算”构建开放共享的开发者生态。
更多推荐

所有评论(0)