计算机毕业设计springboot大学生竞赛管理功能设计与实现 高校学科竞赛一站式管理平台的设计与实现 基于SpringBoot的校园赛事活动综合运营系统
高校竞赛年年火爆,从“互联网+”到数学建模,从程序设计到机器人对抗,报名、审核、成绩公示、奖项发布全靠QQ群和Excel,信息不同步、数据易丢失、统计靠人工,老师头疼、学生抱怨。把赛事全流程搬上Web,让公告一键推送、报名自动汇总、成绩实时排名、证书自动生成,成为校园数字化最刚需的场景之一。系统把“人、赛、果、讯”四个核心要素装进一张网:学生端从注册到拿奖一条链路打通,管理端把赛事生命周期拆成可配
计算机毕业设计springboot大学生竞赛管理功能设计与实现933zk158 (配套有源码 程序 mysql数据库 论文)
本套源码可以在文本联xi,先看具体系统功能演示视频领取,可分享源码参考。
高校竞赛年年火爆,从“互联网+”到数学建模,从程序设计到机器人对抗,报名、审核、成绩公示、奖项发布全靠QQ群和Excel,信息不同步、数据易丢失、统计靠人工,老师头疼、学生抱怨。把赛事全流程搬上Web,让公告一键推送、报名自动汇总、成绩实时排名、证书自动生成,成为校园数字化最刚需的场景之一。
系统把“人、赛、果、讯”四个核心要素装进一张网:学生端从注册到拿奖一条链路打通,管理端把赛事生命周期拆成可配置节点,所有数据留痕、所有操作可回溯。功能清单如下:
竞赛信息、学科分类、通知公告、公告分类、竞赛报名、报名信息导出、竞赛成绩、成绩导入与排名、获奖信息发布、获奖等级与证书、获奖名单导出、赛事评论与点赞、赛事收藏、我的地址、头像管理、个人中心、密码修改、学生信息维护、报名编号自动生成、赛事报名人数阈值控制、赛事时间冲突检测、成绩录入防重复、赛事搜索与筛选、公告搜索与筛选、评论审核、敏感词过滤、轮播图配置、系统简介、关于我们、全局配置、登录注册、验证码、单点Token、操作日志、数据备份与恢复。
一句话总结:把过去“表格+群消息”的原始赛事协作,升级为“线上全闭环、数据全自动、过程全透明”的竞赛数字工厂。
注:以上是纯课题毕业设计功能介绍,并非实际开发完成,最终开发完成的毕业设计程序以下面的的环境软件、功能图和界面为准。
系统所需要的环境软件:idea、eclipse+mysql5.7、8.0+Navicat+JDK1.8+tomcat7.0
系统分析
3.1可行性分析
3.1.1技术可行性
由于整个系统都是以网页形式呈现在使用者面前,因此必须要有一个安全的网络环境。本系统基于目前大学校园网络的快速发展与普及,为学生在有限的条件下,提供了便捷、快速的资源查询服务。采用java技术实现了用户与用户之间的动态互动, MySQL支持多种用户使用权限,满足了中、高数据需求。
3.1.2经济可行性
现在计算机的性能有了很大的提高,而且它的平均售价已经很低了。从学校的经济情况和投资回报来看,通过比较硬件设施和运行费用,可以从更长期的角度来衡量。主要体现在:一是节省人力、物力;第二,减少人力资源管理中可能存在的错误;第三,全面提高了用户的工作效率;第四,方便个人查询、更改信息。
因而,本系统具有一定的经济性。
3.1.3操作可行性
该系统具有体积小、占地少、能耗低等特点。学校电脑和校园网络均能满足需求。该系统具有操作简便、直观、易于操作的特点。操作简单,快速,只要经过简单的训练,就能让管理者使用。
因此,该系统不仅在操作上可行,而且在实际应用中也是可行的。
3.2需求分析
在项目开发中,需求分析是进行项目设计和实施的先决条件也是基础。开发者应全面理解和全面分析,并按照使用者的要求,对其进行细致的工作,并具体说明需要完成的工作。在此阶段,系统如何完成工作是不重要的,你只需确认系统正在执行什么工作就可以了。
只要确定该工作是什么,就可以知道该系统是怎么工作的。大学生竞赛管理功能的用户是管理员和学生两个角色,为了满足现代社会对环保和节约的需要,将传统的纸质文档通过计算机输入计算机并以电子文档的方式显示出来。大学生竞赛管理功能要负责许多方面的工作,要建立一个简单、直观的查询渠道,并设定特定的存取权限,以保证大学生竞赛管理功能工作的顺畅和高效。要实现对学生的直接管理,便于学生的个人信息的集中存储与管理。
学生个人资料的查询和修改,将会对所有用户的个人资料进行增、删、改、查:第一,使用者输入使用者的用户名、密码,将会进行存在性与及耦合性检查,并于使用者登入系统时,进行身份验证,以避免因非使用者操作或其它违规行为而造成的非法登录行为;第二,进入该界面后,可以查询、更改自己的信息。
后台管理学生信息:第一、在网站的后台,管理员可以对学生的个人资料进行全面的管理,如增添、修改、删除、查询等。
系统的运行过程:通过对大学生竞赛管理体系的分析和对比,并结合实际情况提出了一些建议。
采用面向对象的思维方式,以符合实际的功能与性能要求,并进行了创新。为了提升大学生竞赛管理的信息化和友善性的大学生竞赛管理功能。
本文提出了一种基于面向对象的思想方法,以适应系统的实际功能与性能要求。为了使大学生竞赛管理更具自动化和亲和力,在对大学生竞赛管理功能进行简单的需求分析之后,将其分为两大功能模块,分别为管理员和学生。其用例如下:

图3-1 管理员用例图

图3-2 学生用例图
3.3系统流程的分析
3.3.1 登录流程
登录流程如图3-3所示:

图3-3登录流程
3.3.2系统操作流程
系统操作流程如图3-4所示:

图3-4系统操作流程图
第四章 系统设计
4.1总体功能设计
根据上文中对用户需求的一系列综合细致的分析,针对本大学生竞赛管理功能,得到一个如图4-1所示的宏观的总体功能结构图。

图4-1 系统功能结构图
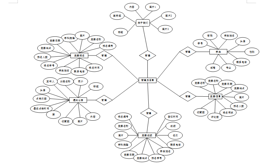
4.2 数据库E-R图设计
E-R图是由实体及其关系构成的图,通过E-R图可以清楚地描述系统涉及到的实体之间的相互关系。在系统中对一些主要的几个关键实体:将“竞赛信息、学生、竞赛成绩、通知公告、竞赛报名、关于我们”等作为实体,它们的局部E-R图,如图4-2所示:

图4-2局部E-R图
系统实现
5.1前台功能实现
5.1.1系统首页页面
当人们打开系统的网址后,首先看到的就是首页界面。在这里,人们能够看到系统的导航条,通过导航条导航进入各功能展示页面进行操作。系统首页界面如图5-1所示:

图5-1 系统首页界面
在注册流程中,学生在Vue前端填写必要信息(如用户名、密码等)并提交。前端将这些信息通过HTTP请求发送到Java后端。后端处理这些信息,检查用户名是否唯一,并将新用户数据存入MySQL数据库。完成后,后端向前端发送注册成功的确认,前端随后通知学生完成注册。这个过程实现了新用户的数据收集、验证和存储。系统注册页面如图5-2所示:

图5-2系统注册页面
竞赛信息:在竞赛信息页面的输入栏中输入标题、学科类型、竞赛日期、竞赛地点、报名人数进行查询,可以查看到竞赛详细信息,并进行报名、评论或收藏操作;竞赛信息页面如图5-3所示:

图5-3竞赛信息详细页面
5.1.2个人中心
个人中心:在个人中心页面可以对个人中心、修改密码、竞赛报名、竞赛成绩、我的地址、我的收藏进行详细操作;如图5-4所示:

图5-4个人中心界面
5.2系统管理员模块实现
在登录流程中,用户首先在Vue前端界面输入用户名和密码。这些信息通过HTTP请求发送到Java后端。后端接收请求,通过与MySQL数据库交互验证用户凭证。如果认证成功,后端返回给前端,允许用户访问系统。这个过程涵盖了从用户输入到系统验证和响应的全过程。管理员登录界面图5-5所示。

图5-5管理员登录界面
管理员进入主页面,主要功能包括对系统首页、学生、学科分类、竞赛信息、竞赛报名、竞赛成绩、获奖信息、系统管理、用户资料等进行操作。管理员主页面如图5-6所示:

图5-6管理员主界面
学生功能在视图层(view层)进行交互,比如点击“搜索、新增或删除”按钮或填写学生信息表单。这些学生表单动作被视图层捕获并作为请求发送给相应的控制器层(controller层)。控制器接收到这些请求后,调用服务层(service层)以执行相关的业务逻辑,例如验证输入数据的有效性和与数据库的交互。服务层处理完这些逻辑后,进一步与数据访问对象层(DAO层)交互,后者负责具体的数据操作如查看、修改或删除学生信息,并将操作结果返回给控制器。最终,控制器根据这些结果更新视图层,以便学生功能可以看到最新的信息或相应的操作反馈。学生界面如图5-7所示:

图5-7学生界面
学科分类功能在视图层(view层)进行交互,比如点击“搜索、新增或删除”按钮或填写学科分类信息表单。这些学科分类表单动作被视图层捕获并作为请求发送给相应的控制器层(controller层)。控制器接收到这些请求后,调用服务层(service层)以执行相关的业务逻辑,例如验证输入数据的有效性和与数据库的交互。服务层处理完这些逻辑后,进一步与数据访问对象层(DAO层)交互,后者负责具体的数据操作如查看、修改或删除学科分类信息,并将操作结果返回给控制器。最终,控制器根据这些结果更新视图层,以便学科分类功能可以看到最新的信息或相应的操作反馈。学科分类界面如图5-8所示:

图5-8学科分类界面
竞赛信息功能在视图层(view层)进行交互,比如点击“搜索、新增或删除”按钮或填写竞赛信息表单。这些竞赛信息表单动作被视图层捕获并作为请求发送给相应的控制器层(controller层)。控制器接收到这些请求后,调用服务层(service层)以执行相关的业务逻辑,例如验证输入数据的有效性和与数据库的交互。服务层处理完这些逻辑后,进一步与数据访问对象层(DAO层)交互,后者负责具体的数据操作如查看、修改、获奖填报、查看评论或删除竞赛信息,并将操作结果返回给控制器。最终,控制器根据这些结果更新视图层,以便竞赛信息功能可以看到最新的信息或相应的操作反馈。竞赛信息界面如图5-9所示:

图5-9竞赛信息界面
竞赛报名功能在视图层(view层)进行交互,比如点击“搜索或删除”按钮或填写竞赛报名信息表单。这些竞赛报名表单动作被视图层捕获并作为请求发送给相应的控制器层(controller层)。控制器接收到这些请求后,调用服务层(service层)以执行相关的业务逻辑,例如验证输入数据的有效性和与数据库的交互。服务层处理完这些逻辑后,进一步与数据访问对象层(DAO层)交互,后者负责具体的数据操作如查看、修改或删除竞赛报名信息,并将操作结果返回给控制器。最终,控制器根据这些结果更新视图层,以便竞赛报名功能可以看到最新的信息或相应的操作反馈。竞赛报名界面如图5-10所示:

图5-10竞赛报名界面
获奖信息功能在视图层(view层)进行交互,比如点击“搜索或删除”按钮或填写获奖信息表单。这些获奖信息表单动作被视图层捕获并作为请求发送给相应的控制器层(controller层)。控制器接收到这些请求后,调用服务层(service层)以执行相关的业务逻辑,例如验证输入数据的有效性和与数据库的交互。服务层处理完这些逻辑后,进一步与数据访问对象层(DAO层)交互,后者负责具体的数据操作如查看、修改、查看评论或删除获奖信息,并将操作结果返回给控制器。最终,控制器根据这些结果更新视图层,以便获奖信息功能可以看到最新的信息或相应的操作反馈。获奖信息界面如图5-11所示:

图5-11获奖信息界面
系统管理;通知公告功能在视图层(view层)进行交互,比如点击“搜索、新增或删除”按钮或填写通知公告信息表单。这些通知公告表单动作被视图层捕获并作为请求发送给相应的控制器层(controller层)。控制器接收到这些请求后,调用服务层(service层)以执行相关的业务逻辑,例如验证输入数据的有效性和与数据库的交互。服务层处理完这些逻辑后,进一步与数据访问对象层(DAO层)交互,后者负责具体的数据操作如查看、修改或删除通知公告信息,并将操作结果返回给控制器。最终,控制器根据这些结果更新视图层,以便通知公告功能可以看到最新的信息或相应的操作反馈。并根据需要对轮播图管理、关于我们、系统简介、通知公告分类进行相应操作;通知公告界面如图5-12所示:

图5-12系统管理界面
源码无偿分享,文未领取
DAMO开发者矩阵,由阿里巴巴达摩院和中国互联网协会联合发起,致力于探讨最前沿的技术趋势与应用成果,搭建高质量的交流与分享平台,推动技术创新与产业应用链接,围绕“人工智能与新型计算”构建开放共享的开发者生态。
更多推荐

所有评论(0)