【纯干货分享】计算机毕业设计必看必学30797-健身房管理系统设计与实现( java、PHP、python、C#小程序、文案全套、毕设程序定制/毕设成品等)
本文旨在探讨基于Spring Boot和Vue.js的健身房管理系统的设计与实现。该系统将采用前后端分离的开发模式,前端使用Vue.js进行页面渲染和用户交互,后端使用Spring Boot处理业务逻辑和数据存储。通过引入先进的开发技术和设计理念,实现健身房管理的自动化、智能化和高效化。在系统设计方面,我们将充分考虑健身房的实际需求,对系统进行模块划分和功能设计。同时,我们将注重系统的可扩展性和可
摘要
在数字化和智能化的时代背景下,健身房管理面临着诸多挑战与机遇。传统的健身房管理方式往往依赖于纸质记录和人工操作,这种方式不仅效率低下,而且容易出错,难以满足现代健身房运营的需求。因此,开发一款高效、智能的健身房管理系统成为了行业内的迫切需求。
Spring Boot作为一种快速构建Web应用的Java框架,以其简洁、易用的特点受到了广大开发者的青睐。Vue.js作为一种前端框架,提供了组件化、响应式的数据绑定机制,使得前端开发更加灵活和高效。将Spring Boot与Vue.js相结合,可以构建出功能强大、性能优越的健身房管理系统。
本文旨在探讨基于Spring Boot和Vue.js的健身房管理系统的设计与实现。该系统将采用前后端分离的开发模式,前端使用Vue.js进行页面渲染和用户交互,后端使用Spring Boot处理业务逻辑和数据存储。通过引入先进的开发技术和设计理念,实现健身房管理的自动化、智能化和高效化。
在系统设计方面,我们将充分考虑健身房的实际需求,对系统进行模块划分和功能设计。同时,我们将注重系统的可扩展性和可维护性,确保系统能够随着业务的发展而不断扩展和升级。
在实现方面,我们将采用Java作为后端开发语言,使用MySQL作为数据库存储数据。通过合理的数据库设计和优化的算法实现,确保系统的稳定性和高效性。同时,我们将使用Maven作为项目管理工具,实现代码的自动构建和依赖管理。
本文还将详细介绍系统的架构设计、关键技术的实现以及开发过程中的经验教训。希望通过本文的分享,能够为相关领域的研究和实践提供参考和借鉴,推动健身房管理系统的进一步发展。
关键词:健身房管理系统;SpringBoot;Java;MySQL
Abstract
In the context of digitalization and intelligence, gym management faces many challenges and opportunities. Traditional gym management methods often rely on paper records and manual operations, which are not only inefficient but also prone to errors, making it difficult to meet the needs of modern gym operations. Therefore, developing an efficient and intelligent gym management system has become an urgent need in the industry.
Spring Boot, as a Java framework for quickly building web applications, has been favored by developers for its simplicity and ease of use. Vue.js, as a front-end framework, provides a component-based and responsive data binding mechanism, making front-end development more flexible and efficient. By combining Spring Boot with Vue.js, a powerful and high-performance gym management system can be built.
This article aims to explore the design and implementation of a gym management system based on Spring Boot and Vue.js. The system will adopt a front-end and back-end separation development mode, with Vue.js used for page rendering and user interaction in the front-end, and Spring Boot used for business logic and data storage in the back-end. By introducing advanced development technologies and design concepts, we aim to achieve automation, intelligence, and efficiency in gym management.
In terms of system design, we will fully consider the actual needs of the gym and divide the system into modules and design its functions. At the same time, we will focus on the scalability and maintainability of the system, ensuring that it can continuously expand and upgrade with the development of the business.
In terms of implementation, we will use Java as the backend development language and MySQL as the database to store data. Ensure the stability and efficiency of the system through reasonable database design and optimized algorithm implementation. Meanwhile, we will use Maven as a project management tool to achieve automatic code construction and dependency management.
This article will also provide a detailed introduction to the system architecture design, implementation of key technologies, and lessons learned during the development process. I hope that through the sharing of this article, it can provide reference and inspiration for research and practice in related fields, and promote the further development of gym management systems.
Keywords: Gym management system; SpringBoot; Java; MySQL
目录
第1章 引 言
1.1研究背景及意义
随着健康意识的提升和健身行业的快速发展,健身房已成为人们追求健康生活方式的重要场所。然而,传统的健身房管理方式往往存在效率低下、信息不透明、服务质量参差不齐等问题,难以满足日益增长的客户需求和市场竞争。因此,设计和实现一个高效、智能的健身房管理系统具有重要的研究背景和意义。
健身房管理系统能够提升管理效率和服务质量。通过自动化、智能化的管理方式,系统可以实现对课程分类管理、健身课程管理、预约信息管理、取消信息管理、健身器材管理等各个方面的全面管理,减少人工操作和繁琐的纸质记录,从而提高管理效率。
健身房管理系统有助于增强会员体验和忠诚度。通过系统提供的在线预约、课程推荐、健康评估等功能,会员可以更加便捷地获取所需信息和服务,提升健身体验。同时,系统还可以根据会员的健身数据和偏好,提供个性化的健身计划和建议,帮助会员更好地达到健身目标,增强其对健身房的信任和忠诚度。
健身房管理系统对于推动健身行业的数字化转型和创新发展具有重要意义。通过引入先进的开发技术和设计理念,系统可以实现与其他相关系统的集成和互操作性,推动健身行业的数据共享和业务协同。
综上所述,设计和实现一个高效、智能的健身房管理系统具有重要的研究背景和意义,不仅可以提升管理效率和服务质量,增强会员体验和忠诚度,还可以推动健身行业的数字化转型和创新发展。
1.2国内外研究概况
在国内,近年来健身房行业快速发展,健身房数量呈现快速增长的趋势,相应的管理系统市场也日益繁荣。众多国内科技公司和研究机构纷纷推出自己的健身房管理系统,以满足市场需求。这些系统不仅涵盖了会员管理、课程安排、教练管理等基本功能,还融入了大数据分析、人工智能等先进技术,以提供更加个性化、智能化的服务。同时,随着移动互联网的普及,越来越多的健身房管理系统也开始支持移动端应用,方便用户随时随地进行健身管理。
国外研究概况
在国外,健身房管理系统同样得到了广泛应用。由于健身文化较为普及,国外的健身房管理系统发展相对成熟,功能也更加丰富和完善。这些系统不仅提供了会员管理、课程安排等基本功能,还融入了社交元素、在线支付等多样化服务,以满足用户多样化的需求。同时,国外的健身房管理系统也非常注重用户体验和数据安全,采用了先进的加密技术和安全措施,保障用户信息的安全和隐私。
国内外比较
从国内外研究概况来看,国内的健身房管理系统在近年来得到了快速发展,但与国外相比,仍存在一定的差距。国外的健身房管理系统在功能丰富度、技术成熟度、用户体验等方面相对更加优秀。然而,随着国内技术的不断进步和市场需求的持续增长,相信国内的健身房管理系统也会逐步迎头赶上,并在未来实现更大的突破和创新。
综上所述,健身房管理系统在国内外均展现出了广泛的研究和应用概况。未来随着技术的不断发展和市场需求的增长,这些系统有望为健身房行业带来更加智能化、高效化和个性化的管理服务。
1.3论文章节安排
论文将分层次经行编排,除去论文摘要致谢文献参考部分,正文部分还会对系统需求做出分析,以及阐述大体的设计和实现的功能,最后罗列部分调测记录,论文主要架构如下:
第1章 交代项目的背景和意义、开发这个系统的现状、研究内容以及论文的章节安排情况。
第2章 对系统的具体需求展开分析。
第3章 阐述了系统的设计,其中涵盖了功能设计以及数据库的设计。
第4章 阐明了健身房管理系统各个功能模块的实现,以图文的形式进行展示。
第5章 罗列了部分系统调试与测试的记录。
第6章 介绍了健身房管理系统的结论。
第2章 系统需求分析
2.1系统可行性分析
2.1.1技术可行性分析
健身房管理系统存储所使用的是Mysql数据库以及开发中所使用的是IDEA、Tomcat这些开发工具的使用,能够给我们的编写工作带来许多的便利。系统使用SpringBoot框架进行开发,使系统的可扩展性和维护性更佳,减少Java配置代码,简化编程代码,目前SpringBoot框架也是很多用户选择的框架之一。所以技术可行性是没有问题的。
2.1.2经济可行性分析
在开发健身房管理系统中所使用的开发软件像IDEA开发工具、Tomcat服务器、MySQL数据库、Photoshop图片处理软件等,这些都是开源免费的,这些环境在学校都进行了系统的学习,自己能够独立操作完成,不需要额外花费,而且系统的开发工具从网上都可以直接下载,因此在经济方面是可行的。
2.1.3操作可行性分析
此次项目设计的时候我参考了很多类似系统的成功案例,对它们的操作界面以及功能都进行了系统的分析,将众多案例结合在一起,突出以人为本简化操作,所以具有基本计算机知识的人都会操作本项目。因此操作可行性也没有问题。
2.2系统需求分析
2.2.1功能需求分析
基于springboot技术的健身房管理系统的设计与实现,系统分为会员用户、教练用户和管理员用户这三大部分,具体需求分析如下:
会员用户功能介绍:
注册登录:提供会员用户注册新账户并进行登录的功能,以便能够访问系统的各项功能和个人信息。
首页:展示健身房的最新动态和相关信息,包括健身课程、器材推荐等,让会员快速了解健身房的服务内容。
公告信息:提供健身房的公告信息,包括假期通知、活动安排等,让会员及时获取健身房的重要信息。
新闻资讯:展示健身相关的新闻和资讯内容,如健身技巧、饮食建议等,让会员获取健身知识和资讯。
健身课程:展示健身房提供的健身课程信息,包括课程介绍、时间安排等,让会员方便选择并预约适合自己的课程。
健身器材:展示健身房提供的健身器材信息,包括器材介绍、使用方法等,让会员了解健身房的设施和服务。
取消信息:提供会员取消预约课程或器材的功能,方便会员调整自己的健身计划。
预约信息:展示会员已预约的课程或器材信息,方便会员查看自己的健身安排。
收藏:会员可以收藏感兴趣的课程或新闻资讯,方便后续查看和参考。
登录:教练用户需要通过用户名和密码进行登录,以获取管理后台的访问权限。
后台首页:提供教练用户一个概览系统的主要信息和功能入口,包括最新预约信息、课程安排等内容,方便教练了解自己的工作安排和待处理事项。
课程分类管理:教练用户可以管理课程的分类信息,包括添加、编辑、删除课程分类等操作,以确保课程分类的准确性和完整性。
健身课程管理:教练用户可以管理健身课程的信息,包括添加、编辑、删除课程等操作,以及设置课程的时间安排和教学内容,方便会员预约和参与。
预约信息管理:教练用户可以管理会员的预约信息,包括查看预约情况、确认预约、取消预约等操作,以确保课程的顺利进行和会员的满意度。
取消信息管理:教练用户可以管理会员的取消信息,包括查看取消情况、处理取消请求等操作,以及及时调整课程安排和提供替代方案。
管理员功能介绍:
登录:管理员需要通过用户名和密码进行登录,以获取管理后台的访问权限。
后台首页:提供管理员一个概览系统的主要信息和功能入口,包括系统概况、最新通知、待处理事项等内容,方便管理员了解系统的运行情况。
系统用户:管理员可以管理系统中的用户信息,包括教练用户和其他管理员,进行添加、编辑、删除用户等操作,以确保用户信息的完整性和准确性。
课程分类管理:管理员可以管理课程的分类信息,包括添加、编辑、删除课程分类等操作,以确保课程分类的准确性和完整性。
健身课程管理:管理员可以管理健身课程的信息,包括添加、编辑、删除课程等操作,以及设置课程的时间安排和教学内容,方便会员预约和参与。
预约信息管理:管理员可以管理会员的预约信息,包括查看预约情况、确认预约、取消预约等操作,以确保课程的顺利进行和会员的满意度。
取消信息管理:管理员可以管理会员的取消信息,包括查看取消情况、处理取消请求等操作,以及及时调整课程安排和提供替代方案。
健身器材管理:管理员可以管理健身房的器材信息,包括添加、编辑、删除器材等操作,以确保器材的完好性和可用性。
轮播图管理:管理员可以管理系统首页的轮播图设置,包括添加、编辑、删除轮播图等操作,以提升系统的用户体验和视觉效果。
公告信息管理:管理员可以发布、编辑、删除健身房的公告信息,确保信息及时传达给用户。
资源管理:管理员可以管理系统提供的资源信息,包括新闻列表、分类列表等内容,确保信息的准确性和更新性。
2.2.2非功能性需求分析
健身房管理系统的非功能性需求比如健身房管理系统的安全性怎么样,可靠性怎么样,性能怎么样,可拓展性怎么样等。具体可以表示在如下2-1表格中:
表2.1 健身房管理系统非功能需求表
|
安全性 |
主要指健身房管理系统数据库的安装,数据库的使用和密码的设定必须合乎规范。 |
|
可靠性 |
可靠性是指健身房管理系统能够安装用户的指示进行操作,经过测试,可靠性90%以上。 |
|
性能 |
性能是影响健身房管理系统占据市场的必要条件,所以性能最好要佳才好。 |
|
可扩展性 |
比如数据库预留多个属性,比如接口的使用等确保了系统的非功能性需求。 |
|
易用性 |
用户只要跟着健身房管理系统的页面展示内容进行操作,就可以了。 |
|
可维护性 |
健身房管理系统开发的可维护性是非常重要的,经过测试,可维护性没有问题 |
2.3系统用例分析
健身房管理系统中用户角色用例图如图2.1所示:
图2.1用户角色用例图
健身房管理系统中管理员用户用例图如图2.2所示:
图2.2 管理员用例图
2.4系统流程分析
2.4.1增加数据流程
系统中的所有用户(管理员和用户)都可以实现增加数据功能,图2.3显示的就是在增加数据时的流程。
图2.3增加数据流程图
2.4.2修改数据流程
在录入系统信息的时候如果信息有错,可以对系统中的数据进行编辑。图2.4显示的就是修改数据的流程。
图2.4修改数据流程图
2.4.3删除数据流程
在系统中经常会出现一些过期的数据,比如用户注销等,那就可以直接删除这些数据,图2.5就是删除数据时的流程图。
图2.5删除数据流程图
第3章系统设计
3.1系统功能模块设计
系功能模块分成了管理员、会员用户、教练用户三个模块,每个模块登录进去对应相应的功能,具体的功能模块图如图3.1所示。
图3.1 健身房管理系统功能模块图
3.2数据库设计
数据库的设计承载者系统的各种数据,在建立数据库的时候,主要是数据库模型的设计以及各个数据库表的设计两部分。
3.2.1数据库概念结构设计
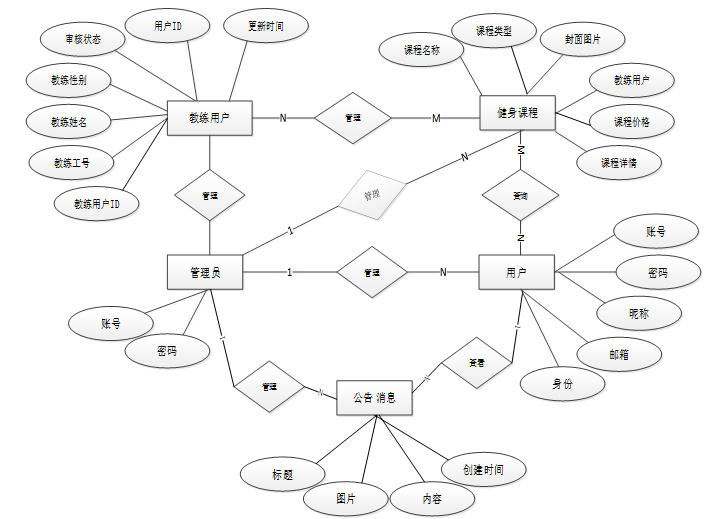
下面是整个健身房管理系统中主要的数据库表总E-R实体关系图。
图3.2 健身房管理系统总E-R关系图
3.2.2数据库逻辑结构设计
通过前面E-R关系图可以看到项目需要创建很多个数据表。以下是项目中的主要数据库表的关系模型:
|
编号 |
名称 |
数据类型 |
长度 |
小数位 |
允许空值 |
主键 |
默认值 |
说明 |
|
1 |
token_id |
int |
10 |
0 |
N |
Y |
临时访问牌ID |
|
|
2 |
token |
varchar |
64 |
0 |
Y |
N |
临时访问牌 |
|
|
3 |
info |
text |
65535 |
0 |
Y |
N |
||
|
4 |
maxage |
int |
10 |
0 |
N |
N |
2 |
最大寿命:默认2小时 |
|
5 |
create_time |
timestamp |
19 |
0 |
N |
N |
CURRENT_TIMESTAMP |
创建时间: |
|
6 |
update_time |
timestamp |
19 |
0 |
N |
N |
CURRENT_TIMESTAMP |
更新时间: |
|
7 |
user_id |
int |
10 |
0 |
N |
N |
0 |
用户编号: |
表appointment_information (预约信息)
|
编号 |
名称 |
数据类型 |
长度 |
小数位 |
允许空值 |
主键 |
默认值 |
说明 |
|
1 |
appointment_information_id |
int |
10 |
0 |
N |
Y |
预约信息ID |
|
|
2 |
course_name |
varchar |
64 |
0 |
Y |
N |
课程名称 |
|
|
3 |
course_type |
varchar |
64 |
0 |
Y |
N |
课程类型 |
|
|
4 |
coach_users |
int |
10 |
0 |
Y |
N |
0 |
教练用户 |
|
5 |
coach_name |
varchar |
64 |
0 |
Y |
N |
教练姓名 |
|
|
6 |
coach_gender |
varchar |
64 |
0 |
Y |
N |
教练性别 |
|
|
7 |
course_prices |
varchar |
64 |
0 |
Y |
N |
课程价格 |
|
|
8 |
member_users |
int |
10 |
0 |
Y |
N |
0 |
会员用户 |
|
9 |
member_name |
varchar |
64 |
0 |
Y |
N |
会员姓名 |
|
|
10 |
appointment_time |
datetime |
19 |
0 |
Y |
N |
预约时间 |
|
|
11 |
appointment_remarks |
text |
65535 |
0 |
Y |
N |
预约备注 |
|
|
12 |
create_time |
datetime |
19 |
0 |
N |
N |
CURRENT_TIMESTAMP |
创建时间 |
|
13 |
update_time |
timestamp |
19 |
0 |
N |
N |
CURRENT_TIMESTAMP |
更新时间 |
|
编号 |
名称 |
数据类型 |
长度 |
小数位 |
允许空值 |
主键 |
默认值 |
说明 |
|
1 |
article_id |
mediumint |
8 |
0 |
N |
Y |
文章id:[0,8388607] |
|
|
2 |
title |
varchar |
125 |
0 |
N |
Y |
标题:[0,125]用于文章和html的title标签中 |
|
|
3 |
type |
varchar |
64 |
0 |
N |
N |
0 |
文章分类:[0,1000]用来搜索指定类型的文章 |
|
4 |
hits |
int |
10 |
0 |
N |
N |
0 |
点击数:[0,1000000000]访问这篇文章的人次 |
|
5 |
praise_len |
int |
10 |
0 |
N |
N |
0 |
点赞数 |
|
6 |
create_time |
timestamp |
19 |
0 |
N |
N |
CURRENT_TIMESTAMP |
创建时间: |
|
7 |
update_time |
timestamp |
19 |
0 |
N |
N |
CURRENT_TIMESTAMP |
更新时间: |
|
8 |
source |
varchar |
255 |
0 |
Y |
N |
来源:[0,255]文章的出处 |
|
|
9 |
url |
varchar |
255 |
0 |
Y |
N |
来源地址:[0,255]用于跳转到发布该文章的网站 |
|
|
10 |
tag |
varchar |
255 |
0 |
Y |
N |
标签:[0,255]用于标注文章所属相关内容,多个标签用空格隔开 |
|
|
11 |
content |
longtext |
2147483647 |
0 |
Y |
N |
正文:文章的主体内容 |
|
|
12 |
img |
varchar |
255 |
0 |
Y |
N |
封面图 |
|
|
13 |
description |
text |
65535 |
0 |
Y |
N |
文章描述 |
|
编号 |
名称 |
数据类型 |
长度 |
小数位 |
允许空值 |
主键 |
默认值 |
说明 |
|
1 |
type_id |
smallint |
5 |
0 |
N |
Y |
分类ID:[0,10000] |
|
|
2 |
display |
smallint |
5 |
0 |
N |
N |
100 |
显示顺序:[0,1000]决定分类显示的先后顺序 |
|
3 |
name |
varchar |
16 |
0 |
N |
N |
分类名称:[2,16] |
|
|
4 |
father_id |
smallint |
5 |
0 |
N |
N |
0 |
上级分类ID:[0,32767] |
|
5 |
description |
varchar |
255 |
0 |
Y |
N |
描述:[0,255]描述该分类的作用 |
|
|
6 |
icon |
text |
65535 |
0 |
Y |
N |
分类图标: |
|
|
7 |
url |
varchar |
255 |
0 |
Y |
N |
外链地址:[0,255]如果该分类是跳转到其他网站的情况下,就在该URL上设置 |
|
|
8 |
create_time |
timestamp |
19 |
0 |
N |
N |
CURRENT_TIMESTAMP |
创建时间: |
|
9 |
update_time |
timestamp |
19 |
0 |
N |
N |
CURRENT_TIMESTAMP |
更新时间: |
|
编号 |
名称 |
数据类型 |
长度 |
小数位 |
允许空值 |
主键 |
默认值 |
说明 |
|
1 |
auth_id |
int |
10 |
0 |
N |
Y |
授权ID: |
|
|
2 |
user_group |
varchar |
64 |
0 |
Y |
N |
用户组: |
|
|
3 |
mod_name |
varchar |
64 |
0 |
Y |
N |
模块名: |
|
|
4 |
table_name |
varchar |
64 |
0 |
Y |
N |
表名: |
|
|
5 |
page_title |
varchar |
255 |
0 |
Y |
N |
页面标题: |
|
|
6 |
path |
varchar |
255 |
0 |
Y |
N |
路由路径: |
|
|
7 |
position |
varchar |
32 |
0 |
Y |
N |
位置: |
|
|
8 |
mode |
varchar |
32 |
0 |
N |
N |
_blank |
跳转方式: |
|
9 |
add |
tinyint |
3 |
0 |
N |
N |
1 |
是否可增加: |
|
10 |
del |
tinyint |
3 |
0 |
N |
N |
1 |
是否可删除: |
|
11 |
set |
tinyint |
3 |
0 |
N |
N |
1 |
是否可修改: |
|
12 |
get |
tinyint |
3 |
0 |
N |
N |
1 |
是否可查看: |
|
13 |
field_add |
text |
65535 |
0 |
Y |
N |
添加字段: |
|
|
14 |
field_set |
text |
65535 |
0 |
Y |
N |
修改字段: |
|
|
15 |
field_get |
text |
65535 |
0 |
Y |
N |
查询字段: |
|
|
16 |
table_nav_name |
varchar |
500 |
0 |
Y |
N |
跨表导航名称: |
|
|
17 |
table_nav |
varchar |
500 |
0 |
Y |
N |
跨表导航: |
|
|
18 |
option |
text |
65535 |
0 |
Y |
N |
配置: |
|
|
19 |
create_time |
timestamp |
19 |
0 |
N |
N |
CURRENT_TIMESTAMP |
创建时间: |
|
20 |
update_time |
timestamp |
19 |
0 |
N |
N |
CURRENT_TIMESTAMP |
更新时间: |
|
编号 |
名称 |
数据类型 |
长度 |
小数位 |
允许空值 |
主键 |
默认值 |
说明 |
|
1 |
cancel_information_id |
int |
10 |
0 |
N |
Y |
取消信息ID |
|
|
2 |
course_name |
varchar |
64 |
0 |
Y |
N |
课程名称 |
|
|
3 |
course_type |
varchar |
64 |
0 |
Y |
N |
课程类型 |
|
|
4 |
coach_users |
int |
10 |
0 |
Y |
N |
0 |
教练用户 |
|
5 |
coach_name |
varchar |
64 |
0 |
Y |
N |
教练姓名 |
|
|
6 |
coach_gender |
varchar |
64 |
0 |
Y |
N |
教练性别 |
|
|
7 |
member_users |
int |
10 |
0 |
Y |
N |
0 |
会员用户 |
|
8 |
member_name |
varchar |
64 |
0 |
Y |
N |
会员姓名 |
|
|
9 |
appointment_time |
varchar |
64 |
0 |
Y |
N |
预约时间 |
|
|
10 |
reason_for_cancellation |
text |
65535 |
0 |
Y |
N |
取消原因 |
|
|
11 |
examine_state |
varchar |
16 |
0 |
N |
N |
未审核 |
审核状态 |
|
12 |
create_time |
datetime |
19 |
0 |
N |
N |
CURRENT_TIMESTAMP |
创建时间 |
|
13 |
update_time |
timestamp |
19 |
0 |
N |
N |
CURRENT_TIMESTAMP |
更新时间 |
|
编号 |
名称 |
数据类型 |
长度 |
小数位 |
允许空值 |
主键 |
默认值 |
说明 |
|
1 |
coach_users_id |
int |
10 |
0 |
N |
Y |
教练用户ID |
|
|
2 |
coach_id |
varchar |
64 |
0 |
N |
N |
教练工号 |
|
|
3 |
coach_name |
varchar |
64 |
0 |
Y |
N |
教练姓名 |
|
|
4 |
coach_gender |
varchar |
64 |
0 |
Y |
N |
教练性别 |
|
|
5 |
examine_state |
varchar |
16 |
0 |
N |
N |
已通过 |
审核状态 |
|
6 |
user_id |
int |
10 |
0 |
N |
N |
0 |
用户ID |
|
7 |
create_time |
datetime |
19 |
0 |
N |
N |
CURRENT_TIMESTAMP |
创建时间 |
|
8 |
update_time |
timestamp |
19 |
0 |
N |
N |
CURRENT_TIMESTAMP |
更新时间 |
|
编号 |
名称 |
数据类型 |
长度 |
小数位 |
允许空值 |
主键 |
默认值 |
说明 |
|
1 |
collect_id |
int |
10 |
0 |
N |
Y |
收藏ID: |
|
|
2 |
user_id |
int |
10 |
0 |
N |
N |
0 |
收藏人ID: |
|
3 |
source_table |
varchar |
255 |
0 |
Y |
N |
来源表: |
|
|
4 |
source_field |
varchar |
255 |
0 |
Y |
N |
来源字段: |
|
|
5 |
source_id |
int |
10 |
0 |
N |
N |
0 |
来源ID: |
|
6 |
title |
varchar |
255 |
0 |
Y |
N |
标题: |
|
|
7 |
img |
varchar |
255 |
0 |
Y |
N |
封面: |
|
|
8 |
create_time |
timestamp |
19 |
0 |
N |
N |
CURRENT_TIMESTAMP |
创建时间: |
|
9 |
update_time |
timestamp |
19 |
0 |
N |
N |
CURRENT_TIMESTAMP |
更新时间: |
|
编号 |
名称 |
数据类型 |
长度 |
小数位 |
允许空值 |
主键 |
默认值 |
说明 |
|
1 |
comment_id |
int |
10 |
0 |
N |
Y |
评论ID: |
|
|
2 |
user_id |
int |
10 |
0 |
N |
N |
0 |
评论人ID: |
|
3 |
reply_to_id |
int |
10 |
0 |
N |
N |
0 |
回复评论ID:空为0 |
|
4 |
content |
longtext |
2147483647 |
0 |
Y |
N |
内容: |
|
|
5 |
nickname |
varchar |
255 |
0 |
Y |
N |
昵称: |
|
|
6 |
avatar |
varchar |
255 |
0 |
Y |
N |
头像地址:[0,255] |
|
|
7 |
create_time |
timestamp |
19 |
0 |
N |
N |
CURRENT_TIMESTAMP |
创建时间: |
|
8 |
update_time |
timestamp |
19 |
0 |
N |
N |
CURRENT_TIMESTAMP |
更新时间: |
|
9 |
source_table |
varchar |
255 |
0 |
Y |
N |
来源表: |
|
|
10 |
source_field |
varchar |
255 |
0 |
Y |
N |
来源字段: |
|
|
11 |
source_id |
int |
10 |
0 |
N |
N |
0 |
来源ID: |
|
编号 |
名称 |
数据类型 |
长度 |
小数位 |
允许空值 |
主键 |
默认值 |
说明 |
|
1 |
course_classification_id |
int |
10 |
0 |
N |
Y |
课程分类ID |
|
|
2 |
course_type |
varchar |
64 |
0 |
Y |
N |
课程类型 |
|
|
3 |
create_time |
datetime |
19 |
0 |
N |
N |
CURRENT_TIMESTAMP |
创建时间 |
|
4 |
update_time |
timestamp |
19 |
0 |
N |
N |
CURRENT_TIMESTAMP |
更新时间 |
|
编号 |
名称 |
数据类型 |
长度 |
小数位 |
允许空值 |
主键 |
默认值 |
说明 |
|
1 |
fitness_courses_id |
int |
10 |
0 |
N |
Y |
健身课程ID |
|
|
2 |
course_name |
varchar |
64 |
0 |
Y |
N |
课程名称 |
|
|
3 |
course_type |
varchar |
64 |
0 |
Y |
N |
课程类型 |
|
|
4 |
cover_photo |
varchar |
255 |
0 |
Y |
N |
封面图片 |
|
|
5 |
coach_users |
int |
10 |
0 |
Y |
N |
0 |
教练用户 |
|
6 |
coach_name |
varchar |
64 |
0 |
Y |
N |
教练姓名 |
|
|
7 |
coach_gender |
varchar |
64 |
0 |
Y |
N |
教练性别 |
|
|
8 |
course_prices |
int |
10 |
0 |
Y |
N |
0 |
课程价格 |
|
9 |
course_details |
text |
65535 |
0 |
Y |
N |
课程详情 |
|
|
10 |
coach_introduction |
text |
65535 |
0 |
Y |
N |
教练简介 |
|
|
11 |
hits |
int |
10 |
0 |
N |
N |
0 |
点击数 |
|
12 |
praise_len |
int |
10 |
0 |
N |
N |
0 |
点赞数 |
|
13 |
create_time |
datetime |
19 |
0 |
N |
N |
CURRENT_TIMESTAMP |
创建时间 |
|
14 |
update_time |
timestamp |
19 |
0 |
N |
N |
CURRENT_TIMESTAMP |
更新时间 |
|
编号 |
名称 |
数据类型 |
长度 |
小数位 |
允许空值 |
主键 |
默认值 |
说明 |
|
1 |
fitness_equipment_id |
int |
10 |
0 |
N |
Y |
健身器材ID |
|
|
2 |
equipment_number |
varchar |
64 |
0 |
Y |
N |
器材编号 |
|
|
3 |
equipment_name |
varchar |
64 |
0 |
Y |
N |
器材名称 |
|
|
4 |
equipment_type |
varchar |
64 |
0 |
Y |
N |
器材类型 |
|
|
5 |
cover_photo |
varchar |
255 |
0 |
Y |
N |
封面图片 |
|
|
6 |
equipment_status |
varchar |
64 |
0 |
Y |
N |
器材状态 |
|
|
7 |
usage |
text |
65535 |
0 |
Y |
N |
使用方式 |
|
|
8 |
hits |
int |
10 |
0 |
N |
N |
0 |
点击数 |
|
9 |
praise_len |
int |
10 |
0 |
N |
N |
0 |
点赞数 |
|
10 |
create_time |
datetime |
19 |
0 |
N |
N |
CURRENT_TIMESTAMP |
创建时间 |
|
11 |
update_time |
timestamp |
19 |
0 |
N |
N |
CURRENT_TIMESTAMP |
更新时间 |
|
编号 |
名称 |
数据类型 |
长度 |
小数位 |
允许空值 |
主键 |
默认值 |
说明 |
|
1 |
hits_id |
int |
10 |
0 |
N |
Y |
点赞ID: |
|
|
2 |
user_id |
int |
10 |
0 |
N |
N |
0 |
点赞人: |
|
3 |
create_time |
timestamp |
19 |
0 |
N |
N |
CURRENT_TIMESTAMP |
创建时间: |
|
4 |
update_time |
timestamp |
19 |
0 |
N |
N |
CURRENT_TIMESTAMP |
更新时间: |
|
5 |
source_table |
varchar |
255 |
0 |
Y |
N |
来源表: |
|
|
6 |
source_field |
varchar |
255 |
0 |
Y |
N |
来源字段: |
|
|
7 |
source_id |
int |
10 |
0 |
N |
N |
0 |
来源ID: |
|
编号 |
名称 |
数据类型 |
长度 |
小数位 |
允许空值 |
主键 |
默认值 |
说明 |
|
1 |
member_id |
int |
10 |
0 |
N |
Y |
会员ID |
|
|
2 |
member_name |
varchar |
64 |
0 |
Y |
N |
会员姓名 |
|
|
3 |
member_gender |
varchar |
64 |
0 |
Y |
N |
会员性别 |
|
|
4 |
membership_age |
varchar |
64 |
0 |
Y |
N |
会员年龄 |
|
|
5 |
examine_state |
varchar |
16 |
0 |
N |
N |
已通过 |
审核状态 |
|
6 |
user_id |
int |
10 |
0 |
N |
N |
0 |
用户ID |
|
7 |
create_time |
datetime |
19 |
0 |
N |
N |
CURRENT_TIMESTAMP |
创建时间 |
|
8 |
update_time |
timestamp |
19 |
0 |
N |
N |
CURRENT_TIMESTAMP |
更新时间 |
|
编号 |
名称 |
数据类型 |
长度 |
小数位 |
允许空值 |
主键 |
默认值 |
说明 |
|
1 |
notice_id |
mediumint |
8 |
0 |
N |
Y |
公告id: |
|
|
2 |
title |
varchar |
125 |
0 |
N |
N |
标题: |
|
|
3 |
content |
longtext |
2147483647 |
0 |
Y |
N |
正文: |
|
|
4 |
create_time |
timestamp |
19 |
0 |
N |
N |
CURRENT_TIMESTAMP |
创建时间: |
|
5 |
update_time |
timestamp |
19 |
0 |
N |
N |
CURRENT_TIMESTAMP |
更新时间: |
|
编号 |
名称 |
数据类型 |
长度 |
小数位 |
允许空值 |
主键 |
默认值 |
说明 |
|
1 |
praise_id |
int |
10 |
0 |
N |
Y |
点赞ID: |
|
|
2 |
user_id |
int |
10 |
0 |
N |
N |
0 |
点赞人: |
|
3 |
create_time |
timestamp |
19 |
0 |
N |
N |
CURRENT_TIMESTAMP |
创建时间: |
|
4 |
update_time |
timestamp |
19 |
0 |
N |
N |
CURRENT_TIMESTAMP |
更新时间: |
|
5 |
source_table |
varchar |
255 |
0 |
Y |
N |
来源表: |
|
|
6 |
source_field |
varchar |
255 |
0 |
Y |
N |
来源字段: |
|
|
7 |
source_id |
int |
10 |
0 |
N |
N |
0 |
来源ID: |
|
8 |
status |
bit |
1 |
0 |
N |
N |
1 |
点赞状态:1为点赞,0已取消 |
|
编号 |
名称 |
数据类型 |
长度 |
小数位 |
允许空值 |
主键 |
默认值 |
说明 |
|
1 |
slides_id |
int |
10 |
0 |
N |
Y |
轮播图ID: |
|
|
2 |
title |
varchar |
64 |
0 |
Y |
N |
标题: |
|
|
3 |
content |
varchar |
255 |
0 |
Y |
N |
内容: |
|
|
4 |
url |
varchar |
255 |
0 |
Y |
N |
链接: |
|
|
5 |
img |
varchar |
255 |
0 |
Y |
N |
轮播图: |
|
|
6 |
hits |
int |
10 |
0 |
N |
N |
0 |
点击量: |
|
7 |
create_time |
timestamp |
19 |
0 |
N |
N |
CURRENT_TIMESTAMP |
创建时间: |
|
8 |
update_time |
timestamp |
19 |
0 |
N |
N |
CURRENT_TIMESTAMP |
更新时间: |
|
编号 |
名称 |
数据类型 |
长度 |
小数位 |
允许空值 |
主键 |
默认值 |
说明 |
|
1 |
upload_id |
int |
10 |
0 |
N |
Y |
上传ID |
|
|
2 |
name |
varchar |
64 |
0 |
Y |
N |
文件名 |
|
|
3 |
path |
varchar |
255 |
0 |
Y |
N |
访问路径 |
|
|
4 |
file |
varchar |
255 |
0 |
Y |
N |
文件路径 |
|
|
5 |
display |
varchar |
255 |
0 |
Y |
N |
显示顺序 |
|
|
6 |
father_id |
int |
10 |
0 |
Y |
N |
0 |
父级ID |
|
7 |
dir |
varchar |
255 |
0 |
Y |
N |
文件夹 |
|
|
8 |
type |
varchar |
32 |
0 |
Y |
N |
文件类型 |
|
编号 |
名称 |
数据类型 |
长度 |
小数位 |
允许空值 |
主键 |
默认值 |
说明 |
|
1 |
user_id |
mediumint |
8 |
0 |
N |
Y |
用户ID:[0,8388607]用户获取其他与用户相关的数据 |
|
|
2 |
state |
smallint |
5 |
0 |
N |
N |
1 |
账户状态:[0,10](1可用|2异常|3已冻结|4已注销) |
|
3 |
user_group |
varchar |
32 |
0 |
Y |
N |
所在用户组:[0,32767]决定用户身份和权限 |
|
|
4 |
login_time |
timestamp |
19 |
0 |
N |
N |
CURRENT_TIMESTAMP |
上次登录时间: |
|
5 |
phone |
varchar |
11 |
0 |
Y |
N |
手机号码:[0,11]用户的手机号码,用于找回密码时或登录时 |
|
|
6 |
phone_state |
smallint |
5 |
0 |
N |
N |
0 |
手机认证:[0,1](0未认证|1审核中|2已认证) |
|
7 |
username |
varchar |
16 |
0 |
N |
N |
用户名:[0,16]用户登录时所用的账户名称 |
|
|
8 |
nickname |
varchar |
16 |
0 |
Y |
N |
昵称:[0,16] |
|
|
9 |
password |
varchar |
64 |
0 |
N |
N |
密码:[0,32]用户登录所需的密码,由6-16位数字或英文组成 |
|
|
10 |
|
varchar |
64 |
0 |
Y |
N |
邮箱:[0,64]用户的邮箱,用于找回密码时或登录时 |
|
|
11 |
email_state |
smallint |
5 |
0 |
N |
N |
0 |
邮箱认证:[0,1](0未认证|1审核中|2已认证) |
|
12 |
avatar |
varchar |
255 |
0 |
Y |
N |
头像地址:[0,255] |
|
|
13 |
open_id |
varchar |
255 |
0 |
Y |
N |
针对获取用户信息字段 |
|
|
14 |
create_time |
timestamp |
19 |
0 |
N |
N |
CURRENT_TIMESTAMP |
创建时间: |
|
15 |
vip_level |
varchar |
255 |
0 |
Y |
N |
会员等级 |
|
|
16 |
vip_discount |
double |
11 |
2 |
Y |
N |
0.00 |
会员折扣 |
表user_group (用户组:用于用户前端身份和鉴权)
|
编号 |
名称 |
数据类型 |
长度 |
小数位 |
允许空值 |
主键 |
默认值 |
说明 |
|
1 |
group_id |
mediumint |
8 |
0 |
N |
Y |
用户组ID:[0,8388607] |
|
|
2 |
display |
smallint |
5 |
0 |
N |
N |
100 |
显示顺序:[0,1000] |
|
3 |
name |
varchar |
16 |
0 |
N |
N |
名称:[0,16] |
|
|
4 |
description |
varchar |
255 |
0 |
Y |
N |
描述:[0,255]描述该用户组的特点或权限范围 |
|
|
5 |
source_table |
varchar |
255 |
0 |
Y |
N |
来源表: |
|
|
6 |
source_field |
varchar |
255 |
0 |
Y |
N |
来源字段: |
|
|
7 |
source_id |
int |
10 |
0 |
N |
N |
0 |
来源ID: |
|
8 |
register |
smallint |
5 |
0 |
Y |
N |
0 |
注册位置: |
|
9 |
create_time |
timestamp |
19 |
0 |
N |
N |
CURRENT_TIMESTAMP |
创建时间: |
|
10 |
update_time |
timestamp |
19 |
0 |
N |
N |
CURRENT_TIMESTAMP |
更新时间: |
第4章 关键模块的设计与实现
4.1登录模块
管理员、用户在登录界面输入账号+密码,完成验证,点击“登录”按钮,系统在用户数据库表中会对管理员、用户的账号进行匹配,账号+密码正确的话,就会登录到系统中各个用户的主管理界面,否则提示对应的信息,返回到登录的界面,其主界面展示如下图所示。
图4.1 登录界面图
登录代码如下:
* 登录
* @param data
* @param httpServletRequest
* @return
*/
@PostMapping("login")
public Map<String, Object> login(@RequestBody Map<String, String> data, HttpServletRequest httpServletRequest) {
log.info("[执行登录接口]");
String username = data.get("username");
String email = data.get("email");
String phone = data.get("phone");
String password = data.get("password");
List resultList = null;
Map<String, String> map = new HashMap<>();
if(username != null && "".equals(username) == false){
map.put("username", username);
resultList = service.selectBaseList(service.select(map, new HashMap<>()));
}
else if(email != null && "".equals(email) == false){
map.put("email", email);
resultList = service.selectBaseList(service.select(map, new HashMap<>()));
}
else if(phone != null && "".equals(phone) == false){
map.put("phone", phone);
resultList = service.selectBaseList(service.select(map, new HashMap<>()));
}else{
return error(30000, "账号或密码不能为空");
}
if (resultList == null || password == null) {
return error(30000, "账号或密码不能为空");
}
//判断是否有这个用户
if (resultList.size()<=0){
return error(30000,"用户不存在");
}
User byUsername = (User) resultList.get(0);
Map<String, String> groupMap = new HashMap<>();
groupMap.put("name",byUsername.getUserGroup());
List groupList = userGroupService.selectBaseList(userGroupService.select(groupMap, new HashMap<>()));
if (groupList.size()<1){
return error(30000,"用户组不存在");
}
UserGroup userGroup = (UserGroup) groupList.get(0);
//查询用户审核状态
if (!StringUtils.isEmpty(userGroup.getSourceTable())){
String res = service.selectExamineState(userGroup.getSourceTable(),byUsername.getUserId());
if (res==null){
return error(30000,"用户不存在");
}
if (!res.equals("已通过")){
return error(30000,"该用户审核未通过");
}
}
//查询用户状态
if (byUsername.getState()!=1){
return error(30000,"用户非可用状态,不能登录");
}
String md5password = service.encryption(password);
if (byUsername.getPassword().equals(md5password)) {
// 存储Token到数据库
AccessToken accessToken = new AccessToken();
accessToken.setToken(UUID.randomUUID().toString().replaceAll("-", ""));
accessToken.setUser_id(byUsername.getUserId());
Duration duration = Duration.ofSeconds(7200L);
redisTemplate.opsForValue().set(accessToken.getToken(), accessToken,duration);
// 返回用户信息
JSONObject user = JSONObject.parseObject(JSONObject.toJSONString(byUsername));
user.put("token", accessToken.getToken());
JSONObject ret = new JSONObject();
ret.put("obj",user);
return success(ret);
} else {
return error(30000, "账号或密码不正确");
}
}
4.2注册模块
注册模块满足用户两部分,当用户想要查询处理相关信息时,就必须进行登录,如果没有账号的话,在登录界面,点击“注册”按钮就会跳转到注册的界面,根据提示填写好注册信息,添加提交,注册的信息在数据库中就添加完成了,然后再输入填写好的账号和密码进行登录,其主界面展示如下图所示。
图4.2 注册界面图
注册代码如下:
/**
* 注册
* @param user
* @return
*/
@PostMapping("register")
public Map<String, Object> signUp(@RequestBody User user) {
// 查询用户
Map<String, String> query = new HashMap<>();
Map<String,Object> map = JSON.parseObject(JSON.toJSONString(user));
query.put("username",user.getUsername());
List list = service.selectBaseList(service.select(query, new HashMap<>()));
if (list.size()>0){
return error(30000, "用户已存在");
}
map.put("password",service.encryption(String.valueOf(map.get("password"))));
service.insert(map);
return success(1);
}
4.3密码修改模块
用户使用该系统注册完成后,用户对登录密码有修改需求时,系统也可以提供用户修改密码权限。系统中所有的操作者能够变更自己的密码信息,执行该功能首先必须要登入系统,然后选择密码变更选项以后在给定的文本框中填写初始密码和新密码来完成修改密码的操作。在填写的时候,假如两次密码填写存在差异,那么此次密码变更操作失败,下面的图片展示的就是该板块对应的界面。
图4.3 密码修改界面图
密码修改代码如下:
/**
* 修改密码
* @param data
* @param request
* @return
*/
@PostMapping("change_password")
public Map<String, Object> change_password(@RequestBody Map<String, String> data, HttpServletRequest request){
// 根据Token获取UserId
String token = request.getHeader("x-auth-token");
Integer userId = tokenGetUserId(token);
// 根据UserId和旧密码获取用户
Map<String, String> query = new HashMap<>();
String o_password = data.get("o_password");
query.put("user_id" ,String.valueOf(userId));
query.put("password" ,service.encryption(o_password));
int count = service.selectBaseCount(service.count(query, service.readConfig(request)));
if(count > 0){
// 修改密码
Map<String,Object> form = new HashMap<>();
form.put("password",service.encryption(data.get("password")));
service.update(query,service.readConfig(request),form);
return success(1);
}
return error(10000,"密码修改失败!");
}
4.4用户管理模块
管理员可以对系统中所有的用户角色进行管控,包含了管理员、会员用户、教练用户三种角色,如果需要添加新的用户,点击页面中的“添加”按钮根据提示输入上用户信息,点击“提交”以后在对应的用户界面就可以查看到了,可以点击用户后面的“删除”按钮直接删除某一用户。界面如下图所示。
图4.4 用户管理界面图
代码如下:
@RequestMapping("/get_obj")
public Map<String, Object> obj(HttpServletRequest request) {
List resultList = service.selectBaseList(service.select(service.readQuery(request), service.readConfig(request)));
if (resultList.size() > 0) {
JSONObject jsonObject = new JSONObject();
jsonObject.put("obj",resultList.get(0));
return success(jsonObject);
} else {
return success(null);
}
}
4.5健身课程模块
当用户点击“健身课程”这一菜单按钮,会显示管理员在后台发布的所有的健身课程信息,支持通过关键词对健身课程进行搜索,选择需要的健身课程信息点击可以进入到健身课程信息详细的介绍界面,同时可以进行预约、点赞、收藏和评论等操作,健身课程界面如下图所示。
图4.5健身课程界面图
图4.6预约界面图
4.6取消信息模块
取消信息:用户可以查看已取消的健身信息,包括课程名称、课程类型等。还可以进行查询、重置和添加等操作。界面如下图所示。
图4.7 取消信息界面图
4.7课程分类管理模块
课程分类管理:管理员可以管理课程的分类信息,包括添加、编辑、删除课程分类等操作,以确保课程分类的准确性和完整性。界面如下图所示。
图4.8课程分类列表界面
图4.9课程分类添加界面
4.8健身课程管理模块
健身课程管理:管理员可以管理健身课程的信息,包括查询、添加、重置、删除课程等操作,以及设置课程的时间安排和教学内容,方便会员预约和参与。界面如下图所示。
图4.10健身课程列表界面
图4.11健身课程添加界面
4.9预约信息管理模块
预约信息管理:管理员可以管理会员的预约信息,包括查看预约情况、确认预约、取消预约等操作,以确保课程的顺利进行和会员的满意度。界面如下图所示。
图4.12预约信息管理界面
4.10系统管理界面
管理员可以对系统前台展示的轮播图进行增删改查,方便用户进行查看。轮播图管理界面如下图所示。界面如下图所示。
图4.13系统管理界面图
4.11公告消息管理模块
公告消息管理:管理员管理系统的公告信息,包括系统更新、维护通知等内容。界面如下图所示。
图4.14公告消息界面图
4.12资源管理模块
资源管理:管理员管理新闻列表、分类列表这两个子菜单,可以对这两个模块进行增删改查操作。界面如下图所示。
图4.15新闻列表界面图
图4.16分类列表界面图
第5章 系统测试
5.1测试的目的
通过前面章节的介绍,我们可以看到健身房管理系统已经完成了,但是能不能投入使用还是未知,因为在每个项目正式使用之前必须对开发的项目进行测试,如果不进行测试一旦投入使用可能会出现很多未可知的问题,比如使用人数太多导致系统瘫痪,比如某一功能存在bug信息填写错误等,这些错误将给使用者带来很多的困扰,甚至造成更大的损失,因此测试是项目投入使用的最后一步,为用户提供一个运行顺畅、完美的项目也就是我们进行最后测试的目的。
5.2系统部分测试
用户登录功能测试:
表5.1 用户登录功能测试表
|
测试名称 |
测试功能 |
操作过程 |
预期结果 |
测试结果 |
|
用户登录模块测试 |
用户登录成功的情况 |
点击前登录界面输入账号和密码分别输入admin和admin后点击“登录”按钮。 |
登录成功并调整到用户界面 |
正确 |
课程分类添加功能测试:
表5.2 课程分类添加功能测试表
|
测试名称 |
测试功能 |
操作过程 |
预期结果 |
测试结果 |
|
课程分类添加模块测试 |
课程分类添加成功的情况 |
在课程分类中心页面中将点击添加,输入消息,输入正确的课程分类后然后点击“提交”按钮。 |
提示添加成功 |
正确 |
|
课程分类添加模块测试 |
课程分类添加失败的情况 |
在课程分类页面中不填写的发送用户,其他课程分类正常输入“提交”按钮。 |
提示“添加失败,课程分类不能为空” |
正确 |
查询健身课程功能模块测试:
表5.3 查询健身课程功能测试表
|
测试名称 |
测试功能 |
操作过程 |
预期结果 |
测试结果 |
|
查询健身课程功能测试 |
查询成功的情况 |
在健身课程界面输入健身课程标题进行查询 |
查询成功 |
正确 |
预约信息添加功能测试:
表5.4 预约信息添加功能测试表
|
测试名称 |
测试功能 |
操作过程 |
预期结果 |
测试结果 |
|
预约信息添加模块测试 |
预约信息添加成功的情况 |
在预约信息页面中,输入预约信息信息,输入正确的信息后然后点击“提交”按钮。 |
提示添加成功 |
正确 |
|
预约信息添加模块测试 |
预约信息添加失败的情况 |
在预约信息页面中不填写预约信息,其他信息正常输入“提交”按钮。 |
提示“添加失败,信息不能为空” |
正确 |
5.3系统测试结果
通过编写健身房管理系统的测试用例,已经检测完毕用户的登录模块、课程分类添加模块、健身课程查看模块、预约信息添加模块的功能测试,在对以上功能得测试过程中,发现了系统中的很多漏送并进行了完善,经过多人在线进行测试,系统完全可以正常运行,当然在后期的维护中系统将不断完善。
第6章 结语
在开发健身房管理系统之前我胸有成竹,觉得很简单,但在实际的开发中我发现了自身的很多问题,许多编程思想和方法都还没有掌握牢靠,比如Bootsatrp、Jquery、AJAX 、SpringBoot框架等许多Java Web开发技术,通过开发这个健身房管理系统我成长了很多,懂得了做什么事情都要脚踏实地,不能眼高手低,在本次健身房管理系统的开发中我逐渐掌握逐渐熟悉的技术。
同时,在本次项目中我也暴露了诸多问题。对于Java的编程知识有所欠缺,环境配置和算法上出现诸多问题,时常导致项目运行出错,或者目标的实现有问题。或者实现想法时算法未优化,使得代码冗长,程序运行不顺畅。
[1]雷欣,马宏琳,郑霖,等.基于SpringBoot的域名信息系统设计与实现[J].电脑知识与技术,2024,20(05):44-47.DOI:10.14004/j.cnki.ckt.2024.0188.
[2]赵旭东.计算机软件开发与设计中Java语言的应用研究[J].信息与电脑(理论版),2023,35(24):31-33.
[3]吴伶琳.基于SpringBoot的客户关系管理系统设计与实现[J].无线互联科技,2023,20(24):60-62.
[4]袁琳琳.计算机软件Java编程特点及技术分析[J].数字通信世界,2023,(12):87-89.
[5]曲锦旭.基于SpringBoot的农作物受灾分析系统的设计与实现[J].农业工程技术,2023,43(35):18-19.DOI:10.16815/j.cnki.11-5436/s.2023.35.006.
[6]吴昊,张丹.基于SpringBoot框架的大学生网上兼职系统设计与实现[J].电脑知识与技术,2023,19(35):68-72.DOI:10.14004/j.cnki.ckt.2023.1860.
[7]姜一波.基于SpringBoot+Vue的在线考试系统设计与实现[J].无线互联科技,2023,20(23):68-71.
[8]S.R. R ,A.H. W ,S.M.T. M , et al.Quantifying aquifer interaction using numerical groundwater flow model evaluated by environmental water tracer data: Application to the data-scarce area of the Bandung groundwater basin, West Java, Indonesia[J].Journal of Hydrology: Regional Studies,2023,50
[9]H D N ,P A ,N D S .Assessment of microplastic abundance in Central Java coastal waters: a study of Sendang Sikucing, Karangjahe, and Caruban Beaches[J].IOP Conference Series: Earth and Environmental Science,2023,1268(1):
[10]M M ,M R K ,C J S , et al.Analysis on intensive program of vaname shrimp ) enlargement in the technical implementation unit of brackish and sea water cultivation (UPT BAPL) Bangil, Pasuruan Regency, East Java[J].IOP Conference Series: Earth and Environmental Science,2023,1273(1):
[11]V H ,P F O ,S M W , et al.First photograph record of the segura’s throatspine gudgeon Keith, Hadiaty Lord 2012 in the south of Java, Indonesia (Teleostei: Gobiiformes: Eleotridae)[J].IOP Conference Series: Earth and Environmental Science,2023,1273(1):
[12]S A P ,R N P ,B G , et al.Identification of Geothermal System in Cisolok, West Java based on the Correlation of Gravity Method, ADMT (Active Directory Magnetotelluric), and Drill Log Data[J].IOP Conference Series: Earth and Environmental Science,2023,1288(1):
[13]游晶,邱淑丽,李敬文.基于SpringBoot的校园智慧报修系统的设计与实现[J].电脑知识与技术,2023,19(32):50-52+65.DOI:10.14004/j.cnki.ckt.2023.1718.
[14]黄赛英.基于Springboot的医院档案管理系统设计[J].集成电路应用,2023,40(11):384-385.DOI:10.19339/j.issn.1674-2583.2023.11.176.
[15]徐剑,王少杰.基于SpringBoot的配电房监控系统设计[J].信息与电脑(理论版),2023,35(20):120-123.
[16]桑冉航,李晓明.基于Spring Boot的健身房管理系统的设计与实现[J].电脑知识与技术,2023,19(22):54-56.DOI:10.14004/j.cnki.ckt.2023.1239.
[17]赵栋,朱晓峰,孔令宇.基于Web的健身房管理系统设计与实现[J].北京印刷学院学报,2022,30(09):65-69.DOI:10.19461/j.cnki.1004-8626.2022.09.009.
[18]陈煜,李园园,苏继斌,等.基于jsp健身房预约系统的设计与实现[J].科学技术创新,2022,(20):66-69.
[19]刘小豫,朱亚兵,聂维.健身房管理系统平台的开发[J].内蒙古科技与经济,2019,(11):71+73.
[20]熊雷.健身房管理系统的分析与设计[J].信息与电脑(理论版),2019,(01):113-114.
结束语
至此论文结束,感谢您的阅读。在此我要特别的感谢我的导师,虽然我在实习期间很忙,论文撰写的时候经常是停停改改,但是我的导师依旧十分的负责,时不时的询问我的任务进展情况,跟进我的论文进度,在指导老师的帮助下,我逐步完成了自己的论文和程序,从导师身上也学习到很多知识和经验,这些知识和经验令我受益匪浅。同时我也从导师身上看到了自己的不足,不论是在技术层面上还是在对待工作的态度上,导师如同明镜一般照出了我的缺点我的不足。此外,我还要感谢在我实习期间在论文和程序上帮助过我的同学和社会人士,此前我对于SpringBoot框架方面的一些知识还不了解,是他们在我编写程序过程中给了我很多的启发和感想,也帮助了我对于程序的调试和检测。没有他们我是不能顺利完成本次毕业设计的。至此,我的毕业设计就花上了一个圆满的句号了。
免费领取项目源码,请关注❥点赞收藏并私信博主,谢谢!
DAMO开发者矩阵,由阿里巴巴达摩院和中国互联网协会联合发起,致力于探讨最前沿的技术趋势与应用成果,搭建高质量的交流与分享平台,推动技术创新与产业应用链接,围绕“人工智能与新型计算”构建开放共享的开发者生态。
更多推荐



所有评论(0)