Springboot二手校园交易平台—计算机毕业设计源码67613
根据二手校园交易平台管理系统的研究现状和发展趋势,系统从需求分析、结构设计、数据库设计,在到系统实现,分别为前端实现和后端实现。论文主要的模块包括有用户前台:首页、公告、交易资讯、商品中心、评论私信、我的(我的账户、我的收藏、我的地址、我的购物车、我的订单、个人中心),后台:评论私信;管理员功能包括:后台首页、个人资料(个人信息、修改密码)轮播图、公告管理、资源管理(交易资讯、资讯分类)商品管理(
目录
目前在校园内有很多物品可以被再次使用(如:书籍、自行车、电子产品、体育用品、乐器、生活用品等)同时许多同学希望买便宜的商品,这些物品往往得不到很好的处理。而随着Internet的普及,网上购买商品或获取信息已成为现代人的一种生活习惯,校园二手交易平台就是提供了这样的一个信息交互平台。
根据二手校园交易平台管理系统的研究现状和发展趋势,系统从需求分析、结构设计、数据库设计,在到系统实现,分别为前端实现和后端实现。论文主要的模块包括有用户前台:首页、公告、交易资讯、商品中心、评论私信、我的(我的账户、我的收藏、我的地址、我的购物车、我的订单、个人中心),后台:评论私信;管理员功能包括:后台首页、个人资料(个人信息、修改密码)轮播图、公告管理、资源管理(交易资讯、资讯分类)商品管理(商品中心、分类列表、订单列表)系统用户(管理员、普通用户)模块管理(评论私信)等功能模块。系统中管理员主要是为了安全有效地存储和管理各类信息,还可以对系统进行管理与更新维护等操作,并且对后台有相应的操作权限。
要想实现二手校园交易平台的各项功能,需要后台数据库的大力支持。管理员验证注册信息,收集的商品信息,并由此分析得出的关联信息等大量的数据都由数据库管理商品类别管理。本文中数据库服务器端采用了Mysql作为后台数据库,使Web与数据库紧密联系起来。在设计过程中,充分保证了系统代码的良好可读性、实用性、易扩展性、通用性、便于后期维护、操作方便以及页面简洁等特点。
关键词:java技术;MYSQL;二手校园交易平台
Abstract
At present, there are many items on campus that can be reused (such as books, bicycles, electronic products, sports equipment, musical instruments, daily necessities, etc.), and many students hope to buy cheap goods, which are often not well handled. With the popularization of the Internet, purchasing goods or obtaining information online has become a modern lifestyle habit, and campus second-hand trading platforms provide such an information exchange platform.
According to the research status and development trend of the second-hand campus trading platform management system, the system includes the front-end implementation and back-end implementation from demand analysis, structural design, database design to system implementation. The main modules of the paper include user front desk: homepage, announcements, transaction information, product center, comment private messages, mine (my account, my favorites, my address, my shopping cart, my order, personal center), and backend: comment private messages; The administrator functions include: backend homepage, personal information (personal information, password modification) rotation chart, announcement management, resource management (transaction information, information classification) product management (product center, classification list, order list) system user (administrator, ordinary user) module management (comment private message) and other functional modules. The main purpose of administrators in the system is to store and manage various types of information safely and effectively. They can also manage, update, and maintain the system, and have corresponding operation permissions for the backend.
To achieve the various functions of the second-hand campus trading platform, strong support from the backend database is required. The administrator verifies the registration information, collects product information, and analyzes a large amount of data such as related information, which are managed by the database and product categories. In this article, MySQL is used as the backend database on the database server side, closely linking the Web with the database. During the design process, the system code was fully guaranteed to have good readability, practicality, scalability, universality, ease of later maintenance, easy operation, and concise pages.
Keywords: Java technology; MYSQL; Second-hand campus trading platform
1 绪论
1.1 研究背景
现下大多数行业都在逐步的将电商都信息化带入到自己企业中,其中主要是以电商服务为主导的互联网平台。像目前如果主要致力于校园的二手交易,就要紧紧围绕校园二手来展开。通过互联网平台的赋能,能够给二手市场提供智能化的服务,在为用户提供实质性便利的同时,提高校园资源的利用效率。所以二手校园交易平台更加符合时下校园用户的需求,更加能适应二手行业目前的竞争压力。该二手校园交易平台以“互联网+”C2C服务为模式,在为用户提供在线自主选择二手商品的同时,可以帮助卖家实现二手的利用率,同样也可以为二手行业的智能化发展做出努力。
由于互联网的发展迅速,给人们带来了很多的方便,让人们在生活中解决问题也方便了起来,并且通过网络也实现了前所未有的方便快捷,通过网络可以实现生活中的各类需求,例如学习、购物等方面,通过网络能够让人们轻松的将问题解决,来满足自己的需求,所以说通过网络来管理校园二手交易系统是非常有效的,由于二手校园交易平台专为学生服务,与传统二手物品交易网相比,具有市场细分更明确、服务针对性更强的特点,更容易获得学生群体的认可,有利于培养学生的低碳意识和社会责任感,不仅具有广泛的经济效益,更具有深远的社会效益。校园电子商务作为一种新型的电子商务,是指在校园范围内,服务于广大师生员工,并由学生自主经营,满足校园内单位、企业或个人进行商务、工作、学习、生活各方面活动需要的一种商务形式,具有范围小、可信度高、操作性强等特点。且依据消费者不同的商品需求类型,可以建立多种校园电子商务网站。所以我们要建立一个二手校园交易平台,以满足在校学生对于二手物品的需求。
1.3论文结构与章节安排
论文将分层次经行编排,除去论文摘要致谢文献参考部分,正文部分还会对网站需求做出分析,以及阐述大体的设计和实现的功能,最后罗列部分调测记录,论文主要架构如下:
第一章:引言。第一章主要介绍了课题研究的背景与研究意义和本文的研究内容与主要工作。
第二章:系统需求分析。第二章主要从系统的用户、功能等方面进行需求分析。
第三章:系统设计。第三章主要对系统框架、系统功能模块、数据库进行功能设计。
第四章:系统实现。第四章主要介绍了系统框架搭建、系统界面的实现。
第五章:系统测试。第五章主要对系统的部分界面进行测试并对主要功能进行测试
2 二手校园交易平台系统分析
系统分析是开发一个项目的先决条件,通过系统分析可以很好的了解系统的主体用户的基本需求情况,同时这也是项目的开发的原因。进而对系统开发进行可行性分析,通常包括技术可行性、经济可行性等,可行性分析同时也是从项目整体角度进行的分析。然后就是对项目的具体需求进行分析,分析的手段一般都是通过用户的用例图来实现。下面是详细的介绍。
2.1 可行性分析
经济可行性在此仅代表网站的运维成本,开发成本不在此考虑。
目前该模式下的二手校园交易平台的数量日益增多,网购变得平民化普及化用户人数呈上升趋势,当用户人数庞大了,运维成本可以由广告费进行填补,包括开发成本。
所以经济可行性没有问题。
(2)操作可行性:
此次项目设计参考了几个该模式下网站的开发案例,对他们的操作界面分析,将众多案例结合在一起,突出以人为本简化操作,所以具有基本计算机知识的人都会操作本项目。
因此操作可行性也没有问题。
(3)技术可行性:
技术可行性指的是对于搭建框架的可行性,以及有更优秀的技术出现时系统的技术更新换代的纳新性如何,开发时间成本费用比如何。
现有的java技术能够迎合所有电子商务系统的搭建。开发这个二手校园交易平台的时候我采用了java+MYSQL用以运行整体程序。
综上所述技术可行性也没有问题。
(4)法律可行性:
从开发者角度来看,java和MYSQL是网上开源且免费的,在知识产权方面不会产生任何法律纠纷。
从用户使用角度来看,只要不再系统上贩卖违禁品,对系统做出条约协议,杜绝非法支付即可。
综上所述法律可行性也没有问题。
2.2.1 数据流程
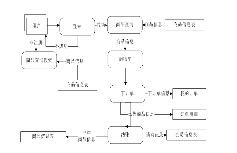
二手校园交易平台主要的目的就是实现对二手商品的在线选购,图2-1就是系统的数据流图。
图2-1商品购买操作展开图
3.3.2 业务流程
分析完系统的数据流,接下来我们来看系统的业务流程,图2-2就是业务流程图:
图2-2业务流程图
2.3 系统功能分析
按照二手校园交易平台的角色,我划分为了用户管理模块和管理员管理模块这两大部分。
用户管理模块:
(1)用户注册登录:用户注册并登录二手校园交易平台;用户对个人信息的增删改查,比如个人资料,密码修改。
(2)用户查看商品:用户进行商品信息的阅览,通过发现喜欢的商品后可以购买+评论+收藏。
(3)交易资讯:用户进行资讯的阅览,查看管理者发布的交易资讯信息。
(4)评论私信:用户在这一菜单下对用户可以编辑智能私信内容进行提交,由管理员进行回复。
(5)商品中心:用户对喜欢的商品可以加购,在购物车里面,当用户确定提交完毕后,将其提交给服务器后台系统,并生成订单。
(6)我的订单:用户在提交订单后,可以对提交的订单进行管理。
管理员管理模块:
(1)系统用户:管理员可以对前台上注册过的用户信息进行管控,也可以对管理员信息进行管控。
(2)资源管理:管理员在后台可以对二手校园交易平台中显示的交易资讯信息进行增删改查。
(3)评论私信:管理员可以对二手校园交易平台中用户提交的私信进行回复或增删改查等操作。
(4)分类管理:管理员对二手校园交易平台中商品的分类进行管控。
(5)商城管理:管理员对用户提交的商品订单进行管控。
(6)轮播图管理:管理员可以对二手校园交易平台中首页显示的轮播图发布到系统当中,让用户及时的查看到系统信息,进行合理安排。
(7)公告管理:管理员可以对二手校园交易平台中首页显示的公告信息发布到系统当中,让用户及时的查看到系统信息,进行合理安排。
二手校园交易平台的非功能性需求比如二手校园交易平台的安全性怎么样,可靠性怎么样,性能怎么样,可拓展性怎么样等。具体可以表示在如下3-1表格中:
表3-1二手校园交易平台非功能需求表
|
安全性 |
主要指二手校园交易平台数据库的安装,数据库的使用和密码的设定必须合乎规范。 |
|
可靠性 |
可靠性是指二手校园交易平台能够安装用户的指示进行操作,经过测试,可靠性90%以上。 |
|
性能 |
性能是影响二手校园交易平台占据市场的必要条件,所以性能最好要佳才好。 |
|
可扩展性 |
比如数据库预留多个属性,比如接口的使用等确保了系统的非功能性需求。 |
|
易用性 |
用户只要跟着二手校园交易平台的页面展示内容进行操作,就可以了。 |
|
可维护性 |
二手校园交易平台开发的可维护性是非常重要的,经过测试,可维护性没有问题 |
2.4 系统用例分析
通过2.3功能的分析,得出了本二手校园交易平台的用例图:
用户角色用例如图2-3所示。

图2-3 二手校园交易平台用户角色用例图
web后台管理上的管理员是维护整个二手校园交易平台中所有数据信息的。管理员角色用例如图2-5所示。
本章主要通过对二手校园交易平台的可行性分析、流程分析、功能需求分析、系统用例分析,确定整个二手校园交易平台要实现的功能。同时也为二手校园交易平台的代码实现和测试提供了标准。
3 二手校园交易平台总体设计
本章主要讨论的内容包括二手校园交易平台的功能模块设计、数据库系统设计。
3.1 系统架构设计
本二手校园交易平台从架构上分为三层:表现层(UI)、业务逻辑层(BLL)以及数据层(DL)。
图3-1二手校园交易平台系统架构设计图
表现层(UI):又称UI层,主要完成本二手校园交易平台的UI交互功能,一个良好的UI可以打打提高用户的用户体验,增强用户使用本二手校园交易平台时的舒适度。UI的界面设计也要适应不同版本的二手校园交易平台以及不同尺寸的分辨率,以做到良好的兼容性。UI交互功能要求合理,用户进行交互操作时必须要得到与之相符的交互结果,这就要求表现层要与业务逻辑层进行良好的对接。
业务逻辑层(BLL):主要完成本二手校园交易平台的数据处理功能。用户从表现层传输过来的数据经过业务逻辑层进行处理交付给数据层,系统从数据层读取的数据经过业务逻辑层进行处理交付给表现层。
数据层(DL):由于本二手校园交易平台的数据是放在服务端的mysql数据库中,因此本属于服务层的部分可以直接整合在业务逻辑层中,所以数据层中只有数据库,其主要完成本二手校园交易平台的数据存储和管理功能。
3.2 系统功能模块设计
在上一章节中主要对系统的功能性需求和非功能性需求进行分析,并且根据需求分析了本二手校园交易平台中的用例。那么接下来就要开始对本二手校园交易平台的架构、主要功能和数据库开始进行设计。二手校园交易平台根据前面章节的需求分析得出,其总体设计模块图如图3-2所示。
图3-2 二手校园交易平台功能模块图
3.2.2用户模块设计
后台管理者能够实现对前台注册的用户增删改查操作,用户模块结构图如下图:
图3-3会员用户模块结构图
3.2.3 评论管理模块设计
二手校园交易平台是一个交流性质的公开平台,会员用户可以在平台上交流,增加用户之间的互动性。但是同时也为了更好的规范评论的内容,给予管理员删除不合适的言论的功能,所以需要专门设计一个评论模块,具体的结构图如下:
图3-4评论模块结构图
3.2.4商城管理模块设计
二手校园交易平台是中需要存储不少商品信息,其模块功能结构,具体的结构图如下:
图3-5商城模块结构图
3.2.5订单管理模块设计
二手校园交易平台最重要的一个功能就是购买,其模块功能结构,具体的结构图如下:
图3-5订单模块结构图
数据库设计一般包括需求分析、概念模型设计、数据库表建立三大过程,其中需求分析前面章节已经阐述,概念模型设计有概念模型和逻辑结构设计两部分。
3.3.1 数据库概念结构设计
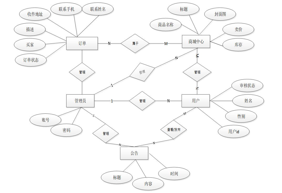
下面是整个二手校园交易平台中主要的数据库表总E-R实体关系图。
图3-6 二手校园交易平台总E-R关系图
下面根据二手校园交易平台的数据库总E-R关系图可以得出二手校园交易平台需要很多E-R图,在此罗列出来一些主要的数据库E-R模型图。
图3-7用户信息E-R关系图
图3-8 评论私信 E-R关系图
图3-9 商城中心信息E-R关系图
图3-10 订单信息E-R关系图
图3-11 校园资讯E-R关系图
通过上一小节中二手校园交易平台中总E-R关系图上得出一共需要创建很多个数据表。在此我主要罗列几个主要的数据库表结构设计。
表access_token (登陆访问时长)
|
编号 |
名称 |
数据类型 |
长度 |
小数位 |
允许空值 |
主键 |
默认值 |
说明 |
|
1 |
token_id |
int |
10 |
0 |
N |
Y |
临时访问牌ID |
|
|
2 |
token |
varchar |
64 |
0 |
Y |
N |
临时访问牌 |
|
|
3 |
info |
text |
65535 |
0 |
Y |
N |
||
|
4 |
maxage |
int |
10 |
0 |
N |
N |
2 |
最大寿命:默认2小时 |
|
5 |
create_time |
timestamp |
19 |
0 |
N |
N |
CURRENT_TIMESTAMP |
创建时间: |
|
6 |
update_time |
timestamp |
19 |
0 |
N |
N |
CURRENT_TIMESTAMP |
更新时间: |
|
7 |
user_id |
int |
10 |
0 |
N |
N |
0 |
用户编号: |
表address (收货地址:)
|
编号 |
名称 |
数据类型 |
长度 |
小数位 |
允许空值 |
主键 |
默认值 |
说明 |
|
1 |
address_id |
int |
10 |
0 |
N |
Y |
收货地址: |
|
|
2 |
name |
varchar |
32 |
0 |
Y |
N |
姓名: |
|
|
3 |
phone |
varchar |
13 |
0 |
Y |
N |
手机: |
|
|
4 |
postcode |
varchar |
8 |
0 |
Y |
N |
邮编: |
|
|
5 |
address |
varchar |
255 |
0 |
N |
N |
地址: |
|
|
6 |
user_id |
mediumint |
8 |
0 |
N |
N |
用户ID:[0,8388607]用户获取其他与用户相关的数据 |
|
|
7 |
create_time |
timestamp |
19 |
0 |
N |
N |
CURRENT_TIMESTAMP |
创建时间: |
|
8 |
update_time |
timestamp |
19 |
0 |
N |
N |
CURRENT_TIMESTAMP |
更新时间: |
|
9 |
default |
bit |
1 |
0 |
N |
N |
0 |
默认判断 |
表article (文章:用于内容管理系统的文章)
|
编号 |
名称 |
数据类型 |
长度 |
小数位 |
允许空值 |
主键 |
默认值 |
说明 |
|
1 |
article_id |
mediumint |
8 |
0 |
N |
Y |
文章id:[0,8388607] |
|
|
2 |
title |
varchar |
125 |
0 |
N |
Y |
标题:[0,125]用于文章和html的title标签中 |
|
|
3 |
type |
varchar |
64 |
0 |
N |
N |
0 |
文章分类:[0,1000]用来搜索指定类型的文章 |
|
4 |
hits |
int |
10 |
0 |
N |
N |
0 |
点击数:[0,1000000000]访问这篇文章的人次 |
|
5 |
praise_len |
int |
10 |
0 |
N |
N |
0 |
点赞数 |
|
6 |
create_time |
timestamp |
19 |
0 |
N |
N |
CURRENT_TIMESTAMP |
创建时间: |
|
7 |
update_time |
timestamp |
19 |
0 |
N |
N |
CURRENT_TIMESTAMP |
更新时间: |
|
8 |
source |
varchar |
255 |
0 |
Y |
N |
来源:[0,255]文章的出处 |
|
|
9 |
url |
varchar |
255 |
0 |
Y |
N |
来源地址:[0,255]用于跳转到发布该文章的网站 |
|
|
10 |
tag |
varchar |
255 |
0 |
Y |
N |
标签:[0,255]用于标注文章所属相关内容,多个标签用空格隔开 |
|
|
11 |
content |
longtext |
2147483647 |
0 |
Y |
N |
正文:文章的主体内容 |
|
|
12 |
img |
varchar |
255 |
0 |
Y |
N |
封面图 |
|
|
13 |
description |
text |
65535 |
0 |
Y |
N |
文章描述 |
表article_type (文章分类)
|
编号 |
名称 |
数据类型 |
长度 |
小数位 |
允许空值 |
主键 |
默认值 |
说明 |
|
1 |
type_id |
smallint |
5 |
0 |
N |
Y |
分类ID:[0,10000] |
|
|
2 |
display |
smallint |
5 |
0 |
N |
N |
100 |
显示顺序:[0,1000]决定分类显示的先后顺序 |
|
3 |
name |
varchar |
16 |
0 |
N |
N |
分类名称:[2,16] |
|
|
4 |
father_id |
smallint |
5 |
0 |
N |
N |
0 |
上级分类ID:[0,32767] |
|
5 |
description |
varchar |
255 |
0 |
Y |
N |
描述:[0,255]描述该分类的作用 |
|
|
6 |
icon |
text |
65535 |
0 |
Y |
N |
分类图标: |
|
|
7 |
url |
varchar |
255 |
0 |
Y |
N |
外链地址:[0,255]如果该分类是跳转到其他网站的情况下,就在该URL上设置 |
|
|
8 |
create_time |
timestamp |
19 |
0 |
N |
N |
CURRENT_TIMESTAMP |
创建时间: |
|
9 |
update_time |
timestamp |
19 |
0 |
N |
N |
CURRENT_TIMESTAMP |
更新时间: |
表auth (用户权限管理)
|
编号 |
名称 |
数据类型 |
长度 |
小数位 |
允许空值 |
主键 |
默认值 |
说明 |
|
1 |
auth_id |
int |
10 |
0 |
N |
Y |
授权ID: |
|
|
2 |
user_group |
varchar |
64 |
0 |
Y |
N |
用户组: |
|
|
3 |
mod_name |
varchar |
64 |
0 |
Y |
N |
模块名: |
|
|
4 |
table_name |
varchar |
64 |
0 |
Y |
N |
表名: |
|
|
5 |
page_title |
varchar |
255 |
0 |
Y |
N |
页面标题: |
|
|
6 |
path |
varchar |
255 |
0 |
Y |
N |
路由路径: |
|
|
7 |
position |
varchar |
32 |
0 |
Y |
N |
位置: |
|
|
8 |
mode |
varchar |
32 |
0 |
N |
N |
_blank |
跳转方式: |
|
9 |
add |
tinyint |
3 |
0 |
N |
N |
1 |
是否可增加: |
|
10 |
del |
tinyint |
3 |
0 |
N |
N |
1 |
是否可删除: |
|
11 |
set |
tinyint |
3 |
0 |
N |
N |
1 |
是否可修改: |
|
12 |
get |
tinyint |
3 |
0 |
N |
N |
1 |
是否可查看: |
|
13 |
field_add |
text |
65535 |
0 |
Y |
N |
添加字段: |
|
|
14 |
field_set |
text |
65535 |
0 |
Y |
N |
修改字段: |
|
|
15 |
field_get |
text |
65535 |
0 |
Y |
N |
查询字段: |
|
|
16 |
table_nav_name |
varchar |
500 |
0 |
Y |
N |
跨表导航名称: |
|
|
17 |
table_nav |
varchar |
500 |
0 |
Y |
N |
跨表导航: |
|
|
18 |
option |
text |
65535 |
0 |
Y |
N |
配置: |
|
|
19 |
create_time |
timestamp |
19 |
0 |
N |
N |
CURRENT_TIMESTAMP |
创建时间: |
|
20 |
update_time |
timestamp |
19 |
0 |
N |
N |
CURRENT_TIMESTAMP |
更新时间: |
表cart (购物车)
|
编号 |
名称 |
数据类型 |
长度 |
小数位 |
允许空值 |
主键 |
默认值 |
说明 |
|
1 |
cart_id |
int |
10 |
0 |
N |
Y |
购物车ID: |
|
|
2 |
title |
varchar |
64 |
0 |
Y |
N |
标题: |
|
|
3 |
img |
varchar |
255 |
0 |
N |
N |
0 |
图片: |
|
4 |
user_id |
int |
10 |
0 |
N |
N |
0 |
用户ID: |
|
5 |
create_time |
timestamp |
19 |
0 |
N |
N |
CURRENT_TIMESTAMP |
创建时间: |
|
6 |
update_time |
timestamp |
19 |
0 |
N |
N |
CURRENT_TIMESTAMP |
更新时间: |
|
7 |
state |
int |
10 |
0 |
N |
N |
0 |
状态:使用中,已失效 |
|
8 |
price |
double |
9 |
2 |
N |
N |
0.00 |
单价: |
|
9 |
price_ago |
double |
9 |
2 |
N |
N |
0.00 |
原价: |
|
10 |
price_count |
double |
11 |
2 |
N |
N |
0.00 |
总价: |
|
11 |
num |
int |
10 |
0 |
N |
N |
1 |
数量: |
|
12 |
goods_id |
mediumint |
8 |
0 |
N |
N |
商品id:[0,8388607] |
|
|
13 |
type |
varchar |
64 |
0 |
N |
N |
未分类 |
商品分类: |
|
14 |
description |
varchar |
255 |
0 |
Y |
N |
描述:[0,255]用于产品规格描述 |
表collect (收藏)
|
编号 |
名称 |
数据类型 |
长度 |
小数位 |
允许空值 |
主键 |
默认值 |
说明 |
|
1 |
collect_id |
int |
10 |
0 |
N |
Y |
收藏ID: |
|
|
2 |
user_id |
int |
10 |
0 |
N |
N |
0 |
收藏人ID: |
|
3 |
source_table |
varchar |
255 |
0 |
Y |
N |
来源表: |
|
|
4 |
source_field |
varchar |
255 |
0 |
Y |
N |
来源字段: |
|
|
5 |
source_id |
int |
10 |
0 |
N |
N |
0 |
来源ID: |
|
6 |
title |
varchar |
255 |
0 |
Y |
N |
标题: |
|
|
7 |
img |
varchar |
255 |
0 |
Y |
N |
封面: |
|
|
8 |
create_time |
timestamp |
19 |
0 |
N |
N |
CURRENT_TIMESTAMP |
创建时间: |
|
9 |
update_time |
timestamp |
19 |
0 |
N |
N |
CURRENT_TIMESTAMP |
更新时间: |
表comment (评论)
|
编号 |
名称 |
数据类型 |
长度 |
小数位 |
允许空值 |
主键 |
默认值 |
说明 |
|
1 |
comment_id |
int |
10 |
0 |
N |
Y |
评论ID: |
|
|
2 |
user_id |
int |
10 |
0 |
N |
N |
0 |
评论人ID: |
|
3 |
reply_to_id |
int |
10 |
0 |
N |
N |
0 |
回复评论ID:空为0 |
|
4 |
content |
longtext |
2147483647 |
0 |
Y |
N |
内容: |
|
|
5 |
nickname |
varchar |
255 |
0 |
Y |
N |
昵称: |
|
|
6 |
avatar |
varchar |
255 |
0 |
Y |
N |
头像地址:[0,255] |
|
|
7 |
create_time |
timestamp |
19 |
0 |
N |
N |
CURRENT_TIMESTAMP |
创建时间: |
|
8 |
update_time |
timestamp |
19 |
0 |
N |
N |
CURRENT_TIMESTAMP |
更新时间: |
|
9 |
source_table |
varchar |
255 |
0 |
Y |
N |
来源表: |
|
|
10 |
source_field |
varchar |
255 |
0 |
Y |
N |
来源字段: |
|
|
11 |
source_id |
int |
10 |
0 |
N |
N |
0 |
来源ID: |
表comment_on_private_messages (评论私信)
|
编号 |
名称 |
数据类型 |
长度 |
小数位 |
允许空值 |
主键 |
默认值 |
说明 |
|
1 |
comment_on_private_messages_id |
int |
10 |
0 |
N |
Y |
评论私信ID |
|
|
2 |
user |
int |
10 |
0 |
Y |
N |
0 |
用户 |
|
3 |
user_name |
varchar |
64 |
0 |
Y |
N |
用户姓名 |
|
|
4 |
private_message_subject |
varchar |
64 |
0 |
Y |
N |
私信主题 |
|
|
5 |
private_message_content |
text |
65535 |
0 |
Y |
N |
私信内容 |
|
|
6 |
private_letter_reply |
text |
65535 |
0 |
Y |
N |
私信回复 |
|
|
7 |
recommend |
int |
10 |
0 |
N |
N |
0 |
智能推荐 |
|
8 |
create_time |
datetime |
19 |
0 |
N |
N |
CURRENT_TIMESTAMP |
创建时间 |
|
9 |
update_time |
timestamp |
19 |
0 |
N |
N |
CURRENT_TIMESTAMP |
更新时间 |
表commodity_center (商品中心)
|
编号 |
名称 |
数据类型 |
长度 |
小数位 |
允许空值 |
主键 |
默认值 |
说明 |
|
1 |
commodity_center_id |
int |
10 |
0 |
N |
Y |
商品中心ID |
|
|
2 |
trade_name |
varchar |
64 |
0 |
Y |
N |
商品名称 |
|
|
3 |
specifications |
varchar |
64 |
0 |
Y |
N |
规格 |
|
|
4 |
recommend |
int |
10 |
0 |
N |
N |
0 |
智能推荐 |
|
5 |
cart_title |
varchar |
125 |
0 |
Y |
N |
标题:[0,125]用于产品html的标签中 |
|
|
6 |
cart_img |
text |
65535 |
0 |
Y |
N |
封面图:用于显示于产品列表页 |
|
|
7 |
cart_description |
varchar |
255 |
0 |
Y |
N |
描述:[0,255]用于产品规格描述 |
|
|
8 |
cart_price_ago |
double |
8 |
2 |
N |
N |
0.00 |
原价:[1] |
|
9 |
cart_price |
double |
8 |
2 |
N |
N |
0.00 |
卖价:[1] |
|
10 |
cart_inventory |
int |
10 |
0 |
N |
N |
0 |
商品库存 |
|
11 |
cart_type |
varchar |
64 |
0 |
N |
N |
未分类 |
商品分类: |
|
12 |
cart_content |
longtext |
2147483647 |
0 |
Y |
N |
正文:产品的主体内容 |
|
|
13 |
cart_img_1 |
text |
65535 |
0 |
Y |
N |
主图1: |
|
|
14 |
cart_img_2 |
text |
65535 |
0 |
Y |
N |
主图2: |
|
|
15 |
cart_img_3 |
text |
65535 |
0 |
Y |
N |
主图3: |
|
|
16 |
cart_img_4 |
text |
65535 |
0 |
Y |
N |
主图4: |
|
|
17 |
cart_img_5 |
text |
65535 |
0 |
Y |
N |
主图5: |
|
|
18 |
create_time |
datetime |
19 |
0 |
N |
N |
CURRENT_TIMESTAMP |
创建时间 |
|
19 |
update_time |
timestamp |
19 |
0 |
N |
N |
CURRENT_TIMESTAMP |
更新时间 |
表goods (商品信息)
|
编号 |
名称 |
数据类型 |
长度 |
小数位 |
允许空值 |
主键 |
默认值 |
说明 |
|
1 |
goods_id |
mediumint |
8 |
0 |
N |
Y |
产品id:[0,8388607] |
|
|
2 |
title |
varchar |
125 |
0 |
Y |
N |
标题:[0,125]用于产品和html的<title>标签中 |
|
|
3 |
img |
text |
65535 |
0 |
Y |
N |
封面图:用于显示于产品列表页 |
|
|
4 |
description |
varchar |
255 |
0 |
Y |
N |
描述:[0,255]用于产品规格描述 |
|
|
5 |
price_ago |
double |
8 |
2 |
N |
N |
0.00 |
原价:[1] |
|
6 |
price |
double |
8 |
2 |
N |
N |
0.00 |
卖价:[1] |
|
7 |
sales |
int |
10 |
0 |
N |
N |
0 |
销量:[0,1000000000] |
|
8 |
inventory |
int |
10 |
0 |
N |
N |
0 |
商品库存 |
|
9 |
type |
varchar |
64 |
0 |
N |
N |
商品分类: |
|
|
10 |
hits |
int |
10 |
0 |
N |
N |
0 |
点击量:[0,1000000000]访问这篇产品的人次 |
|
11 |
content |
longtext |
2147483647 |
0 |
Y |
N |
正文:产品的主体内容 |
|
|
12 |
img_1 |
text |
65535 |
0 |
Y |
N |
主图1: |
|
|
13 |
img_2 |
text |
65535 |
0 |
Y |
N |
主图2: |
|
|
14 |
img_3 |
text |
65535 |
0 |
Y |
N |
主图3: |
|
|
15 |
img_4 |
text |
65535 |
0 |
Y |
N |
主图4: |
|
|
16 |
img_5 |
text |
65535 |
0 |
Y |
N |
主图5: |
|
|
17 |
create_time |
timestamp |
19 |
0 |
N |
N |
CURRENT_TIMESTAMP |
创建时间: |
|
18 |
update_time |
timestamp |
19 |
0 |
N |
N |
CURRENT_TIMESTAMP |
更新时间: |
|
19 |
customize_field |
text |
65535 |
0 |
Y |
N |
自定义字段 |
|
|
20 |
source_table |
varchar |
255 |
0 |
Y |
N |
来源表: |
|
|
21 |
source_field |
varchar |
255 |
0 |
Y |
N |
来源字段: |
|
|
22 |
source_id |
int |
10 |
0 |
N |
N |
0 |
来源ID: |
|
23 |
user_id |
int |
10 |
0 |
Y |
N |
0 |
添加人 |
表goods_type (商品类型)
|
编号 |
名称 |
数据类型 |
长度 |
小数位 |
允许空值 |
主键 |
默认值 |
说明 |
|
1 |
type_id |
int |
10 |
0 |
N |
Y |
商品分类ID: |
|
|
2 |
father_id |
smallint |
5 |
0 |
N |
N |
0 |
上级分类ID:[0,32767] |
|
3 |
name |
varchar |
255 |
0 |
Y |
N |
商品名称: |
|
|
4 |
desc |
varchar |
255 |
0 |
Y |
N |
描述: |
|
|
5 |
icon |
varchar |
255 |
0 |
Y |
N |
图标: |
|
|
6 |
source_table |
varchar |
255 |
0 |
Y |
N |
来源表: |
|
|
7 |
source_field |
varchar |
255 |
0 |
Y |
N |
来源字段: |
|
|
8 |
create_time |
timestamp |
19 |
0 |
N |
N |
CURRENT_TIMESTAMP |
创建时间: |
|
9 |
update_time |
timestamp |
19 |
0 |
N |
N |
CURRENT_TIMESTAMP |
更新时间: |
表hits (用户点击)
|
编号 |
名称 |
数据类型 |
长度 |
小数位 |
允许空值 |
主键 |
默认值 |
说明 |
|
1 |
hits_id |
int |
10 |
0 |
N |
Y |
点赞ID: |
|
|
2 |
user_id |
int |
10 |
0 |
N |
N |
0 |
点赞人: |
|
3 |
create_time |
timestamp |
19 |
0 |
N |
N |
CURRENT_TIMESTAMP |
创建时间: |
|
4 |
update_time |
timestamp |
19 |
0 |
N |
N |
CURRENT_TIMESTAMP |
更新时间: |
|
5 |
source_table |
varchar |
255 |
0 |
Y |
N |
来源表: |
|
|
6 |
source_field |
varchar |
255 |
0 |
Y |
N |
来源字段: |
|
|
7 |
source_id |
int |
10 |
0 |
N |
N |
0 |
来源ID: |
表notice (公告)
|
编号 |
名称 |
数据类型 |
长度 |
小数位 |
允许空值 |
主键 |
默认值 |
说明 |
|
1 |
notice_id |
mediumint |
8 |
0 |
N |
Y |
公告id: |
|
|
2 |
title |
varchar |
125 |
0 |
N |
N |
标题: |
|
|
3 |
content |
longtext |
2147483647 |
0 |
Y |
N |
正文: |
|
|
4 |
create_time |
timestamp |
19 |
0 |
N |
N |
CURRENT_TIMESTAMP |
创建时间: |
|
5 |
update_time |
timestamp |
19 |
0 |
N |
N |
CURRENT_TIMESTAMP |
更新时间: |
表order (订单)
|
编号 |
名称 |
数据类型 |
长度 |
小数位 |
允许空值 |
主键 |
默认值 |
说明 |
|
1 |
order_id |
int |
10 |
0 |
N |
Y |
订单ID: |
|
|
2 |
order_number |
varchar |
64 |
0 |
Y |
N |
订单号: |
|
|
3 |
goods_id |
mediumint |
8 |
0 |
N |
N |
商品id:[0,8388607] |
|
|
4 |
title |
varchar |
32 |
0 |
Y |
N |
商品标题: |
|
|
5 |
img |
varchar |
255 |
0 |
Y |
N |
商品图片: |
|
|
6 |
price |
double |
10 |
2 |
N |
N |
0.00 |
价格: |
|
7 |
price_ago |
double |
10 |
2 |
N |
N |
0.00 |
原价: |
|
8 |
num |
int |
10 |
0 |
N |
N |
1 |
数量: |
|
9 |
price_count |
double |
8 |
2 |
N |
N |
0.00 |
总价: |
|
10 |
norms |
varchar |
255 |
0 |
Y |
N |
规格: |
|
|
11 |
type |
varchar |
64 |
0 |
N |
N |
未分类 |
商品分类: |
|
12 |
contact_name |
varchar |
32 |
0 |
Y |
N |
联系人姓名: |
|
|
13 |
contact_email |
varchar |
125 |
0 |
Y |
N |
联系人邮箱: |
|
|
14 |
contact_phone |
varchar |
11 |
0 |
Y |
N |
联系人手机: |
|
|
15 |
contact_address |
varchar |
255 |
0 |
Y |
N |
收件地址: |
|
|
16 |
postal_code |
varchar |
9 |
0 |
Y |
N |
邮政编码: |
|
|
17 |
user_id |
int |
10 |
0 |
N |
N |
0 |
买家ID: |
|
18 |
merchant_id |
mediumint |
8 |
0 |
N |
N |
0 |
商家ID: |
|
19 |
create_time |
timestamp |
19 |
0 |
N |
N |
CURRENT_TIMESTAMP |
创建时间: |
|
20 |
update_time |
timestamp |
19 |
0 |
N |
N |
CURRENT_TIMESTAMP |
更新时间: |
|
21 |
description |
varchar |
255 |
0 |
Y |
N |
描述:[0,255]用于产品规格描述 |
|
|
22 |
state |
varchar |
16 |
0 |
N |
N |
待付款 |
订单状态:待付款,待发货,待签收,已签收,待退款,已退款,已拒绝,已完成 |
表ordinary_users (普通用户)
|
编号 |
名称 |
数据类型 |
长度 |
小数位 |
允许空值 |
主键 |
默认值 |
说明 |
|
1 |
ordinary_users_id |
int |
10 |
0 |
N |
Y |
普通用户ID |
|
|
2 |
user_name |
varchar |
64 |
0 |
Y |
N |
用户姓名 |
|
|
3 |
gender |
varchar |
64 |
0 |
Y |
N |
性别 |
|
|
4 |
examine_state |
varchar |
16 |
0 |
N |
N |
已通过 |
审核状态 |
|
5 |
recommend |
int |
10 |
0 |
N |
N |
0 |
智能推荐 |
|
6 |
user_id |
int |
10 |
0 |
N |
N |
0 |
用户ID |
|
7 |
create_time |
datetime |
19 |
0 |
N |
N |
CURRENT_TIMESTAMP |
创建时间 |
|
8 |
update_time |
timestamp |
19 |
0 |
N |
N |
CURRENT_TIMESTAMP |
更新时间 |
表praise (点赞)
|
编号 |
名称 |
数据类型 |
长度 |
小数位 |
允许空值 |
主键 |
默认值 |
说明 |
|
1 |
praise_id |
int |
10 |
0 |
N |
Y |
点赞ID: |
|
|
2 |
user_id |
int |
10 |
0 |
N |
N |
0 |
点赞人: |
|
3 |
create_time |
timestamp |
19 |
0 |
N |
N |
CURRENT_TIMESTAMP |
创建时间: |
|
4 |
update_time |
timestamp |
19 |
0 |
N |
N |
CURRENT_TIMESTAMP |
更新时间: |
|
5 |
source_table |
varchar |
255 |
0 |
Y |
N |
来源表: |
|
|
6 |
source_field |
varchar |
255 |
0 |
Y |
N |
来源字段: |
|
|
7 |
source_id |
int |
10 |
0 |
N |
N |
0 |
来源ID: |
|
8 |
status |
bit |
1 |
0 |
N |
N |
1 |
点赞状态:1为点赞,0已取消 |
表slides (轮播图)
|
编号 |
名称 |
数据类型 |
长度 |
小数位 |
允许空值 |
主键 |
默认值 |
说明 |
|
1 |
slides_id |
int |
10 |
0 |
N |
Y |
轮播图ID: |
|
|
2 |
title |
varchar |
64 |
0 |
Y |
N |
标题: |
|
|
3 |
content |
varchar |
255 |
0 |
Y |
N |
内容: |
|
|
4 |
url |
varchar |
255 |
0 |
Y |
N |
链接: |
|
|
5 |
img |
varchar |
255 |
0 |
Y |
N |
轮播图: |
|
|
6 |
hits |
int |
10 |
0 |
N |
N |
0 |
点击量: |
|
7 |
create_time |
timestamp |
19 |
0 |
N |
N |
CURRENT_TIMESTAMP |
创建时间: |
|
8 |
update_time |
timestamp |
19 |
0 |
N |
N |
CURRENT_TIMESTAMP |
更新时间: |
表upload (文件上传)
|
编号 |
名称 |
数据类型 |
长度 |
小数位 |
允许空值 |
主键 |
默认值 |
说明 |
|
1 |
upload_id |
int |
10 |
0 |
N |
Y |
上传ID |
|
|
2 |
name |
varchar |
64 |
0 |
Y |
N |
文件名 |
|
|
3 |
path |
varchar |
255 |
0 |
Y |
N |
访问路径 |
|
|
4 |
file |
varchar |
255 |
0 |
Y |
N |
文件路径 |
|
|
5 |
display |
varchar |
255 |
0 |
Y |
N |
显示顺序 |
|
|
6 |
father_id |
int |
10 |
0 |
Y |
N |
0 |
父级ID |
|
7 |
dir |
varchar |
255 |
0 |
Y |
N |
文件夹 |
|
|
8 |
type |
varchar |
32 |
0 |
Y |
N |
文件类型 |
表user (用户账户:用于保存用户登录信息)
|
编号 |
名称 |
数据类型 |
长度 |
小数位 |
允许空值 |
主键 |
默认值 |
说明 |
|
1 |
user_id |
mediumint |
8 |
0 |
N |
Y |
用户ID:[0,8388607]用户获取其他与用户相关的数据 |
|
|
2 |
state |
smallint |
5 |
0 |
N |
N |
1 |
账户状态:[0,10](1可用|2异常|3已冻结|4已注销) |
|
3 |
user_group |
varchar |
32 |
0 |
Y |
N |
所在用户组:[0,32767]决定用户身份和权限 |
|
|
4 |
login_time |
timestamp |
19 |
0 |
N |
N |
CURRENT_TIMESTAMP |
上次登录时间: |
|
5 |
phone |
varchar |
11 |
0 |
Y |
N |
手机号码:[0,11]用户的手机号码,用于找回密码时或登录时 |
|
|
6 |
phone_state |
smallint |
5 |
0 |
N |
N |
0 |
手机认证:[0,1](0未认证|1审核中|2已认证) |
|
7 |
username |
varchar |
16 |
0 |
N |
N |
用户名:[0,16]用户登录时所用的账户名称 |
|
|
8 |
nickname |
varchar |
16 |
0 |
Y |
N |
昵称:[0,16] |
|
|
9 |
password |
varchar |
64 |
0 |
N |
N |
密码:[0,32]用户登录所需的密码,由6-16位数字或英文组成 |
|
|
10 |
|
varchar |
64 |
0 |
Y |
N |
邮箱:[0,64]用户的邮箱,用于找回密码时或登录时 |
|
|
11 |
email_state |
smallint |
5 |
0 |
N |
N |
0 |
邮箱认证:[0,1](0未认证|1审核中|2已认证) |
|
12 |
avatar |
varchar |
255 |
0 |
Y |
N |
头像地址:[0,255] |
|
|
13 |
create_time |
timestamp |
19 |
0 |
N |
N |
CURRENT_TIMESTAMP |
创建时间: |
表user_group (用户组:用于用户前端身份和鉴权)
|
编号 |
名称 |
数据类型 |
长度 |
小数位 |
允许空值 |
主键 |
默认值 |
说明 |
|
1 |
group_id |
mediumint |
8 |
0 |
N |
Y |
用户组ID:[0,8388607] |
|
|
2 |
display |
smallint |
5 |
0 |
N |
N |
100 |
显示顺序:[0,1000] |
|
3 |
name |
varchar |
16 |
0 |
N |
N |
名称:[0,16] |
|
|
4 |
description |
varchar |
255 |
0 |
Y |
N |
描述:[0,255]描述该用户组的特点或权限范围 |
|
|
5 |
source_table |
varchar |
255 |
0 |
Y |
N |
来源表: |
|
|
6 |
source_field |
varchar |
255 |
0 |
Y |
N |
来源字段: |
|
|
7 |
source_id |
int |
10 |
0 |
N |
N |
0 |
来源ID: |
|
8 |
register |
smallint |
5 |
0 |
Y |
N |
0 |
注册位置: |
|
9 |
create_time |
timestamp |
19 |
0 |
N |
N |
CURRENT_TIMESTAMP |
创建时间: |
|
10 |
update_time |
timestamp |
19 |
0 |
N |
N |
CURRENT_TIMESTAMP |
更新时间: |
整个二手校园交易平台的需求分析主要对系统总体架构以及功能模块的设计,通过建立E-R模型和数据库逻辑系统设计完成了数据库系统设计。
4 二手校园交易平台详细设计与实现
二手校园交易平台的详细设计与实现主要是根据前面的二手校园交易平台的需求分析和二手校园交易平台的总体设计来设计页面并实现业务逻辑。主要从二手校园交易平台界面实现、业务逻辑实现这两部分进行介绍。
4.1用户功能模块
4.1.1 前台首页界面
当进入二手校园交易平台的时候,首先映入眼帘的是系统的导航栏,下面是轮播图以及系统内容,其主界面展示如下图4-1所示。
图4-1 前台首页界面图
前台首页代码如下:
server:
port: 5000
servlet:
context-path: /api
spring:
datasource:
url: jdbc:mysql://127.0.0.1:3306/CS725260_20211101091736?serverTimezone=GMT%2B8&useSSL=false&characterEncoding=utf-8
username: root
password: root
driver-class-name: com.mysql.cj.jdbc.Driver
jackson:
property-naming-strategy: CAMEL_CASE_TO_LOWER_CASE_WITH_UNDERSCORES
default-property-inclusion: ALWAYS
time-zone: GMT+8
date-format: yyyy-MM-dd HH:mm:ss
servlet:
multipart:
max-file-size: 100MB
max-request-size: 100MB
4.1.2 用户注册界面
不是二手校园交易平台中正式用户的是可以在线进行注册的,如果你没有本二手校园交易平台的账号的话,添加“注册”,当填写上自己的账号+密码+确认密码+昵称+邮箱+手机号等后再点击“注册”按钮后将会先验证输入的有没有空数据,再次验证密码和确认密码是否是一样的,最后验证输入的账户名和数据库表中已经注册的账户名是否重复,只有都验证没问题后即可会员注册成功。其用会员注册界面展示如下图4-2所示。
图4-2 前台会员注册界面图
注册代码如下:
/**
* 注册
* @param user
* @return
*/
@PostMapping("register")
public Map<String, Object> signUp(@RequestBody User user) {
// 查询用户
Map<String, String> query = new HashMap<>();
query.put("username",user.getUsername());
List list = service.select(query, new HashMap<>()).getResultList();
if (list.size()>0){
return error(30000, "用户已存在");
}
user.setUserId(null);
user.setPassword(service.encryption(user.getPassword()));
service.save(user);
return success(1);
}
/**
* 用户ID:[0,8388607]用户获取其他与用户相关的数据
*/
@Id
@GeneratedValue(strategy = GenerationType.IDENTITY)
@Column(name = "user_id")
private Integer userId;
/**
* 账户状态:[0,10](1可用|2异常|3已冻结|4已注销)
*/
@Basic
@Column(name = "state")
private Integer state;
/**
* 所在用户组:[0,32767]决定用户身份和权限
*/
@Basic
@Column(name = "user_group")
private String userGroup;
/**
* 上次登录时间:
*/
@Basic
@Column(name = "login_time")
private Timestamp loginTime;
/**
* 手机号码:[0,11]用户的手机号码,用于找回密码时或登录时
*/
@Basic
@Column(name = "phone")
private String phone;
/**
* 手机认证:[0,1](0未认证|1审核中|2已认证)
*/
@Basic
@Column(name = "phone_state")
private Integer phoneState;
/**
* 用户名:[0,16]用户登录时所用的账户名称
*/
@Basic
@Column(name = "username")
private String username;
/**
* 昵称:[0,16]
*/
@Basic
@Column(name = "nickname")
private String nickname;
/**
* 密码:[0,32]用户登录所需的密码,由6-16位数字或英文组成
*/
@Basic
@Column(name = "password")
private String password;
/**
* 邮箱:[0,64]用户的邮箱,用于找回密码时或登录时
*/
@Basic
@Column(name = "email")
private String email;
/**
* 邮箱认证:[0,1](0未认证|1审核中|2已认证)
*/
@Basic
@Column(name = "email_state")
private Integer emailState;
/**
* 头像地址:[0,255]
*/
@Basic
@Column(name = "avatar")
private String avatar;
/**
* 创建时间:
*/
@Basic
@Column(name = "create_time")
@JsonFormat(pattern = "yyyy-MM-dd HH:mm:ss")
private Timestamp createTime;
@Basic
@Transient
private String code;
}
4.1.3 用户登录界面
二手校园交易平台中的前台上注册后是可以通过自己的账户名和密码进行登录的,当会员输入完整的自己的账户名和密码信息并点击“登录”按钮后,将会首先验证输入的有没有空数据,再次验证输入的账户名+密码和数据库中当前保存的用户信息是否一致,只有在一致后将会登录成功并自动跳转到二手校园交易平台的首页中;否则将会提示相应错误信息,用户登录界面如下图4-3所示。
图4-3用户登录界面图
登录代码如下:
/**
* 登录
* @param data
* @param httpServletRequest
* @return
*/
@PostMapping("login")
public Map<String, Object> login(@RequestBody Map<String, String> data, HttpServletRequest httpServletRequest) {
log.info("[执行登录接口]");
String username = data.get("username");
String email = data.get("email");
String phone = data.get("phone");
String password = data.get("password");
List resultList = null;
Map<String, String> map = new HashMap<>();
if(username != null && "".equals(username) == false){
map.put("username", username);
resultList = service.select(map, new HashMap<>()).getResultList();
}
else if(email != null && "".equals(email) == false){
map.put("email", email);
resultList = service.select(map, new HashMap<>()).getResultList();
}
else if(phone != null && "".equals(phone) == false){
map.put("phone", phone);
resultList = service.select(map, new HashMap<>()).getResultList();
}else{
return error(30000, "账号或密码不能为空");
}
if (resultList == null || password == null) {
return error(30000, "账号或密码不能为空");
}
//判断是否有这个用户
if (resultList.size()<=0){
return error(30000,"用户不存在");
}
User byUsername = (User) resultList.get(0);
Map<String, String> groupMap = new HashMap<>();
groupMap.put("name",byUsername.getUserGroup());
List groupList = userGroupService.select(groupMap, new HashMap<>()).getResultList();
if (groupList.size()<1){
return error(30000,"用户组不存在");
}
UserGroup userGroup = (UserGroup) groupList.get(0);
//查询用户审核状态
if (!StringUtils.isEmpty(userGroup.getSourceTable())){
String sql = "select examine_state from "+ userGroup.getSourceTable() +" WHERE user_id = " + byUsername.getUserId();
String res = String.valueOf(service.runCountSql(sql).getSingleResult());
if (res==null){
return error(30000,"用户不存在");
}
if (!res.equals("已通过")){
return error(30000,"该用户审核未通过");
}
}
//查询用户状态
if (byUsername.getState()!=1){
return error(30000,"用户非可用状态,不能登录");
}
String md5password = service.encryption(password);
if (byUsername.getPassword().equals(md5password)) {
// 存储Token到数据库
AccessToken accessToken = new AccessToken();
accessToken.setToken(UUID.randomUUID().toString().replaceAll("-", ""));
accessToken.setUser_id(byUsername.getUserId());
tokenService.save(accessToken);
// 返回用户信息
JSONObject user = JSONObject.parseObject(JSONObject.toJSONString(byUsername));
user.put("token", accessToken.getToken());
JSONObject ret = new JSONObject();
ret.put("obj",user);
return success(ret);
} else {
return error(30000, "账号或密码不正确");
}
}
4.1.4交易资讯界面
用户在点击导航栏上面的交易资讯后,就可以搜索查看资讯信息,用户根据自己的喜好可以进行点赞收藏等,校园资讯界面如下图4-4所示。
图4-4交易资讯界面图
交易资讯代码如下:
@RequestMapping("/get_list")
public Map<String, Object> getList(HttpServletRequest request) {
Map<String, Object> map = service.selectToPage(service.readQuery(request), service.readConfig(request));
return success(map);
}
4.1.5 收货地址界面
当用户点击“收货地址”右后,就回去显示出目前现有的地址,也可以添加新的地址,界面如下图4-5所示。
图4-5收货地址界面图
收货地址代码如下:
@RequestMapping(value = "/del")
@Transactional
public Map<String, Object> del(HttpServletRequest request) {
service.delete(service.readQuery(request), service.readConfig(request));
return success(1);
}
@Transactional
public void delete(Map<String,String> query,Map<String,String> config){
StringBuffer sql = new StringBuffer("DELETE FROM ").append("`").append(table).append("`").append(" ");
sql.append(toWhereSql(query, "0".equals(config.get(FindConfig.GROUP_BY))));
log.info("[{}] - 删除操作:{}",table,sql);
Query query1 = runCountSql(sql.toString());
query1.executeUpdate();
}
4.1.6 商品详情界面
当访客点击了任意商品后将会进入该款商品的详情界面,可以了解到该商品的图片信息、商品信息、价钱信息等,同时可以对该商品进行加购+立即购买+收藏+点赞+评论,商品详情展示页面如图4-6所示。
图4-6 商品详情界面图
商品详情代码如下:
@RequestMapping("/get_obj")
public Map<String, Object> obj(HttpServletRequest request) {
Query select = service.select(service.readQuery(request), service.readConfig(request));
List resultList = select.getResultList();
if (resultList.size() > 0) {
JSONObject jsonObject = new JSONObject();
jsonObject.put("obj",resultList.get(0));
return success(jsonObject);
} else {
return success(null);
}
}
public Query select(Map<String,String> query,Map<String,String> config){
StringBuffer sql = new StringBuffer("select ");
sql.append(config.get(FindConfig.FIELD) == null || "".equals(config.get(FindConfig.FIELD)) ? "*" : config.get(FindConfig.FIELD)).append(" ");
sql.append("from ").append("`").append(table).append("`").append(toWhereSql(query, "0".equals(config.get(FindConfig.LIKE))));
if (config.get(FindConfig.GROUP_BY) != null && !"".equals(config.get(FindConfig.GROUP_BY))){
sql.append("group by ").append(config.get(FindConfig.GROUP_BY)).append(" ");
}
if (config.get(FindConfig.ORDER_BY) != null && !"".equals(config.get(FindConfig.ORDER_BY))){
sql.append("order by ").append(config.get(FindConfig.ORDER_BY)).append(" ");
}
if (config.get(FindConfig.PAGE) != null && !"".equals(config.get(FindConfig.PAGE))){
int page = config.get(FindConfig.PAGE) != null && !"".equals(config.get(FindConfig.PAGE)) ? Integer.parseInt(config.get(FindConfig.PAGE)) : 1;
int limit = config.get(FindConfig.SIZE) != null && !"".equals(config.get(FindConfig.SIZE)) ? Integer.parseInt(config.get(FindConfig.SIZE)) : 10;
sql.append(" limit ").append( (page-1)*limit ).append(" , ").append(limit);
}
log.info("[{}] - 查询操作,sql: {}",table,sql);
return runEntitySql(sql.toString());
}
4.1.7 我的订单界面
当用户点击“我的订单”链接后就进入自己购买的订单的界面展示,界面如下图4-7所示。
图4-7 我的订单界面图
我的订单代码如下:
public Map<String, Object> getList(HttpServletRequest request) {
Map<String, Object> map = service.selectToPage(service.readQuery(request), service.readConfig(request));
return success(map);
}
4.2管理员功能模块
4.2.1 系统用户管理界面
二手校园交易平台中的管理人员是可以对前台注册的买家进行管理的,也可以对管理员进行管控。界面如下图4-8所示。
图4-8添加用户界面图
4.2.2 公告管理界面
二手校园交易平台中的管理人员是可以对公告进行添加公告消息的,界面如下图4-9所示。
图4-9公告界面图
4.2.3 商城管理界面
二手校园交易平台中的管理人员是可以对二手校园交易平台内发布的商品进行添加、维护和管理的,支持增删改查操作。界面如下图4-10所示。
图4-10商城中心界面图
4.2.4 交易资讯列表界面
二手校园交易平台中的管理人员是可以对二手校园交易平台内的资讯信息进行维护和管理的。交易资讯列表界面如下图4-11所示。
图4-11交易资讯列表界面图
5系统测试
系统开发到了最后一个阶段那就是系统测试,系统测试对软件的开发其实是非常有必要的。因为没什么系统一经开发出来就可能会尽善尽美,再厉害的系统开发工程师也会在系统开发的时候出现纰漏,系统测试能够较好的改正一些bug,为后期系统的维护性提供很好的支持。通过系统测试,开发人员也可以建立自己对系统的信心,为后期的系统版本的跟新提供支持。
5.2 系统测试用例
系统测试包括:用户登录功能测试、商品展示功能测试、商品添加、商品搜索、密码修改功能测试,如表5-1、5-2、5-3、5-4、5-5所示:
表5-1 用户登录功能测试表
|
用例名称 |
用户登录系统 |
|
目的 |
测试用户通过正确的用户名和密码可否登录功能 |
|
前提 |
未登录的情况下 |
|
测试流程 |
1) 进入登录页面 2) 输入正确的用户名和密码 |
|
预期结果 |
用户名和密码正确的时候,跳转到登录成功界面,反之则显示错误信息,提示重新输入 |
|
实际结果 |
实际结果与预期结果一致 |
商品查看功能测试:
表5-2 商品查看功能测试表
|
用例名称 |
商品查看 |
|
目的 |
测试商品查看功能 |
|
前提 |
用户登录 |
|
测试流程 |
点击商品列表 |
|
预期结果 |
可以查看到所有商品信息 |
|
实际结果 |
实际结果与预期结果一致 |
管理员添加商品界面测试:
表5-3 管理员添加商品界面测试表
|
用例名称 |
商品发布测试用例 |
|
目的 |
测试商品发布功能 |
|
前提 |
用户正常登录情况下 |
|
测试流程 |
1)点击商品信息管理就,然后点击添加后并填写信息。 2)点击进行提交。 |
|
预期结果 |
提交以后,页面首页会显示新的商品信息 |
|
实际结果 |
实际结果与预期结果一致 |
商品搜索功能测试:
表5-4商品搜索功能测试表
|
用例名称 |
商品搜索测试 |
|
目的 |
测试商品搜索功能 |
|
前提 |
无 |
|
测试流程 |
1)在搜索框填入搜索关键字。 2)点击搜索按钮。 |
|
预期结果 |
页面显示包含有搜索关键字的商品 |
|
实际结果 |
实际结果与预期结果一致 |
密码修改功能测试:
表5-5 密码修改功能测试表
|
用例名称 |
密码修改测试用例 |
|
目的 |
测试管理员密码修改功能 |
|
前提 |
管理员用户正常登录情况下 |
|
测试流程 |
1)管理员密码修改并完成填写。 2)点击进行提交。 |
|
预期结果 |
使用新的密码可以登录 |
|
实际结果 |
实际结果与预期结果一致 |
5.3 系统测试结果
通过编写二手校园交易平台的测试用例,已经检测完毕用户登录模块、商品查看模块、商品添加模块、商品搜索模块、密码修改功能测试,通过这5大模块为二手校园交易平台的后期推广运营提供了强力的技术支撑。
至此,二手校园交易平台已经结束,在开发前做了许多的准备,在本系统的设计和开发过程中阅览和学习了许多文献资料,从中我也收获了很多宝贵的方法和设计思路,对系统的开发也起到了很重要的作用,系统的开发技术选用的都是自己比较熟悉的,比如Web、java技术、MYSQL,这些技术都是在以前的学习中学到了,其中许多的设计思路和方法都是在以前不断地学习中摸索出来的经验,其实对于我们来说工作量还是比较大的,但是正是由于之前的积累与准备,才能顺利的完成这个项目,由此看来,积累经验跟做好准备是十分重要的事情。
当然在该系统的设计与实现的过程中也离不开老师以及同学们的帮助,正是因为他们的指导与帮助,我才能够成功的在预期内完成了这个系统。同时在这个过程当中我也收获了很多东西,此系统也有需要改进的地方,但是由于专业知识的浅薄,并不能做到十分完美,希望以后有机会可以让其真正的投入到使用之中。
[1]王志亮,纪松波.基于SpringBoot的Web前端与数据库的接口设计[J].工业控制计算机,2023,36(03):51-53.
[2]曹振兴,刘亚娇,邹敏,涂蓉蓉,刘键铮.绿色校园背景下的校园二手交易平台[J].数字通信世界,2023(01):75-77.
[3]高耀,许诺,李博,王国帧.基于Web的新型校园二手交易平台实践研究——以“校易集市”为例[J].中国商论,2023(01):130-132.DOI:10.19699/j.cnki.issn2096-0298.2023.01.130.
[4]Yu Yang. Design and Implementation of Student Information Management System Based on Springboot[J]. Advances in Computer, Signals and Systems,2022,6(6).
[5]任浩然,刘丹,景永强.JAVA在计算机软件开发中的应用研究[J].信息记录材料,2022,23(11):83-85.DOI:10.16009/j.cnki.cn13-1295/tq.2022.11.072.
[6]潘俊任,洪小萍.校园二手交易平台探析——以广西民族师范学院为例[J].现代商贸工业,2022,43(21):75-77.DOI:10.19311/j.cnki.1672-3198.2022.21.031.
[7]苏琛铠.大学校园二手物品交易平台构建的设想[J].老字号品牌营销,2022(07):87-89.
[8]李俊,马琦,朱嘉灵,陈乐.新型大学校园二手交易平台构建研究[J].物流工程与管理,2021,43(12):145-148.
[9]李元博,王法胜.校园二手商品交易平台设计与实现[J].电脑知识与技术,2021,17(29):64-67+84.DOI:10.14004/j.cnki.ckt.2021.2807.
[10]赵秋雨.校园二手商品交易平台设计[J].许昌学院学报,2021,40(05):107-110.
[11]胡思思,马诗豪,姜美.绿色校园背景下的校园二手交易平台[J].现代商业,2021(23):33-35.DOI:10.14097/j.cnki.5392/2021.23.011.
[12]余紫燕,姚芷晴,韦龄祺,彭秋明,梁玮澄,杨奕楷.关于构建校园二手交易平台的研究[J].北方经贸,2021(06):69-71.
[13]赵壮. 推荐算法在校园二手交易平台中的研究与应用[D].武汉轻工大学,2021.DOI:10.27776/d.cnki.gwhgy.2021.000161.
[14]Qu Xiaona. Application of Java Technology in Dynamic Web Database Technology[J]. Journal of Physics: Conference Series,2021,1744(4).
[15]毕怀奇,王瑞东.校园二手交易平台的构建——以安徽建筑大学为例[J].商讯,2020(20):9-10.
[16]Tian Ming Huang. Design and Implementation of App System for Legal Consulting Based on JAVA Technology[J]. Procedia Computer Science,2020,166(C).
[17]高星宇,张家骏.校园二手交易平台的设计与实现[J].福建电脑,2020,36(02):87-89.DOI:10.16707/j.cnki.fjpc.2020.02.023.
[18]Lei Yu,Cheng Li,Lei Wei,Hu WenYa. Marine biological monitoring and managing system based on Java technology[J]. MIPPR 2019: REMOTE SENSING IMAGE PROCESSING, GEOGRAPHIC INFORMATION SYSTEMS, AND OTHER APPLICATIONS,2020,11432.
[19]王丹. 校园二手交易网问卷调查系统的设计与实现[D].北京工业大学,2016.
[20]刘芸琦. 九江职业大学二手商品交易系统设计与实现[D].电子科技大学,2014.
致 谢
逝者如斯夫,不舍昼夜。转眼间,大学生活便已经接近尾声,人面对着离别与结束,总是充满着不舍与茫然,我亦如此,仍记得那年秋天,我迫不及待的提前一天到了学校,面对学校巍峨的大门,我心里充满了期待:这里,就是我新生活的起点吗?那天,阳光明媚,学校的欢迎仪式很热烈,我面对着一个个对着我微笑的同学,仿佛一缕缕阳光透过胸口照进了我心里,同时,在那天我认识可爱的室友,我们携手共同度过了这难忘的两年。如今,我望着这篇论文的致谢,不禁又要问自己:现在,我们就要说再见了吗?
感慨莫名,不知所言。遥想当初刚来学校的时候,心里总是想着工科学校会过于板正,会缺乏一些柔情,当时心里甚至有一点点排斥,但是随着我对学校的慢慢认识与了解,我才认识到了她的美丽,她的柔情,并且慢慢的喜欢上了这个校园,但是时间太快了,快到我还没有好好体会她的美丽便要离开了,但是她带给我的回忆,永远不会离开我,也许真正离开那天我的眼里会满含泪水,我不是因为难过,我只是想将她的样子映在我的泪水里,刻在我的心里。最后,感谢我的老师们,是你们教授了我们知识与做人的道理;感谢我的室友们,是你们陪伴了我如此之久;感谢每位关心与支持我的人。
少年,追风赶月莫停留,平荒尽处是春山。
免费领取项目源码,请关注❤点赞收藏并私信博主,谢谢-
DAMO开发者矩阵,由阿里巴巴达摩院和中国互联网协会联合发起,致力于探讨最前沿的技术趋势与应用成果,搭建高质量的交流与分享平台,推动技术创新与产业应用链接,围绕“人工智能与新型计算”构建开放共享的开发者生态。
更多推荐



所有评论(0)