基于SpringBoot的鲜花商城系统设计与实现 计算机毕业设计源码源码51616
系统主要分为普通用户端和管理员端。普通用户端涵盖注册登录、首页浏览、通知公告查看等功能,用户可在鲜花资讯板块点赞、收藏、评论,还能在商城选购鲜花并管理购物车、订单以及收货地址,同时可查看个人账户信息及进行相关管理。管理员端则具备强大的后台管理功能,包括系统用户管理、系统设置、通知公告发布、资源管理以及商城管理等,确保系统的顺利运行和内容的及时更新。本系统采用 MySQL 数据库进行数据存储与管理,
摘 要
随着互联网技术的不断发展,鲜花电商市场日益繁荣,但现有的鲜花销售平台在用户体验和管理效率方面仍存在诸多不足,如购物流程繁琐、信息更新不及时、个性化服务欠缺等。研究设计并实现了一个基于 Spring Boot 框架的鲜花商城系统,为用户提供便捷的购花体验并提升系统管理效率。系统主要分为普通用户端和管理员端。普通用户端涵盖注册登录、首页浏览、通知公告查看等功能,用户可在鲜花资讯板块点赞、收藏、评论,还能在商城选购鲜花并管理购物车、订单以及收货地址,同时可查看个人账户信息及进行相关管理。管理员端则具备强大的后台管理功能,包括系统用户管理、系统设置、通知公告发布、资源管理以及商城管理等,确保系统的顺利运行和内容的及时更新。本系统采用 MySQL 数据库进行数据存储与管理,结合 Spring Boot 框架的高效性,实现了数据的安全存储与快速访问,提升了系统的性能与扩展性。通过对用户行为的分析和系统功能的优化,系统能够有效提高用户体验与管理效率,为用户提供更为便捷的购花服务。该研究具有较高的实际应用价值,可为鲜花电商行业提供技术支持和参考依据,推动其数字化发展进程。
关键词:鲜花商城系统;Spring Boot;MySQL
With the continuous development of Internet technology, the flower e-commerce market has become increasingly prosperous, but the existing flower sales platform still has many shortcomings in terms of user experience and management efficiency, such as cumbersome shopping process, untimely information update, and lack of personalized services. We have researched, designed, and implemented a flower mall system based on the Spring Boot framework, providing users with a convenient flower purchasing experience and improving system management efficiency. The system is mainly divided into a regular user end and an administrator end. The regular user terminal covers functions such as registration and login, homepage browsing, and notification and announcement viewing. Users can like, bookmark, and comment in the flower information section, as well as purchase flowers in the mall and manage shopping carts, orders, and shipping addresses. At the same time, they can view personal account information and perform related management. The administrator end has powerful backend management functions, including system user management, system settings, notification and announcement publishing, resource management, and mall management, ensuring the smooth operation of the system and timely updates of content. This system uses MySQL database for data storage and management, combined with the efficiency of Spring Boot framework, to achieve secure storage and fast access of data, improving the performance and scalability of the system. By analyzing user behavior and optimizing system functions, the system can effectively improve user experience and management efficiency, providing users with more convenient flower purchasing services. This study has high practical application value and can provide technical support and reference for the flower e-commerce industry, promoting its digital development process.
Keywords: Flower Mall System; Spring Boot; MySQL
目 录
随着互联网技术的快速发展和电子商务的普及,鲜花消费市场逐渐向线上转移。然而,现有的鲜花销售平台在用户体验和管理效率方面存在诸多不足,例如购物流程繁琐、信息更新不及时、个性化服务欠缺等。传统的人工筛选或简单分类已无法满足用户对便捷购物和个性化服务的需求。因此,基于现代化技术的鲜花商城系统应运而生。现有的电商平台虽然在其他领域应用广泛,但在鲜花销售方面仍面临准确性、实时性和界面设计的挑战。研究基于 Spring Boot 框架,设计并实现了一套高效、灵活的鲜花商城系统,通过智能化推荐算法和清晰友好的用户界面,提升用户体验,并优化鲜花内容的管理与运营效率。鲜花商城系统不仅能满足用户个性化推荐需求,还具备高效的后台管理功能,具有较高的市场应用潜力。
这个系统的开发具有重要的实践和理论意义。从实践角度来看,随着互联网用户数量的激增以及鲜花消费市场的不断增长,传统的鲜花销售方式已无法满足用户对便捷购物和个性化服务的需求。通过运用智能推荐算法和大数据分析,为用户提供个性化的鲜花推荐服务,极大提升了用户体验。同时,系统的管理端设计为管理员提供了高效的内容管理和运营功能,优化了鲜花资源的管理流程,提升了系统的运行效率。理论上,本系统通过结合 Spring Boot 框架的优势,探讨了如何利用现代开发技术实现高性能、可扩展的电商系统,并为类似领域的系统开发提供了技术参考和实践经验。通过对用户行为数据的深入分析,能够不断优化推荐算法,推动个性化推荐技术的进一步发展。
近年来,我国鲜花销售行业在互联网的推动下呈现出多元化的发展态势。一方面,传统的实体花店逐渐向线上转型,通过外卖平台等新兴渠道拓展业务。查睿指出,实体花店借助外卖平台实现了快速配送,满足了消费者对鲜花的即时需求。另一方面,直播电商也为鲜花销售注入了新的活力。李颖强调,直播电商通过实时互动和展示,极大地提升了消费者的购买意愿,成为鲜花销售的重要途径之一[1]。此外,线上线下融合的创新模式也在不断涌现。柴志成等研究了线上线下鲜花售卖的创新模式,认为这种模式能够更好地满足消费者个性化的需求,提升购物体验[3]。同时,微信小程序等新兴技术的应用也为鲜花销售提供了新的思路。张娅妮等设计并实现了一款微信鲜花销售小程序,通过便捷的下单和支付流程,提高了用户的购买便利性。然而,鲜花电商行业也面临着一些挑战[4]。李燕京指出,鲜花电商在快速发展的同时,也出现了产品质量参差不齐、物流配送不及时等问题,影响了消费者的购买体验[5]。此外,冉旭蕾等通过对川滇两省鲜花行业的研究,发现行业在供应链管理、品牌建设等方面仍存在不足,需要进一步优化。尽管如此,鲜花电商市场的发展前景依然广阔,随着技术的不断进步和消费者需求的日益多样化,未来的鲜花销售模式将更加智能化、个性化。
在国外,鲜花销售行业也在不断探索新的发展路径。随着科技的进步,一些创新的鲜花销售模式和技术应用逐渐出现。例如,Debeuckelaere等开发了一种无线、可远程操作且易于定制的机器人花卉系统,这种系统能够根据用户的需求自动调整花卉的展示方式,为消费者提供了全新的购物体验[15]。此外,一些国际品牌也在不断拓展鲜花销售的渠道和服务。Nordiska Blombud推出了花束配送服务,提供200多种不同的鲜花,并承诺隔夜送达,极大地提高了服务效率和用户体验。然而,国外鲜花销售行业也面临着一些问题。Jade指出,在一些极端情况下,鲜花销售可能被用于支持恐怖主义和极端主义活动,这需要引起行业的重视和规范[17]。此外,鲜花电商在发展过程中也面临着市场竞争激烈、消费者需求多样化等挑战。Chimsook研究了使用鲜花提取物合成金纳米颗粒的方法,这表明鲜花在非传统领域的应用也在不断拓展,为鲜花销售行业带来了新的机遇。与此同时,一些国际品牌也在通过公益活动等方式提升品牌形象。例如,Make Mum Feel Special with Fairtrade Flowers from Central Co-op通过推广公平贸易鲜花,不仅满足了消费者对环保和可持续发展的需求,也提升了品牌的市场竞争力[18]。总体来看,国外鲜花销售行业在技术创新和市场拓展方面取得了显著进展,但仍需关注行业规范和可持续发展。
SpringBoot是Spring家族中的一个重要成员,它简化了Spring应用的初始搭建和开发过程[1]。通过提供一系列默认配置和自动装配机制,SpringBoot使得开发者能够更快地构建出生产级别的Spring应用。它支持多种开发工具和框架,如Maven、Gradle等,并且可以与多种数据库和缓存技术无缝集成[2]。SpringBoot的简洁性和高效性使其成为开发企业级应用的首选框架之一。在本次毕业设计中,SpringBoot框架为鲜花商城系统的后端开发提供了强大的支持。
MySQL是一款开源的关系型数据库管理系统,它以其高性能、高可靠性和易用性而著称。MySQL支持多种存储引擎,如InnoDB、MyISAM等,能够满足不同应用场景的需求[3]。它提供了丰富的SQL语法和函数,使得开发者能够方便地进行数据查询、更新和删除操作。MySQL还支持事务处理、索引优化和复制等高级功能,为数据的完整性和安全性提供了有力保障。在本次毕业设计中,MySQL数据库作为鲜花商城系统的数据存储核心,承担着存储和管理房屋信息、用户信息等重要数据的任务。而且通过合理的数据库设计和优化,确保了系统的数据访问效率和数据安全性[4]。
JAVA是一种广泛使用的编程语言,具有跨平台、面向对象、安全性高等特点。JAVA语言提供了丰富的类库和API,使得开发者能够轻松地进行网络编程、数据库操作、图形界面开发等任务[4]。JAVA还支持多线程编程和分布式计算,为开发高性能和可扩展的应用提供了有力支持[5]。所以本次毕设选择了JAVA作为鲜花商城系统的开发语言。通过利用JAVA的面向对象特性和丰富的类库资源,成功实现了系统的各个功能模块,并保证了系统的稳定性和可扩展性。而且JAVA的跨平台特性也使得此次毕业设计能够在不同的操作系统和硬件平台上运行,为用户提供了更加便捷的使用体验。
在当前的技术环境下,开发基于 Spring Boot 框架的鲜花商城系统具有高度的可行性。Spring Boot 是一个开源的 Java 基于 Spring 框架的快速开发平台,它简化了基于 Spring 框架的开发,提供了自动配置 Spring 和相关依赖项的功能,极大地提高了开发效率。同时,MySQL 数据库作为广泛使用的开源关系型数据库,具备强大的数据存储和管理能力,能够满足系统对数据安全性和高效访问的需求。此外,现代前端技术如 HTML5、CSS3 和 JavaScript 框架(如 Vue.js 或 React.js)能够为用户提供流畅且友好的交互体验。结合这些成熟的技术栈,开发团队可以快速构建出一个稳定、高效且易于维护的鲜花商城系统,确保项目按时交付并满足用户需求。
鲜花商城系统的经济可行性较强,主要体现在开发成本、运营维护成本以及市场需求的合理预期上。系统采用Spring Boot等开源框架进行开发,避免了昂贵的商业软件授权费用,显著降低了初期开发成本。通过协同过滤成熟的推荐算法,开发团队能够利用现有的开源库和工具,减少了从头开始研发算法的成本[3]。系统的运行和维护可以通过云服务器和分布式计算架构来实现,云平台的按需付费模式能够有效控制基础设施的成本,并根据实际使用量灵活调整资源,避免了过高的固定投入。随着用户量的增加,推荐系统能够带来广告收入、用户订阅等多种商业化途径,进一步提高盈利能力。个性化推荐能够提升用户体验和粘性,增强平台的竞争力,有助于吸引更多用户,进一步扩大市场份额。综上所述,系统在开发、运营和商业化方面均具备较强的经济可行性,能够实现成本控制与盈利目标的平衡。
在操作可行性方面,基于 Spring Boot 框架的鲜花商城系统设计充分考虑了用户和管理员的实际需求。对于普通用户,系统提供了简洁直观的操作界面,注册登录流程便捷,首页布局清晰,鲜花资讯、商城浏览等功能易于上手,购物车、订单管理等操作流程符合用户习惯,无需复杂的学习成本。对于管理员,后台管理系统功能模块划分明确,操作流程标准化,无论是用户管理、资讯发布还是订单处理,都能通过简单的操作完成,大大提高了管理效率。此外,系统还提供了详细的使用说明和在线帮助文档,进一步降低了操作难度,确保用户和管理员能够快速适应并高效使用该系统。
从社会可行性角度来看,基于 Spring Boot 框架的鲜花商城系统具有显著的优势。随着互联网的普及和电子商务的快速发展,消费者对线上购物的接受度和依赖度越来越高。鲜花作为一种具有情感价值和生活品质象征的商品,其线上销售市场呈现出快速增长的趋势。该系统通过提供便捷的购花渠道、个性化的推荐服务以及优质的用户体验,能够更好地满足消费者的需求,促进鲜花消费市场的进一步发展。系统也为鲜花供应商和商家提供了更广阔的销售平台,有助于推动鲜花产业的数字化转型和升级,带动相关产业的发展,创造更多的就业机会和经济效益。该系统在社会层面具有良好的可行性和广阔的发展前景。
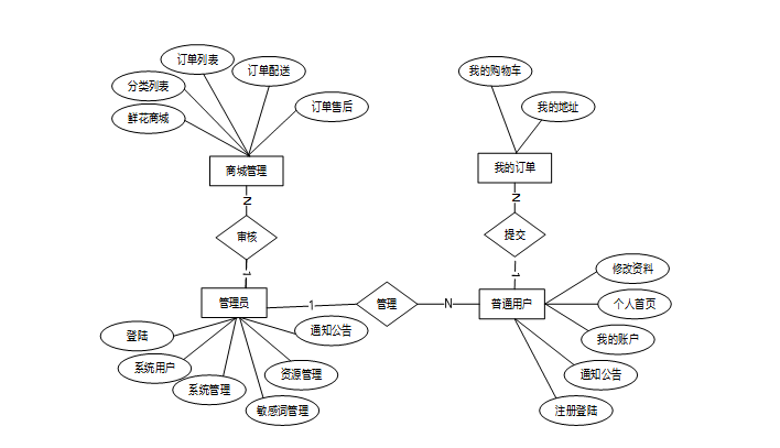
鲜花商城系统面向管理员、普通用户两种角色,提供丰富的功能以满足不同用户的需求。管理员可管理用户信息(包括普通用户和管理员)、鲜花分类、轮播图、敏感词、通知公告等内容,确保平台信息的更新与准确性;同时,管理员还能处理订单配送与售后问题,优化商城运营流程。普通用户可浏览鲜花商城、查看鲜花详情、点赞和收藏鲜花资讯、发布评论,享受个性化的鲜花推荐服务;用户还可管理个人购物车、订单、收货地址以及个人账户信息。整体功能设计通过高效的信息管理和个性化推荐,提升用户体验,同时增强平台的互动性和活跃度,促进鲜花销售与用户留存。每个角色对应的主要功能如下:
-
-
- 管理员主要功能
-
管理员负责管理鲜花商城的内容和用户信息,确保系统的顺利运行。管理员的主要功能包括:
登录功能:管理员通过登录模块进入系统,确保只有授权人员能够访问后台管理界面,保障系统安全性。
系统用户管理:管理员可以查看和管理系统中的用户信息,区分管理员和普通用户,进行必要的权限调整与管理。例如,管理员可以添加、编辑或删除用户信息,确保系统中所有用户的身份和权限设置合理。
鲜花分类管理:管理员负责管理鲜花分类信息,包括查看鲜花分类列表、添加新的鲜花分类、编辑已有分类。通过这种方式,管理员能够确保鲜花内容按类别进行正确归档,方便用户快速查找和筛选感兴趣的鲜花。
鲜花资讯管理:管理员可以查看鲜花资讯列表,并根据用户的浏览行为和评论等数据,添加新的鲜花资讯。此功能能够根据实时数据更新资讯内容,提升系统的动态性与准确性。
商城管理:管理员可以管理鲜花商城的列表,及时添加最新上架的鲜花,并为用户提供即时更新的鲜花推荐,确保平台始终提供最新、最受欢迎的鲜花。
订单管理:管理员可查看和管理平台上的订单,包括订单状态的更新、配送安排以及售后处理,确保订单流程的顺畅和高效。
轮播图管理:管理员负责轮播图管理,更新平台首页的轮播图,展示最新的鲜花推荐或重要活动。这有助于吸引用户关注重要内容和提升平台的视觉吸引力。
网站公告管理:管理员可以发布和管理平台公告,确保用户能够及时了解系统更新、活动通知以及其他重要信息,增强平台与用户之间的互动与沟通。
敏感词管理:管理员可管理敏感词列表,确保用户评论和资讯内容符合平台规范,维护良好的社区环境。
-
-
- 普通用户主要功能
-
普通用户在鲜花商城系统中是主要的服务对象,其主要功能涵盖以下几个关键方面:
鲜花浏览与选购:普通用户可以根据系统的推荐算法,浏览个性化推荐的鲜花列表,查看鲜花的详细信息,如花语、产地、保鲜期等,帮助用户快速找到心仪的鲜花。
评论与点赞:用户可以对浏览过的鲜花资讯或购买过的鲜花进行评论和点赞,表达个人观点并与其他用户互动。评论和点赞的内容将有助于系统进一步优化推荐算法,提供更精准的鲜花推荐。
收藏与购物车管理:用户可以将自己喜欢的鲜花加入收藏夹,方便以后查看或再次购买。同时,用户可以将选中的鲜花加入购物车,并在购物车中进行数量调整、删除等操作,最后完成下单购买。
个人资料与账户管理:普通用户可以管理自己的个人资料,如修改昵称、头像、联系方式等,同时还可以查看和更新自己的订单记录、收藏的鲜花和发布的评论,保持个人信息的准确性。
鲜花资讯浏览:用户可以浏览最新的鲜花资讯,了解鲜花的养护知识、节日送花指南、热门鲜花推荐等内容,进一步丰富购花体验。
非功能性需求是指系统在实现功能时,涉及到的性能、可靠性、可用性、安全性、可维护性等方面的需求。对于鲜花商城系统,非功能性需求主要包括以下几个方面:
性能需求:系统应能够支持高并发用户访问和数据处理,确保在大规模用户同时使用时,仍能保持较低的响应时间。具体要求包括系统的页面加载速度应控制在3秒以内,鲜花推荐算法的计算过程应尽可能高效,避免因数据量过大而导致的延迟。此外,系统应支持一定的扩展性,能够适应未来用户量和数据量的增长。
可靠性需求:系统应保证在长时间运行下的稳定性和持续性,避免因系统故障导致的数据丢失或服务中断。鲜花商城系统需要具备容错机制,能够在出现部分模块故障时,保证其他功能不受影响,且能及时恢复正常运行。
可用性需求:系统应具备高可用性,用户能够随时访问平台的鲜花推荐、评论、点赞等功能,系统的正常运行时间应达到99.9%以上。同时,用户界面应简洁易懂,操作流程清晰直观,确保用户能够无障碍地使用系统。
安全性需求:系统需要严格保障用户的个人信息和隐私安全,采用加密技术对用户数据(如注册信息、订单信息等)进行保护。用户登录、数据传输等过程应使用安全的协议,如HTTPS,防止敏感数据被恶意窃取。管理员权限也应严格控制,确保只有授权人员可以访问后台管理功能。
可维护性需求:系统应具备较高的可维护性和可扩展性,支持模块化设计,便于后续的功能扩展和修改。系统代码应简洁、清晰,文档齐全,便于开发人员进行维护和升级。此外,系统应支持自动化监控和日志记录,帮助开发团队及时发现和解决问题。
兼容性需求:系统应能够兼容多种设备和浏览器,包括PC端和移动端,确保不同平台上的用户都能顺利访问和使用系统。系统应支持主流的浏览器,如Chrome、Firefox、Safari等,以及主流的操作系统,如Windows、macOS和Android、iOS等。
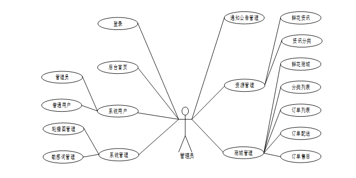
在基于Spring Boot框架的鲜花商城系统中,展示了普通用户在鲜花商城系统中的主要操作流程,包括注册登录、首页、通知公告、鲜花资讯、鲜花商城、商城管理、我的账户等功能。
普通用户用例图如下所示:
图3-1 普通用户用例图
在基于Spring Boot框架的鲜花商城系统中,管理员主要包括登录、后台首贝、系统用户、系统管理、通知公告管理、资源管理、商城管理。确保平台的正常运作与信息的准确性。
管理员用例图如下所示:
图3-2 管理员用例图
用户从“系统登录界面”开始,输入用户名和密码后,系统验证其信息是否正确。如果验证通过,则进入功能界面并进一步进入功能处理界面,最后流程结束;如果验证失败,则显示“信息错误”,用户需要重新输入。数据库支持验证过程。如图3-5-1所示。
图3-5-1程序操作流程图
-
-
- 登录流程分析
-
用户输入账号和密码后,系统首先判断账号是否正确,若不正确则提示“账号错误”;如果账号正确,则继续判断密码是否正确,若密码错误则提示“密码错误”;若账号和密码均正确,则显示“登录成功”,最后结束流程。如图3-5-2所示。
图3-5-2程序登录流程图
-
-
- 信息添加流程分析
-
系统开始后自动生成编号,用户输入数据。系统判断输入的数据是否合法,若不合法则返回重新输入;若合法,则将数据写入数据库,最后结束流程。如图3-5-3所示。
图3-5-3信息添加流程图
-
-
- 信息删除流程分析
-
用户首先选择需要删除的记录,然后系统判断是否执行删除操作。如果用户选择不删除,则返回重新选择;如果选择删除,则更新数据库完成记录删除操作,最后结束流程。如图3-5-4所示。
图3-5-4信息删除流程图
功能模块设计将鲜花商城系统划分为多个核心模块,包括用户管理、鲜花推荐、评论与点赞、购物车与订单管理、鲜花资讯管理等功能模块,以确保系统结构清晰且高效运行。每个模块独立且协同工作,确保用户能够方便地进行注册、浏览鲜花、发布评论、管理个人资料、选购鲜花等操作。通过这种模块化设计,系统能够灵活扩展,便于维护,并能提供个性化且精准的鲜花推荐服务。每个角色对应的功能模块如图所示。
概念设计是系统开发初期的规划阶段,主要通过分析目标、需求和功能,形成初步的设计方案。这一阶段的设计侧重于构思系统的整体架构、功能模块和交互流程,而不涉及具体的技术实现细节。关键内容包括需求分析、系统架构设计、功能模块规划、用户界面与交互设计、技术选型及可行性分析等。设计成果通常以文档和原型的形式呈现,为后续的详细设计提供清晰的方向。概念设计的目标是确保系统在后续开发中具备可扩展性、稳定性与高效性,并确保系统与实际需求高度契合。E-R实体关系图。
图4-2实体联系图
通过上一小节Springboot鲜花商城系统平台中总结得出一共需要创建很多个数据表。在此主要罗列几个主要的数据库表结构设计。
介绍了一些根据各类别主要数据库表的设计结构以及基本功能建立数据库表:
表 4-1-access_token(登陆访问时长)
|
编号 |
字段名 |
类型 |
长度 |
是否非空 |
是否主键 |
注释 |
|
1 |
token_id |
int |
是 |
是 |
临时访问牌ID |
|
|
2 |
token |
varchar |
64 |
否 |
否 |
临时访问牌 |
|
3 |
info |
text |
65535 |
否 |
否 |
信息 |
|
4 |
maxage |
int |
是 |
否 |
最大寿命:默认2小时 |
|
|
5 |
create_time |
timestamp |
是 |
否 |
创建时间 |
|
|
6 |
update_time |
timestamp |
是 |
否 |
更新时间 |
|
|
7 |
user_id |
int |
是 |
否 |
用户编号 |
表 4-2-address(收货地址)
|
编号 |
字段名 |
类型 |
长度 |
是否非空 |
是否主键 |
注释 |
|
1 |
address_id |
int |
是 |
是 |
收货地址 |
|
|
2 |
name |
varchar |
32 |
否 |
否 |
姓名 |
|
3 |
phone |
varchar |
13 |
否 |
否 |
手机 |
|
4 |
postcode |
varchar |
8 |
否 |
否 |
邮编 |
|
5 |
address |
varchar |
255 |
是 |
否 |
地址 |
|
6 |
user_id |
mediumint |
是 |
否 |
用户ID |
|
|
7 |
create_time |
timestamp |
是 |
否 |
创建时间 |
|
|
8 |
update_time |
timestamp |
是 |
否 |
更新时间 |
|
|
9 |
default |
tinyint |
是 |
否 |
默认判断 |
表 4-3-article(文章)
|
编号 |
字段名 |
类型 |
长度 |
是否非空 |
是否主键 |
注释 |
|
1 |
article_id |
mediumint |
是 |
是 |
文章id |
|
|
2 |
title |
varchar |
125 |
是 |
是 |
标题 |
|
3 |
type |
varchar |
64 |
是 |
否 |
文章分类 |
|
4 |
hits |
int |
是 |
否 |
点击数 |
|
|
5 |
praise_len |
int |
是 |
否 |
点赞数 |
|
|
6 |
create_time |
timestamp |
是 |
否 |
创建时间 |
|
|
7 |
update_time |
timestamp |
是 |
否 |
更新时间 |
|
|
8 |
source |
varchar |
255 |
否 |
否 |
来源 |
|
9 |
url |
varchar |
255 |
否 |
否 |
来源地址 |
|
10 |
tag |
varchar |
255 |
否 |
否 |
标签 |
|
11 |
content |
longtext |
4294967295 |
否 |
否 |
正文 |
|
12 |
img |
varchar |
255 |
否 |
否 |
封面图 |
|
13 |
description |
text |
65535 |
否 |
否 |
文章描述 |
表 4-4-article_type(文章分类)
|
编号 |
字段名 |
类型 |
长度 |
是否非空 |
是否主键 |
注释 |
|
1 |
type_id |
smallint |
是 |
是 |
分类ID |
|
|
2 |
display |
smallint |
是 |
否 |
显示顺序 |
|
|
3 |
name |
varchar |
16 |
是 |
否 |
分类名称 |
|
4 |
father_id |
smallint |
是 |
否 |
上级分类ID |
|
|
5 |
description |
varchar |
255 |
否 |
否 |
描述 |
|
6 |
icon |
text |
65535 |
否 |
否 |
分类图标 |
|
7 |
url |
varchar |
255 |
否 |
否 |
外链地址 |
|
8 |
create_time |
timestamp |
是 |
否 |
创建时间 |
|
|
9 |
update_time |
timestamp |
是 |
否 |
更新时间 |
表 4-5-auth(用户权限管理)
|
编号 |
字段名 |
类型 |
长度 |
是否非空 |
是否主键 |
注释 |
|
1 |
auth_id |
int |
是 |
是 |
授权ID |
|
|
2 |
user_group |
varchar |
64 |
否 |
否 |
用户组 |
|
3 |
mod_name |
varchar |
64 |
否 |
否 |
模块名 |
|
4 |
table_name |
varchar |
64 |
否 |
否 |
表名 |
|
5 |
page_title |
varchar |
255 |
否 |
否 |
页面标题 |
|
6 |
path |
varchar |
255 |
否 |
否 |
路由路径 |
|
7 |
parent |
varchar |
64 |
否 |
否 |
父级菜单 |
|
8 |
parent_sort |
int |
是 |
否 |
父级菜单排序 |
|
|
9 |
position |
varchar |
32 |
否 |
否 |
位置 |
|
10 |
mode |
varchar |
32 |
是 |
否 |
跳转方式 |
|
11 |
add |
tinyint |
是 |
否 |
是否可增加 |
|
|
12 |
del |
tinyint |
是 |
否 |
是否可删除 |
|
|
13 |
set |
tinyint |
是 |
否 |
是否可修改 |
|
|
14 |
get |
tinyint |
是 |
否 |
是否可查看 |
|
|
15 |
field_add |
text |
65535 |
否 |
否 |
添加字段 |
|
16 |
field_set |
text |
65535 |
否 |
否 |
修改字段 |
|
17 |
field_get |
text |
65535 |
否 |
否 |
查询字段 |
|
18 |
table_nav_name |
varchar |
500 |
否 |
否 |
跨表导航名称 |
|
19 |
table_nav |
varchar |
500 |
否 |
否 |
跨表导航 |
|
20 |
option |
text |
65535 |
否 |
否 |
配置 |
|
21 |
create_time |
timestamp |
是 |
否 |
创建时间 |
|
|
22 |
update_time |
timestamp |
是 |
否 |
更新时间 |
表 4-6-cart(购物车)
|
编号 |
字段名 |
类型 |
长度 |
是否非空 |
是否主键 |
注释 |
|
1 |
cart_id |
int |
是 |
是 |
购物车ID |
|
|
2 |
title |
varchar |
64 |
否 |
否 |
标题 |
|
3 |
img |
varchar |
255 |
是 |
否 |
图片 |
|
4 |
user_id |
int |
是 |
否 |
用户ID |
|
|
5 |
create_time |
timestamp |
是 |
否 |
创建时间 |
|
|
6 |
update_time |
timestamp |
是 |
否 |
更新时间 |
|
|
7 |
state |
int |
是 |
否 |
状态:使用中,已失效 |
|
|
8 |
price |
double |
是 |
否 |
单价 |
|
|
9 |
price_ago |
double |
是 |
否 |
原价 |
|
|
10 |
price_count |
double |
是 |
否 |
总价 |
|
|
11 |
num |
int |
是 |
否 |
数量 |
|
|
12 |
goods_id |
mediumint |
是 |
是 |
商品id |
|
|
13 |
type |
varchar |
64 |
是 |
否 |
商品分类 |
|
14 |
description |
varchar |
255 |
否 |
否 |
描述 |
表 4-7-code_token(验证码)
|
编号 |
字段名 |
类型 |
长度 |
是否非空 |
是否主键 |
注释 |
|
1 |
code_token_id |
int |
是 |
是 |
验证码ID |
|
|
2 |
token |
varchar |
255 |
否 |
否 |
令牌 |
|
3 |
code |
varchar |
255 |
否 |
否 |
验证码 |
|
4 |
expire_time |
timestamp |
是 |
否 |
失效时间 |
|
|
5 |
create_time |
timestamp |
是 |
否 |
创建时间 |
|
|
6 |
update_time |
timestamp |
是 |
否 |
更新时间 |
表 4-8-collect(收藏)
|
编号 |
字段名 |
类型 |
长度 |
是否非空 |
是否主键 |
注释 |
|
1 |
collect_id |
int |
是 |
是 |
收藏ID |
|
|
2 |
user_id |
int |
是 |
是 |
收藏人ID |
|
|
3 |
source_table |
varchar |
255 |
否 |
否 |
来源表 |
|
4 |
source_field |
varchar |
255 |
否 |
否 |
来源字段 |
|
5 |
source_id |
int |
是 |
否 |
来源ID |
|
|
6 |
title |
varchar |
255 |
否 |
否 |
标题 |
|
7 |
img |
varchar |
255 |
否 |
否 |
封面 |
|
8 |
create_time |
timestamp |
是 |
否 |
创建时间 |
|
|
9 |
update_time |
timestamp |
是 |
否 |
更新时间 |
表 4-9-comment(评论)
|
编号 |
字段名 |
类型 |
长度 |
是否非空 |
是否主键 |
注释 |
|
1 |
comment_id |
int |
是 |
是 |
评论ID |
|
|
2 |
user_id |
int |
是 |
是 |
评论人ID |
|
|
3 |
reply_to_id |
int |
是 |
否 |
回复评论ID |
|
|
4 |
content |
longtext |
4294967295 |
否 |
否 |
内容 |
|
5 |
nickname |
varchar |
255 |
否 |
否 |
昵称 |
|
6 |
avatar |
varchar |
255 |
否 |
否 |
头像地址 |
|
7 |
create_time |
timestamp |
是 |
否 |
创建时间 |
|
|
8 |
update_time |
timestamp |
是 |
否 |
更新时间 |
|
|
9 |
source_table |
varchar |
255 |
否 |
否 |
来源表 |
|
10 |
source_field |
varchar |
255 |
否 |
否 |
来源字段 |
|
11 |
source_id |
int |
是 |
否 |
来源ID |
表 4-10-flower_mall(鲜花商城)
|
编号 |
字段名 |
类型 |
长度 |
是否非空 |
是否主键 |
注释 |
|
1 |
flower_mall_id |
int |
是 |
是 |
鲜花商城ID |
|
|
2 |
flowers_specifications |
varchar |
64 |
否 |
否 |
鲜花规格 |
|
3 |
collect_len |
int |
是 |
否 |
收藏数 |
|
|
4 |
comment_len |
int |
是 |
否 |
评论数 |
|
|
5 |
cart_title |
varchar |
125 |
否 |
否 |
标题 |
|
6 |
cart_img |
text |
65535 |
否 |
否 |
封面图 |
|
7 |
cart_description |
varchar |
255 |
否 |
否 |
描述 |
|
8 |
cart_price_ago |
double |
是 |
否 |
原价 |
|
|
9 |
cart_price |
double |
是 |
否 |
卖价 |
|
|
10 |
cart_inventory |
int |
是 |
否 |
商品库存 |
|
|
11 |
cart_type |
varchar |
64 |
是 |
否 |
商品分类 |
|
12 |
cart_content |
longtext |
4294967295 |
否 |
否 |
正文 |
|
13 |
cart_img_1 |
text |
65535 |
否 |
否 |
主图1 |
|
14 |
cart_img_2 |
text |
65535 |
否 |
否 |
主图2 |
|
15 |
cart_img_3 |
text |
65535 |
否 |
否 |
主图3 |
|
16 |
cart_img_4 |
text |
65535 |
否 |
否 |
主图4 |
|
17 |
cart_img_5 |
text |
65535 |
否 |
否 |
主图5 |
|
18 |
create_time |
datetime |
是 |
否 |
创建时间 |
|
|
19 |
update_time |
timestamp |
是 |
否 |
更新时间 |
表 4-11-goods(商品信息)
|
编号 |
字段名 |
类型 |
长度 |
是否非空 |
是否主键 |
注释 |
|
1 |
goods_id |
mediumint |
是 |
是 |
产品ID |
|
|
2 |
title |
varchar |
125 |
否 |
否 |
标题 |
|
3 |
img |
text |
65535 |
否 |
否 |
封面图:用于显示于产品列表页 |
|
4 |
description |
varchar |
255 |
否 |
否 |
描述 |
|
5 |
price_ago |
double |
是 |
否 |
原价 |
|
|
6 |
price |
double |
是 |
否 |
卖价 |
|
|
7 |
sales |
int |
是 |
否 |
销量 |
|
|
8 |
inventory |
int |
是 |
否 |
商品库存 |
|
|
9 |
type |
varchar |
64 |
是 |
否 |
商品分类 |
|
10 |
hits |
int |
是 |
否 |
点击量 |
|
|
11 |
content |
longtext |
4294967295 |
否 |
否 |
正文 |
|
12 |
img_1 |
text |
65535 |
否 |
否 |
主图1 |
|
13 |
img_2 |
text |
65535 |
否 |
否 |
主图2 |
|
14 |
img_3 |
text |
65535 |
否 |
否 |
主图3 |
|
15 |
img_4 |
text |
65535 |
否 |
否 |
主图4 |
|
16 |
img_5 |
text |
65535 |
否 |
否 |
主图5 |
|
17 |
create_time |
timestamp |
是 |
否 |
创建时间 |
|
|
18 |
update_time |
timestamp |
是 |
否 |
更新时间 |
|
|
19 |
customize_field |
text |
65535 |
否 |
否 |
自定义字段 |
|
20 |
source_table |
varchar |
255 |
否 |
否 |
来源表 |
|
21 |
source_field |
varchar |
255 |
否 |
否 |
来源字段 |
|
22 |
source_id |
int |
是 |
否 |
来源ID |
|
|
23 |
user_id |
int |
否 |
否 |
添加人 |
表 4-12-goods_type(商品类型)
|
编号 |
字段名 |
类型 |
长度 |
是否非空 |
是否主键 |
注释 |
|
1 |
type_id |
int |
是 |
是 |
商品分类ID |
|
|
2 |
father_id |
smallint |
是 |
否 |
上级分类ID |
|
|
3 |
name |
varchar |
255 |
否 |
否 |
商品名称 |
|
4 |
desc |
varchar |
255 |
否 |
否 |
描述 |
|
5 |
icon |
varchar |
255 |
否 |
否 |
图标 |
|
6 |
source_table |
varchar |
255 |
否 |
否 |
来源表 |
|
7 |
source_field |
varchar |
255 |
否 |
否 |
来源字段 |
|
8 |
create_time |
timestamp |
是 |
否 |
创建时间 |
|
|
9 |
update_time |
timestamp |
是 |
否 |
更新时间 |
4-13-hits(用户点击)
|
编号 |
字段名 |
类型 |
长度 |
是否非空 |
是否主键 |
注释 |
|
1 |
hits_id |
int |
是 |
是 |
点赞ID |
|
|
2 |
user_id |
int |
是 |
否 |
点赞人 |
|
|
3 |
create_time |
timestamp |
是 |
否 |
创建时间 |
|
|
4 |
update_time |
timestamp |
是 |
否 |
更新时间 |
|
|
5 |
source_table |
varchar |
255 |
否 |
否 |
来源表 |
|
6 |
source_field |
varchar |
255 |
否 |
否 |
来源字段 |
|
7 |
source_id |
int |
是 |
否 |
来源ID |
表 4-14-logistics_delivery(物流配送)
|
编号 |
字段名 |
类型 |
长度 |
是否非空 |
是否主键 |
注释 |
|
1 |
logistics_delivery_id |
int |
是 |
是 |
物流配送ID |
|
|
2 |
order_number |
varchar |
64 |
否 |
否 |
订单号 |
|
3 |
product_name |
varchar |
64 |
否 |
否 |
商品名称 |
|
4 |
purchase_quantity |
varchar |
64 |
否 |
否 |
购买数量 |
|
5 |
total_transaction_amount |
double |
否 |
否 |
交易总额 |
|
|
6 |
the_date_of_issuance |
date |
否 |
否 |
发货日期 |
|
|
7 |
delivery_number |
varchar |
30 |
否 |
否 |
配送订单 |
|
8 |
ordinary_users |
int |
否 |
否 |
普通用户 |
|
|
9 |
shipping_address |
varchar |
64 |
否 |
否 |
收货地址 |
|
10 |
delivery_status |
varchar |
64 |
否 |
否 |
配送状态 |
|
11 |
signing_status |
varchar |
64 |
否 |
否 |
签收状态 |
|
12 |
recommend |
int |
是 |
否 |
智能推荐 |
|
|
13 |
contact_name |
varchar |
255 |
否 |
否 |
联系人名字 |
|
14 |
merchant_id |
int |
否 |
否 |
商家id |
|
|
15 |
create_time |
datetime |
是 |
否 |
创建时间 |
|
|
16 |
update_time |
timestamp |
是 |
否 |
更新时间 |
表 4-15-notice(公告)
|
编号 |
字段名 |
类型 |
长度 |
是否非空 |
是否主键 |
注释 |
|
1 |
notice_id |
mediumint |
是 |
是 |
公告ID |
|
|
2 |
title |
varchar |
125 |
是 |
否 |
标题 |
|
3 |
content |
longtext |
4294967295 |
否 |
否 |
正文 |
|
4 |
create_time |
timestamp |
是 |
否 |
创建时间 |
|
|
5 |
update_time |
timestamp |
是 |
否 |
更新时间 |
表 4-16-order(订单)
|
编号 |
字段名 |
类型 |
长度 |
是否非空 |
是否主键 |
注释 |
|
1 |
order_id |
int |
是 |
是 |
订单ID |
|
|
2 |
order_number |
varchar |
64 |
否 |
否 |
订单号 |
|
3 |
goods_id |
mediumint |
是 |
是 |
商品ID |
|
|
4 |
title |
varchar |
255 |
否 |
否 |
商品标题 |
|
5 |
img |
varchar |
255 |
否 |
否 |
商品图片 |
|
6 |
price |
double |
是 |
否 |
价格 |
|
|
7 |
price_ago |
double |
是 |
否 |
原价 |
|
|
8 |
num |
int |
是 |
否 |
数量 |
|
|
9 |
price_count |
double |
是 |
否 |
总价 |
|
|
10 |
norms |
varchar |
255 |
否 |
否 |
规格 |
|
11 |
type |
varchar |
64 |
是 |
否 |
商品分类 |
|
12 |
contact_name |
varchar |
32 |
否 |
否 |
联系人姓名 |
|
13 |
contact_email |
varchar |
125 |
否 |
否 |
联系人邮箱 |
|
14 |
contact_phone |
varchar |
11 |
否 |
否 |
联系人手机 |
|
15 |
contact_address |
varchar |
255 |
否 |
否 |
收件地址 |
|
16 |
postal_code |
varchar |
9 |
否 |
否 |
邮政编码 |
|
17 |
user_id |
int |
是 |
否 |
买家ID |
|
|
18 |
merchant_id |
mediumint |
是 |
否 |
商家ID |
|
|
19 |
create_time |
timestamp |
是 |
否 |
创建时间 |
|
|
20 |
update_time |
timestamp |
是 |
否 |
更新时间 |
|
|
21 |
description |
varchar |
255 |
否 |
否 |
描述 |
|
22 |
state |
varchar |
16 |
是 |
否 |
订单状态:待付款,待发货,待签收,已签收,待退款,已退款,已拒绝,已完成 |
|
23 |
remark |
text |
65535 |
否 |
否 |
订单备注 |
|
24 |
delivery_state |
varchar |
16 |
否 |
否 |
发货状态:未配送,已配送 |
|
25 |
vip_discount |
double |
否 |
否 |
折扣 |
表 4-17-order_after_sale(订单售后)
|
编号 |
字段名 |
类型 |
长度 |
是否非空 |
是否主键 |
注释 |
|
1 |
order_after_sale_id |
int |
是 |
是 |
订单售后ID |
|
|
2 |
order_id |
int |
是 |
否 |
订单ID |
|
|
3 |
order_number |
varchar |
64 |
否 |
否 |
订单号 |
|
4 |
goods_id |
mediumint |
是 |
否 |
商品id |
|
|
5 |
title |
varchar |
255 |
否 |
否 |
商品标题 |
|
6 |
price |
double |
是 |
否 |
价格 |
|
|
7 |
price_ago |
double |
是 |
否 |
原价 |
|
|
8 |
num |
int |
是 |
否 |
数量 |
|
|
9 |
price_count |
double |
是 |
否 |
总价 |
|
|
10 |
user_id |
int |
是 |
否 |
买家ID |
|
|
11 |
merchant_id |
mediumint |
是 |
否 |
商家ID |
|
|
12 |
state |
varchar |
16 |
是 |
否 |
订单状态:待付款,待发货,待签收,已签收,待退款,已退款,已拒绝,已完成 |
|
13 |
after_state |
varchar |
16 |
否 |
否 |
售后状态:未审核,未通过,已通过 |
|
14 |
after_state_reply |
varchar |
255 |
否 |
否 |
售后回复 |
|
15 |
type |
varchar |
255 |
否 |
否 |
售后类型 |
|
16 |
content_desc |
varchar |
255 |
否 |
否 |
售后内容 |
|
17 |
imgs |
varchar |
1000 |
否 |
否 |
售后凭证 |
|
18 |
create_time |
timestamp |
是 |
否 |
创建时间 |
|
|
19 |
update_time |
timestamp |
是 |
否 |
更新时间 |
表 4-18-ordinary_user(普通用户)
|
编号 |
字段名 |
类型 |
长度 |
是否非空 |
是否主键 |
注释 |
|
1 |
ordinary_user_id |
int |
是 |
是 |
普通用户ID |
|
|
2 |
user_name |
varchar |
64 |
否 |
否 |
用户姓名 |
|
3 |
user_gender |
varchar |
64 |
否 |
否 |
用户性别 |
|
4 |
contact_information |
varchar |
16 |
否 |
否 |
联系方式 |
|
5 |
examine_state |
varchar |
16 |
是 |
否 |
审核状态 |
|
6 |
user_id |
int |
是 |
否 |
用户ID |
|
|
7 |
create_time |
datetime |
是 |
否 |
创建时间 |
|
|
8 |
update_time |
timestamp |
是 |
否 |
更新时间 |
表 4-19-praise(点赞)
|
编号 |
字段名 |
类型 |
长度 |
是否非空 |
是否主键 |
注释 |
|
1 |
praise_id |
int |
是 |
是 |
点赞ID |
|
|
2 |
user_id |
int |
是 |
是 |
点赞人 |
|
|
3 |
create_time |
timestamp |
是 |
否 |
创建时间 |
|
|
4 |
update_time |
timestamp |
是 |
否 |
更新时间 |
|
|
5 |
source_table |
varchar |
255 |
否 |
否 |
来源表 |
|
6 |
source_field |
varchar |
255 |
否 |
否 |
来源字段 |
|
7 |
source_id |
int |
是 |
否 |
来源ID |
|
|
8 |
status |
tinyint |
是 |
否 |
点赞状态:1为点赞,0已取消 |
表 4-20-sensitive_vocabulary(敏感词汇)
|
编号 |
字段名 |
类型 |
长度 |
是否非空 |
是否主键 |
注释 |
|
1 |
sensitive_vocabulary_id |
int |
是 |
是 |
敏感词汇ID |
|
|
2 |
sensitive_vocabulary |
varchar |
64 |
否 |
否 |
敏感词汇 |
|
3 |
create_time |
datetime |
是 |
否 |
创建时间 |
|
|
4 |
update_time |
timestamp |
是 |
否 |
更新时间 |
表 4-21-slides(轮播图)
|
编号 |
字段名 |
类型 |
长度 |
是否非空 |
是否主键 |
注释 |
|
1 |
slides_id |
int |
是 |
是 |
轮播图ID |
|
|
2 |
title |
varchar |
64 |
否 |
否 |
标题 |
|
3 |
content |
varchar |
255 |
否 |
否 |
内容 |
|
4 |
url |
varchar |
255 |
否 |
否 |
链接 |
|
5 |
img |
varchar |
255 |
否 |
否 |
轮播图 |
|
6 |
hits |
int |
是 |
否 |
点击量 |
|
|
7 |
create_time |
timestamp |
是 |
否 |
创建时间 |
|
|
8 |
update_time |
timestamp |
是 |
否 |
更新时间 |
表 4-22-upload(文件上传)
|
编号 |
字段名 |
类型 |
长度 |
是否非空 |
是否主键 |
注释 |
|
1 |
upload_id |
int |
是 |
是 |
上传ID |
|
|
2 |
name |
varchar |
64 |
否 |
否 |
文件名 |
|
3 |
path |
varchar |
255 |
否 |
否 |
访问路径 |
|
4 |
file |
varchar |
255 |
否 |
否 |
文件路径 |
|
5 |
display |
varchar |
255 |
否 |
否 |
显示顺序 |
|
6 |
father_id |
int |
否 |
否 |
父级ID |
|
|
7 |
dir |
varchar |
255 |
否 |
否 |
文件夹 |
|
8 |
type |
varchar |
32 |
否 |
否 |
文件类型 |
表 4-23-user(用户账户)
|
编号 |
字段名 |
类型 |
长度 |
是否非空 |
是否主键 |
注释 |
|
1 |
user_id |
int |
是 |
是 |
用户ID |
|
|
2 |
state |
smallint |
是 |
否 |
账户状态:(1可用|2异常|3已冻结|4已注销) |
|
|
3 |
user_group |
varchar |
32 |
否 |
否 |
所在用户组 |
|
4 |
login_time |
timestamp |
是 |
否 |
上次登录时间 |
|
|
5 |
phone |
varchar |
11 |
否 |
否 |
手机号码 |
|
6 |
phone_state |
smallint |
是 |
否 |
手机认证:(0未认证|1审核中|2已认证) |
|
|
7 |
username |
varchar |
16 |
是 |
否 |
用户名 |
|
8 |
nickname |
varchar |
16 |
否 |
否 |
昵称 |
|
9 |
password |
varchar |
64 |
是 |
否 |
密码 |
|
10 |
|
varchar |
64 |
否 |
否 |
邮箱 |
|
11 |
email_state |
smallint |
是 |
否 |
邮箱认证:(0未认证|1审核中|2已认证) |
|
|
12 |
avatar |
varchar |
255 |
否 |
否 |
头像地址 |
|
13 |
open_id |
varchar |
255 |
否 |
否 |
针对获取用户信息字段 |
|
14 |
create_time |
timestamp |
是 |
否 |
创建时间 |
表 4-24-user_group(用户组)
|
编号 |
字段名 |
类型 |
长度 |
是否非空 |
是否主键 |
注释 |
|
1 |
group_id |
mediumint |
是 |
是 |
用户组ID |
|
|
2 |
display |
smallint |
是 |
否 |
显示顺序 |
|
|
3 |
name |
varchar |
16 |
是 |
否 |
名称 |
|
4 |
description |
varchar |
255 |
否 |
否 |
描述 |
|
5 |
source_table |
varchar |
255 |
否 |
否 |
来源表 |
|
6 |
source_field |
varchar |
255 |
否 |
否 |
来源字段 |
|
7 |
source_id |
int |
是 |
否 |
来源ID |
|
|
8 |
register |
smallint |
否 |
否 |
注册位置 |
|
|
9 |
create_time |
timestamp |
是 |
否 |
创建时间 |
|
|
10 |
update_time |
timestamp |
是 |
否 |
更新时间 |
普通用户注册功能允许用户通过填写基本信息(如用户名、密码、邮箱等)完成账号创建,以便享受系统提供的各项服务。
注册界面如下图所示。
图5-1 注册界面
-
-
- 注册用户登录
-
普通用户登录功能通过验证用户输入的账号和密码,确保用户身份的合法性,从而安全地访问系统提供的个性化服务和功能。登录界面如下图所示。
图5-2 登录界面
普通用户的我的账户提供了一个集中管理个人资料、订单记录、收藏鲜花和发表评论等功能的界面,方便用户随时查看和更新自己的账户信息。我的账户界面如下图所示。
图5-3 我的账户界面
普通用户的首页作为系统的核心入口,展示了鲜花推荐、热门鲜花、最新资讯等内容,为用户提供了直观的购物导航和个性化的浏览体验。首页界面如下图所示。
图5-4 首页界面
普通用户的通知公告功能为用户提供了一个集中查看网站公告、活动信息、更新动态等内容的区域,确保用户能够及时了解平台的最新信息。通知公告界面如下图所示:
图5-5 通知公告界面
普通用户的收货地址管理功能允许用户添加、编辑和删除收货地址,确保在下单时能够准确选择配送地址,方便鲜花的送达。收货地址界面如下图所示:
图5-6 收货地址界面
-
- 管理员模块主要功能实现
管理员登录页面功能允许管理员通过账号和密码安全登录系统,进入后台管理界面进行各项系统管理操作。管理员登陆界面如下图所示:
图5-7管理员登陆界面图
管理员系统用户功能允许管理员管理平台上的所有用户信息,包括普通用户和管理员的查看、编辑、删除以及权限分配,确保系统安全和用户权限的合理分配。系统用户界面如下图所示:
图5-8 系统用户界面
-
-
- 轮播图管理
-
管理员的轮播图管理功能用于上传、编辑和删除首页轮播图,以展示鲜花促销活动、新品推荐或重要公告,增强首页视觉吸引力并引导用户关注重点内容。
轮播图管理界面如下图所示:
图5-9 轮播图管理界面图
-
-
- 敏感词管理
-
敏感词管理功能允许其添加、编辑和删除敏感词汇,确保用户发布的评论和资讯内容符合平台规范,维护良好的社区环境。敏感词管理界面如下图所示:
图5-10 敏感词管理界面图
管理员的鲜花资讯管理功能用于发布、编辑和删除鲜花相关的资讯内容,如养护知识、节日送花指南等,为用户提供丰富的信息,提升平台的实用性和吸引力。鲜花资讯界面如下图所示:
图5-11 鲜花资讯界面图
测试的目的是通过验证和评估系统的功能、性能和稳定性,确保其满足设计需求并能够在实际环境中正常运行。这包括验证功能需求、保证系统稳定性、发现和修复缺陷、提高系统性能、验证兼容性以及进行安全性评估。通过系统测试,能够及时发现潜在问题,确保系统的高效、快速运行,并保证其在不同平台上的兼容性和数据安全性。最终,测试帮助确保系统的质量和可靠性,降低上线后的风险,提升用户体验。
注册登陆功能测试
表6-1 注册登陆功能测试表
|
测试用例编号 |
测试场景 |
输入条件 |
预期结果 |
测试状态 |
|
TC001 |
有效用户名和密码登录 |
用户名:testuser;密码:correctpassword |
成功登录,跳转至个人主页 |
通过 |
|
TC002 |
无效用户名 |
用户名:invaliduser;密码:anypassword |
提示“用户名不存在” |
通过 |
|
TC003 |
错误密码登录 |
用户名:testuser;密码:wrongpassword |
提示“密码错误” |
通过 |
|
TC004 |
空用户名 |
用户名:<空>;密码:anypassword |
提示“用户名不能为空” |
通过 |
|
TC005 |
空密码 |
用户名:testuser;密码:<空> |
提示“密码不能为空” |
通过 |
|
TC006 |
特殊字符登录 |
用户名:testuser;密码:!@#$$% |
成功登录(若允许特殊字符) |
通过 |
|
TC007 |
忘记密码功能 |
点击“忘记密码”按钮 |
跳转至密码重置页面 |
通过 |
|
TC008 |
错误密码多次输入 |
用户名:testuser;密码:wrongpassword (3次) |
提示“账号已被锁定” |
通过 |
|
TC009 |
自动登录 |
用户名:testuser;密码:correctpassword |
直接跳转至个人主页 |
通过 |
|
TC010 |
访问已登录页面 |
已登录状态,直接访问个人主页URL |
跳转至登录页面并提示“请先登录” |
通过 |
鲜花资讯功能测试:
表6-2 鲜花资讯功能测试表
|
测试用例编号 |
测试场景 |
输入条件 |
预期结果 |
测试状态 |
|
TC001 |
浏览鲜花资讯列表 |
用户登录后访问鲜花资讯页面 |
显示所有鲜花资讯的标题、发布日期和简要内容 |
通过 |
|
TC002 |
查看单个鲜花资讯详情 |
点击鲜花资讯列表中的某一项 |
显示该鲜花资讯的详细内容,包括图片、详细描述等 |
通过 |
|
TC003 |
空鲜花资讯列表 |
系统中无鲜花资讯时,用户访问鲜花资讯页面 |
显示“暂无鲜花资讯”提示 |
通过 |
|
TC004 |
鲜花资讯搜索功能 |
在搜索框输入关键词“玫瑰” |
显示标题或内容包含“玫瑰”的鲜花资讯 |
通过 |
|
TC005 |
鲜花资讯分类筛选 |
选择分类“节日鲜花” |
显示属于“节日鲜花”分类的资讯 |
通过 |
|
TC006 |
鲜花资讯点赞功能 |
用户点击资讯详情页面的“点赞”按钮 |
点赞数增加1,用户再次点击取消点赞,点赞数恢复原状 |
通过 |
|
TC007 |
鲜花资讯评论功能 |
用户在资讯详情页面发表评论 |
评论成功显示在评论区,且显示用户昵称和评论时间 |
通过 |
|
TC008 |
鲜花资讯分享功能 |
用户点击资讯详情页面的“分享”按钮 |
弹出分享链接或分享到社交媒体的选项 |
通过 |
鲜花商城功能测试:
表6-3 鲜花商城功能测试表
|
测试用例编号 |
测试场景 |
输入条件 |
预期结果 |
测试状态 |
|
TC001 |
浏览鲜花商城首页 |
用户登录后访问鲜花商城首页 |
显示鲜花分类、推荐鲜花、热门鲜花等信息 |
通过 |
|
TC002 |
搜索鲜花功能 |
在搜索框输入关键词“百合” |
显示与“百合”相关的鲜花产品 |
通过 |
|
TC003 |
鲜花分类筛选 |
选择分类“生日鲜花” |
显示属于“生日鲜花”分类的鲜花产品 |
通过 |
|
TC004 |
查看鲜花详情 |
点击鲜花产品列表中的某一项 |
显示该鲜花的详细信息,包括图片、价格、花语、产地等 |
通过 |
|
TC005 |
添加鲜花到购物车 |
点击“加入购物车”按钮 |
该鲜花成功添加到购物车,购物车数量更新 |
通过 |
|
TC006 |
购物车功能 |
查看购物车内容 |
显示购物车中所有鲜花的名称、数量、价格等信息 |
通过 |
|
TC007 |
下单购买 |
点击“结算”按钮,填写收货地址和支付信息 |
订单提交成功,跳转至支付页面 |
通过 |
|
TC008 |
订单查询 |
在“我的订单”中查询已下单的订单 |
显示订单状态、鲜花信息、收货地址等详细内容 |
通过 |
轮播图功能测试:
轮播图功能测试表6-4
|
测试用例编号 |
测试场景 |
输入条件 |
预期结果 |
测试状态 |
|
TC001 |
有效轮播图添加 |
图片文件:'image1.jpg'; 链接:'http://movie.com'; 用户:admin |
轮播图成功添加,显示在首页 |
通过 |
|
TC002 |
无轮播图文件 |
图片文件:<空>; 链接:'http://movie.com'; 用户:admin |
提示“请选择轮播图文件” |
通过 |
|
TC003 |
轮播图文件类型错误 |
图片文件:'image1.txt'; 链接:'http://movie.com'; 用户:admin |
提示“图片文件类型错误” |
通过 |
|
TC004 |
更新轮播图 |
图片ID:1; 新文件:'image2.jpg'; 新链接:'http://newmovie.com'; 用户:admin |
轮播图成功更新,显示新图片和链接 |
通过 |
|
TC005 |
删除轮播图 |
图片ID:1; 用户:admin |
轮播图成功删除,不再显示在首页 |
通过 |
|
TC006 |
轮播图包含特殊字符 |
图片文件:'image@X.jpg'; 链接:'http://movie.com'; 用户:admin |
轮播图成功添加,包含特殊字符 |
通过 |
|
TC007 |
轮播图文件名过长 |
图片文件:'image1234567890123456789012345678901234567890.jpg'; 链接:'http://movie.com'; 用户:admin |
提示“文件名过长” |
通过 |
|
TC008 |
查看轮播图详情 |
图片ID:1; 用户:任何用户 |
显示轮播图的详细信息,包括图片和链接 |
通过 |
|
TC009 |
访问轮播图链接 |
图片ID:1; 用户:admin |
点击轮播图链接,跳转到指定页面 |
通过 |
|
TC010 |
管理员发布轮播图 |
图片文件:'image3.jpg'; 链接:'http://movie.com'; 用户:admin |
成功发布轮播图,显示在首页 |
通过 |
商城管理功能测试:
表6-5 商城管理功能测试表
|
测试用例编号 |
测试场景 |
输入条件 |
预期结果 |
测试状态 |
|
TC001 |
管理员登录后台 |
输入管理员账号和密码 |
成功登录,进入后台管理页面 |
通过 |
|
TC002 |
添加新鲜花产品 |
输入鲜花名称、价格、分类、图片等信息 |
新鲜花产品成功添加到商城 |
通过 |
|
TC003 |
编辑鲜花产品信息 |
修改某鲜花产品的价格和描述 |
修改后的信息保存成功,商城页面显示更新 |
通过 |
|
TC004 |
删除鲜花产品 |
选择某鲜花产品并点击“删除”按钮 |
该鲜花产品从商城中删除,不再显示 |
通过 |
|
TC005 |
查看订单列表 |
在后台管理页面查看订单 |
显示所有订单的详细信息,包括订单号、用户信息、鲜花信息、订单状态等 |
通过 |
|
TC006 |
更新订单状态 |
修改某订单的状态为“已发货” |
订单状态更新成功,用户端显示相应状态 |
通过 |
|
TC007 |
查看用户反馈 |
在后台管理页面查看用户评论和反馈 |
显示所有用户评论和反馈内容 |
通过 |
|
TC008 |
回复用户评论 |
在后台管理页面回复某用户评论 |
回复成功,用户端显示管理员回复内容 |
通过 |
网络公告功能测试:
表6-6网络公告功能测试表
|
测试用例编号 |
测试场景 |
输入条件 |
预期结果 |
测试状态 |
|
TC001 |
有效公告发布 |
公告标题:'系统维护'; 公告内容:'系统将在周五进行维护'; 用户:admin |
公告成功发布,显示在公告列表中 |
通过 |
|
TC002 |
无公告标题 |
公告标题:<空>; 公告内容:'系统将在周五进行维护'; 用户:admin |
提示“标题不能为空” |
通过 |
|
TC003 |
公告内容为空 |
公告标题:'系统维护'; 公告内容:<空>; 用户:admin |
提示“内容不能为空” |
通过 |
|
TC004 |
更新公告 |
公告ID:1; 新标题:'系统升级'; 新内容:'系统将在周五进行维护'; 用户:admin |
公告成功更新,显示新标题和内容 |
通过 |
|
TC005 |
删除公告 |
公告ID:1; 用户:admin |
公告成功删除,不再显示在公告列表中 |
通过 |
|
TC006 |
公告标题包含特殊字符 |
公告标题:'系统#维护#'; 公告内容:'系统将在周五进行维护'; 用户:admin |
公告成功发布,包含特殊字符 |
通过 |
|
TC007 |
公告内容超长 |
公告标题:'系统维护'; 公告内容:'系统将在周五进行维护......'(超过200字); 用户:admin |
提示“公告内容超长” |
通过 |
|
TC008 |
查看公告详情 |
公告ID:1; 用户:任何用户 |
显示公告的详细信息,包括标题和内容 |
通过 |
|
TC009 |
访问公告链接 |
公告ID:1; 用户:admin |
点击公告链接,跳转到指定页面 |
通过 |
|
TC010 |
管理员发布公告 |
公告标题:'系统更新'; 公告内容:'系统将在周五进行维护'; 用户:admin |
成功发布公告,显示在公告列表中 |
通过 |
敏感词管理功能测试:
表6-7敏感词管理功能测试表
|
测试用例编号 |
测试场景 |
输入条件 |
预期结果 |
测试状态 |
|
TC001 |
添加敏感词 |
输入敏感词“非法” |
敏感词添加成功,显示在敏感词列表中 |
通过 |
|
TC002 |
添加重复敏感词 |
输入已存在的敏感词“广告” |
提示“该敏感词已存在” |
通过 |
|
TC003 |
编辑敏感词 |
修改敏感词“非法”为“违规” |
修改成功,敏感词列表中显示更新后的敏感词 |
通过 |
|
TC004 |
删除敏感词 |
选择敏感词“违规”并点击“删除”按钮 |
敏感词删除成功,不再显示在列表中 |
通过 |
|
TC005 |
查看敏感词列表 |
访问敏感词管理页面 |
显示所有已添加的敏感词 |
通过 |
|
TC006 |
敏感词检测功能 |
在用户评论中输入包含敏感词“违规”的内容 |
系统自动检测并提示评论包含敏感词,无法发布 |
通过 |
|
TC007 |
敏感词替换功能 |
设置敏感词“违规”替换为“不合规” |
用户评论中的“违规”自动替换为“不合规” |
通过 |
|
TC008 |
敏感词批量导入 |
上传包含多个敏感词的文件 |
文件中的敏感词成功导入,显示在敏感词列表中 |
通过 |
通过对鲜花商城系统各项功能的全面测试,结果显示大部分功能均能按预期顺利运行。例如,管理员权限管理、鲜花资讯管理、鲜花推荐、轮播图管理等核心功能均通过了测试,系统表现出良好的稳定性和流畅度。功能如鲜花推荐展示、评论提交、订单查询等操作均顺利完成,用户在执行这些操作时得到了准确的反馈。安全性测试有效避免了常见的漏洞,如SQL注入和XSS攻击,系统能够有效抵御恶意攻击。兼容性测试方面,系统支持主流浏览器和设备,保证了多平台的兼容性,用户体验均得到了保证。性能测试验证了系统在高并发情况下的稳定运行,能够处理大量的用户请求和数据交互。部分细节和用户体验方面仍需进一步优化,如某些操作流程中的提示信息需要更明确,鲜花推荐算法需要进一步优化以提高准确性。系统具备了高效、安全、稳定的特点,能够满足业务需求,并在未来通过进一步优化提升用户体验和功能完善。
本次基于 Spring Boot 的鲜花商城系统设计与实现项目已圆满完成,充分展现了开发团队在技术实现与创新应用上的专业能力。借助 Spring Boot 框架,系统实现了高效、灵活的模块化设计,确保了鲜花推荐、商城管理等服务的稳定性与可扩展性。系统能够满足不同用户角色——普通用户、管理员等的多样化需求,提供个性化的鲜花推荐、评论管理、鲜花资讯浏览等功能,极大提升了用户体验与互动性。系统界面简洁直观,操作流程流畅,用户能够轻松完成各项操作,如鲜花浏览、评论与点赞、订单管理等。
在性能优化方面,系统通过使用缓存机制、数据库索引等技术手段,确保了在高并发情况下依然能够稳定运行,保障用户的顺畅体验。系统在安全性上实施了严格的数据加密和访问控制机制,确保用户的个人信息和数据安全,有效避免了潜在的安全风险。
通过本次项目的完成,验证了 Spring Boot 技术在鲜花商城系统中的成功应用,项目不仅提升了鲜花推荐的精准度和个性化,还为类似系统的开发提供了宝贵的技术参考。该系统深入分析了用户需求与市场趋势,提供了数据分析和可视化展示功能,为未来的系统优化和运营决策提供了有力支持。项目不仅展示了开发团队的技术能力与创新精神,还为推动鲜花商城系统的进一步发展和完善做出了积极贡献。
- 李颖.直播电商强力赋能鲜花销售[N].中国花卉报,2024-09-12(001). DOI:10.38297/n.cnki.nzghh.2024.000195.
- 查睿.探索鲜花销售新模式实体花店走好外卖路[N].解放日报,2024-03-18(002). DOI:10.28410/n.cnki.njfrb.2024.001242.
- 柴志成,孙怡文,梁严心,等.予己flower——线上线下鲜花售卖创新研究[J].商场现代化,2023,(20):10-12.DOI:10.14013/j.cnki.scxdh.2023.20.020.
- 张娅妮,余茂锐.微信鲜花销售小程序的设计与实现[J].现代信息科技,2023,7(18):51-54+59.DOI:10.19850/j.cnki.2096-4706.2023.18.010.
- 李燕京.鲜花悦己消费旺网络助力传花香[N].中国消费者报,2023-05-26(003). DOI:10.28867/n.cnki.nxfzb.2023.001012.
- 冉旭蕾,马金.川滇两省鲜花行业发展困境及新零售模式应用探索[J].现代商业,2021,(26):63-65.DOI:10.14097/j.cnki.5392/2021.26.019.
- 李金金.从“地铁鲜花”新零售模式探索中央空调销售新风口[J].机电信息,2021,(16):16.DOI:10.19514/j.cnki.cn32-1628/tm.2021.16.001.
- 张语涵.鲜花电商企业的风险分析——以爱尚鲜花为例[J].中国商论,2021,(10):25-28.DOI:10.19699/j.cnki.issn2096-0298.2021.10.025.
- 王飞.互联网环境下鲜花销售业的发展[J].农村经济与科技,2021,32(02):53-54+73.
- 李彤,刘娜,杨轩,等.鲜花种植与销售研究分析[J].河南农业,2020,(23):25-26.DOI:10.15904/j.cnki.hnny.2020.23.012.
- 王玉.鲜花电商城市末端自提点布局研究[D].山东科技大学,2020.DOI:10.27275/d.cnki.gsdku.2020.000663.
- 周默.美国母亲节鲜花销售超预期[J].中国花卉园艺,2020,(11):54.
- 李颖.鲜花电商被投诉浮现标准问题[J].中国质量万里行,2020,(Z1):110-111.
- Chimsook T .Study of Two Synthesized Methods of Gold Nanoparticles Synthesis Using Fresh Flowers Extracts of Clitoria ternatea[J].Key Engineering Materials,2024,98323-28.
- DebeuckelaereK ,JanssensD ,Serral AsensioE , et al.A wireless, remotely operable and easily customizable robotic flower system[J].Methods in Ecology and Evolution,2024,15(8):1312-1324.
- Follow the Flower: M&S launches Eat Well campaign as summer of football approaches kick off[J].M2 Presswire,2023,
- Jade H .From flowers to far-right extremists: A genealogy of ecology in terrorism and extremism studies[J].Critical Studies on Terrorism,2023,16(3):427-451.
- Make Mum Feel Special with Fairtrade Flowers from Central Co-op[J].M2 Presswire,2023,
- NordiskaBlombud Launches Flower delivery service offers 200+ different flowers with overnight delivery[J].M2 Presswire,2023
在完成本次 Spring Boot 鲜花商城系统毕业设计的过程中,我收获了诸多宝贵的经验,也感受到了成长的喜悦,也深刻体会到理论与实践相结合的重要性。在这里我特别感谢我毕设的导师。在整个毕设过程中老师不但给我指明方向也给予我专业的指导,给了我很大的帮助也让我在探索中不断突破自我不断提升我的专业能力,更让我学会了如何以科学的方法解决问题。
我也感谢学校为我提供了一个良好的学习环境和丰富的资源支持。让我得以接触到前沿的技术知识和开发工具,为毕业设计的顺利开展奠定了坚实基础。在开发过程中,我遇到了许多技术难题,但通过查阅大量文献资料和反复实践,我逐渐找到了解决方法。这一过程不仅锻炼了我的自主学习能力,也让我深刻体会到知识的力量。
最后我要感谢我的家人和亲朋们。在我为毕业设计忙碌的日子里,他们始终给予我无条件的支持和鼓励。他们的理解让我能够在紧张的学习中保持良好的心态,专注于项目的每一个细节。这份毕业设计是我大学生活的完美收官,也是我人生旅程中的一个重要里程碑。我将带着这份成长和感恩,继续在未来的道路上努力前行。
点赞+收藏+关注 → 私信领取本源代码、数据库
DAMO开发者矩阵,由阿里巴巴达摩院和中国互联网协会联合发起,致力于探讨最前沿的技术趋势与应用成果,搭建高质量的交流与分享平台,推动技术创新与产业应用链接,围绕“人工智能与新型计算”构建开放共享的开发者生态。
更多推荐


所有评论(0)