鸿蒙5.0&next开发【视频解码】音视频编解码
调用者可以调用本模块的Native API接口,完成视频解码,即将媒体数据解码成YUV文件或送显。
视频解码
调用者可以调用本模块的Native API接口,完成视频解码,即将媒体数据解码成YUV文件或送显。
通过视频解码,应用可以实现以下重点能力,包括:
| 支持的能力 | 使用简述 |
|---|---|
| 变分辨率 | 解码器支持输入码流分辨率发生变化,发生变化后会触发OH_VideoDecoder_RegisterCallback接口设置的回调函数OnStreamChanged()。具体可参考下文中:Surface模式步骤-3或Buffer模式步骤-3 |
| 动态切换surface | 通过调用OH_VideoDecoder_SetSurface接口配置,仅Surface模式支持。具体可参考下文中:Surface模式步骤-6 |
| 低时延解码 | 通过调用OH_VideoDecoder_Configure接口配置,具体可参考下文中:Surface模式的步骤-5或Buffer模式步骤-5 |
限制约束
- Buffer模式不支持HDRVivid解码。
- Flush,Reset,Stop之后,重新Start时,需要重新传PPS/SPS。
- Flush,Reset,Stop,Destroy在非回调线程中执行时,会等待所有回调执行完成后,将执行结果返回给用户。
- 由于硬件解码器资源有限,每个解码器在使用完毕后都必须调用OH_VideoDecoder_Destroy接口来销毁实例并释放资源。
- 视频解码输入码流仅支持AnnexB格式,且支持的AnnexB格式支持多slice,要求同一帧的多个slice一次送入解码器。
- 在调用Flush,Reset,Stop的过程中,调用者不应对之前回调函数获取到的OH_AVBuffer继续进行操作。
- DRM解密能力在[Surface模式]下既支持非安全视频通路,也支持安全视频通路,在[Buffer模式]下仅支持非安全视频通路。
- Buffer模式和Surface模式使用方式一致的接口,所以只提供了Surface模式的示例。
- 在Buffer模式下,调用者通过输出回调函数OH_AVCodecOnNewOutputBuffer获取到OH_AVBuffer的指针对象后,必须通过调用OH_VideoDecoder_FreeOutputBuffer接口 来通知系统该对象已被使用完毕。这样系统才能够将后续解码的数据写入到相应的位置。如果调用者在调用OH_AVBuffer_GetNativeBuffer接口时获取到OH_NativeBuffer指针对象,并且该对象的生命周期超过了当前的OH_AVBuffer指针对象,那么需要进行一次数据的拷贝操作。在这种情况下,调用者需要自行管理新生成的OH_NativeBuffer对象的生命周期,确保其正确使用和释放。
surface输出与buffer输出
-
两者数据的输出方式不同。
-
两者的适用场景不同:
- surface输出是指用OHNativeWindow来传递输出数据,可以与其他模块对接,例如XComponent。
- buffer输出是指经过解码的数据会以共享内存的方式输出。
-
在接口调用的过程中,两种方式的接口调用方式基本一致,但存在以下差异点:
- 在Surface模式下,可选择调用OH_VideoDecoder_FreeOutputBuffer接口丢弃输出帧(不送显);在Buffer模式下,应用必须调用OH_VideoDecoder_FreeOutputBuffer接口释放数据。
- Surface模式下,应用在解码器就绪前,必须调用OH_VideoDecoder_SetSurface接口设置OHNativeWindow,启动后,调用OH_VideoDecoder_RenderOutputBuffer接口将解码数据送显。
- 输出回调传出的buffer,在Buffer模式下,可以获取共享内存的地址和数据信息;在Surface模式下,只能获取buffer的数据信息。
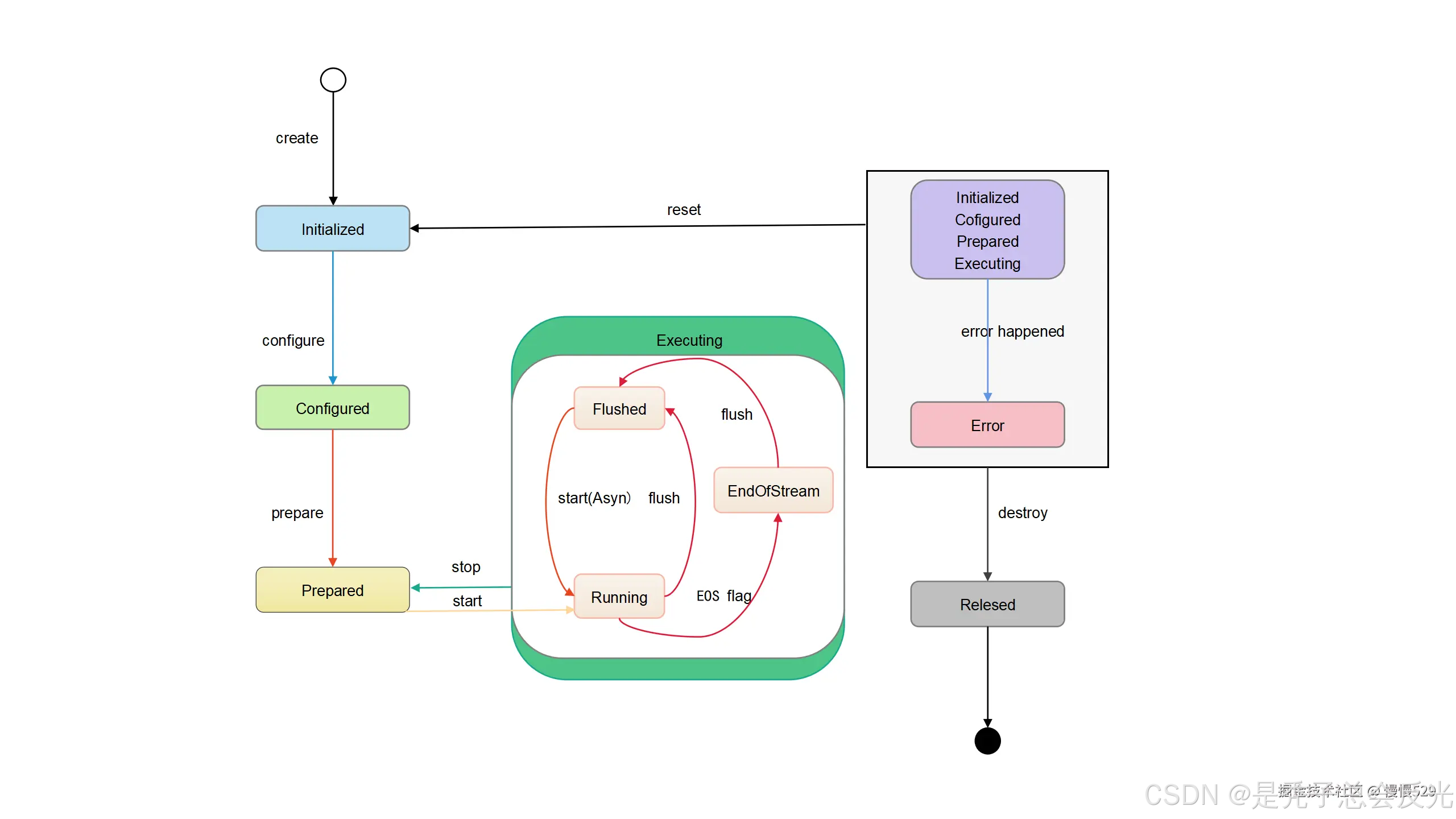
状态机调用关系
如下为状态机调用关系图:

-
有两种方式可以使解码器进入Initialized状态:
- 初始创建解码器实例时,解码器处于Initialized状态。
- 任何状态下,调用OH_VideoDecoder_Reset接口,解码器将会移回Initialized状态。
-
Initialized状态下,调用OH_VideoDecoder_Configure接口配置解码器,配置成功后解码器进入Configured状态。
-
Configured状态下,调用OH_VideoDecoder_Prepare接口进入Prepared状态。
-
Prepared状态下,调用OH_VideoDecoder_Start接口使解码器进入Executing状态:
- 处于Executing状态时,调用OH_VideoDecoder_Stop接口可以使解码器返回到Prepared状态。
-
在极少数情况下,解码器可能会遇到错误并进入Error状态。解码器的错误传递,可以通过队列操作返回无效值或者抛出异常:
- Error状态下,可以调用解码器OH_VideoDecoder_Reset接口将解码器移到Initialized状态;或者调用OH_VideoDecoder_Destroy接口移动到最后的Released状态。
-
Executing状态具有三个子状态:Flushed、Running和End-of-Stream:
- 在调用了OH_VideoDecoder_Start接口之后,解码器立即进入Running子状态。
- 对于处于Executing状态的解码器,可以调用OH_VideoDecoder_Flush接口返回到Flushed子状态。
- 当待处理数据全部传递给解码器后,在input buffers队列中为最后一个入队的input buffer中添加[AVCODEC_BUFFER_FLAGS_EOS]标记,遇到这个标记时,解码器会转换为End-of-Stream子状态。在此状态下,解码器不再接受新的输入,但是仍然会继续生成输出,直到输出到达尾帧。
-
使用完解码器后,必须调用OH_VideoDecoder_Destroy接口销毁解码器实例。使解码器进入Released状态。
开发指导
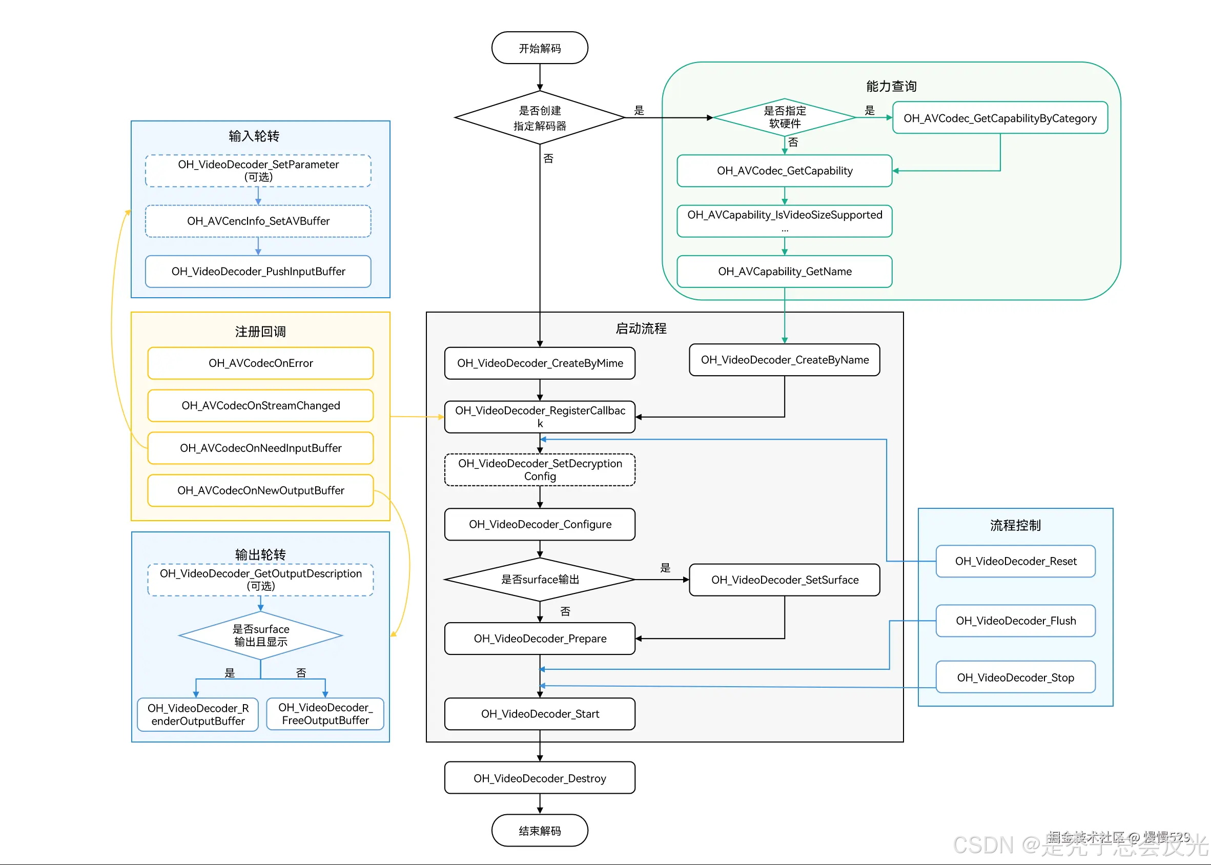
如下为视频解码调用关系图:
- 虚线表示可选。
- 实线表示必选。

在 CMake 脚本中链接动态库
target_link_libraries(sample PUBLIC libnative_media_codecbase.so)
target_link_libraries(sample PUBLIC libnative_media_core.so)
target_link_libraries(sample PUBLIC libnative_media_vdec.so)
cmake
说明:
上述’sample’字样仅为示例,此处由调用者根据实际工程目录自定义。
定义基础结构
本部分示例代码按照C++17标准编写,仅作参考。开发者可以参考此部分,定义自己的buffer对象。
-
添加头文件。
#include <condition_variable> #include <memory> #include <mutex> #include <queue> #include <shared_mutex> c++ -
解码器回调buffer的信息。
struct CodecBufferInfo { CodecBufferInfo(uint32_t index, OH_AVBuffer *buffer): index(index), buffer(buffer), isValid(true) {} // 回调buffer OH_AVBuffer *buffer = nullptr; // 回调buffer对应的index uint32_t index = 0; // 判断当前buffer信息是否有效 bool isValid = true; }; c++ -
解码输入输出队列。
class CodecBufferQueue { public: // 将回调buffer的信息传入队列 void Enqueue(const std::shared_ptr<CodecBufferInfo> bufferInfo) { std::unique_lock<std::mutex> lock(mutex_); bufferQueue_.push(bufferInfo); cond_.notify_all(); } // 获取回调buffer的信息 std::shared_ptr<CodecBufferInfo> Dequeue(int32_t timeoutMs = 1000) { std::unique_lock<std::mutex> lock(mutex_); (void)cond_.wait_for(lock, std::chrono::milliseconds(timeoutMs), [this]() { return !bufferQueue_.empty(); }); if (bufferQueue_.empty()) { return nullptr; } std::shared_ptr<CodecBufferInfo> bufferInfo = bufferQueue_.front(); bufferQueue_.pop(); return bufferInfo; } // 清空队列,之前的回调buffer设置为不可用 void Flush() { std::unique_lock<std::mutex> lock(mutex_); while (!bufferQueue_.empty()) { std::shared_ptr<CodecBufferInfo> bufferInfo = bufferQueue_.front(); // Flush、Stop、Reset、Destroy操作之后,之前回调的buffer信息设置为无效 bufferInfo->isValid = false; bufferQueue_.pop(); } } private: std::mutex mutex_; std::condition_variable cond_; std::queue<std::shared_ptr<CodecBufferInfo>> bufferQueue_; }; c++ -
全局变量
仅做参考,可以根据实际情况将其封装到对象中。
// 视频帧宽度 int32_t width = 320; // 视频帧高度 int32_t height = 240; // 视频像素格式 OH_AVPixelFormat pixelFormat = AV_PIXEL_FORMAT_NV12; // 视频宽跨距 int32_t widthStride = 0; // 视频高跨距 int32_t heightStride = 0; // 解码器实例指针 OH_AVCodec *videoDec = nullptr; // 解码器同步锁 std::shared_mutex codecMutex; // 解码器输入队列 CodecBufferQueue inQueue; // 解码器输出队列 CodecBufferQueue outQueue; c++
Surface模式
参考以下示例代码,调用者可以完成Surface模式下视频解码的全流程。此处以H.264码流文件输入,解码送显输出为例。 本模块目前仅支持异步模式的数据轮转。
-
添加头文件。
#include <multimedia/player_framework/native_avcodec_videodecoder.h> #include <multimedia/player_framework/native_avcapability.h> #include <multimedia/player_framework/native_avcodec_base.h> #include <multimedia/player_framework/native_avformat.h> #include <multimedia/player_framework/native_avbuffer.h> #include <fstream> c++ -
创建解码器实例对象。
调用者可以通过名称或媒体类型创建解码器。示例中的变量说明如下:
- videoDec:视频解码器实例的指针。
- capability:解码器能力查询实例的指针。
- OH_AVCODEC_MIMETYPE_VIDEO_AVC:AVC格式视频编解码器。
// 通过codecname创建解码器,应用有特殊需求,比如选择支持某种分辨率规格的解码器,可先查询capability,再根据codec name创建解码器。 OH_AVCapability *capability = OH_AVCodec_GetCapability(OH_AVCODEC_MIMETYPE_VIDEO_AVC, false); // 创建硬件解码器实例 OH_AVCapability *capability= OH_AVCodec_GetCapabilityByCategory(OH_AVCODEC_MIMETYPE_VIDEO_AVC, false, HARDWARE); const char *name = OH_AVCapability_GetName(capability); OH_AVCodec *videoDec = OH_VideoDecoder_CreateByName(name); c++// 通过MIME TYPE创建解码器,只能创建系统推荐的特定编解码器 // 涉及创建多路编解码器时,优先创建硬件解码器实例,硬件资源不够时再创建软件解码器实例 // 软/硬解: 创建H264解码器 OH_AVCodec *videoDec = OH_VideoDecoder_CreateByMime(OH_AVCODEC_MIMETYPE_VIDEO_AVC); // 软/硬解: 创建H265解码器 OH_AVCodec *videoDec = OH_VideoDecoder_CreateByMime(OH_AVCODEC_MIMETYPE_VIDEO_HEVC); c++ -
调用OH_VideoDecoder_RegisterCallback()设置回调函数。
注册回调函数指针集合OH_AVCodecCallback,包括:
- OH_AVCodecOnError 解码器运行错误;
- OH_AVCodecOnStreamChanged 码流信息变化,如码流宽、高变化;
- OH_AVCodecOnNeedInputBuffer 运行过程中需要新的输入数据,即解码器已准备好,可以输入数据;
- OH_AVCodecOnNewOutputBuffer 运行过程中产生了新的输出数据,即解码完成(注:Surface模式buffer参数为空)。
调用者可以通过处理该回调报告的信息,确保解码器正常运转。
// 解码异常回调OH_AVCodecOnError实现 static void OnError(OH_AVCodec *codec, int32_t errorCode, void *userData) { // 回调的错误码由调用者判断处理 (void)codec; (void)errorCode; (void)userData; } // 解码数据流变化回调OH_AVCodecOnStreamChanged实现 static void OnStreamChanged(OH_AVCodec *codec, OH_AVFormat *format, void *userData) { // 可通过format获取到变化后的视频宽、高、跨距等 (void)codec; (void)userData; OH_AVFormat_GetIntValue(format, OH_MD_KEY_VIDEO_PIC_WIDTH, &width); OH_AVFormat_GetIntValue(format, OH_MD_KEY_VIDEO_PIC_HEIGHT, &height); } // 解码输入回调OH_AVCodecOnNeedInputBuffer实现 static void OnNeedInputBuffer(OH_AVCodec *codec, uint32_t index, OH_AVBuffer *buffer, void *userData) { // 输入帧的数据buffer和对应的index送入inQueue队列 (void)codec; (void)userData; inQueue.Enqueue(std::make_shared<CodecBufferInfo>(index, buffer)); } // 解码输出回调OH_AVCodecOnNewOutputBuffer实现 static void OnNewOutputBuffer(OH_AVCodec *codec, uint32_t index, OH_AVBuffer *buffer, void *userData) { // 完成帧的数据buffer和对应的index送入outQueue队列 (void)codec; (void)userData; outQueue.Enqueue(std::make_shared<CodecBufferInfo>(index, buffer)); } // 配置异步回调,调用 OH_VideoDecoder_RegisterCallback 接口 OH_AVCodecCallback cb = {&OnError, &OnStreamChanged, &OnNeedInputBuffer, &OnNewOutputBuffer}; // 配置异步回调 int32_t ret = OH_VideoDecoder_RegisterCallback(videoDec, cb, NULL); // NULL:用户特定数据userData为空 if (ret != AV_ERR_OK) { // 异常处理 } c++说明:
- 在回调函数中,对数据队列进行操作时,需要注意多线程同步的问题。
- 播放视频时,若视频码流的SPS中包含颜色信息,解码器会把这些信息(RangeFlag、ColorPrimary、MatrixCoefficient、TransferCharacteristic)通过 OH_AVCodecOnStreamChanged接口中的OH_AVFormat返回。
- 视频解码的Surface模式下,内部数据默认是走HEBC(High Efficiency Bandwidth Compression,高效带宽压缩),无法获取到widthStride和heightStride的值。
-
(可选)OH_VideoDecoder_SetDecryptionConfig设置解密配置。,完成DRM许可证申请后,通过此接口进行解密配置。此接口需在Prepare前调用。在Surface模式下,DRM解密能力既支持安全视频通路,也支持非安全视频通路。
添加头文件。
#include <multimedia/drm_framework/native_mediakeysystem.h> #include <multimedia/drm_framework/native_mediakeysession.h> #include <multimedia/drm_framework/native_drm_err.h> #include <multimedia/drm_framework/native_drm_common.h> c++在 CMake 脚本中链接动态库。
target_link_libraries(sample PUBLIC libnative_drm.so) cmake使用示例:
// 根据DRM信息创建指定的DRM系统, 以创建"com.clearplay.drm"为例 MediaKeySystem *system = nullptr; int32_t ret = OH_MediaKeySystem_Create("com.clearplay.drm", &system); if (system == nullptr) { printf("create media key system failed"); return; } // 创建解密会话,如果使用安全视频通路,应创建CONTENT_PROTECTION_LEVEL_HW_CRYPTO及其以上内容保护级别的MediaKeySession; // 如果使用非安全视频通路,应创建CONTENT_PROTECTION_LEVEL_SW_CRYPTO及以上内容保护级别的MediaKeySession MediaKeySession *session = nullptr; DRM_ContentProtectionLevel contentProtectionLevel = CONTENT_PROTECTION_LEVEL_SW_CRYPTO; ret = OH_MediaKeySystem_CreateMediaKeySession(system, &contentProtectionLevel, &session); if (ret != DRM_OK) { // 如创建失败,请查看DRM接口文档及日志信息 printf("create media key session failed."); return; } if (session == nullptr) { printf("media key session is nullptr."); return; } // 获取许可证请求、设置许可证响应等 // 设置解密配置, 即将解密会话、安全视频通路标志设置到解码器中 // 如果DRM解决方案支持安全视频通路,在使用安全视频通路时,需将secureVideoPath设置为true,并在此之前须创建安全解码器 // 即在步骤2使用OH_VideoDecoder_CreateByName函数、参数为解码器名称后拼接.secure(如“[CodecName].secure”)创建安全解码器 bool secureVideoPath = false; ret = OH_VideoDecoder_SetDecryptionConfig(videoDec, session, secureVideoPath); c++ -
调用OH_VideoDecoder_Configure()配置解码器。
目前支持的所有格式都必须配置以下选项:视频帧宽度、视频帧高度、视频像素格式。
OH_AVFormat *format = OH_AVFormat_Create(); // 写入format OH_AVFormat_SetIntValue(format, OH_MD_KEY_WIDTH, width); // 必须配置 OH_AVFormat_SetIntValue(format, OH_MD_KEY_HEIGHT, height); // 必须配置 OH_AVFormat_SetIntValue(format, OH_MD_KEY_PIXEL_FORMAT, pixelFormat); // 可选,配置低时延解码 OH_AVFormat_SetIntValue(format, OH_MD_KEY_VIDEO_ENABLE_LOW_LATENCY, 1); // 配置解码器 int32_t ret = OH_VideoDecoder_Configure(videoDec, format); if (ret != AV_ERR_OK) { // 异常处理 } OH_AVFormat_Destroy(format); c++ -
设置surface。
本例中的nativeWindow,有两种方式获取:
- 如果解码后直接显示,则从XComponent组件获取;
- 如果解码后接OpenGL后处理,则从NativeImage获取。
Surface模式,调用者可以在解码过程中执行该步骤,即动态切换surface。
// 配置送显窗口参数 int32_t ret = OH_VideoDecoder_SetSurface(videoDec, window); // 从XComponent获取window if (ret != AV_ERR_OK) { // 异常处理 } c++ -
(可选)OH_VideoDecoder_SetParameter()动态配置解码器surface参数。
OH_AVFormat *format = OH_AVFormat_Create(); // 配置显示旋转角度 OH_AVFormat_SetIntValue(format, OH_MD_KEY_ROTATION, 90); // 配置视频与显示屏匹配模式(缩放与显示窗口适配,裁剪与显示窗口适配) OH_AVFormat_SetIntValue(format, OH_MD_KEY_SCALING_MODE, SCALING_MODE_SCALE_CROP); int32_t ret = OH_VideoDecoder_SetParameter(videoDec, format); OH_AVFormat_Destroy(format); c++ -
调用OH_VideoDecoder_Prepare()解码器就绪。
该接口将在解码器运行前进行一些数据的准备工作。
ret = OH_VideoDecoder_Prepare(videoDec); if (ret != AV_ERR_OK) { // 异常处理 } c++ -
调用OH_VideoDecoder_Start()启动解码器。
// 启动解码器,开始解码 int32_t ret = OH_VideoDecoder_Start(videoDec); if (ret != AV_ERR_OK) { // 异常处理 } c++ -
(可选)调用OH_AVCencInfo_SetAVBuffer(),设置cencInfo。
若当前播放的节目是DRM加密节目,应用自行实现媒体解封装功能而非使用系统[解封装]功能时,需调用OH_AVCencInfo_SetAVBuffer()将cencInfo设置到AVBuffer,这样AVBuffer携带待解密的数据以及cencInfo,以实现AVBuffer中媒体数据的解密。当应用使用系统[解封装]功能时,则无需调用此接口。
添加头文件。
#include <multimedia/player_framework/native_cencinfo.h> c++在 CMake 脚本中链接动态库。
target_link_libraries(sample PUBLIC libnative_media_avcencinfo.so) cmake使用示例:
- buffer:回调函数OnNeedInputBuffer传入的参数。
uint32_t keyIdLen = DRM_KEY_ID_SIZE; uint8_t keyId[] = { 0xd4, 0xb2, 0x01, 0xe4, 0x61, 0xc8, 0x98, 0x96, 0xcf, 0x05, 0x22, 0x39, 0x8d, 0x09, 0xe6, 0x28}; uint32_t ivLen = DRM_KEY_IV_SIZE; uint8_t iv[] = { 0xbf, 0x77, 0xed, 0x51, 0x81, 0xde, 0x36, 0x3e, 0x52, 0xf7, 0x20, 0x4f, 0x72, 0x14, 0xa3, 0x95}; uint32_t encryptedBlockCount = 0; uint32_t skippedBlockCount = 0; uint32_t firstEncryptedOffset = 0; uint32_t subsampleCount = 1; DrmSubsample subsamples[1] = { {0x10, 0x16} }; // 创建CencInfo实例 OH_AVCencInfo *cencInfo = OH_AVCencInfo_Create(); if (cencInfo == nullptr) { // 异常处理 } // 设置解密算法 OH_AVErrCode errNo = OH_AVCencInfo_SetAlgorithm(cencInfo, DRM_ALG_CENC_AES_CTR); if (errNo != AV_ERR_OK) { // 异常处理 } // 设置KeyId和Iv errNo = OH_AVCencInfo_SetKeyIdAndIv(cencInfo, keyId, keyIdLen, iv, ivLen); if (errNo != AV_ERR_OK) { // 异常处理 } // 设置Sample信息 errNo = OH_AVCencInfo_SetSubsampleInfo(cencInfo, encryptedBlockCount, skippedBlockCount, firstEncryptedOffset, subsampleCount, subsamples); if (errNo != AV_ERR_OK) { // 异常处理 } // 设置模式:KeyId、Iv和SubSamples已被设置 errNo = OH_AVCencInfo_SetMode(cencInfo, DRM_CENC_INFO_KEY_IV_SUBSAMPLES_SET); if (errNo != AV_ERR_OK) { // 异常处理 } // 将CencInfo设置到AVBuffer中 errNo = OH_AVCencInfo_SetAVBuffer(cencInfo, buffer); if (errNo != AV_ERR_OK) { // 异常处理 } // 销毁CencInfo实例 errNo = OH_AVCencInfo_Destroy(cencInfo); if (errNo != AV_ERR_OK) { // 异常处理 } c++ -
调用OH_VideoDecoder_PushInputBuffer()写入解码码流。
送入输入队列进行解码,以下示例中:
- buffer:回调函数OnNeedInputBuffer传入的参数,可以通过[OH_AVBuffer_GetAddr]接口获取输入码流虚拟地址。
- index:回调函数OnNeedInputBuffer传入的参数,与buffer唯一对应的标识。
- size, offset, pts, frameData:输入尺寸、偏移量、时间戳、帧数据等字段信息。
- flags:缓冲区标记的类别。
std::shared_ptr<CodecBufferInfo> bufferInfo = inQueue.Dequeue(); std::shared_lock<std::shared_mutex> lock(codecMutex); if (bufferInfo == nullptr || !bufferInfo->isValid) { // 异常处理 } // 写入码流数据 uint8_t *addr = OH_AVBuffer_GetAddr(bufferInfo->buffer); int32_t capcacity = OH_AVBuffer_GetCapacity(bufferInfo->buffer); if (size > capcacity) { // 异常处理 } memcpy(addr, frameData, size); // 配置帧数据的输入尺寸、偏移量、时间戳等字段信息 OH_AVCodecBufferAttr info; info.size = size; info.offset = offset; info.pts = pts; info.flags = flags; // info信息写入buffer int32_t ret = OH_AVBuffer_SetBufferAttr(bufferInfo->buffer, &info); if (ret != AV_ERR_OK) { // 异常处理 } // 送入解码输入队列进行解码,index为对应队列下标 ret = OH_VideoDecoder_PushInputBuffer(videoDec, bufferInfo->index); if (ret != AV_ERR_OK) { // 异常处理 } c++ -
调用OH_VideoDecoder_RenderOutputBuffer()/OH_VideoDecoder_RenderOutputBufferAtTime()显示并释放解码帧, 或调用OH_VideoDecoder_FreeOutputBuffer()释放解码帧。 以下示例中:
- index:回调函数OnNewOutputBuffer传入的参数,与buffer唯一对应的标识。
- buffer:回调函数OnNewOutputBuffer传入的参数,Surface模式调用者无法通过[OH_AVBuffer_GetAddr]接口获取图像虚拟地址。
std::shared_ptr<CodecBufferInfo> bufferInfo = outQueue.Dequeue(); std::shared_lock<std::shared_mutex> lock(codecMutex); if (bufferInfo == nullptr || !bufferInfo->isValid) { // 异常处理 } // 获取解码后信息 OH_AVCodecBufferAttr info; int32_t ret = OH_AVBuffer_GetBufferAttr(bufferInfo->buffer, &info); if (ret != AV_ERR_OK) { // 异常处理 } // 值由调用者决定 bool isRender; bool isNeedRenderAtTime; if (isRender) { // 显示并释放已完成处理的信息,index为对应buffer队列下标 if (isNeedRenderAtTime){ // 获取系统绝对时间,renderTimestamp由调用者结合业务指定显示时间 int64_t renderTimestamp = std::chrono::duration_cast<std::chrono::nanoseconds>(std::chrono::high_resolution_clock::now().time_since_epoch()).count(); ret = OH_VideoDecoder_RenderOutputBufferAtTime(videoDec, bufferInfo->index, renderTimestamp); } else { ret = OH_VideoDecoder_RenderOutputBuffer(videoDec, bufferInfo->index); } } else { // 释放已完成处理的信息 ret = OH_VideoDecoder_FreeOutputBuffer(videoDec, bufferInfo->index); } if (ret != AV_ERR_OK) { // 异常处理 } c++ -
(可选)调用OH_VideoDecoder_Flush()刷新解码器。
调用OH_VideoDecoder_Flush接口后,解码器仍处于运行态,但会清除解码器中缓存的输入和输出数据及参数集如H264格式的PPS/SPS。 此时需要调用OH_VideoDecoder_Start接口重新开始解码。 以下示例中:
- xpsData, xpsSize:PPS/SPS信息。
std::unique_lock<std::shared_mutex> lock(codecMutex); // 刷新解码器videoDec int32_t ret = OH_VideoDecoder_Flush(videoDec); if (ret != AV_ERR_OK) { // 异常处理 } inQueue.Flush(); outQueue.Flush(); // 重新开始解码 ret = OH_VideoDecoder_Start(videoDec); if (ret != AV_ERR_OK) { // 异常处理 } std::shared_ptr<CodecBufferInfo> bufferInfo = outQueue.Dequeue(); if (bufferInfo == nullptr || !bufferInfo->isValid) { // 异常处理 } // 重传PPS/SPS // 配置帧数据PPS/SPS信息 uint8_t *addr = OH_AVBuffer_GetAddr(bufferInfo->buffer); int32_t capcacity = OH_AVBuffer_GetCapacity(bufferInfo->buffer); if (xpsSize > capcacity) { // 异常处理 } memcpy(addr, xpsData, xpsSize); OH_AVCodecBufferAttr info; info.flags = AVCODEC_BUFFER_FLAG_CODEC_DATA; // info信息写入buffer ret = OH_AVBuffer_SetBufferAttr(bufferInfo->buffer, &info); if (ret != AV_ERR_OK) { // 异常处理 } // 将帧数据推送到解码器中,index为对应队列下标 ret = OH_VideoDecoder_PushInputBuffer(videoDec, bufferInfo->index); if (ret != AV_ERR_OK) { // 异常处理 } c++注意: Flush之后,重新调用OH_VideoDecoder_Start接口时,需要重新传PPS/SPS。
-
(可选)调用OH_VideoDecoder_Reset()重置解码器。
调用OH_VideoDecoder_Reset接口后,解码器回到初始化的状态,需要调用OH_VideoDecoder_Configure接口、OH_VideoDecoder_SetSurface接口和OH_VideoDecoder_Prepare接口重新配置。
std::unique_lock<std::shared_mutex> lock(codecMutex); // 重置解码器videoDec int32_t ret = OH_VideoDecoder_Reset(videoDec); if (ret != AV_ERR_OK) { // 异常处理 } inQueue.Flush(); outQueue.Flush(); // 重新配置解码器参数 ret = OH_VideoDecoder_Configure(videoDec, format); if (ret != AV_ERR_OK) { // 异常处理 } // Surface模式重新配置surface,而Buffer模式不需要配置surface ret = OH_VideoDecoder_SetSurface(videoDec, window); if (ret != AV_ERR_OK) { // 异常处理 } // 解码器重新就绪 ret = OH_VideoDecoder_Prepare(videoDec); if (ret != AV_ERR_OK) { // 异常处理 } c++ -
(可选)调用OH_VideoDecoder_Stop()停止解码器。
调用OH_VideoDecoder_Stop()后,解码器保留了解码实例,释放输入输出buffer。调用者可以直接调用OH_VideoDecoder_Start接口继续解码,输入的第一个buffer需要携带参数集,从IDR帧开始送入。
std::unique_lock<std::shared_mutex> lock(codecMutex); // 终止解码器videoDec int32_t ret = OH_VideoDecoder_Stop(videoDec); if (ret != AV_ERR_OK) { // 异常处理 } inQueue.Flush(); outQueue.Flush(); c++ -
调用OH_VideoDecoder_Destroy()销毁解码器实例,释放资源。
说明:
- 不能在回调函数中调用;
- 执行该步骤之后,需要调用者将videoDec指向NULL,防止野指针导致程序错误。
std::unique_lock<std::shared_mutex> lock(codecMutex); // 调用OH_VideoDecoder_Destroy,注销解码器 int32_t ret = AV_ERR_OK; if (videoDec != NULL) { ret = OH_VideoDecoder_Destroy(videoDec); videoDec = NULL; } if (ret != AV_ERR_OK) { // 异常处理 } inQueue.Flush(); outQueue.Flush(); c++
Buffer模式
参考以下示例代码,调用者可以完成Buffer模式下视频解码的全流程。此处以H.264文件输入,解码成YUV文件为例。 本模块目前仅支持异步模式的数据轮转。
-
添加头文件。
#include <multimedia/player_framework/native_avcodec_videodecoder.h> #include <multimedia/player_framework/native_avcapability.h> #include <multimedia/player_framework/native_avcodec_base.h> #include <multimedia/player_framework/native_avformat.h> #include <multimedia/player_framework/native_avbuffer.h> #include <native_buffer/native_buffer.h> #include <fstream> c++ -
创建解码器实例对象。
与Surface模式相同,此处不再赘述。
// 通过codecname创建解码器,应用有特殊需求,比如选择支持某种分辨率规格的解码器,可先查询capability,再根据codec name创建解码器。 OH_AVCapability *capability = OH_AVCodec_GetCapability(OH_AVCODEC_MIMETYPE_VIDEO_AVC, false); const char *name = OH_AVCapability_GetName(capability); OH_AVCodec *videoDec = OH_VideoDecoder_CreateByName(name); c++// 通过MIME TYPE创建解码器,只能创建系统推荐的特定编解码器 // 涉及创建多路编解码器时,优先创建硬件解码器实例,硬件资源不够时再创建软件解码器实例 // 软/硬解: 创建H264解码器 OH_AVCodec *videoDec = OH_VideoDecoder_CreateByMime(OH_AVCODEC_MIMETYPE_VIDEO_AVC); // 硬解: 创建H265解码器 OH_AVCodec *videoDec = OH_VideoDecoder_CreateByMime(OH_AVCODEC_MIMETYPE_VIDEO_HEVC); c++ -
调用OH_VideoDecoder_RegisterCallback()设置回调函数。
注册回调函数指针集合OH_AVCodecCallback,包括:
- OH_AVCodecOnError 解码器运行错误;
- OH_AVCodecOnStreamChanged 码流信息变化,如码流宽、高变化;
- OH_AVCodecOnNeedInputBuffer 运行过程中需要新的输入数据,即解码器已准备好,可以输入数据;
- OH_AVCodecOnNewOutputBuffer 运行过程中产生了新的输出数据,即解码完成。
调用者可以通过处理该回调报告的信息,确保解码器正常运转。
int32_t cropTop = 0; int32_t cropBottom = 0; int32_t cropLeft = 0; int32_t cropRight = 0; bool isFirstFrame = true; // 解码异常回调OH_AVCodecOnError实现 static void OnError(OH_AVCodec *codec, int32_t errorCode, void *userData) { // 回调的错误码由调用者判断处理 (void)codec; (void)errorCode; (void)userData; } // 解码数据流变化回调OH_AVCodecOnStreamChanged实现 static void OnStreamChanged(OH_AVCodec *codec, OH_AVFormat *format, void *userData) { // 可选, 调用者需要获取视频宽、高、跨距等时可配置 // 可通过format获取到变化后的视频宽、高、跨距等 (void)codec; (void)userData; OH_AVFormat_GetIntValue(format, OH_MD_KEY_VIDEO_PIC_WIDTH, &width); OH_AVFormat_GetIntValue(format, OH_MD_KEY_VIDEO_PIC_HEIGHT, &height); OH_AVFormat_GetIntValue(format, OH_MD_KEY_VIDEO_STRIDE, &widthStride); OH_AVFormat_GetIntValue(format, OH_MD_KEY_VIDEO_SLICE_HEIGHT, &heightStride); // 获取裁剪矩形信息可选 OH_AVFormat_GetIntValue(format, OH_MD_KEY_VIDEO_CROP_TOP, &cropTop); OH_AVFormat_GetIntValue(format, OH_MD_KEY_VIDEO_CROP_BOTTOM, &cropBottom); OH_AVFormat_GetIntValue(format, OH_MD_KEY_VIDEO_CROP_LEFT, &cropLeft); OH_AVFormat_GetIntValue(format, OH_MD_KEY_VIDEO_CROP_RIGHT, &cropRight); } // 解码输入回调OH_AVCodecOnNeedInputBuffer实现 static void OnNeedInputBuffer(OH_AVCodec *codec, uint32_t index, OH_AVBuffer *buffer, void *userData) { // 输入帧的数据buffer和对应的index送入inQueue队列 (void)codec; (void)userData; inQueue.Enqueue(std::make_shared<CodecBufferInfo>(index, buffer)); } // 解码输出回调OH_AVCodecOnNewOutputBuffer实现 static void OnNewOutputBuffer(OH_AVCodec *codec, uint32_t index, OH_AVBuffer *buffer, void *userData) { // 可选, 调用者需要获取视频宽、高、跨距等时可配置 // 获取视频宽、高、跨距 if (isFirstFrame) { OH_AVFormat *format = OH_VideoDecoder_GetOutputDescription(codec); OH_AVFormat_GetIntValue(format, OH_MD_KEY_VIDEO_PIC_WIDTH, &width); OH_AVFormat_GetIntValue(format, OH_MD_KEY_VIDEO_PIC_HEIGHT, &height); OH_AVFormat_GetIntValue(format, OH_MD_KEY_VIDEO_STRIDE, &widthStride); OH_AVFormat_GetIntValue(format, OH_MD_KEY_VIDEO_SLICE_HEIGHT, &heightStride); // 获取裁剪矩形信息可选 OH_AVFormat_GetIntValue(format, OH_MD_KEY_VIDEO_CROP_TOP, &cropTop); OH_AVFormat_GetIntValue(format, OH_MD_KEY_VIDEO_CROP_BOTTOM, &cropBottom); OH_AVFormat_GetIntValue(format, OH_MD_KEY_VIDEO_CROP_LEFT, &cropLeft); OH_AVFormat_GetIntValue(format, OH_MD_KEY_VIDEO_CROP_RIGHT, &cropRight); OH_AVFormat_Destroy(format); isFirstFrame = false; } // 完成帧的数据buffer和对应的index送入outQueue队列 (void)userData; outQueue.Enqueue(std::make_shared<CodecBufferInfo>(index, buffer)); } // 配置异步回调,调用OH_VideoDecoder_RegisterCallback接口 OH_AVCodecCallback cb = {&OnError, &OnStreamChanged, &OnNeedInputBuffer, &OnNewOutputBuffer}; // 配置异步回调 int32_t ret = OH_VideoDecoder_RegisterCallback(videoDec, cb, NULL); // NULL:用户特定数据userData为空 if (ret != AV_ERR_OK) { // 异常处理 } c++说明:
在回调函数中,对数据队列进行操作时,需要注意多线程同步的问题。
-
(可选)OH_VideoDecoder_SetDecryptionConfig设置解密配置。,完成DRM许可证申请后,通过此接口进行解密配置。此接口需在Prepare前调用。在Buffer模式下,DRM解密能力仅支持非安全视频通路。
添加头文件。
#include <multimedia/drm_framework/native_mediakeysystem.h> #include <multimedia/drm_framework/native_mediakeysession.h> #include <multimedia/drm_framework/native_drm_err.h> #include <multimedia/drm_framework/native_drm_common.h> c++在 CMake 脚本中链接动态库。
target_link_libraries(sample PUBLIC libnative_drm.so) cmake使用示例:
// 根据DRM信息创建指定的DRM系统, 以创建"com.clearplay.drm"为例 MediaKeySystem *system = nullptr; int32_t ret = OH_MediaKeySystem_Create("com.clearplay.drm", &system); if (system == nullptr) { printf("create media key system failed"); return; } // 创建解密会话 // 使用非安全视频通路,应创建CONTENT_PROTECTION_LEVEL_SW_CRYPTO及以上内容保护级别的MediaKeySession MediaKeySession *session = nullptr; DRM_ContentProtectionLevel contentProtectionLevel = CONTENT_PROTECTION_LEVEL_SW_CRYPTO; ret = OH_MediaKeySystem_CreateMediaKeySession(system, &contentProtectionLevel, &session); if (ret != DRM_OK) { // 如创建失败,请查看DRM接口文档及日志信息 printf("create media key session failed."); return; } if (session == nullptr) { printf("media key session is nullptr."); return; } // 获取许可证请求、设置许可证响应等 // 设置解密配置, 即将解密会话、安全视频通路标志设置到解码器中。 bool secureVideoPath = false; ret = OH_VideoDecoder_SetDecryptionConfig(videoDec, session, secureVideoPath); c++ -
调用OH_VideoDecoder_Configure()配置解码器。
与Surface模式相同,此处不再赘述。
OH_AVFormat *format = OH_AVFormat_Create(); // 写入format OH_AVFormat_SetIntValue(format, OH_MD_KEY_WIDTH, width); // 必须配置 OH_AVFormat_SetIntValue(format, OH_MD_KEY_HEIGHT, height); // 必须配置 OH_AVFormat_SetIntValue(format, OH_MD_KEY_PIXEL_FORMAT, pixelFormat); // 配置解码器 int32_t ret = OH_VideoDecoder_Configure(videoDec, format); if (ret != AV_ERR_OK) { // 异常处理 } OH_AVFormat_Destroy(format); c++ -
调用OH_VideoDecoder_Prepare()解码器就绪。
该接口将在解码器运行前进行一些数据的准备工作。
int32_t ret = OH_VideoDecoder_Prepare(videoDec); if (ret != AV_ERR_OK) { // 异常处理 } c++ -
调用OH_VideoDecoder_Start()启动解码器。
std::unique_ptr<std::ofstream> outputFile = std::make_unique<std::ofstream>(); outputFile->open("/*yourpath*.yuv", std::ios::out | std::ios::binary | std::ios::ate); // 启动解码器,开始解码 int32_t ret = OH_VideoDecoder_Start(videoDec); if (ret != AV_ERR_OK) { // 异常处理 } c++ -
(可选)调用OH_AVCencInfo_SetAVBuffer(),设置cencInfo。
与Surface模式相同,此处不再赘述。
使用示例:
uint32_t keyIdLen = DRM_KEY_ID_SIZE; uint8_t keyId[] = { 0xd4, 0xb2, 0x01, 0xe4, 0x61, 0xc8, 0x98, 0x96, 0xcf, 0x05, 0x22, 0x39, 0x8d, 0x09, 0xe6, 0x28}; uint32_t ivLen = DRM_KEY_IV_SIZE; uint8_t iv[] = { 0xbf, 0x77, 0xed, 0x51, 0x81, 0xde, 0x36, 0x3e, 0x52, 0xf7, 0x20, 0x4f, 0x72, 0x14, 0xa3, 0x95}; uint32_t encryptedBlockCount = 0; uint32_t skippedBlockCount = 0; uint32_t firstEncryptedOffset = 0; uint32_t subsampleCount = 1; DrmSubsample subsamples[1] = { {0x10, 0x16} }; // 创建CencInfo实例 OH_AVCencInfo *cencInfo = OH_AVCencInfo_Create(); if (cencInfo == nullptr) { // 异常处理 } // 设置解密算法 OH_AVErrCode errNo = OH_AVCencInfo_SetAlgorithm(cencInfo, DRM_ALG_CENC_AES_CTR); if (errNo != AV_ERR_OK) { // 异常处理 } // 设置KeyId和Iv errNo = OH_AVCencInfo_SetKeyIdAndIv(cencInfo, keyId, keyIdLen, iv, ivLen); if (errNo != AV_ERR_OK) { // 异常处理 } // 设置Sample信息 errNo = OH_AVCencInfo_SetSubsampleInfo(cencInfo, encryptedBlockCount, skippedBlockCount, firstEncryptedOffset, subsampleCount, subsamples); if (errNo != AV_ERR_OK) { // 异常处理 } // 设置模式:KeyId、Iv和SubSamples已被设置 errNo = OH_AVCencInfo_SetMode(cencInfo, DRM_CENC_INFO_KEY_IV_SUBSAMPLES_SET); if (errNo != AV_ERR_OK) { // 异常处理 } // 将CencInfo设置到AVBuffer中 errNo = OH_AVCencInfo_SetAVBuffer(cencInfo, buffer); if (errNo != AV_ERR_OK) { // 异常处理 } // 销毁CencInfo实例 errNo = OH_AVCencInfo_Destroy(cencInfo); if (errNo != AV_ERR_OK) { // 异常处理 } c++ -
调用OH_VideoDecoder_PushInputBuffer()写入解码码流。
与Surface模式相同,此处不再赘述。
std::shared_ptr<CodecBufferInfo> bufferInfo = inQueue.Dequeue(); std::shared_lock<std::shared_mutex> lock(codecMutex); if (bufferInfo == nullptr || !bufferInfo->isValid) { // 异常处理 } // 写入码流数据 uint8_t *addr = OH_AVBuffer_GetAddr(bufferInfo->buffer); int32_t capcacity = OH_AVBuffer_GetCapacity(bufferInfo->buffer); if (size > capcacity) { // 异常处理 } memcpy(addr, frameData, size); // 配置帧数据的输入尺寸、偏移量、时间戳等字段信息 OH_AVCodecBufferAttr info; info.size = size; info.offset = offset; info.pts = pts; info.flags = flags; // info信息写入buffer ret = OH_AVBuffer_SetBufferAttr(bufferInfo->buffer, &info); if (ret != AV_ERR_OK) { // 异常处理 } // 送入解码输入队列进行解码,index为对应队列下标 int32_t ret = OH_VideoDecoder_PushInputBuffer(videoDec, bufferInfo->index); if (ret != AV_ERR_OK) { // 异常处理 } c++ -
调用OH_VideoDecoder_FreeOutputBuffer()释放解码帧。
以下示例中:
- index:回调函数OnNewOutputBuffer传入的参数,与buffer唯一对应的标识。
- buffer: 回调函数OnNewOutputBuffer传入的参数,可以通过[OH_AVBuffer_GetAddr]接口获取图像虚拟地址。
std::shared_ptr<CodecBufferInfo> bufferInfo = outQueue.Dequeue(); std::shared_lock<std::shared_mutex> lock(codecMutex); if (bufferInfo == nullptr || !bufferInfo->isValid) { // 异常处理 } // 获取解码后信息 OH_AVCodecBufferAttr info; int32_t ret = OH_AVBuffer_GetBufferAttr(bufferInfo->buffer, &info); if (ret != AV_ERR_OK) { // 异常处理 } // 将解码完成数据data写入到对应输出文件中 outputFile->write(reinterpret_cast<char *>(OH_AVBuffer_GetAddr(bufferInfo->buffer)), info.size); // Buffer模式,释放已完成写入的数据,index为对应buffer队列下标 ret = OH_VideoDecoder_FreeOutputBuffer(videoDec, bufferInfo->index); if (ret != AV_ERR_OK) { // 异常处理 } c++NV12/NV21图像如果需要依次将Y,U,V三个分量拷贝至另一块buffer中,以NV12图像为例,按行拷贝示例如下:
以NV12图像为例,width、height、wStride、hStride图像排布参考下图:
- OH_MD_KEY_VIDEO_PIC_WIDTH表示width;
- OH_MD_KEY_VIDEO_PIC_HEIGHT表示height;
- OH_MD_KEY_VIDEO_STRIDE表示wStride;
- OH_MD_KEY_VIDEO_SLICE_HEIGHT表示hStride。

添加头文件。
#include <string.h> c++使用示例:
// 源内存区域的宽、高,通过回调函数OnStreamChanged或接口OH_VideoDecoder_GetOutputDescription获取 struct Rect { int32_t width; int32_t height; }; struct DstRect // 目标内存区域的宽、高跨距,由调用者自行设置 { int32_t wStride; int32_t hStride; }; // 源内存区域的宽、高跨距,通过回调函数OnStreamChanged或接口OH_VideoDecoder_GetOutputDescription获取 struct SrcRect { int32_t wStride; int32_t hStride; }; Rect rect = {320, 240}; DstRect dstRect = {320, 240}; SrcRect srcRect = {320, 256}; uint8_t* dst = new uint8_t[dstRect.hStride * dstRect.wStride * 3 / 2]; // 目标内存区域的指针 uint8_t* src = new uint8_t[srcRect.hStride * srcRect.wStride * 3 / 2]; // 源内存区域的指针 uint8_t* dstTemp = dst; uint8_t* srcTemp = src; // Y 将Y区域的源数据复制到另一个区域的目标数据中 for (int32_t i = 0; i < rect.height; ++i) { //将源数据的一行数据复制到目标数据的一行中 memcpy_s(dstTemp, srcTemp, rect.width); // 更新源数据和目标数据的指针,进行下一行的复制。每更新一次源数据和目标数据的指针都向下移动一个wStride dstTemp += dstRect.wStride; srcTemp += srcRect.wStride; } // padding // 更新源数据和目标数据的指针,指针都向下移动一个padding dstTemp += (dstRect.hStride - rect.height) * dstRect.wStride; srcTemp += (srcRect.hStride - rect.height) * srcRect.wStride; rect.height >>= 1; // UV 将UV区域的源数据复制到另一个区域的目标数据中 for (int32_t i = 0; i < rect.height; ++i) { memcpy_s(dstTemp, srcTemp, rect.width); dstTemp += dstRect.wStride; srcTemp += srcRect.wStride; } delete[] dst; dst = nullptr; delete[] src; src = nullptr; c++硬件解码在处理buffer数据时(释放数据前),输出回调调用者收到的AVbuffer是宽高对齐后的图像数据。 一般需要获取数据的宽高、跨距、像素格式来保证解码输出数据被正确的处理。
DAMO开发者矩阵,由阿里巴巴达摩院和中国互联网协会联合发起,致力于探讨最前沿的技术趋势与应用成果,搭建高质量的交流与分享平台,推动技术创新与产业应用链接,围绕“人工智能与新型计算”构建开放共享的开发者生态。
更多推荐

所有评论(0)