计算机毕业设计Springboot基于Android的宠物领养APP 基于Spring Boot与Android的宠物领养平台开发
用户管理:支持用户注册、登录,以及个人资料的创建与修改。宠物信息展示:用户可浏览宠物的详细信息,包括照片、性格描述、健康状况等。搜索与筛选功能:用户能够按种类、年龄、性别等条件筛选宠物。地图定位:帮助用户快速找到附近的宠物收容所或救助中心。领养申请与管理:用户可提交领养申请,管理员可进行审核与管理。预约回访:支持用户预约回访时间,管理员可记录回访情况。宠物近况跟踪:用户可查看领养宠物的后续生活记录
计算机毕业设计Springboot基于Android的宠物领养APP8gtyj3ji (配套有源码 程序 mysql数据库 论文)本套源码可以先看具体功能演示视频领取,文末有联xi 可分享
在当今社会,宠物已成为许多人生活中的重要伴侣,而流浪动物问题也日益受到关注。传统的宠物领养方式存在诸多不便,如信息传播范围有限、领养流程繁琐等。为了改善这一现状,开发一款基于Spring Boot和Android的宠物领养平台显得尤为重要。该平台旨在通过移动互联网技术,为宠物领养者和救助者提供一个高效、便捷的交流与匹配渠道,同时提升领养效率,促进流浪动物的安置。
系统功能概述
该宠物领养平台具备以下功能:
-
用户管理:支持用户注册、登录,以及个人资料的创建与修改。
-
宠物信息展示:用户可浏览宠物的详细信息,包括照片、性格描述、健康状况等。
-
搜索与筛选功能:用户能够按种类、年龄、性别等条件筛选宠物。
-
地图定位:帮助用户快速找到附近的宠物收容所或救助中心。
-
领养申请与管理:用户可提交领养申请,管理员可进行审核与管理。
-
预约回访:支持用户预约回访时间,管理员可记录回访情况。
-
宠物近况跟踪:用户可查看领养宠物的后续生活记录。
-
互动交流:用户之间可以分享领养经验、宠物护理知识等。
-
意见反馈:用户可提交使用反馈,管理员可查看并回复。
这些功能的实现,不仅为领养者提供了极大的便利,也为宠物救助者提供了高效的管理工具,有助于提升整个宠物领养生态的效率与质量。
基于Android的宠物领养APP开发:Spring Boot架构的应用
随着人们对宠物需求的增加以及对流浪动物问题的关注,宠物领养的需求也在不断上升。传统的领养方式效率低下,无法满足现代社会的需求。因此,开发一款基于Android平台的宠物领养APP,结合Spring Boot框架的强大后端支持,显得尤为必要。该APP将通过高效的网络技术和友好的用户界面,为用户提供一个便捷的宠物领养平台,同时为流浪动物提供更多的领养机会。
系统功能介绍
该宠物领养APP具备以下功能:
-
用户注册与登录:用户可以通过注册账号并登录,享受个性化服务。
-
宠物信息浏览:用户可以查看宠物的详细信息,包括照片、性格、健康状况等。
-
搜索与筛选:支持按宠物种类、年龄、性别等条件进行筛选。
-
地图定位功能:帮助用户快速找到附近的宠物收容所或救助中心。
-
领养申请:用户可以提交领养申请,并查看申请进度。
-
预约回访管理:用户可以预约回访时间,管理员可进行记录与管理。
-
宠物近况更新:用户可以查看领养宠物的后续生活记录。
-
用户互动交流:用户之间可以分享领养经验、宠物护理知识等。
-
意见反馈:用户可以提交使用反馈,管理员可查看并回复。
通过这些功能的实现,该APP不仅为领养者提供了极大的便利,也为宠物救助者提供了高效的管理工具,有助于提升整个宠物领养生态的效率与质量。
注:完成的毕业设计程序以下面的的环境软件、功能图和界面为准。
系统所需要的环境软件:idea、eclipse+mysql5.7、8.0+Navicat+JDK1.8+tomcat7.0
系统UML用例分析
UML是 Unified Modeling Language的缩写,又称统一建模语言[17]。是开发者对客观事物进行建模的标记,同时也是为开发者了解系统需要什么样的功能和整个流程是什么样的做的前期工作。宠物领养APP的UML用例分析详情如下图所示。

图3-1 管理员用例图

图3-2 用户用例图
3.4系统流程分析
系统流程分析是一种对系统进行详细研究的方法,了解系统的运作方式和各个组成部分之间的关系方面进行深入分析。通过系统流程分析,可以更好地理解系统的工作原理,发现潜在的问题和改进点,并为优化系统设计和提高系统性能提供依据。系统流程分析是一种重要的工具,能够帮助我们更好地理解和管理复杂的信息系统。
3.4.1系统的流程图
根据不同用户划分出不同的功能得出宠物领养APP的流程图,如图3-3所示:

图3-3 系统工作的流程图
3.4.2用户登录逻辑流程图
该平台对用户实行分级管理,用户分为两类:
(1)普通用户通过注册页面完成注册,输入个人信息。登录后进入后台管理系统,后台控制界面会显示该用户的个人信息。普通用户登陆后台后不允许针对系统的核心概况进行改动,如图3-4所示:

图3-4普通用户登录逻辑流程图
(2)系统管理员具有最高的管理权限。主要负责的任务是管理系统资源信息,针对系统内容做出调整,针对内容进行动态规划。针对普通用户进行权限的管理,以及添加或者删除普通用户的功能,如图3-5所示:

图3-5 系统管理员登录逻辑流程图
第四章 系统设计
4.1系统功能模块设计
宠物领养APP在设计与实施时,采取了模块性的设计理念,把相似的系统的功能整合到一个模组中,以增强内部的功能,减少各组件之间的联系,从而达到减少相互影响的目的。系统总体功能结构如下图所示。

图4-1 系统总体功能结构图
4.2 数据库设计
4.2.1数据库概念设计
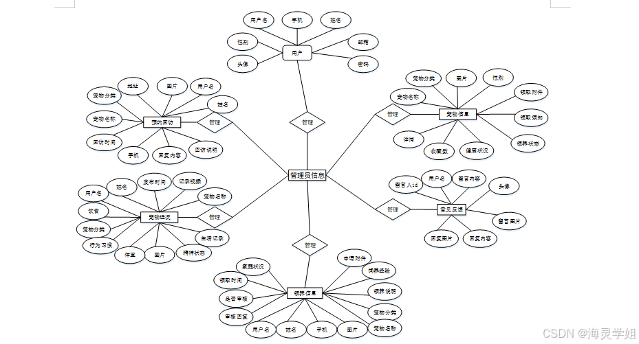
数据库概念结构设计过程中,E-R图提供了表示实体(即数据对象)、属性和联系的方法,用来描述现实世界的概念模型。在系统中将“用户、宠物信息、预约回访、意见反馈、领养信息、宠物近况”等作为实体,它们的局部E-R如图4-2所示。

图4-2局部e/r实体图
系统实现
5.1APP端功能的实现
5.1.1用户登录注册界面
首先双击打开APP端,连上网络之后会显示出本系统的登录界面,这是进入APP的初始页面“登录”,能成功进入到该登录界面则代表APP的开启是成功的,接下来就可以操作本APP所带有的其他所有的功能。登录界面如图5-1所示。

图5-1登录界面
非本系统注册用户的人员假如说想要在APP端进行系统操作的话,那他就需要先在注册页面注册一个本系统的账号。在注册页面按要求填好内容后点击确定即可注册账号,如果填写的个人信息不符合要求则系统会提示信息输入有误不能注册。具体功能详情如图5-2所示。

图5-2注册界面
5.1.2APP首页功能的实现
APP首页是用户注册登录后进入的第一个界面,在这里,人们能够看到app的导航条,内容包括宠物信息、宠物近况、我的等。APP首页界面如图5-3所示。

图5-3 APP首页界面图
宠物近况:在宠物近况页面的输入栏中输入宠物名称进行查询,可以查看到宠物名称、宠物分类、体重、饮食、精神状态、行为习惯、东部时间、用户名、姓名、生活记录等内容,宠物近况详情如图5-4所示。

图5-4宠物近况详情界面图
5.1.3用户功能
用户登录成功后,点击“我的”可以对领养信息、预约回访、宠物近况、我的收藏、意见反馈、修改密码等进行详细操作。我的界面如图5-4所示。

图5-4我的界面图
5.2后台管理员模块实现
在登录流程中,用户首先在Vue前端界面输入用户名和密码。这些信息通过HTTP请求发送到Java后端。后端接收请求,通过与MySQL数据库交互验证用户凭证。如果认证成功,后端会返回给前端,允许用户访问系统。这个过程涵盖了从用户输入到系统验证和响应的全过程。如图5-6所示。

图5-6后台登录界面图
管理员登录进入系统可以对用户、宠物分类、宠物信息、领养信息、预约回访、宠物近况、意见反馈、系统管理、用户资料等功能进行详细操作;如图5-7所示。

图5-7管理员主界面图
用户功能在视图层(view层)进行交互,比如点击“搜索、新增或删除”按钮或填写用户表单。这些用户表单动作被视图层捕获并作为请求发送给相应的控制器层(controller层)。控制器接收到这些请求后,调用服务层(service层)以执行相关的业务逻辑,例如验证输入数据的有效性和与数据库的交互。服务层处理完这些逻辑后,进一步与数据访问对象层(DAO层)交互,后者负责具体的数据操作如查看、修改或删除用户信息,并将操作结果返回给控制器。最终,控制器根据这些结果更新视图层,以便用户功能可以看到最新的信息或相应的操作反馈。如图5-8所示。

图5-8用户界面图
宠物分类功能在视图层(view层)进行交互,比如点击“搜索、新增或删除”按钮或填写宠物分类表单。这些宠物分类表单动作被视图层捕获并作为请求发送给相应的控制器层(controller层)。控制器接收到这些请求后,调用服务层(service层)以执行相关的业务逻辑,例如验证输入数据的有效性和与数据库的交互。服务层处理完这些逻辑后,进一步与数据访问对象层(DAO层)交互,后者负责具体的数据操作如修改或删除宠物分类信息,并将操作结果返回给控制器。最终,控制器根据这些结果更新视图层,以便宠物分类功能可以看到最新的信息或相应的操作反馈。如图5-9所示。

图5-9宠物分类界面图
宠物信息功能在视图层(view层)进行交互,比如点击“搜索、新增或删除”按钮或填写宠物信息表单。这些宠物信息表单动作被视图层捕获并作为请求发送给相应的控制器层(controller层)。控制器接收到这些请求后,调用服务层(service层)以执行相关的业务逻辑,例如验证输入数据的有效性和与数据库的交互。服务层处理完这些逻辑后,进一步与数据访问对象层(DAO层)交互,后者负责具体的数据操作如查看、修改或删除宠物信息,并将操作结果返回给控制器。最终,控制器根据这些结果更新视图层,以便宠物信息功能可以看到最新的信息或相应的操作反馈。如图5-10所示。

图5-10宠物信息界面图
领养信息功能在视图层(view层)进行交互,比如点击“搜索、删除或审核”按钮或填写领养信息表单。这些领养信息表单动作被视图层捕获并作为请求发送给相应的控制器层(controller层)。控制器接收到这些请求后,调用服务层(service层)以执行相关的业务逻辑,例如验证输入数据的有效性和与数据库的交互。服务层处理完这些逻辑后,进一步与数据访问对象层(DAO层)交互,后者负责具体的数据操作如查看、回访预约、修改或删除领养信息,并将操作结果返回给控制器。最终,控制器根据这些结果更新视图层,以便领养信息功能可以看到最新的信息或相应的操作反馈。如图5-11所示。

图5-11领养信息界面图
预约回访功能在视图层(view层)进行交互,比如点击“搜索或删除”按钮或填写预约回访表单。这些预约回访表单动作被视图层捕获并作为请求发送给相应的控制器层(controller层)。控制器接收到这些请求后,调用服务层(service层)以执行相关的业务逻辑,例如验证输入数据的有效性和与数据库的交互。服务层处理完这些逻辑后,进一步与数据访问对象层(DAO层)交互,后者负责具体的数据操作如查看、修改或删除预约回访信息,并将操作结果返回给控制器。最终,控制器根据这些结果更新视图层,以便预约回访功能可以看到最新的信息或相应的操作反馈。如图5-12所示。

图5-12预约回访界面图
意见反馈功能在视图层(view层)进行交互,比如点击“搜索或删除”按钮或填写意见反馈表单。这些意见反馈表单动作被视图层捕获并作为请求发送给相应的控制器层(controller层)。控制器接收到这些请求后,调用服务层(service层)以执行相关的业务逻辑,例如验证输入数据的有效性和与数据库的交互。服务层处理完这些逻辑后,进一步与数据访问对象层(DAO层)交互,后者负责具体的数据操作如查看、回复或删除意见反馈信息,并将操作结果返回给控制器。最终,控制器根据这些结果更新视图层,以便意见反馈功能可以看到最新的信息或相应的操作反馈。如图5-13所示。

图5-13意见反馈界面图
源码无偿分享,文未领取
DAMO开发者矩阵,由阿里巴巴达摩院和中国互联网协会联合发起,致力于探讨最前沿的技术趋势与应用成果,搭建高质量的交流与分享平台,推动技术创新与产业应用链接,围绕“人工智能与新型计算”构建开放共享的开发者生态。
更多推荐



所有评论(0)