计算机毕业设计Javaphysical test 基于 Java 的体质测试管理系统设计与实践 Java 驱动的体测综合信息管理平台搭建方案
在人们愈发注重健康生活的当下,各类体育测试与健康管理需求不断增长。尤其是在校园和健身机构等场景中,对于体测数据的管理、分析以及相关项目的统筹安排变得至关重要。为了满足这些日益增长的需求,physical test 管理系统借助 Java 技术、MySQL 数据库和 B/S 架构应运而生。它致力于打造一个高效、便捷且功能全面的平台,以解决传统体测管理方式中存在的诸多问题。
计算机毕业设计Javaphysical test4qpr2ey8(配套有源码 程序 mysql数据库 论文)本套源码可以先看具体功能演示再文末有联xi 可分享
在人们愈发注重健康生活的当下,各类体育测试与健康管理需求不断增长。尤其是在校园和健身机构等场景中,对于体测数据的管理、分析以及相关项目的统筹安排变得至关重要。为了满足这些日益增长的需求,physical test 管理系统借助 Java 技术、MySQL 数据库和 B/S 架构应运而生。它致力于打造一个高效、便捷且功能全面的平台,以解决传统体测管理方式中存在的诸多问题。
该系统功能丰富多样,涵盖了多个关键方面。在信息管理层面,涉及学生、教师的个人信息管理,包括账号、密码、姓名、性别、年龄等基础信息的查看、修改和删除;项目类别、体测项目的相关信息管理,如项目名称、类别、时间、介绍等;成绩信息管理,包含身高体重成绩、肺活量成绩、50 米成绩等各项体测成绩以及总分和及格情况;体育总成绩管理,记录大一体测分数、大二体测分数等各阶段成绩以及毕业体育成绩和毕业情况。在操作功能方面,支持项目预约功能,用户可进行预约并查看预约详情、审核状态;还具备搜索、新增、删除、导出等操作功能,方便对各类信息进行处理。例如在学生界面,能搜索、新增或删除学生信息;在体测项目界面,可搜索、查看、修改或删除体测项目信息。
这些功能相互配合,physical test 管理系统实现了体测相关信息的集中化、数字化管理。从学生和教师的个人信息,到体测项目的安排与预约,再到成绩的统计与管理,各个环节紧密相连,不仅提高了体测管理的效率,减少了人工操作的失误,还为后续的数据分析和健康评估提供了有力支持,为校园体育教学和健康管理工作提供了极大的便利。
完成的毕业设计程序以下面的的环境软件、功能图和界面为准。
系统所需要的环境软件:idea、eclipse+mysql5.7、8.0+Navicat+JDK1.8+tomcat7.0
3.3.1管理员需求分析
管理员的功能主要是开放给系统的管理人员使用,能够对教师和学生的进行管理,包括对他们的账号管理、对学生、教师、项目类别、体测项目、项目预约、成绩信息、体育总成绩、用户资料进行查看,修改和删除等,对系统整体运行情况进行了解。
管理员用例分析图,如图3-1所示。

图3-1管理员用例分析图
3.3.2学生需求分析
学生的功能主要是对个人账号和密码进行更新管理,对项目预约情况进行查询、评论或收藏等;对项目预约进行查询详情操作。
学生用例分析图,如图3-2所示。

图3-2学生用例分析图
3.3.3教师需求分析
教师的功能主要是对个人账号和密码进行更新管理,对成绩信息情况进行查询、评论或收藏等;对成绩信息进行查询详情操作。
教师用例分析图,如图3-3所示。

图3-3教师用例分析图
3.4系统流程分析
在本系统,非本系统的用户要想进行physical test管理就要注册本系统,登录时需要填写相应的资料,如有使用者,则会显示使用者名称已经存在,请再次键入使用者名称的提示框,若使用者不存在,则填写密码、确认密码等资料,并由系统判定密码与确认密码相符,确认无误后,填写使用者所填写的资料,即可进行登记。而且,为了保证系统的安全,只有在登录了本系统以后,才能进入系统后台操作。该系统的工作流程见图3-4。

图3-4程序流程图
4系统设计
4.1功能模块设计
对本系统进行全面的系统功能的分析,可以得出physical test管理系统的功能模块图,如图4-1所示。

图4-1 系统功能模块图
4.2数据库设计
4.2.1数据库设计原则
要学习程序设计,如果你想了解数据库管理系统或根据要求开发的系统接口,你必须创建一个数据库管理系统模型来存储数据。这样,当您在应用程序编程过程中,就不需要将信息加载到操作系统页面,从而提高整个系统的工作效率。信息库管理系统中存储着许多数据,应该说是管理信息系统建设的中心和基础。信息库管理系统还为管理信息系统的建设提供了添加、删除、更改和搜索的操作功能,使管理信息系统建设能够快速查询所需的数据,而不是直接从程序代码中查找。信息库管理系统通过按照特定的方法将信息表的各个组成部分组合起来,准确地组合、分类并构成信息库管理体系。
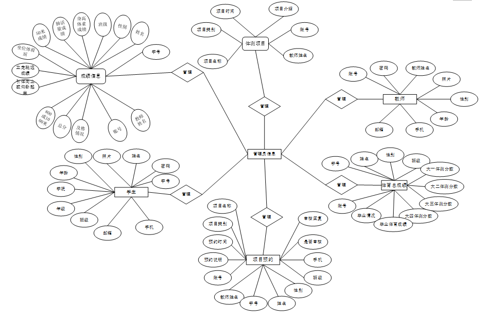
4.2.2系统E-R图
本毕业设计的E-R图描述了在系统中各个实体之间的联系,以下是对部分主要的关键实体:将“成绩信息、体测项目、教师、体育总成绩、项目预约、学生”等作为实体,它们的局部E-R图,如图4-2所示:

图4-2局部E-R图
5系统实现
在登录流程中,用户首先在Vue系统界面输入用户名和密码。这些信息通过HTTP请求发送到Java后端。系统接收请求,通过与MySQL数据库交互验证用户凭证。如果认证成功,返回给系统,允许用户访问系统。这个过程涵盖了从用户输入到系统验证和响应的全过程。系统登录界面图5-1所示。

图5-1系统登录界面
5.1管理员功能实现
管理员进入主页面,主要功能包括对系统首页、学生、教师、项目类别、体测项目、项目预约、成绩信息、体育总成绩、用户资料等进行操作。管理员主页面如图5-2所示:

图5-2管理员主界面
学生功能在视图层(view层)进行交互,比如点击“搜索、新增或删除”按钮或填写学生信息表单。这些学生表单动作被视图层捕获并作为请求发送给相应的控制器层(controller层)。控制器接收到这些请求后,调用服务层(service层)以执行相关的业务逻辑,例如验证输入数据的有效性和与数据库的交互。服务层处理完这些逻辑后,进一步与数据访问对象层(DAO层)交互,后者负责具体的数据操作如修改或删除学生信息,并将操作结果返回给控制器。最终,控制器根据这些结果更新视图层,以便学生功能可以看到最新的信息或相应的操作反馈。学生界面如图5-3所示:

图5-3学生管理界面
教师功能在视图层(view层)进行交互,比如点击“搜索、新增或删除”按钮或填写教师信息表单。这些教师表单动作被视图层捕获并作为请求发送给相应的控制器层(controller层)。控制器接收到这些请求后,调用服务层(service层)以执行相关的业务逻辑,例如验证输入数据的有效性和与数据库的交互。服务层处理完这些逻辑后,进一步与数据访问对象层(DAO层)交互,后者负责具体的数据操作如修改或删除教师信息,并将操作结果返回给控制器。最终,控制器根据这些结果更新视图层,以便教师功能可以看到最新的信息或相应的操作反馈。教师界面如图5-4所示:

图5-4教师界面
项目类别功能在视图层(view层)进行交互,比如点击“搜索、新增或删除”按钮或填写项目类别信息表单。这些项目类别表单动作被视图层捕获并作为请求发送给相应的控制器层(controller层)。控制器接收到这些请求后,调用服务层(service层)以执行相关的业务逻辑,例如验证输入数据的有效性和与数据库的交互。服务层处理完这些逻辑后,进一步与数据访问对象层(DAO层)交互,后者负责具体的数据操作如修改或删除项目类别信息,并将操作结果返回给控制器。最终,控制器根据这些结果更新视图层,以便项目类别功能可以看到最新的信息或相应的操作反馈。项目类别界面如图5-5所示:

图5-5项目类别界面
体测项目功能在视图层(view层)进行交互,比如点击“搜索或删除”按钮或填写体测项目信息表单。这些体测项目表单动作被视图层捕获并作为请求发送给相应的控制器层(controller层)。控制器接收到这些请求后,调用服务层(service层)以执行相关的业务逻辑,例如验证输入数据的有效性和与数据库的交互。服务层处理完这些逻辑后,进一步与数据访问对象层(DAO层)交互,后者负责具体的数据操作如详情、修改或删除体测项目信息,并将操作结果返回给控制器。最终,控制器根据这些结果更新视图层,以便体测项目功能可以看到最新的信息或相应的操作反馈。体测项目界面如图5-6所示:

图5-6体测项目界面
项目预约功能在视图层(view层)进行交互,比如点击“搜索或删除”按钮或填写项目预约信息表单。这些项目预约表单动作被视图层捕获并作为请求发送给相应的控制器层(controller层)。控制器接收到这些请求后,调用服务层(service层)以执行相关的业务逻辑,例如验证输入数据的有效性和与数据库的交互。服务层处理完这些逻辑后,进一步与数据访问对象层(DAO层)交互,后者负责具体的数据操作如查看、删除项目预约信息,并将操作结果返回给控制器。最终,控制器根据这些结果更新视图层,以便项目预约功能可以看到最新的信息或相应的操作反馈。项目预约界面如图5-7所示:

图5-7项目预约界面
成绩信息功能在视图层(view层)进行交互,比如点击“搜索、删除或导出”按钮或填写成绩信息表单。这些成绩信息表单动作被视图层捕获并作为请求发送给相应的控制器层(controller层)。控制器接收到这些请求后,调用服务层(service层)以执行相关的业务逻辑,例如验证输入数据的有效性和与数据库的交互。服务层处理完这些逻辑后,进一步与数据访问对象层(DAO层)交互,后者负责具体的数据操作如查看、修改或删除成绩信息,并将操作结果返回给控制器。最终,控制器根据这些结果更新视图层,以便成绩信息功能可以看到最新的信息或相应的操作反馈。成绩信息界面如图5-8所示:

图5-8成绩信息界面
体育总成绩功能在视图层(view层)进行交互,比如点击“搜索、删除或导出”按钮或填写体育总成绩信息表单。这些体育总成绩表单动作被视图层捕获并作为请求发送给相应的控制器层(controller层)。控制器接收到这些请求后,调用服务层(service层)以执行相关的业务逻辑,例如验证输入数据的有效性和与数据库的交互。服务层处理完这些逻辑后,进一步与数据访问对象层(DAO层)交互,后者负责具体的数据操作如查看、修改或删除体育总成绩信息,并将操作结果返回给控制器。最终,控制器根据这些结果更新视图层,以便体育总成绩功能可以看到最新的信息或相应的操作反馈。体育总成绩界面如图5-9所示:

图5-9体育总成绩界面
5.2教师功能实现
教师进入主页面,主要功能包括对系统首页、体测项目、项目预约、成绩信息、体育总成绩、用户资料等进行操作。教师主页面如图5-10所示:

图5-10教师主界面
项目预约功能在视图层(view层)进行交互,比如点击“搜索、删除或审核”按钮或填写项目预约信息表单。这些项目预约表单动作被视图层捕获并作为请求发送给相应的控制器层(controller层)。控制器接收到这些请求后,调用服务层(service层)以执行相关的业务逻辑,例如验证输入数据的有效性和与数据库的交互。服务层处理完这些逻辑后,进一步与数据访问对象层(DAO层)交互,后者负责具体的数据操作如查看、修改项目预约信息,并将操作结果返回给控制器。最终,控制器根据这些结果更新视图层,以便项目预约功能可以看到最新的信息或相应的操作反馈。项目预约界面如图5-11所示:

图5-11项目预约界面
成绩信息功能在视图层(view层)进行交互,比如点击“搜索、新增、删除或导出”按钮或填写成绩信息表单。这些成绩信息表单动作被视图层捕获并作为请求发送给相应的控制器层(controller层)。控制器接收到这些请求后,调用服务层(service层)以执行相关的业务逻辑,例如验证输入数据的有效性和与数据库的交互。服务层处理完这些逻辑后,进一步与数据访问对象层(DAO层)交互,后者负责具体的数据操作如查看、修改或删除成绩信息,并将操作结果返回给控制器。最终,控制器根据这些结果更新视图层,以便成绩信息功能可以看到最新的信息或相应的操作反馈。成绩信息界面如图5-12所示:

图5-12成绩信息界面
体育总成绩功能在视图层(view层)进行交互,比如点击“搜索、新增、删除或导出”按钮或填写体育总成绩信息表单。这些体育总成绩表单动作被视图层捕获并作为请求发送给相应的控制器层(controller层)。控制器接收到这些请求后,调用服务层(service层)以执行相关的业务逻辑,例如验证输入数据的有效性和与数据库的交互。服务层处理完这些逻辑后,进一步与数据访问对象层(DAO层)交互,后者负责具体的数据操作如查看、修改或删除体育总成绩信息,并将操作结果返回给控制器。最终,控制器根据这些结果更新视图层,以便体育总成绩功能可以看到最新的信息或相应的操作反馈。体育总成绩界面如图5-13所示:

图5-13体育总成绩界面
5.3学生功能实现
学生进入主页面,主要功能包括对系统首页、体测项目、项目预约、成绩信息、体育总成绩、用户资料等进行操作。学生主页面如图5-14所示:

图5-14学生主界面
源码无偿分享,文未领取
DAMO开发者矩阵,由阿里巴巴达摩院和中国互联网协会联合发起,致力于探讨最前沿的技术趋势与应用成果,搭建高质量的交流与分享平台,推动技术创新与产业应用链接,围绕“人工智能与新型计算”构建开放共享的开发者生态。
更多推荐


所有评论(0)