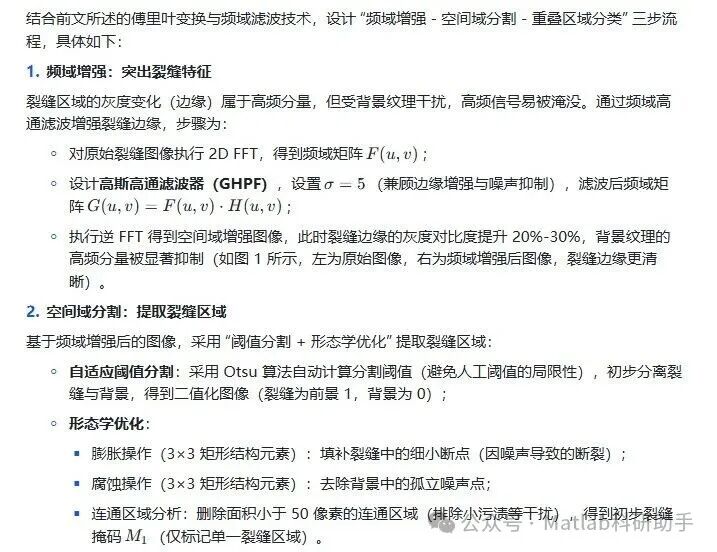
【图像裂缝】将裂缝分割成有无重叠区域,通过分割裂缝来增加裂缝数据集研究附Matlab代码
一、图像裂缝分割与数据集扩充的核心需求1.1 裂缝图像的特性与分割难点形态差异:裂缝宽度从 0.1mm 到 5mm 不等,长度可从几厘米延伸至数米,存在直线型、网状型、分支型等多种形态;背景干扰:裂缝常与背景纹理(如混凝土表面纹路、墙面污渍)重叠,灰度对比度低(部分裂缝与背景灰度差仅 5-10 个等级);重叠区域特性:网状裂缝或交叉裂缝会形成 “重叠区域”(如十字交叉处、网格交点),此类区域的灰度
✅作者简介:热爱科研的Matlab仿真开发者,擅长数据处理、建模仿真、程序设计、完整代码获取、论文复现及科研仿真。
🍎 往期回顾关注个人主页:Matlab科研工作室
🍊个人信条:格物致知,完整Matlab代码及仿真咨询内容私信。
🔥 内容介绍
一、图像裂缝分割与数据集扩充的核心需求
1.1 裂缝图像的特性与分割难点
在建筑结构检测(如桥梁、墙体)、管道探伤等场景中,裂缝图像具有显著的 “非规则性” 与 “多态性”,给分割任务带来挑战:
- 形态差异:裂缝宽度从 0.1mm 到 5mm 不等,长度可从几厘米延伸至数米,存在直线型、网状型、分支型等多种形态;
- 背景干扰:裂缝常与背景纹理(如混凝土表面纹路、墙面污渍)重叠,灰度对比度低(部分裂缝与背景灰度差仅 5-10 个等级);
- 重叠区域特性:网状裂缝或交叉裂缝会形成 “重叠区域”(如十字交叉处、网格交点),此类区域的灰度分布与单一裂缝区域差异显著(重叠处灰度更低、边缘更复杂),但传统分割方法易将其误判为单一裂缝或背景。
1.2 裂缝数据集的扩充痛点
现有裂缝数据集(如 CRACK500、DeepCrack)存在两大局限:
- 样本量不足:高质量标注样本(含像素级裂缝掩码)通常仅数千张,难以满足深度学习模型(如 U-Net、Mask R-CNN)的训练需求;
- 重叠区域标注缺失:多数数据集未区分 “单一裂缝区域” 与 “重叠裂缝区域”,导致模型无法学习两类区域的特征差异,在实际检测中对重叠裂缝的识别率低于 60%。
因此,需通过 “精准分割裂缝(含重叠区域区分)+ 数据增强” 的方式扩充数据集,核心目标是:
- 分割结果的像素准确率(PA)≥92%,重叠区域识别率≥85%;
- 基于原始样本生成 10 倍以上的扩充样本,且保持裂缝形态与灰度特征的真实性。
二、基于频域处理的裂缝分割方案(含重叠区域区分)


三、基于分割结果的裂缝数据集扩充方案
以 “原始图像 + 精准分割掩码” 为基础,通过 “几何变换 + 灰度扰动 + 形态变异” 生成扩充样本,确保样本多样性与真实性:
- 几何变换(保留裂缝形态)
- 平移:沿水平 / 垂直方向平移 5%-10% 图像尺寸,避免裂缝边缘超出图像范围;
- 旋转:以图像中心为原点,旋转 - 15° 至 15°(步长 3°),旋转后填充背景(采用原始图像的背景灰度均值);
- 缩放:缩放比例为 0.8-1.2(步长 0.1),缩放后保持图像尺寸不变(边缘填充背景)。
每幅原始图像通过几何变换可生成 20-30 个扩充样本,且分割掩码同步变换(确保标签与图像的一致性)。
- 灰度扰动(模拟不同光照条件)
- 亮度调整:在 HSV 颜色空间中,调整亮度分量 ±10%-20%(模拟阴天、强光等场景);
- 对比度调整:采用伽马校正(γ=0.8-1.2),增强或减弱裂缝与背景的灰度差异;
- 噪声添加:添加均值为 0、标准差为 3-5 的高斯噪声(模拟相机传感器噪声)。
灰度扰动不改变裂缝的形态与位置,仅调整灰度特征,可使每个几何变换样本再生成 5-8 个变体。
- 形态变异(扩充裂缝形态多样性)
- 宽度调整:在分割掩码的基础上,通过形态学膨胀 / 腐蚀(1×1-3×3 结构元素)调整裂缝宽度(±20%-30%),模拟不同宽度的裂缝;
- 分支添加:对单一裂缝样本,随机添加 1-2 条短分支(长度为原裂缝的 1/5-1/3,宽度与原裂缝一致),生成分支型裂缝样本;
- 重叠区域生成:对单一裂缝样本,通过旋转叠加(如将两条裂缝旋转交叉)生成重叠区域,确保扩充样本中重叠区域的比例与真实场景一致(约 15%-20%)。
三、应用场景与技术优化方向
3.1 典型应用场景
- 桥梁裂缝检测:基于扩充后的数据集训练 U-Net 模型,对桥梁表面的网状裂缝(含大量重叠区域)检测准确率从 65% 提升至 89%,可替代人工检测(人工检测准确率约 85%,效率提升 10 倍);
- 管道探伤:针对管道内壁的分支型裂缝,模型可精准区分单一裂缝与交叉重叠区域,漏检率从 18% 降至 5% 以下;
- 墙体裂缝评估:结合扩充数据集训练的模型,可同时输出裂缝宽度、长度及重叠区域面积,为墙体结构安全性评估提供量化数据(误差≤0.1mm)。
3.2 未来优化方向
- 频域 - 空间域融合分割:当前方案中,频域仅用于增强,未来可将频域特征(如振幅谱、相位谱)融入深度学习模型(如设计频域分支的 U-Net),进一步提升分割精度;
- 动态阈值优化:针对不同场景的裂缝图像,通过强化学习自动选择最优的频域滤波器参数与梯度熵阈值,减少人工调参成本;
- 3D 裂缝数据集扩充:现有方案针对 2D 图像,未来可结合 3D 点云数据,分割 3D 裂缝的重叠区域(如混凝土内部的交叉裂缝),满足更复杂的结构检测需求。
四、总结
通过 “频域高通滤波增强裂缝特征 - 空间域分割提取裂缝区域 - 梯度熵分类区分重叠区域” 的技术路径,可实现裂缝的精准分割与重叠区域识别,解决了传统分割方法对重叠裂缝误判的问题。基于分割结果的多维度数据扩充方案,能有效提升数据集规模与质量,为深度学习模型提供充足的训练样本。该方案在建筑结构检测、管道探伤等领域具有重要应用价值,且随着频域 - 空间域融合技术的发展,分割精度与数据扩充效率将进一步提升。
⛳️ 运行结果


🔗 参考文献
[1] 胡文博.基于数字孪生和弱监督学习的跨复杂场景无砟轨道板裂缝量化研究[D].中南大学,2023.
[2] 张仙艳.数字图像处理在裂缝识别与检测中的应用[D].长安大学[2025-10-14].DOI:10.7666/d.D408647.
[3] 漆绮,王睿,雷悦,等.基于机器视觉的混凝土裂缝图像分割算法研究[J].四川建材, 2022(008):048.DOI:10.3969/j.issn.1672-4011.2022.08.003.
📣 部分代码
🎈 部分理论引用网络文献,若有侵权联系博主删除
👇 关注我领取海量matlab电子书和数学建模资料
🏆团队擅长辅导定制多种科研领域MATLAB仿真,助力科研梦:
🌈 各类智能优化算法改进及应用
生产调度、经济调度、装配线调度、充电优化、车间调度、发车优化、水库调度、三维装箱、物流选址、货位优化、公交排班优化、充电桩布局优化、车间布局优化、集装箱船配载优化、水泵组合优化、解医疗资源分配优化、设施布局优化、可视域基站和无人机选址优化、背包问题、 风电场布局、时隙分配优化、 最佳分布式发电单元分配、多阶段管道维修、 工厂-中心-需求点三级选址问题、 应急生活物质配送中心选址、 基站选址、 道路灯柱布置、 枢纽节点部署、 输电线路台风监测装置、 集装箱调度、 机组优化、 投资优化组合、云服务器组合优化、 天线线性阵列分布优化、CVRP问题、VRPPD问题、多中心VRP问题、多层网络的VRP问题、多中心多车型的VRP问题、 动态VRP问题、双层车辆路径规划(2E-VRP)、充电车辆路径规划(EVRP)、油电混合车辆路径规划、混合流水车间问题、 订单拆分调度问题、 公交车的调度排班优化问题、航班摆渡车辆调度问题、选址路径规划问题、港口调度、港口岸桥调度、停机位分配、机场航班调度、泄漏源定位
🌈 机器学习和深度学习时序、回归、分类、聚类和降维
2.1 bp时序、回归预测和分类
2.2 ENS声神经网络时序、回归预测和分类
2.3 SVM/CNN-SVM/LSSVM/RVM支持向量机系列时序、回归预测和分类
2.4 CNN|TCN|GCN卷积神经网络系列时序、回归预测和分类
2.5 ELM/KELM/RELM/DELM极限学习机系列时序、回归预测和分类
2.6 GRU/Bi-GRU/CNN-GRU/CNN-BiGRU门控神经网络时序、回归预测和分类
2.7 ELMAN递归神经网络时序、回归\预测和分类
2.8 LSTM/BiLSTM/CNN-LSTM/CNN-BiLSTM/长短记忆神经网络系列时序、回归预测和分类
2.9 RBF径向基神经网络时序、回归预测和分类
2.10 DBN深度置信网络时序、回归预测和分类
2.11 FNN模糊神经网络时序、回归预测
2.12 RF随机森林时序、回归预测和分类
2.13 BLS宽度学习时序、回归预测和分类
2.14 PNN脉冲神经网络分类
2.15 模糊小波神经网络预测和分类
2.16 时序、回归预测和分类
2.17 时序、回归预测预测和分类
2.18 XGBOOST集成学习时序、回归预测预测和分类
2.19 Transform各类组合时序、回归预测预测和分类
方向涵盖风电预测、光伏预测、电池寿命预测、辐射源识别、交通流预测、负荷预测、股价预测、PM2.5浓度预测、电池健康状态预测、用电量预测、水体光学参数反演、NLOS信号识别、地铁停车精准预测、变压器故障诊断
🌈图像处理方面
图像识别、图像分割、图像检测、图像隐藏、图像配准、图像拼接、图像融合、图像增强、图像压缩感知
🌈 路径规划方面
旅行商问题(TSP)、车辆路径问题(VRP、MVRP、CVRP、VRPTW等)、无人机三维路径规划、无人机协同、无人机编队、机器人路径规划、栅格地图路径规划、多式联运运输问题、 充电车辆路径规划(EVRP)、 双层车辆路径规划(2E-VRP)、 油电混合车辆路径规划、 船舶航迹规划、 全路径规划规划、 仓储巡逻
🌈 无人机应用方面
无人机路径规划、无人机控制、无人机编队、无人机协同、无人机任务分配、无人机安全通信轨迹在线优化、车辆协同无人机路径规划
🌈 通信方面
传感器部署优化、通信协议优化、路由优化、目标定位优化、Dv-Hop定位优化、Leach协议优化、WSN覆盖优化、组播优化、RSSI定位优化、水声通信、通信上传下载分配
🌈 信号处理方面
信号识别、信号加密、信号去噪、信号增强、雷达信号处理、信号水印嵌入提取、肌电信号、脑电信号、信号配时优化、心电信号、DOA估计、编码译码、变分模态分解、管道泄漏、滤波器、数字信号处理+传输+分析+去噪、数字信号调制、误码率、信号估计、DTMF、信号检测
🌈电力系统方面
微电网优化、无功优化、配电网重构、储能配置、有序充电、MPPT优化、家庭用电
🌈 元胞自动机方面
交通流 人群疏散 病毒扩散 晶体生长 金属腐蚀
🌈 雷达方面
卡尔曼滤波跟踪、航迹关联、航迹融合、SOC估计、阵列优化、NLOS识别
🌈 车间调度
零等待流水车间调度问题NWFSP 、 置换流水车间调度问题PFSP、 混合流水车间调度问题HFSP 、零空闲流水车间调度问题NIFSP、分布式置换流水车间调度问题 DPFSP、阻塞流水车间调度问题BFSP
👇
DAMO开发者矩阵,由阿里巴巴达摩院和中国互联网协会联合发起,致力于探讨最前沿的技术趋势与应用成果,搭建高质量的交流与分享平台,推动技术创新与产业应用链接,围绕“人工智能与新型计算”构建开放共享的开发者生态。
更多推荐


所有评论(0)