2025亚太杯数学建模选题建议及思路来啦!
B题目比较硬核,主要是物理建模+优化,难点在于理论模型的建立以及后续的优化,这道题我们只要能建立合理的理论模型,得出合理优化结果,做出可视化,获奖概率会高很多,大家到时候看我论文以及运行我的python代码即可,代码不需要你配环境,我会录制怎么运行的视频,无脑运行,很简单。D题目是专业问题,只建议懂qubo和用过kaiwu的队伍选择。A题目是运动学仿真和轨迹规划问题,难度对于小白队伍来说较大,此外
大家好呀,2025年APMCM亚太杯数学建模竞赛开始了,来说一下初步的选题建议吧:
本次亚太杯难度上D>A>B≈C。推荐大家选择B题目。
D题目是专业问题,只建议懂qubo和用过kaiwu的队伍选择。A题目是运动学仿真和轨迹规划问题,难度对于小白队伍来说较大,此外,可视化也不太好做。
C题目虽然是比较经典的数据分析题目,但比较难的是数据收集和处理部分,要收集到各个问题里面包含的各个小问能用的相关指标数据并整合很难,大家很容易在收集数据方面花费大量时间并卡壳,此外选择队伍预计也比较多,模型也很难做得出彩,获奖概率并不高,不推荐选择。
B题目比较硬核,主要是物理建模+优化,难点在于理论模型的建立以及后续的优化,这道题我们只要能建立合理的理论模型,得出合理优化结果,做出可视化,获奖概率会高很多,大家到时候看我论文以及运行我的python代码即可,代码不需要你配环境,我会录制怎么运行的视频,无脑运行,很简单。
精力有限,以下只是简略的图文版初步思路,更详细的视频版完整讲解请移步:
2025APMCM亚太杯数学建模选题建议|ABCD题详细思路|完整建模_哔哩哔哩_bilibili
OK,接下来讲一下ABCD题的思路。
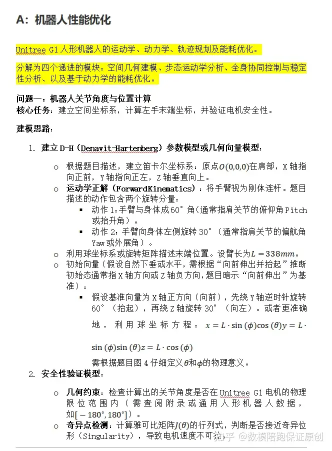
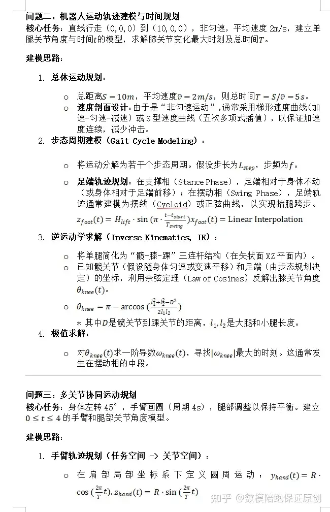
A题:




B题:



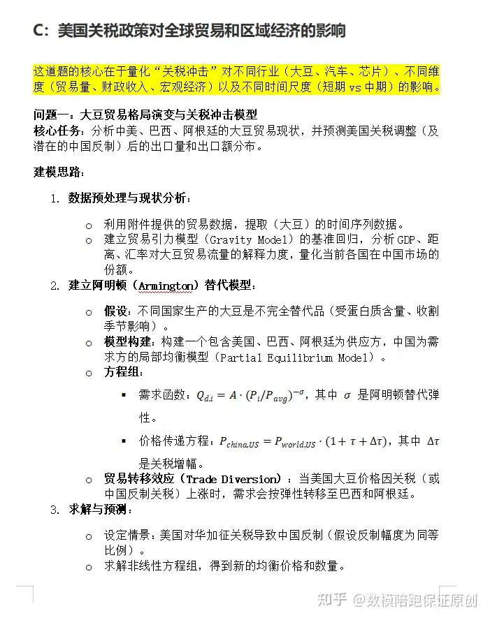
C题:




D题:

OK,上述思路的文档领取、视频讲解以及后续的完整成品论文预定请点击我的下方个人卡片查看↓:
DAMO开发者矩阵,由阿里巴巴达摩院和中国互联网协会联合发起,致力于探讨最前沿的技术趋势与应用成果,搭建高质量的交流与分享平台,推动技术创新与产业应用链接,围绕“人工智能与新型计算”构建开放共享的开发者生态。
更多推荐
所有评论(0)