数据中心供配电系统
数据中心供配电系统是确保IT设备持续运行的核心基础设施,其可靠性直接影响业务的连续性和数据的安全性。现代数据中心对电力依赖极高,任何供电中断都可能导致服务宕机、数据丢失或硬件损坏,造成巨大经济损失和声誉损害。是数据中心的心脏系统,为制冷系统,弱电系统,消防系统提供电力支持。
问题
- 数据中心的电从什么地方来?
- 这个电的等级怎么变化的?
- 机房有那几种供电方式?
带着这几个问题我们来学习了解一下数据中心供配电系统。
数据中心供配电系统概述
数据中心供配电系统是确保IT设备持续运行的核心基础设施,其可靠性直接影响业务的连续性和数据的安全性。现代数据中心对电力依赖极高,任何供电中断都可能导致服务宕机、数据丢失或硬件损坏,造成巨大经济损失和声誉损害。是数据中心的心脏系统,为制冷系统,弱电系统,消防系统提供电力支持。
数据中心的电

电力等级:
发电厂:3.15~20kv ——>升压变压器——>35~500kv——>高压输电——>降压变电站——>10kv中压系统——>400v低压配电系统
案例:某数据中心采用110kv-10kv-0.4kv三级联动方式
数据中心送电关节设备
110KV变电站
数据中心的变电站主要将110KV市电引入,转换成10kv进行分配。变电站设备主要包括一次部分设备和二次部分设备,目前很多自建的110kv变电站采用GIS系统。
GIS系统
GIS系统的基本概念
GIS(Gas Insulated Switchgear)即气体绝缘金属封闭开关设备,是一种将变电站中除变压器以外的高压设备(如断路器、隔离开关、接地开关、互感器等)封装在充有绝缘气体的金属外壳内的紧凑型设备。其绝缘介质通常采用六氟化硫(SF₆)气体。
GIS系统的核心特点
紧凑性
GIS设备通过气体绝缘替代传统空气绝缘,体积仅为常规设备的10%-30%,特别适合空间受限的城市变电站或地下变电站。
高可靠性
全封闭结构避免外部环境(如污秽、潮湿、小动物)影响,故障率显著低于敞开式设备。SF₆气体的绝缘强度是空气的2-3倍。
维护便捷
模块化设计支持快速更换故障单元,日常维护工作量减少约50%。需定期检测SF₆气体泄漏和含水量。
GIS系统的典型结构
气室划分
- 断路器气室:额定压力通常0.6-0.7MPa
- 隔离开关气室:压力约0.5MPa
- 母线气室:分段设计以限制故障范围
核心组件
- 断路器:采用压气式或热膨胀式灭弧
- 电流/电压互感器:通常为罗氏线圈结构
- 局部放电监测:UHF传感器集成在壳体内部
GIS的技术参数示例
- 电压等级:72.5kV~1100kV
- 额定电流:2000A~8000A
- 开断能力:31.5kA~63kA
- 年泄漏率:<0.5%/年
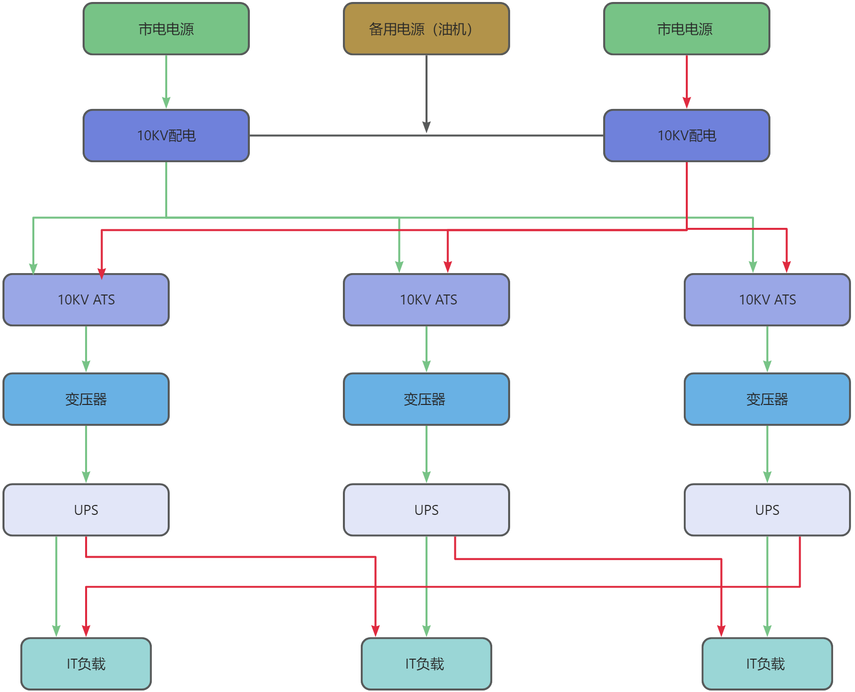
数据中心的供配电方式
GB50174-2017《数据中心设计规范》在附录“电气”中规定:A级数据中心应满足容错要求,可采用2N系统,也可以采用其他避免单点故障的系统配置。
A级数据中心供配电系统主要有三种架构:2N , DR ,RR
2N系统
由俩个供配电单元组成,每个单元都能满足全部负载的用电需求,俩个俩单元同时工作,互为备用。正常运行时,每个单元向负载提供一半的电能,如头柜的主路和备路。当一个供电单元故障时,另外一个单元提供全部电能。2N系统架构图如下:

这种多电源系统冗余的供电方式,克服了单电源系统存在的单点故障瓶颈,增加了供电系统可靠性。但是由于设备配置多,成本高,通常情况下比N+X系统低。
DR系统
DR系统是Distribution Redundancy的简称,意思是分布冗余
由N(N>=3)个配置相同的供配电单元组成,N个单元同时工作。将负载均分为N组,每个供配电单位为本组负载和相邻负载供电。正常情况下,每个供配电单元的负荷率为66%。当一个供配电单元系统发生故障,其对应负载由相邻供配电单元继续供电。DR系统架构如下图所示:

RR系统
RR是Reserve Redundancy 的简称,意思是后备冗余。
由多个配电单元组成,其中一个单元作为其它运行单元的备用。当一个运行单元发生故障,通过电源切换装置,备用单元继续为负载供电。
优缺点
2N配电系统
- 优点
- 可靠性高:2N系统是指有两个独立的供电系统,平时它们都为负载供电,当一个系统出现故障时,另一个系统可以承担全部负载,这种冗余设计极大地降低了停电的风险。例如,像银行的数据中心,如果一个供电线路故障,另一个线路能保证金融交易等关键业务不受影响。
- 容错能力强:可以容忍一个完整的供电系统失效,保障数据中心持续运行。
- 缺点
- 成本高:需要配置两套完整的供电设备,包括变压器、配电柜、UPS等,初期投资大。而且设备占用空间也比较大。
- 维护复杂:由于设备较多,维护工作量和难度都相对较高,需要专业的维护人员来操作。
- 适用场景:适用于对电力可靠性要求极高的场合,如金融行业的数据中心、大型互联网公司的核心数据中心等,这些地方一旦停电会造成巨大的经济损失和社会影响。
DR配电系统
- 优点
- 灵活性高:采用分布式的供电单元,各个单元相对独立。可以根据负载的分布和需求灵活配置供电模块。
- 可扩展性好:方便增加或减少供电模块,以适应数据中心负载的变化。
- 成本相对较低:相较于2N系统,不需要完全复制整套供电系统,在冗余和成本之间有较好的平衡。
- 缺点
- 控制复杂:需要复杂的控制系统来协调各个分布式的供电单元,确保在故障时能快速切换和调整负载。
- 可靠性稍逊:虽然有冗余设计,但每个分布式单元的故障可能会对局部负载产生影响,整体可靠性不如2N系统。
- 适用场景:适用于数据中心负载分布较分散,且对扩展性有需求的场景,如一些大型企业的数据中心,其内部业务系统较多,负载变化较频繁。
RR配电系统
- 优点
- 简单有效:主要侧重于在供电线路的路由上进行冗余设计,能够快速地将电力从正常线路切换到备用线路,实现简单。
- 成本较低:相比2N系统,不需要成倍的设备,主要在关键线路和开关设备上进行冗余配置,投资成本较低。
- 缺点
- 单点故障风险:如果共享的关键组件(如主开关等)出现故障,可能会导致供电中断。
- 冗余有限:主要针对线路故障提供冗余,对于电源设备本身的故障冗余能力相对较弱。
- 适用场景:适用于对成本较为敏感,且供电线路故障风险较高的场景,如一些小型数据中心或者是对电力可靠性要求不是顶级高的场合。
三者对比
- 可靠性:2N系统>DR系统>RR系统。2N系统有完全独立的两套系统作为备份,可靠性最高;DR系统是分布式冗余,有一定的抗故障能力但稍逊一筹;RR系统主要针对线路冗余,在电源设备故障等情况下保障能力较弱。
- 成本:2N系统>DR系统>RR系统。2N系统需要两套完整设备,成本最高;DR系统成本相对适中;RR系统主要在关键线路冗余,成本较低。
- 灵活性和扩展性:DR系统>RR系统>2N系统。DR系统分布式的特点使其在灵活性和扩展性方面表现最好;RR系统有一定的灵活性;2N系统由于是两套完整系统,在扩展等方面灵活性相对较差。
DAMO开发者矩阵,由阿里巴巴达摩院和中国互联网协会联合发起,致力于探讨最前沿的技术趋势与应用成果,搭建高质量的交流与分享平台,推动技术创新与产业应用链接,围绕“人工智能与新型计算”构建开放共享的开发者生态。
更多推荐


所有评论(0)