蓝桥杯“翻车”?计算机保研还有必要卷竞赛吗?
例如,西安电子科技大学已取消美国大学生数学建模竞赛等竞赛的保研加分,目前也已有多所高校明确声明“仅认可教育部白名单竞赛”。尽量参加教育部认可的国家级竞赛,下图所示即为教育部认证的84个竞赛的部分截图,完整文件可以通过链接下载查看~,在此基础上可再借助正规竞赛进一步提升自我竞争力,如果可以,最好不要把保研的希望全押在竞赛加分上。还有不少高校在政策上对竞赛加分比例进行了明显下调,竞赛在保研中的含金量呈
写在前面
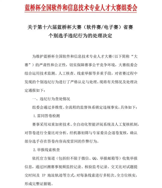
4月30日,蓝桥云课网站发布了蓝桥杯大赛组委会的《关于第十六届蓝桥杯大赛(软件赛/电子赛)省赛个别选手违纪行为的处理决定》。
附件(一)显示,在第十六届蓝桥杯大赛省赛(软件赛和电子赛)中,经甄别,共有312名选手存在违规行为,1133名选手存在作弊行为,组委会还公布了这些作弊选手的准考证号。
具体文件截图如下:



图源网络
蓝桥杯作为一项由工业和信息化部人才交流中心主办的全国性IT学科赛事,已连续多年入选中国高等教育学会发布的 “全国普通高校学科竞赛排行榜”,备受高校认可。
许多学校在保研资格认定、综合测评加分等方面,都会将蓝桥杯获奖情况纳入考量。
比如一些学校会根据学生在蓝桥杯中获得的奖项等级,在《学生素质发展综合考评》中给予相应的学习成绩附加分。

图源《兰州大学2025年推免学术类成果认定指导意见》
可以说对于计算机专业保研,蓝桥杯是含金量最高的几个竞赛之一。因此保证竞赛的公平性,也可以说是在保证保研的公平性。
01
“你的竞赛,非常松弛”
竞赛保研?查无此人
实际上,部分院校允许学生通过竞赛或科研保研——只要学生在科研、竞赛等方面有突出成果,就可以降低保研的学业成绩标准,甚至允许直接保研。
如厦门大学推免细则中规定获得国际级A类竞赛二等奖及以上或国家级A类竞赛一等奖及以上的同学、团体竞赛项目中至多有3名排名前3的核心团队成员可走“特殊专长保研”。

![]()
厦门大学信息学院(特色化示范性软件学院)关于做好2025年推荐优秀应届本科毕业生免试攻读研究生工作的通知
https://informatics.xmu.edu.cn/info/1046/39829.htm
但这种方式也常因人为操作空间大,对其他保研er不公平而备受争议。从现在的保研政策调整趋势来看,竞赛保研的赛道或将持续萎缩,如浙江工业大学已经取消学术一类保研(竞赛保研)。想只靠科研竞赛走上保研之路可能会成为过去式。

图源:小红书
http://xhslink.com/a/Mohuq5L79k05
加分归零?“朝令夕改”
科研和竞赛因加分较多,一直是不少保研er着重争取的“战地”。但事实上,竞赛加分标准一直备受争议,变动频繁,不稳定因素较多,导致每年都有因加分政策突变而错失保研机会的学生。

图源:小红书
http://xhslink.com/a/HmKb1dnPyi05
关于竞赛的含金量,它并非一成不变,而是受赛事影响力、行业认可度、参赛群体质量等多种因素左右 。但整体来看,国家级赛事更容易获得院校认可。
除此之外,各大高校也对竞赛的含金量有着各自严格且动态的评估标准。学校会依据自身学科发展规划、人才培养目标,定期审视竞赛与本校保研政策的适配度。因此随着教育理念的更新、学科的发展,一些以往含金量较高的竞赛也会被各大高校排除在保研加分名单之外 。
例如,西安电子科技大学已取消美国大学生数学建模竞赛等竞赛的保研加分,目前也已有多所高校明确声明“仅认可教育部白名单竞赛”。
还有不少高校在政策上对竞赛加分比例进行了明显下调,竞赛在保研中的含金量呈现出越来越弱的趋势。


图源:小红书
http://xhslink.com/a/Mohuq5L79k05
狂卷竞赛,舍本逐末
也有相当不少的同学参加了很多竞赛,但对自己的时间和精力安排没有一个合理的规划,导致虽然拿到一些奖项与加分,成绩却大幅下滑,最后一看综合排名——直接白干。

图源:小红书
http://xhslink.com/a/QCSZzSBRxna6
此外,花钱购买竞赛资格、伪造竞赛奖项等行为也屡见不鲜。这类不公平现象严重损害了其他保研er的利益,是各大高校坚决抵制的红线行为。
各校保研政策中皆明确禁止材料造假,一旦发现,涉事学生将直接被取消保研资格。

清华大学 2025 年接收推荐免试研究生办法
https://yz.tsinghua.edu.cn/__local/4/83/D1/AF5205659ECD70B06B902EA7EFE_C33B0384_2DD34.pdf

图源:小红书
http://xhslink.com/a/ggzg9PzAuQ05
说到底,对于大部分普通的同学来说,竞赛要怎么规划才能利益最大化?
02
保研竞赛,怎么选?
认清定位
保研归根结底还是最看重学生的成绩,毕竟保研资格评定中成绩通常会达到80%—90%的占比。比如山东大学的保研综评中,学业成绩就占到了90%。保研er的首要任务是尽可能把成绩保持在前列,在有余力的情况下再参加一些竞赛。

山东大学推荐优秀应届本科毕业生免试攻读研究生工作办法
https://www.bkjx.sdu.edu.cn/info/1067/36635.htm
精准出击
同时,参加竞赛也不是越多越好,同学们需要根据自己的实际情况合理安排时间和精力,挑选性价比最高的竞赛来参加,如本院保研政策提及的竞赛、直通夏令营的竞赛等等。
如大挑,不仅认可度较高,参加后可能还会有一定的学术产成果产出;
再如大创,即大学生创新创业训练项目,参加门槛低,有利于丰富科研经历;
英语比较好的同学还可以去参加大英赛,难度并不高,容易获奖。
挑选的方法有将竞赛的文件要求和本校保研政策进行综合比较:比如参加直通夏令营的竞赛、或者参加本院保研政策中的高分竞赛等。
此外,大家还要考虑竞赛是否具有权威性,尽量参加教育部认可的国家级竞赛,下图所示即为教育部认证的84个竞赛的部分截图,完整文件可以通过链接下载查看~

2023全国普通高校大学生竞赛分析报告
https://www.cahe.edu.cn/site/content/16011.html
BAOYANDAO
写在最后
保研政策年年更迭,竞赛加分难以捉摸,黑幕和作弊问题又层出不穷。因此,对保研er而言,牢牢保住成绩永远是重中之重,在此基础上可再借助正规竞赛进一步提升自我竞争力,如果可以,最好不要把保研的希望全押在竞赛加分上。
DAMO开发者矩阵,由阿里巴巴达摩院和中国互联网协会联合发起,致力于探讨最前沿的技术趋势与应用成果,搭建高质量的交流与分享平台,推动技术创新与产业应用链接,围绕“人工智能与新型计算”构建开放共享的开发者生态。
更多推荐

所有评论(0)