企业数据资产入表操作指引
数据资产入表是一项复杂而系统的工程,涉及数据的治理、评估、登记、交易和成本管理等多个环节。企业应建立完善的数据治理体系,确保数据资产的合规性和真实性,最大化数据资产的经济价值。通过科学的管理和应用,数据资产将成为企业提升竞争力的重要资源。综上所述,企业在数据资产入表过程中,应注重数据治理、评估、合规与确权、交易、成本管理和列报与披露等各个环节。通过系统化的管理和科学的操作,企业可以实现数据资产的有
在数字经济时代,数据已成为企业的关键生产要素,其管理和应用至关重要。数据资产入表操作涉及复杂的评估和管理过程,企业需要遵循合规性、真实性和透明性的原则。本指南旨在为企业提供系统化的操作指导,帮助实现数据资产的高效管理与最大化价值,提升企业的竞争力和经济效益。本文案例资料《企业数据资产入表操作指引》&《2023中国数据资产化发展趋势白皮书》
本文参考资料,下载地址文末获取~
企业数据资产
在数字经济时代,数据已成为企业的关键生产要素,蕴含着巨大的经济与社会价值。企业对数据资产的管理和应用已成为提升竞争力的重要手段。然而,由于数据资产的独特性,其入表操作涉及复杂的评估和管理过程。本文旨在为企业提供系统化的数据资产入表操作指导,帮助企业在合规的前提下,最大化数据资产的价值。
第一章:数据资产入表的基本概念与原则
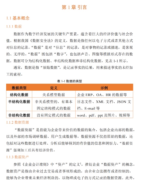
1.1 基本概念
数据作为数字经济的核心,具有多样的形式和丰富的应用场景。数据可以是结构化的、半结构化的或非结构化的,具体包括企业ERP系统数据、日志文件、图片和视频等。数据资源是指能够为企业带来价值的数据集合,包括企业内部数据和外部市场数据。数据资产则是经过处理和分析后具有经济价值的信息集合。

1.2 数据资产入表的政策依据
数据资产入表需要遵循一系列的政策和法规。企业应参考《企业数据资源相关会计处理暂行规定》、《数据资产评估指导意见》等文件,确保数据资产的合规性和真实性。


1.3 数据资产入表的实际需求和挑战
企业需要将数据资产纳入财务报表,以充分发挥其价值。然而,这一过程面临诸多挑战,如数据资产的初始计量、成本归集和分摊等,需要业务、财务和IT部门的密切协作。
1.4 基本原则
数据资产入表应遵循合法合规、谨慎性和商业秘密保护的基本原则。企业应确保数据的合法性、真实性和完整性,防止财务报表的虚假陈述,并保护商业秘密。
第二章:数据治理
2.1 数据溯源
数据溯源是数据治理的关键环节。企业需要建立完整的数据溯源模型和方法,确保数据来源的可追溯性和可靠性。通过数据溯源,企业可以追踪数据的生成、处理和使用全过程,确保数据的透明度和可信度。
2.2 数据权属
数据权属的确定涉及多个因素,包括数据的产生、收集和处理过程。企业应明确数据的所有权和使用权,确保数据使用的合法性。合理的权属界定有助于减少数据纠纷,保障数据资产的合法权益。
2.3 数据质量
数据质量直接影响数据资产的价值。企业应建立完善的数据质量检查和分析机制,确保数据的准确性和一致性。高质量的数据是数据资产评估和管理的基础,企业需要持续监控和提升数据质量。

2.4 治理方案
数据治理需要系统化的方案,包括治理组织和制度建设。企业应建立数据治理委员会,制定数据治理政策和流程,确保数据治理的有效性。通过科学的治理方案,企业可以提高数据管理水平,实现数据资产的规范管理。

第三章:数据资产评估
3.1 评估方法
数据资产评估是数据资产入表的核心环节。企业应采用科学的评估方法,综合考虑数据的经济价值、使用价值和潜在风险。常见的评估方法包括成本法、市场法和收益法,企业应根据具体情况选择合适的方法。
3.2 评估指标
评估指标包括数据的完整性、真实性、时效性和相关性。企业应建立一套完善的评估指标体系,确保数据资产评估的准确性和公平性。通过合理的评估指标,企业可以全面反映数据资产的实际价值。
3.3 评估报告
评估报告是数据资产入表的重要依据。企业应详细记录评估过程和结果,形成规范的评估报告,为数据资产的入表提供依据。评估报告应包括数据资产的描述、评估方法和评估结果等内容,确保评估过程的透明性和可追溯性。
第四章:合规与确权
4.1 数据来源合法性审查
数据来源的合法性是数据资产入表的前提。企业应对数据的来源进行严格审查,确保数据的合法性和合规性。通过合法性审查,企业可以避免因数据来源问题引发的法律风险。
4.2 数据资产的登记行为
数据资产的登记是数据资产管理的重要环节。企业应建立数据资源和数据产品的登记制度,确保数据资产的可追溯性和管理的规范性。通过系统的登记行为,企业可以实现数据资产的有效管理和使用。
第五章:数据交易
5.1 数据交易市场分类
数据交易市场是数据资产价值实现的重要途径。企业应了解不同类型的数据交易市场,选择合适的交易平台和方式。数据交易市场包括公共市场、行业市场和企业内部市场,企业应根据需求选择合适的交易渠道。
5.2 数据交易流程
数据交易流程包括注册认证、登记挂牌、产品订购、合约评估、产品交付和交易结算等环节。企业应熟悉并遵守各个环节的操作规范,确保数据交易的合规性和安全性。通过规范的数据交易流程,企业可以有效实现数据资产的市场价值。
第六章:成本的归集与分摊
6.1 成本构成
数据资产的成本包括数据资源成本和数据处理成本。企业应详细记录各项成本,确保成本归集和分摊的准确性。成本构成的准确记录有助于企业全面了解数据资产的投资和收益情况。
6.2 会计确认和计量
数据资产的会计确认和计量涉及存货和无形资产的确认。企业应按照相关会计准则,准确确认和计量数据资产的成本和价值。合理的会计确认和计量可以提高财务报表的准确性和可靠性。
第七章:列报与披露
7.1 列报
数据资产的列报是财务报表的重要组成部分。企业应按照规定的列报方式和内容,准确列报数据资产的信息。通过合理的列报,企业可以全面展示数据资产的价值和使用情况。
7.2 披露
数据资产的披露要求企业公开相关信息,确保信息的透明性和真实性。企业应按照相关规定,完整披露数据资产的使用和管理情况。通过透明的披露,企业可以增强利益相关者的信任,提升企业的信誉度。
案例分析
案例背景
某大型互联网企业在数据资产入表过程中,面临数据来源复杂、成本归集困难等问题。通过建立数据治理框架,明确数据权属和质量标准,该企业成功实现了数据资产的规范管理和有效入表。
实施过程
企业首先进行数据溯源,确保数据来源的合法性。然后,建立数据质量检查和分析机制,提高数据的准确性和一致性。接着,采用科学的评估方法,对数据资产进行评估,并形成规范的评估报告。最后,按照规定的流程和标准,完成数据资产的登记和披露。
结果与收益
通过规范的数据资产管理,该企业显著提高了数据的利用效率和经济价值。在财务报表中准确反映了数据资产的价值,为企业的经营决策提供了有力支持。
总结
数据资产入表是一项复杂而系统的工程,涉及数据的治理、评估、登记、交易和成本管理等多个环节。企业应建立完善的数据治理体系,确保数据资产的合规性和真实性,最大化数据资产的经济价值。通过科学的管理和应用,数据资产将成为企业提升竞争力的重要资源。
综上所述,企业在数据资产入表过程中,应注重数据治理、评估、合规与确权、交易、成本管理和列报与披露等各个环节。通过系统化的管理和科学的操作,企业可以实现数据资产的有效管理和利用,提升企业的市场竞争力和经济效益。
参考资料&资料下载
| 参考资料 | 地址 |
|---|---|
| 企业数据资产入表操作指引 | https://pduola.com/file/2,1e77b2a78194 |
| 2023中国数据资产化发展趋势白皮书 | https://pduola.com/file/10,1e7a36aa81e9 |
预览
企业数据资产入表操作指引



2023中国数据资产化发展趋势白皮书



最后
关注我,分享优质前沿资料(IT、运维、编码、互联网…)
给我留言,会帮大家寻找需要的资料~,第一时间推送
精品资料已经整理成专栏40+运维服务管理资料、30+互联网安全资料。专栏包含运维服务管理,运维变更流程,数据中心建设和运维方案等等精品资料!!
持续更新中,关注我,公众号内回复【专栏】即可获取专栏地址,专栏今日已更新!!!

DAMO开发者矩阵,由阿里巴巴达摩院和中国互联网协会联合发起,致力于探讨最前沿的技术趋势与应用成果,搭建高质量的交流与分享平台,推动技术创新与产业应用链接,围绕“人工智能与新型计算”构建开放共享的开发者生态。
更多推荐


所有评论(0)