1-1 开关电源(DC/DC)12V~5V-电源芯片MP2307DN-LF-Z
MP2307集成可调MOSFET,能够提供3A的持续负载电流超过了广泛的输入电压4.75V至23V。这个装置,MP2307采用8引脚SOIC封装,提供了一个非常紧凑的系统解决方案。这段描述的是:当输出电压为5V-3.3V时,建议外部自举二极管可以提高稳压器的效率,图3是二极管的位置(在稳压器的输出到 BS 引脚使用)。最后说的是:推荐的外部二极管为 IN4148,BS 电容为 0.1~1μF。基于
一、电源芯片
1.原理图及封装

2.芯片简介
MP2307是单片同步降压稳压器。MP2307集成可调MOSFET,能够提供3A的持续负载电流超过了广泛的输入电压4.75V至23V。MP2307电流模式控制提供快速瞬态响应和逐周期电流限制。一种可调软启动可防止浪涌电流开通和关断模式时,电源电流低于1μA。这个装置,MP2307采用8引脚SOIC封装,提供了一个非常紧凑的系统解决方案。可调输出由0.925V至20V高达95%的效率可编程软启动稳定与低ESR陶瓷输出电容器固定340KHz频率周期过电流保护输入欠压锁定耐热增强型8引脚SOIC封装
3.典型应用电路

4.调节输出电压的方法


根据我一顿计算:用市面上能够买到的电阻完成转换的是
3.3V-R1= 22.6千欧 R2= 8.66千欧
5V-R1= 22.6千欧 R2 = 5.1千欧
5.外围可选电路
这段大致意思是:可选的肖特基二极管可以在 SW 引脚和 GND 引脚之间并联,以提高整体效率。
表格为肖特基二极管的型号和制造商。

这段描述的是:当输出电压为5V-3.3V时,建议外部自举二极管可以提高稳压器的效率,图3是二极管的位置(在稳压器的输出到 BS 引脚使用)。最后说的是:推荐的外部二极管为 IN4148,BS 电容为 0.1~1μF。
二、绘制原理图
基于以上电源芯片的数据手册提到的重点,并且结合我们实际的需求,我们就可以画出我们想要的完整的电路图了。
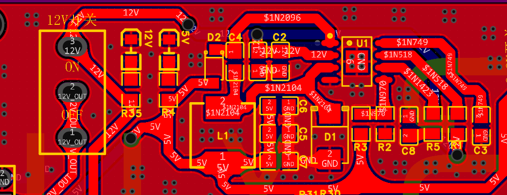
三、绘制PCB

四、实物图
已经测试过了,12v转5v完美运行。

DAMO开发者矩阵,由阿里巴巴达摩院和中国互联网协会联合发起,致力于探讨最前沿的技术趋势与应用成果,搭建高质量的交流与分享平台,推动技术创新与产业应用链接,围绕“人工智能与新型计算”构建开放共享的开发者生态。
更多推荐


所有评论(0)