计算机毕业设计Springboot智慧交通分析系统 基于Spring Boot的智能交通数据分析平台 Spring Boot驱动的智慧交通监控与分析系统
本系统通过集成多种先进技术,实现了对交通状况的全面监测、智能分析与优化管理。它不仅能够有效缓解交通拥堵,提升城市交通运行效率,还能为交通管理部门提供科学决策支持,推动智慧交通的全面发展。注:完成的毕业设计程序以下面的的环境软件、功能图和界面为准。系统所需要的环境软件:idea、eclipse+mysql5.7、8.0+Navicat+JDK1.8+tomcat7.03.
计算机毕业设计Springboot智慧交通分析系统e315o5zy
(配套有源码 程序 mysql数据库 论文)本套源码可以先看具体功能演示视频领取,文末有联xi 可分享
随着城市化进程的加速,交通拥堵、资源分配不均以及环境污染等问题日益凸显,成为制约城市可持续发展的关键因素。智慧交通系统作为解决这些问题的重要手段,通过整合先进的信息技术,如物联网、大数据和人工智能,能够实现对交通流量的实时监测、智能调度以及优化管理,从而提升交通效率、降低能耗并改善城市居民的生活质量。在这样的背景下,开发一套基于Spring Boot框架的智慧交通分析系统显得尤为必要。Spring Boot以其简洁高效的开发模式和强大的生态系统,为构建高性能、可扩展的智慧交通应用提供了坚实的技术基础。
系统功能
-
交通流量实时监测:通过传感器网络和摄像头,实时采集道路、桥梁、隧道等交通节点的流量数据,包括车速、车流量、车辆类型等信息。
-
交通拥堵预警与分析:基于历史数据和实时监测数据,利用机器学习算法对交通拥堵情况进行预测和预警,并生成拥堵原因分析报告。
-
交通信号智能优化:根据实时交通流量动态调整交通信号灯的时长,优化路口通行效率,减少车辆等待时间。
-
交通违规检测与记录:自动识别并记录超速、闯红灯、违规变道等交通违规行为,生成违规记录并通知相关部门。
-
交通资源分配与调度:根据交通流量和需求,合理分配公共交通资源,如公交车、出租车和共享单车,优化资源配置。
-
交通数据分析与可视化:提供多维度的交通数据分析功能,生成可视化图表,帮助管理者直观了解交通状况和趋势。
-
应急事件处理与响应:在交通事故或突发事件发生时,快速响应并提供应急救援路径规划和交通疏导方案。
功能总结
本系统通过集成多种先进技术,实现了对交通状况的全面监测、智能分析与优化管理。它不仅能够有效缓解交通拥堵,提升城市交通运行效率,还能为交通管理部门提供科学决策支持,推动智慧交通的全面发展。
注:完成的毕业设计程序以下面的的环境软件、功能图和界面为准。
系统所需要的环境软件:idea、eclipse+mysql5.7、8.0+Navicat+JDK1.8+tomcat7.0
3.4系统功能分析
考虑到实际生活中在智慧交通管理方面的需要以及对该系统认真的分析,将系统权限按进行划分。管理员登入使用本系统涉到的功能主要有用户管理、违章车辆管理、违章分类管理、车辆信息管理、交通管理、系统管理、我的信息等功能。管理员用例如图3-1所示。

图3-1 管理员用例图
用户登入使用本系统涉到的功能主要有个人中心、修改密码、违章车辆、车辆信息、我的收藏等功能。用户用例如图3-2所示。

图3-2 用户用例图
3.5系统流程分析
3.5.1登录流程
登录流程如图3-3所示:

图3-3 登录流程
3.5.2系统操作流程
系统操作流程如图3-4所示:

图3-4系统操作流程图
第四章 系统设计
4.1系统的框架设计
该体系结构将以MVC模型作为体系结构,其体系结构上将其划分为三个层次:表示级、服务级、数据库级。采用MVC模型的思路,实现了各个业务的分离,实现了多个功能的高内聚和低耦合。在代码编写中,对通用代码、相同逻辑代码进行精化和包装,以提升代码使用效率,并使代码逻辑更为清楚。
1.表示层:网页浏览器是展示层面的主体,使用者可以透过网页浏览进入该网页。利用Java技术在前端网页中的应用,通过Ajax技术来与后台的业务服务进行交互,以满足网页的局部动态改变。
2.逻辑层:当系统使用者在进入该体系之后,能够在该层呼叫该业务的业务函数界面。
3.数据库:该系统使用MySQL实现对数据的持久性管理,为了实现数据的标准化、简化和快速的存储,将会引进MybatisORM持久性架构。
4.2系统功能模块设计
智慧交通分析系统在设计与实施时,采取了模块性的设计理念,把相似的系统的功能整合到一个模组中,以增强内部的功能,减少各组件之间的联系,从而达到减少相互影响的目的。系统总体功能结构如图4-1所示。

图1 系统总体功能结构图
4.3 数据库设计
4.3.1数据库概念设计
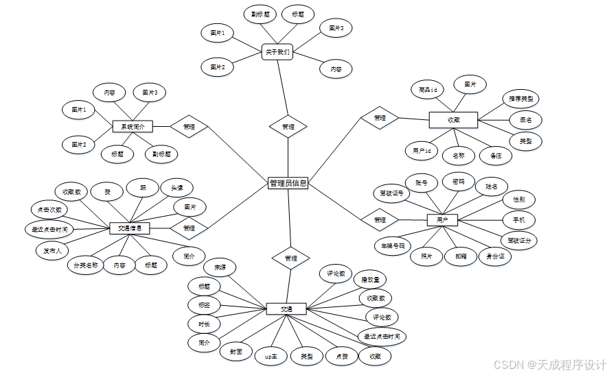
概念模型用于独立于指定的数据库管理系统对信息世界进行建模。方便将现实世界中的实际事物抽象出来,形成适合数据库管理系统的数据库模型。人们倾向于将现实世界抽象为信息世界,再将信息世界抽象为机器世界。也就是说,首先将现实世界中的目标抽象为一个独立于专用计算机软件和专用数据库管理系统的信息结构,而是一个数据模型,然后将实体模型在电子计算机上转化为一个适用于数据库管理系统的数据库系统。事实上,数据模型是介于现实世界和机器世界之间的一个层次。信息世界的基本要素包含实体和关联。
(1)E-R实体图(entity)
er实体(entity) 客观存在并可相互区别的事物称为实体。实体可以是实际的人、事或物,还可以是抽象化的概念或联络。在系统中将对“用户、交通、系统简介、交通信息、关于我们、收藏”等几个主要的实体属性进行布局,系统主要er实体如图4-2所示。

图4-2局部E-R图
5.1系统前台模块实现
5.1.1系统首页页面实现
当人们打开系统的网址后,首先看到的就是首页界面。在这里,人们能够看到智慧交通分析系统的导航条,通过导航条进入各功能进行操作。系统首页界面如图5-1所示:

图5-1 系统首页界面
在注册流程中,用户在Vue前端填写必要信息(如用户名、密码等)并提交。前端将这些信息通过HTTP请求发送到Java后端。后端处理这些信息,检查用户名是否唯一,并将新用户数据存入MySQL数据库。完成后,后端向前端发送注册成功的确认,前端随后通知用户完成注册。这个过程实现了新用户的数据收集、验证和存储。系统注册页面如图5-2所示:

图5-2系统注册页面
交通:在交通页面的输入栏中输入标题进行查询,可以查看到交通详细信息,并进行评论或收藏等操作;交通页面如图5-3所示:

图5-3交通详细页面
交通信息:在交通信息页面的输入栏中输入标题进行查询,可以查看到交通信息详细信息,并进行点赞或收藏等操作;交通信息页面如图5-4所示:

图5-4交通信息详细页面
5.1.2个人中心页面实现
个人中心:在个人中心页面可以对个人中心、修改密码、违章车辆、车辆信息、我的收藏等进行操作,如图5-5所示:

图5-5个人中心界面
5.2后台管理员模块实现
在登录流程中,用户首先在Vue前端界面输入用户名和密码。这些信息通过HTTP请求发送到Java后端。后端接收请求,通过与MySQL数据库交互验证用户凭证。如果认证成功,后端会返回给前端,允许用户访问系统。这个过程涵盖了从用户输入到系统验证和响应的全过程。如图5-6所示。

图5-6后台登录界面
管理员进入主页面,主要功能包括对用户管理、违章车辆管理、违章分类管理、车辆信息管理、交通管理、系统管理、我的信息等进行操作。管理员主页面如图5-7所示:

图5-7 管理员主界面
用户管理;在用户管理页面输入姓名、性别、身份证进行查询、添加或删除用户管理列表,并对用户管理详细信息进行查看、修改或删除操作;如图5-8所示:

图5-8用户管理界面
违章车辆管理;在违章车辆管理页面输入违章名称、车牌号码、处罚类型、是否支付进行查询、删除、违章分类、处罚类型操作违章车辆管理列表,并对违章车辆管理详细信息进行查看、修改或删除操作;如图5-9所示:

图5-9违章车辆管理界面
交通管理功能在视图层(view层)进行交互,比如点击“查询、添加、删除、爬取数据”按钮或填写交通管理表单。这些交通管理表单动作被视图层捕获并作为请求发送给相应的控制器层(controller层)。控制器接收到这些请求后,调用服务层(service层)以执行相关的业务逻辑,例如验证输入数据的有效性和与数据库的交互。服务层处理完这些逻辑后,进一步与数据访问对象层(DAO层)交互,后者负责具体的数据操作如查看、修改或删除交通信息,并将操作结果返回给控制器。最终,控制器根据这些结果更新视图层,以便交通管理功能可以看到最新的信息或相应的操作反馈。如图5-10所示:

图5-10交通管理界面
管理员进行爬取数据后可以在看板页面查看到系统简介、用户总数、交通、点赞、收藏、播放量、评论数、类型、等实时的分析图进行可视化管理;看板大屏选择了Echart作为数据可视化工具,它是一个使用JavaScript实现的开源可视化库,能够无缝集成到Java Web应用中。Echart的强大之处在于其丰富的图表类型和高度的定制化能力,使得管理人员可以通过直观的图表清晰地把握智慧交通的各项运营数据。
为了实现对交通信息的自动化收集和更新,我们采用了Apache Spark作为爬虫技术的基础。Spark的分布式计算能力使得系统能够高效地处理大规模数据,无论是从互联网上抓取最新的交通信息,还是对内部数据进行ETL(提取、转换、加载)操作,都能够保证数据的实时性和准确性。
在大数据分析方面,系统采用了Hadoop框架。Hadoop是一个能够处理大数据集的分布式存储和计算平台,它的核心是HDFS(Hadoop Distributed File System)和MapReduce计算模型。通过Hadoop,我们可以对收集到的大量数据进行存储和分析。看板页面如图5-11所示:

图5-11看板详细页面
源码无偿分享,文未领取
DAMO开发者矩阵,由阿里巴巴达摩院和中国互联网协会联合发起,致力于探讨最前沿的技术趋势与应用成果,搭建高质量的交流与分享平台,推动技术创新与产业应用链接,围绕“人工智能与新型计算”构建开放共享的开发者生态。
更多推荐


所有评论(0)