WT588F02KD-24SS语音芯片(数码管显示驱动ic)在多功能烧水壶的应用设计方案
现代人除了写字楼及个别家庭在使用饮水机消费纯净水或蒸馏水外,大多数的家庭仍然是饮用烧开的自来水。而早前流行于欧美发达国家的即热式电热水壶,因其省时、节能、美观、便捷、安全的特点,在进入市场后,迅速受到广大消费者的青睐。对热水壶的功能要求也不再仅仅只满足于烧水,而是有越来越多的功能要求,如显示实时温度,以及需要具备热牛奶、煮咖啡、煮花茶、煮水等多种不同的工作模式,不同工作模式下要求达到的温度也不同,
WT588F02KD-24SS语音芯片(数码管显示驱动ic)在多功能烧水壶的应用设计方案
现代人除了写字楼及个别家庭在使用饮水机消费纯净水或蒸馏水外,大多数的家庭仍然是饮用烧开的自来水。而早前流行于欧美发达国家的即热式电热水壶,因其省时、节能、美观、便捷、安全的特点,在进入市场后,迅速受到广大消费者的青睐。
对热水壶的功能要求也不再仅仅只满足于烧水,而是有越来越多的功能要求,如显示实时温度,以及需要具备热牛奶、煮咖啡、煮花茶、煮水等多种不同的工作模式,不同工作模式下要求达到的温度也不同,此外还需增加语音播报功能,在选择不同模式时或完成工作时进行语音提示。
现市场上常见的方案一般为MCU+74HC573锁存芯片+语音播报芯片+AD芯片+温度探头来实现上述的功能需求。
而我们下面将要介绍的方案只需要MCU+WT588F02KD-24SS语音芯片+温度探头即可实现上述的功能需求。

WT588F02KD-24SS多功能热水壶方案简介
1. 功能概述
◉可以支持4位数码管调节亮度);
◉可以支持32个发光二极管LED单独调光;
◉带按键唤醒,主动扫描功能和带按键返回;
◉内置亮度调节的电路---占空比8级可调,使用1K的频率;
◉可控制数码管显示不同字符,也可对单段数码管进行调节;
◉带有DA接口,可外接温度探头等模拟信号;
◉客户也可以通过配套下载器在线更换芯片内部语音内容;
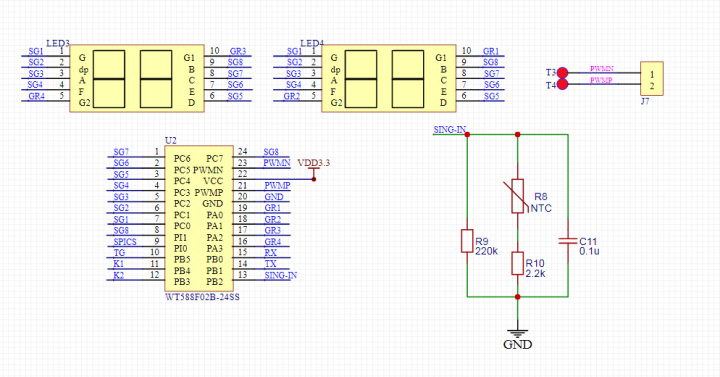
2. 电路原理图

3. 指令简介
WT588F02KD-24SS内置标准UART异步串口接口,属于3.3V TTL电平接口。通讯数据格式是:起始位:1位;数据位:8位;奇偶位:无;停止位:1位。使用电脑串口调试助手,需要正确设置串口的参数,设置如图:

A.播放指令

B.数码管显示指令

C.数码管序号
数码管序号对应指令:

注意:(1)此配置是用来设置显示寄存器的地址;如果地址设置为C4H或更高,数据被忽略,直到有效地址被设定;上电时,地址默认为00H;
(2)地址00H---表示从第一段数码管开始显示并且显示4段数码管;地址01H---表示从第二段数码管开始显示并且显示3段数码管;地址02H---表示从第三段数码管开始显示并且显示2段数码管;地址03H---表示从第四段数码管开始显示并且显示1段数码管;
D.数值
数码管数字对应数值:

4. 应用框架图

A. 温度探头可以实时测量水温,并通过数码管显示出来;判断温度超出设定温度就会进入保温状态。
B. 按键设置不同的模式后,该模式指示灯会被点亮。
C. 选择不同模式时还有相应的语音播放,进入保温模式也会有语音提示。
关于我们
唯创知音作为一家专注于语音技术研究 的高新技术企业,始终坚持以“服务好工程师”为目标,以行业语音交互器件标准化为方向,致力于让复杂变简单,提供快捷的语音、智能物联网应用解决方案。
WT588F系列、WT2003H系列、WTN6系列语音芯片应用设计方案,在智能闹钟、智能水杯、雾化器等消费电子行业领域内已有成熟的应用案例。消费类电子产品应用是公司重要的发展领域,未来,唯创知音将在更多行业推出标准化语音芯片,进一步提升工程师的设计体验,为消费类电子行业标准化赋能。
DAMO开发者矩阵,由阿里巴巴达摩院和中国互联网协会联合发起,致力于探讨最前沿的技术趋势与应用成果,搭建高质量的交流与分享平台,推动技术创新与产业应用链接,围绕“人工智能与新型计算”构建开放共享的开发者生态。
更多推荐
所有评论(0)