5v小功率功放芯片
随着新时代的发展科技的提升越来越多的电子智能产品出现在我们的生活中。音箱对于我们来说比较常见,音箱是将音频信号变换为声音的一种设备,是指音箱主机箱体或低音炮箱体内自带功率放大器,对音频信号进行放大处理后由音箱本身回放出声音,使其声音变大。现在人们的生活节奏都很快,下班以后用音箱听一些音乐或者小说,可以让我们紧张一天的心情变得放松下来,享受一下愉悦的氛围。 音箱品质不同,音效也不同,品质好的音
随着新时代的发展科技的提升越来越多的电子智能产品出现在我们的生活中。音箱对于我们来说比较常见,音箱是将音频信号变换为声音的一种设备,是指音箱主机箱体或低音炮箱体内自带功率放大器,对音频信号进行放大处理后由音箱本身回放出声音,使其声音变大。现在人们的生活节奏都很快,下班以后用音箱听一些音乐或者小说,可以让我们紧张一天的心情变得放松下来,享受一下愉悦的氛围。
音箱品质不同,音效也不同,品质好的音箱可以带来很高效的音质,带来更好的体验。而如何听到好的音质和音效离不开功放芯片的应用,什么是数字功放?数字功放就是功率放大级完全处于开关状态的放大器,是在前置级上采用数字信号处置的方式,在模仿音频信号或数字音频信号输入后,采用现有的数字音频处置集成电路,完成一些比方声场处置、数字延时、混响等功用,最后再经过模仿功率放大模块停止音频放大。

5v小功率功放芯片小功率功放芯片是指功率不大于5w,对输出功率敏感的功放芯片。小功率功放一般用具有pwm控制功能的芯片。多应用与我们日常中所熟知的家庭影院、电视、多媒体多媒体室音箱等。一般来说小功率功放采用的电路模型有两种:1.电压电流电压单向二极管电流单向二极管2.电压电流二极管bjt低压单芯片有低压桥、低压整流桥等可供选择,测试时一般使用恒流源电压电流桥一般用于直流电源的测试,测试电流也就是整流桥电流不大时的功率补偿。
由工采网代理的5v小功率功放芯片韩国NF系列数字功放芯片 - NTP8910A是一款单片机全数字芯片包括功率级的音频放大器音响放大器系统,集成多功能数字音频信号处理功能齐全,高性能,保真度高,全数字PWM调制器两种大功率全桥MOSFET功率级,可用于实现基本音频信号处理功能比如音量控制,对声音的补偿扬声器响应和参数化均衡。接收数字串行音频数据采样频率为32kHz,44.1kHz, 48kHz和96kHz,并提供提供2 x 10不带散热器的立体声模式。
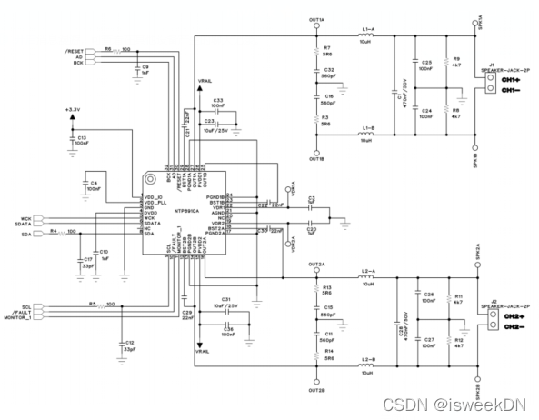
NTP8910A应用示意图

韩国NF公司成立已经有20年之久,多年来一直专注在数字音频芯片的自主研发,拥有一批全球高端的IC设计专家和音效算法专家,其产品品牌在老一辈工程师都有较高的认可度,并且一直受到韩国本土企业三星和LG的青睐;三星和LG将近八成的音视频电子产品均采用韩国NF的芯片产品,销售至全球。ISweek工采网做为一级代理汇集了来自全球的高品质工业科技产品,致力于为全球工业科技产品的采购商,供应商,贸易商,生产制造商提供全产业链的一站式产品销售和采购服务。
DAMO开发者矩阵,由阿里巴巴达摩院和中国互联网协会联合发起,致力于探讨最前沿的技术趋势与应用成果,搭建高质量的交流与分享平台,推动技术创新与产业应用链接,围绕“人工智能与新型计算”构建开放共享的开发者生态。
更多推荐
所有评论(0)