国科大2022计算机算法设计与分析期末考试-刘玉贵老师
国科大2022计算机算法设计与分析期末考试-刘玉贵老师期末复习,这一篇就够了!
就在刚刚,考完了刘玉贵老师的算法期末,也算是给这门课程做一个总结,同时梳理一下期末的考试范围,希望对学弟学妹有用!
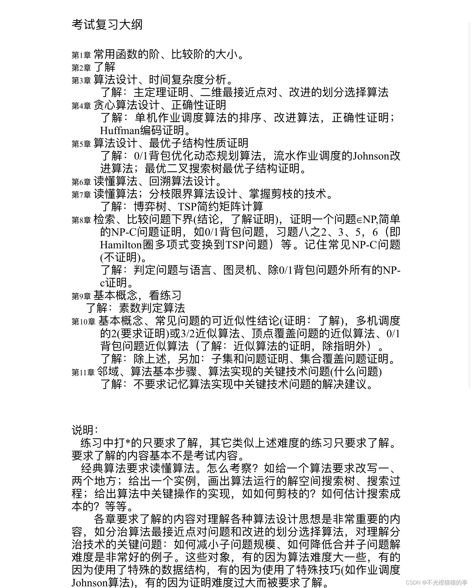
废话不多说,先放考试范围(来源:sep课程网站,期末会给):

接着放考卷:

总结:
一、题型分布:填空(2分*5)、判断(2分*5)、简答(5*3+10)、算法(20+20+15)
二、试题90%都来自于平时的课后作业题,课后作业需要认真完成
三、同类题型替换:也就是说,上面的试卷是22年的试题,那么23期末,这些题很多是要替换的,但考法基本类似,考试范围相同。以下替换仅代表个人观点:
①填空选择题型大多来源于第八、九、十、十一章。必考一道时间复杂度比较,题型来源于习题二4;
②简答题:简述模拟退火/遗传算法/禁忌算法的主要步骤(看ppt)+基于贪心规则写近似算法(多级调度、顶点覆盖,还是看ppt)+证明NPC(相遇集、独立集等,参考上面考试范围,太难的不会考)+迭代法算所给算法(主要来源是课本第三章分治算法,例如快速傅里叶变换、最近点对等,基本上都是nlong)的时间复杂度;
③算法题:贪心+动态规划+回溯/分支限界
贪心和动态规划都需要先证明(最优解/最优子结构),再写算法
贪心:重在证明最优解,算法写起来很简单。由于需要证明最优解并且写算法,而且是课后题,所以主要范围是建基站和test检测作业;
动态规划:重在写算法,证明最优子结构比较简单。主要范围有:双机调度、最大子段和(最长单调递增子序列)、n个作业最大效益、凸多边形划分三角形等。emmm基本上就是第五章的习题吧,但是都很重要,好好做
回溯/分支限界:直接写算法就可以,不需要像前两道题证明。主要范围:n人分派n个工作、n个作业k台机器。注意要求用回溯法还是分支限界法实现。
写在最后:
刘玉贵老师的期末考试很多都是作业题,只要平时认真完成作业,不必担心过不了。同时,上课听课也很重要,一节课落下后面再想跟上就要付出很大的时间和经历。算法学完之后还是有很大的收获的,加油!
DAMO开发者矩阵,由阿里巴巴达摩院和中国互联网协会联合发起,致力于探讨最前沿的技术趋势与应用成果,搭建高质量的交流与分享平台,推动技术创新与产业应用链接,围绕“人工智能与新型计算”构建开放共享的开发者生态。
更多推荐



所有评论(0)