【微机课设分享】基于8086和LCD12864液晶显示仿真设计-基于8086直流电机调速控制系统设计-基于8086计数器仿真系统设计-基于8086计算器系统仿真设计-基于8086家具房间灯光控制设计
1184基于8086和LCD12864液晶显示仿真设计-设计全套资料本设计完整的实现基于8086红外报警仿真设计,protues仿真中,红外传感用按键模拟(红外原理也是通过高低电平来检测感知的),当按键按下则模拟红外检测到物体发出报警,如果长按则表示红外一直被障碍物触发,会一直声光报警。IOS2 EQU 020HIOS3 EQU 030HIOS4 EQU 040H;8253端口地址A_PORT E
·
1184基于8086和LCD12864液晶显示仿真设计-设计全套资料
本设计完整的实现基于8086红外报警仿真设计,protues仿真中,
红外传感用按键模拟(红外原理也是通过高低电平来检测感知的),
当按键按下则模拟红外检测到物体发出报警,如果长按则表示红
外一直被障碍物触发,会一直声光报警。

IOS2 EQU 020H
IOS3 EQU 030H
IOS4 EQU 040H ;8253端口地址
A_PORT EQU 10H ;8255端口地址
B_PORT EQU 12H
C_PORT EQU 14H
CRTL_PORT EQU 16H
LCD_CMD_WR EQU 9000H
LCD_DATA_WR EQU 9002H
LCD_BUSY_RD EQU 9004H
LCD_DATA_RD EQU 9006H
CS8251D equ 20h ; 串行地址
CS8251C equ 22h ; 串行地址
DATA SEGMENT
OUTBUFF DB 0,0,0,0,0DH
LEDTAB DB 3fh,06h,5bh,4fh,66h,6dh,7dh,07h,7fh,6fh
FAULTTAB DB 79h,77h,77h,3FH
TIME DB 0
volt db 'The Voltage is: '
V1 DB 30H,'.',30H,30H,'V',0DH

1182基于8086风机直流电机调速控制系统设计-设计资料

t_kbrd dw 0eeh, 0edh, 0ebh, 0e7h, 0deh, 0ddh, 0dbh, 0d7h, 0beh, 0bdh, 0bbh, 0b7h, 7eh, 7dh, 7bh, 77h
t_display db 3fh, 06h, 5bh, 4fh, 66h, 6dh
speed dw 00h
started dw 00h
auto_s dw 03h
set_time dw 00h
flag_auto dw 00h
.code
.startup
;setting the 8253a ports
porta equ 00h
portb equ 02h
portc equ 04h
creg equ 06h
;initializing the ports of 8253a
mov al, 88h
out creg, al
a0: mov al, 00h
out portc, al
a1: in al, portc
and al, 0f0h
cmp al, 0f0h ;check for key release
jnz a1
call delay20
mov al, 00h

1186基于8086计数器仿真系统设计-设计资料

CODE SEGMENT ;
ASSUME CS:CODE
IOCON EQU 8006H
IOA EQU 8000H
IOB EQU 8002H
IOC EQU 8004H
START:
MOV AL,90H
MOV DX,IOCON
OUT DX,AL
NOP
START1: NOP
NOP
MOV AL,0
MOV DX,IOA

1187基于8086计算器系统仿真设计-设计资料
#include "calc.h"
//Variables
static LONG lvalue;
static LONG rvalue;
static CHAR currtoken;
static CHAR lasttoken;
static CHAR lastpress;
static CHAR outputbuffer[MAX_DISPLAY_CHAR];
VOID main (VOID)
//Initialise our variables and call the
//Assembly routine to initialise the LCD display.
{ lvalue = 0;
rvalue = 0;
currtoken = '=';
lasttoken = '0';
initialise(); // Initialize the LCD
calc_output(OK);
calc_evaluate();
}
VOID calc_evaluate()
{ CHAR key;
INT i;
CHAR number[MAX_DISPLAY_CHAR];
CHAR *bufferptr;

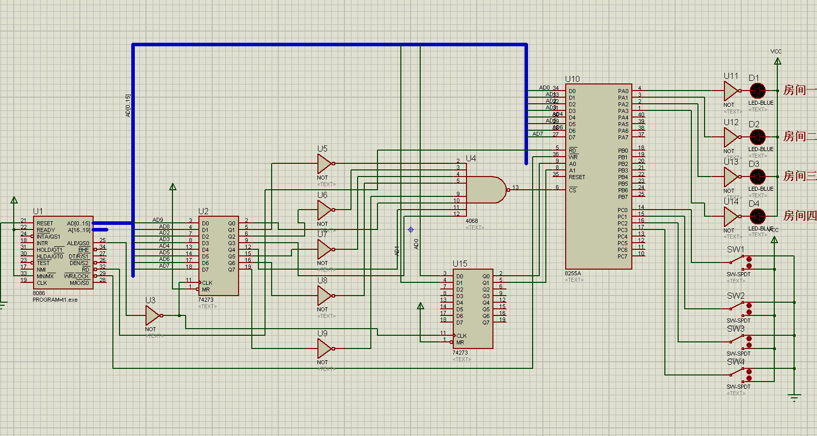
1188基于8086家具房间灯光控制设计-设计资料
code segment
assume cs:code
start:
mov dx,21bh
mov ax,10001001b
mov dx,21ah
in ax,dx
not ax
mov dx,218h

文章转自电设屋,资料百度网盘下载地址 https://www.aiesst.cn/share.html
目录
1184基于8086和LCD12864液晶显示仿真设计-设计全套资料
DAMO开发者矩阵,由阿里巴巴达摩院和中国互联网协会联合发起,致力于探讨最前沿的技术趋势与应用成果,搭建高质量的交流与分享平台,推动技术创新与产业应用链接,围绕“人工智能与新型计算”构建开放共享的开发者生态。
更多推荐




所有评论(0)