登录社区云,与社区用户共同成长
邀请您加入社区
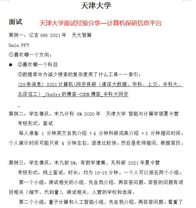
计算机保研面试经验分享—天津大学
DAMO开发者矩阵,由阿里巴巴达摩院和中国互联网协会联合发起,致力于探讨最前沿的技术趋势与应用成果,搭建高质量的交流与分享平台,推动技术创新与产业应用链接,围绕“人工智能与新型计算”构建开放共享的开发者生态。
更多推荐
2026年必装的10款Claude插件:让你的AI从聊天机器人进化为全能智能体
边缘智能新引擎:高性能AI工控机赋能大模型与机器人落地
华为eNSP模拟器综合实验之- WLAN瘦AP配置实战案例详解
本文详细介绍了华为eNSP环境中WLAN瘦AP的配置过程。实验拓扑包含路由器、三层交换机、AC控制器和二层交换机,通过VLAN划分实现两个无线业务:内部办公用户(VLAN101隧道转发)和外来访客用户(VLAN102直接转发)。配置步骤涵盖路由器静态路由、交换机VLAN划分、AC控制器CAPWAP隧道建立、DHCP服务配置以及两种转发模式的对比分析。重点说明了AP上线机制、Option43配置、安
扫一扫分享内容
所有评论(0)