新质生产力视角下人工智能人才就业与培养研究报告
数字经济作为核心引擎,规模和占比增长,结构优化,渗透率提升,推动数实融合,为新质生产力发展筑牢根基。人工智能技术发展迅速,赋能千行百业,产业规模高速增长,我国在政策支持下,人工智能产业生态完善,应用产品丰富,与实体经济融合深入。还可构建“三元联动”人才培养新范式,打通学历提升与专业认证通道,以工作技能为导向构建人才培养生态,包括能力标准建设、实战化培养和长效培养场景构建等,为行业打造应用型技术人才

导读:
《2024年度新质生产力视角下的人工智能人才供需与培养研究报告》由CSA中国软件行业协会教育与培训分会编写。报告围绕新质生产力和人工智能人才,从发展现状、人才供需、培养情况等方面展开研究,为相关领域提供参考。
关注公众号:【互联互通社区】,回复【RCGL195】获取全部报告内容。

1. 新质生产力发展现状:新质生产力是先进生产力,具有新技术、高效率等特点。2024年其稳步发展,科技创新成果显著,新兴产业增长强劲,传统行业加速数字化转型,数字经济和绿色低碳转型也取得进展。数字经济作为核心引擎,规模和占比增长,结构优化,渗透率提升,推动数实融合,为新质生产力发展筑牢根基。人工智能技术发展迅速,赋能千行百业,产业规模高速增长,我国在政策支持下,人工智能产业生态完善,应用产品丰富,与实体经济融合深入。
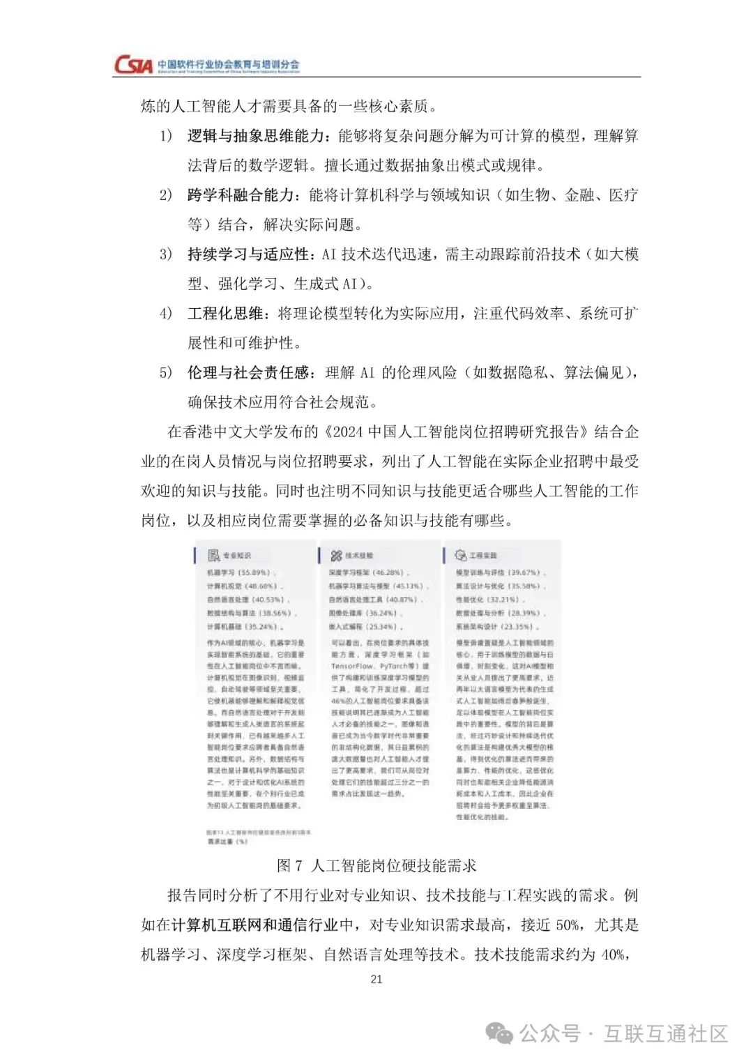
2. 人才能力特征与供需分析:人工智能人才需掌握多种核心知识技能,具备逻辑思维、跨学科融合等能力,不同行业需求有别。新质生产力人才以“紫领人才”为代表,具备技术融合型知识结构、智能增强型工作范式等能力。两类人才能力需“三维重构”,涉及能力迁移和融合。新质生产力相关产业人才需求增长,新一代信息技术产业需求占比高。人工智能人才需求也在增加,但存在较大缺口,不同学历人才在人工智能领域发挥不同作用。
3. 人才培养现状与建议: 各国在人工智能人才培养上有共性和特色,我国高校和社会培训机构积极参与,但存在课程滞后、校企协同不足等问题。为此应优化高校学科设置,探索工程师培养体系,加强教育、科技和人才融合。还可构建“三元联动”人才培养新范式,打通学历提升与专业认证通道,以工作技能为导向构建人才培养生态,包括能力标准建设、实战化培养和长效培养场景构建等,为行业打造应用型技术人才队伍。
以下是报告部分内容




















人才管理▶
关注关联互通社区公众号,回复以下编号可快速下载对应内容。
RCGL001:中国人工智能人才培养白皮书
RCGL002:领英:2021未来人才趋势报告
RCGL003:数字人才发展体系:粮仓模型白皮书
RCGL004:中国智能制造技术人才洞察
RCGL005:数字化技术加速人才转型
RCGL006:数字人才——中国经济数字化转型的核心驱动力
RCGL007:2022中国高级人才管理实践白皮书
RCGL008:2022全球互联网技术人才前沿洞察
RCGL009:高技术制造业人才需求与发展环境
RCGL010:数字化时代人才转型白皮书
RCGL011:2021年31省市人才深度分析报告
RCGL012:2022年全球人才趋势报告
RCGL013:2022全球互联网技术人才前沿洞察
RCGL014:2022互联网行中高端人才报告
RCGL015:私域组织与人才发展白皮书
RCGL016:企业数字化人才发展白皮书
RCGL017:粤港澳大湾区数字经济与人才发展研究报告
RCGL018:企业的数字化人才培养研究报告
RCGL019:2022全球区块链领域人才报告
RCGL020:人工智能顶尖人才数据图鉴
RCGL021:2022元宇宙人才发展白皮书
RCGL022:泛行业数字化人才转型趋势与路径蓝皮书(2022年)
RCGL023:全球人才流动趋势与发展报告(2022)
RCGL024:2022全球大健康领域人才趋势洞察报告
RCGL025:2022未来管理人才白皮书
RCGL026:2022上半年CHO人才战略调研报告
RCGL027:6大行业销售类关键岗位系列白皮书
RCGL028:2022中国连锁企业人才管理报告
RCGL029:中国ICT人才生态白皮书
RCGL030:2023企业数字化转型人才发展建设报告
RCGL031:2022企业人才管理数字化趋势调研报告
RCGL032:智能汽车行业数字化人才白皮书
RCGL033:2023全球人才招聘趋势报告
RCGL034:2022“双碳”人才洞察报告
RCGL035:2023亚洲人才报告
RCGL036:2022汽车行业人才数据报告
RCGL037:2022-2023年全球人才趋势研究报告
RCGL038:2022深圳城市人才趋势报告
RCGL039:2023企业数字化转型组织人才发展建设报告
RCGL040:2023AIGC人才趋势报告
RCGL041:2023第一季度AIGC人才供需报告
RCGL042:2023人才趋势报告
RCGL043:2023工业互联网产业人才发展研究
RCGL044:2023年中国国际化人才培养白皮书
RCGL045:2023芯片半导体行业人才白皮书
RCGL046:产业数字人才研究与发展报告
RCGL047:2023新消费行业研究及人才洞察报告
RCGL048:2023中国区块链产业人才需求与教育发展报告
RCGL049:人工智能产业人才岗位能力要求
RCGL050:大数据产业人才岗位能力要求
RCGL051:区块链产业人才岗位能力要求
RCGL052:工业互联网产业人才岗位能力要求
RCGL053:2023汽车产业紧缺人才趋势观察
RCGL054:2023商业地产高阶人才趋势报告
RCGL055:2023全球储能行业销售人才报告
RCGL056:2022年上海地区人才供需数据报告
RCGL057:2022年东北地区人才趋势报告
RCGL058:2023AIGC人才趋势洞察报告
RCGL059:2018-2022年互联网人才发展报告
RCGL060:2022年度数字化科技人才招聘白皮书
RCGL061:2022国央企数字化转型人才白皮书
RCGL062:2022半导体芯片人才市场趋势报告
RCGL063:2023人才迁徙报告
RCGL064:四川省大数据人才发展蓝皮书
RCGL065:中小企业人才市场环境洞察报告
RCGL066:中国31省市人才政策对比及效益评价深度分析报告
RCGL067:关键软件领域人才白皮书
RCGL068:中国IT人才供给报告
RCGL069:中国智慧农业热门赛道紧缺人才报告
RCGL070:AI在学习与人才发展领域的应用
RCGL071:2023年618电商行业人才招聘报告
RCGL072:2023数字营销产业人才发展风向标
RCGL073:制造业人才发展成功实践手册
RCGL074:2023年中国大健康产业人才洞察报告
RCGL075:2023年度中国金融业人才管理趋势报告
RCGL076:2023网络安全人才市场状况研究报告
RCGL077:公共部门如何赢得人才竞争
RCGL078:2023中国人工智能人才学习白皮书
RCGL079:新时期软件人才培养模式研究报告
RCGL080:2023中国企业数字化人才发展白皮书
RCGL081:2023机器人产业及人才简报
RCGL082:2023养老服务人才状况调查报告
RCGL083:2023年中国大陆集成电路产业人才供需报告
RCGL084:人才盘点:盘活人力资本的价值
RCGL085:在华企业如何填补AI人才缺口
RCGL086:网络安全产业人才发展报告(2023年版)
RCGL087:2023泛互联网行业人才流动报告
RCGL088:2023海外留学人才就业发展报告
RCGL089:2023网络安全产业人才发展报告
RCGL090:2023医学事务市场人才趋势报告
RCGL091:2023年医药行业人才趋势年度报告
RCGL092:2023年金融行业人才趋势观察
RCGL093:2023新能源汽车中高端人才趋势洞察报告
RCGL094:数字时代新职业人才需求与职业技能提升模式研究报告
RCGL095:2023数字科技人才求职国央企洞察报告
RCGL096:产学结合助力区块链人才培养
RCGL097:2023年双11电商领域人才洞察报告
RCGL098:2023程序员人群洞察报告
RCGL099:2023企业人才管理典型场景的数字化应用现状调研报告
RCGL100:2023中国数字人才发展报告
RCGL101:2023中国金融业人才管理实践白皮书
RCGL102:2023银行业金融科技人才管理趋势报告
RCGL103:2023年人工智能人才洞察报告
RCGL104:2023香港人才趋势报告
RCGL105:2023亚太地区数字人才发展报告
RCGL106:2022-2023人才内驱力洞察报告
RCGL107:2023锂电池行业人才趋势洞察
RCGL108:中国人才指数报告(2023)
RCGL109:武汉大学数智教育白皮书(数智人才培养篇)
RCGL110:2023新职人人群洞察白皮书
RCGL111:华润数字化人才培养的策略与实践
RCGL112:2023中国数据分析行业人才指数报告
RCGL113:2023年中国财会人才发展趋势报告
RCGL114:2023高校汽车人才蓝皮书
RCGL115:2024餐饮消费人才趋势报告
RCGL116:2024实时互动行业人才生态报告
RCGL117:2023中国人才管理状况研究报告
RCGL118:2024年移动应用营销人员调查报告
RCGL119:2023中国实战化白帽人才能力白皮书
RCGL120:2024人工智能大模型的技术岗位与能力培养研究报告
RCGL121:一线城市数字科技人才迁徙洞察报告
RCGL122:2023年人工智能行业人才浅析报告
RCGL123:2024中企全球化销售人才报告
RCGL124:2024医药行业年度人才趋势报告
RCGL125:2024消费品行业市场人才趋势报告
RCGL126:2024年全球人才招聘洞察报告
RCGL127:2024第一季度一线及新一线城市数字科技人才跳槽调查报告
RCGL128:2024年人才趋势报告
RCGL129:零售连锁行业人才管理解决方案及案例集
RCGL130:数智时代的AI人才粮仓模型解读白皮书(2024版)
RCGL131:东南亚人才趋势报告2024
RCGL132:2024机械制造行业人才发展报告
RCGL133:2024年一季度人才市场热点快报告
RCGL134:2023医疗人才就业发展调研报告
RCGL135:2024中国医药行业人才发展报告
RCGL136:2024全球人才趋势报告
RCGL137:2024发展新质生产力阶段下新能源行业人才供需分析报告
RCGL138:AI机会人群社媒研究报告
RCGL139:2024年互联网行业人才发展趋势报告
RCGL140:2024智能制造关键数字技术人才供需数据报告
RCGL141:2024国企人才领导力展望专刊
RCGL142:2024中国ESG金融人才职业发展报告
RCGL143:2024智能制造人才发展趋势报告
RCGL144:2024蓝领人才发展报告
RCGL145:2024粤港澳大湾区产才融合指数报告
RCGL146:2024人才发展数据赋能启示录
RCGL147:2024出海企业人才发展实践指南
RCGL148:2024年618电商人才报告
RCGL149:亚太地区人才趋势报告2024
RCGL150:企业吸引并留住顶尖人才的四大策略白皮书
RCGL151:中国大陆人才趋势报告2024
RCGL152:2024优化人才管理:HR和IT卓越实践
RCGL153:人工智能如何赋能目标导向型专业人士
RCGL154:2024中国海外留学人才洞察报告
RCGL155:2024智算与大模型人才白皮书
RCGL156:2024全球人才趋势报告
RCGL157:2024中国开发者画像洞察研究报告
RCGL158:2024消费品行业人才趋势报告
RCGL159:2024保险行业人才趋势报告
RCGL160:金融科技人才供需调研报告(2024)
RCGL161:亚洲人才报告2024:中国大陆篇
RCGL162:2024生物医药行业研究及人才洞察报告
RCGL163:中国人才发展现代化指数2024
RCGL164:2024年中国人才发展趋势调查报告
RCGL165:2024数字人才服务手册
RCGL166:2024全域经营组织与人才洞察报告
RCGL167:2024航空航天人才趋势报告
RCGL168:2024年中国行研人才发展蓝皮书
RCGL169:2024年中国人工智能人才发展报告
RCGL170:2024年企业数字化人才实践研究报告
RCGL171:2024上市央国企数智化进程中人才就业趋势报告
RCGL172:2024年网络安全产业人才发展报告
RCGL173:企业战略及人才发展知识图谱
RCGL174:校招人才素质洞察白皮书2022-2024
RCGL175:2024医药制造行业人才趋势报告
RCGL176:金融科技人才需求与教育发展报告(2024年)
RCGL177:组织核心人才人才盘点应用实践
RCGL178:2024新质产业人才需求分析报告
RCGL179:2024年中国企业人才部署模式转型白皮书
RCGL180:京东人才发展体系
RCGL181:2024全球人才趋势报告-生命科学行业洞察
RCGL182:中国数据合规人才缺口与培育白皮书
RCGL183:2024年企业数字化变革与人才培养案例集
RCGL184:2024年中国AI创业者人群画像报告
RCGL185:关键岗位人才队伍素质盘点评估方案
RCGL186:2025中国人才市场招聘趋势
RCGL187:2025AI技术人才供需洞察报告
RCGL188:企业人才评鉴的数字革命
RCGL189:关键软件领域产业人才需求预测报告
RCGL190:中国制造业出海人才白皮书(2025)
RCGL191:2025医药行业人才市场趋势
RCGL192:2025年中国人才激励白皮书
RCGL193:2025年电子信息人才认证体系报告
RCGL194:2025年全球人才展望报告
RCGL195:2024年度新质生产力视角下人工智能人才就业与培养研究报告
名企案例▶
关注关联互通社区公众号,回复以下编号可快速下载对应内容。
GLZK1001:万科、华润、万达内部管理架构
GLZK1002:海底捞的薪酬管理制度
GLZK1003:华为15年招聘经验总结
GLZK1004:华为的薪酬福利与激励体系
GLZK1005:阿里的“望、闻、问、切”选人法
GLZK1006:华为基本法
GLZK1007:华为新员工入职180天详细培养计划
GLZK1008:华为人才培养与发展实践
GLZK1009:华为19万员工的人才管理秘密
GLZK1010:华为人力资源管理经典大全(合辑)
GLZK1011:腾讯人力资源体系(合辑)
GLZK1012:字节跳动人力资源体系
GLZK1013: 2020中国大陆薪酬标准指南
GLZK1014: 华为干部与人才发展手册
GLZK1015:海底捞核心管理模式解析
GLZK1016:阿里巴巴人力资源管理
GLZK1017:OKR目标管理专题及模板大全
GLZK1018:华为研发部门绩效考核制度及方案
GLZK1019:40个经典思维模型
GLZK1020:碧桂园运营管理资料
GLZK1021:企业薪酬管理必备资料包
GLZK1022:1000份实用合同模板
GLZK1023:员工辞退问题必备资料包
GLZK1024:顺丰人力资源管理资料包
GLZK1025:海底捞内部管理资料包
GLZK1026:西门子内部管理资料包
GLZK1027:沃尔玛内部管理资料包
GLZK1028:惠普内部管理资料包
GLZK1029:kpi绩效考核工具资料包
GLZK1030:薪酬谈判技巧工具资料包
GLZK1031:哈佛管理全集(共8集)
GLZK1032:五险一金培训PPT(共18套)
GLZK1033:招聘全流程常用表格(163份)
GLZK1034:全面解读阿里巴巴绩效管理体系
声明
来源:中国软件行业协会,互联互通社区推荐阅读,版权归作者所有。文章内容仅代表作者独立观点,不代表互联互通社区立场,转载目的在于传递更多信息。如涉及作品版权问题,请联系我们删除或做相关处理!

关注公众号:【互联互通社区】,回复【RCGL195】获取全部报告内容。

DAMO开发者矩阵,由阿里巴巴达摩院和中国互联网协会联合发起,致力于探讨最前沿的技术趋势与应用成果,搭建高质量的交流与分享平台,推动技术创新与产业应用链接,围绕“人工智能与新型计算”构建开放共享的开发者生态。
更多推荐




所有评论(0)