定时器开始时延时了十几秒_555芯片设计的定时器的6种电路其一
关于555芯片组成的定时器电路有6种类型,本节先介绍3种,剩下3种留到下一节再做讲解。延时定时器本电路是一个用555集成电路组成的单稳延时电路,可以实现延时关断。延时定时器原理图原理介绍与一般的555单稳电路不同的是在第5脚接有一只二极管VD1,将该脚与电源电压+6V接通。该脚是555的控制端,与内部2/3电源分压点相接,接入VD1后,则该点将被箝位在5.3V(0.6-0.7=5.3V),其中0.
关于555芯片组成的定时器电路有6种类型,本节先介绍3种,剩下3种留到下一节再做讲解。
延时定时器
本电路是一个用555集成电路组成的单稳延时电路,可以实现延时关断。
延时定时器原理图
原理介绍
与一般的555单稳电路不同的是在第5脚接有一只二极管VD1,将该脚与电源电压+6V接通。该脚是555的控制端,与内部2/3电源分压点相接,接入VD1后,则该点将被箝位在5.3V(0.6-0.7=5.3V),其中0.7V是VD1的导通压降。这样就使得阈值电压也相应提高到5.3V,从而使得C1的充电时间有较大延长,一般来说,可以在相同R、C时间常数下使定时时间增大数倍。
计时开始前,先按动一下S1,计时开始,定时时间到时,555第3脚输出低电平,继电器K线圈失电断开,实现被控负载延时关断的功能。
增大C1的容量可以获得更长的延时时间。
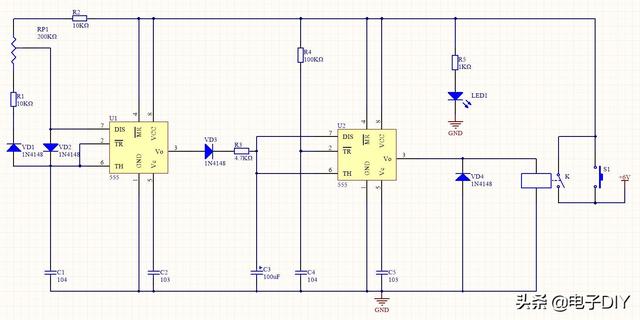
长延时定时器
本电路是由2只555组成延时的定时器。
长延时定时器原理图
原理介绍
由U1和R1、R2、RP1、VD1、VD2、C1组成无稳态多谐振荡器,U1的振荡方波通过VD3、R3,加至U2的第6、7脚。U2和R4、C4、R3、C3等组成一单稳延时电路。
刚开始通电时,由于C4接在 触发端第2脚与地之间,故第3脚呈现高电平,继电器K吸合,其常开触点K1-1闭合,维持给U1、U2的供电,此时,与U2的第7脚相连的集成电路内的放电管截止,因而C3开始充电。C3的充电呈阶跃式,即U1输出方波的正脉冲,即高电平期间对其充电,由于VD3的存在,C3上的电荷不能向U1反向放电。当C3的充电电压超过+6V的2/3阈值电平时,U2复位,第3脚输出低电平,定时时间到,继电器K释放,K1-1断开,U1、U2也同时失电,电路完全停止工作。
需要说明一点,如果需要较长延时的话,可以将R3更换为1MΩ的电阻,C3更换为470uF的电解电容;另外,如果需要控制实际负载时,继电器K应该换成双联触点的,用第二联触点控制实际负载。
分段式定时器
本电路由2只555电路组成,U1、R1、RP1、C1等组成第一级单稳态定时电路,U2、R2、RP2、C3等组成第二级单稳态电路,两极电路构成分段定时电路。
分段式定时器原理图
原理介绍
当按下S1,持续1、2秒钟,C1充满电荷,U1的第2、6脚为高电平,故U1复位,第3脚输出低电平,通过R2、RP2使U2置位,第3脚输出高电平,继电器K线圈得电吸合,定时时间开始。之后,C1通过RP1放电,当C1两端电压放电至1/3的6V时,U1翻转,第3脚输出高电平,第一阶段时间结束,其时长为T1=1.1xRP1xC1。
接下来,第二阶段定时开始,U1第3脚的高电平通过R2、RP2,向C3充电,使得第6脚电位逐渐上升,升至6V的2/3时,U2复位,第3脚输出低电平,继电器K释放,第二阶段定时时间到。该段时长为:T2=1.1x(R2+RP2)xC3.
因此,总时长就为:T总=T1+T2。
本电路可以实现用较小的阻容元件实现较长的定时时间。
还有3种定时电路,在下一节为大家介绍,喜欢的小伙伴点个赞!
DAMO开发者矩阵,由阿里巴巴达摩院和中国互联网协会联合发起,致力于探讨最前沿的技术趋势与应用成果,搭建高质量的交流与分享平台,推动技术创新与产业应用链接,围绕“人工智能与新型计算”构建开放共享的开发者生态。
更多推荐

所有评论(0)